Naše lampové projekty (tipy, rady,...
Re: Naše lampové projekty (tipy, rady,...
vidíš!!! to máš ještě času 
JJ Gtrs "Yamaha SG-40 replica", Aria Diamond 1803T, Zenon Audition->TC Polytune mini->Super Electric MK1.5->Boss DC3->Ibanez SC10->Ibanez DE7->Yamaha MagicStomp->Acoustic 450->Selmer T&B 212 + Stanley 212
www.black-audio.net
www.black-audio.net
Re: Naše lampové projekty (tipy, rady,...
A budeš to stavět sám, nebo ti to má postavit někdo z fóra? Když se ti nechce ani číst?ITIetalista píše:postavit to musim do skoly na SOČku buduci rok takže si zisťujem ako to postaviť...
-
ITIetalista
- Nedůvěryhodný žvanil
- Příspěvky: 418
- Registrován: 22.04.2012 21:04
Re: Naše lampové projekty (tipy, rady,...
ja by som si to precital keby som vedel na ktorej strane.kmensik píše:A budeš to stavět sám, nebo ti to má postavit někdo z fóra? Když se ti nechce ani číst?ITIetalista píše:postavit to musim do skoly na SOČku buduci rok takže si zisťujem ako to postaviť...
a stavať to chcem sám mňa baví spájkovať obvody podľa schémy.
This account don't exist longer.
Re: Naše lampové projekty (tipy, rady,...
Je to tu a hned několikrát, dokonce se několikrát rozebíralo i který typ rezistorů je nejvhodnější. Tohle fórum má funkci hledat, zkus ji použít.ITIetalista píše:o rezistoroch som nenašiel nič na koľko W
Vždycky příjde někdo že chce postavit lampu na doma, tak založí téma a pokládá vždy stejné otázky: jaké rezistory, jaké kondíky, kde koupit trafa, jaké je nejlepší schéma. Pak je 14 dní ticho a příjde zpráva "tak jsem to postavil, ale nehraje to, co s tím mám dělat", pak se zjistí, že měl blbě zapojený reprák a málem si odpálil výstupák, má tam zemní smyčky, brum, děsí se, že napětí bez zátěže je vyšší,... Sleduju tohle fórum tak půlrok a docela obdivuju těch cca 5 lidí, kteří už několik roků trpělivě odpovídají na tytéž otázky. Asi by bylo nejlepší udělat FAQ, jako je to v jiných sekcích fóra a tam dát 2 ověřená schémata, kde, jak co nakoupit, jak to postupně oživovat, apod.
Re: Naše lampové projekty (tipy, rady,...
Tady se musím Metalisty malinko zastat, protože mi přijde, že tyto sběrná témata jsou vhodná právě k diskusím, ale o to hůře se v nich dá cokoliv najít, pokud člověk neví, jaký konkrétní příspěvek hledá. To samé například homemade kytara. I proto se snažím nabádat lidi, aby každý projekt, o kterém chtějí více diskutovat nebo dělat fotoreport apod., dávali do samostatného tématu.
Jinak bych to viděl takhle:
Pokud to chceš stavět jen proto, že "musíš", tak si do školy vyber jiný projekt, tohle nemá cenu. Pokud tě to i zajímá, tak těch 70 stran není problém přečíst během víkendu nebo i týdne klidně, dozvíš se spoustu zajímavého a snižuje se riziko, že tě to zabije
Jinak bych to viděl takhle:
Pokud to chceš stavět jen proto, že "musíš", tak si do školy vyber jiný projekt, tohle nemá cenu. Pokud tě to i zajímá, tak těch 70 stran není problém přečíst během víkendu nebo i týdne klidně, dozvíš se spoustu zajímavého a snižuje se riziko, že tě to zabije
:Apollo LP junior::Molk telecaster::Dimavery Precision Bass::Cort AD810 NS::Bugera 6262::Molk custom box 412:
:Mapex Voyager(22",10",12",14",14")::Anatolian, Paiste, Zildjian a Amati činely::HW Mapex, Sonor::Vater 5A
http://bandzone.cz/fadetogrey
http://last.fm/user/Moleek
:Mapex Voyager(22",10",12",14",14")::Anatolian, Paiste, Zildjian a Amati činely::HW Mapex, Sonor::Vater 5A
http://bandzone.cz/fadetogrey
http://last.fm/user/Moleek
-
ITIetalista
- Nedůvěryhodný žvanil
- Příspěvky: 418
- Registrován: 22.04.2012 21:04
Re: Naše lampové projekty (tipy, rady,...
Molek ja už asi pol roka rozmýšľam nad tým že si postavím lampáč.
a teraz ako som kukol na tú čiernú hlavu tak som si povedal, že aj tak musím niečo postaviť na SOčku o rok tak si postavím vysnívaný lampáč.
ani mi nejde o to aby so ušetril ako o to aby som to sám postavil... a to jediné čo potrebujem je už len pár informácii a financie.
hoci som povedal, že je tam 72strán ale aj tak to čítam lebo som začal od prvej strany a nemôžem prestať lebo to furt nadväzuje.
aspoň sa vyhnem komplikáciám.
ak niečo náhodou nenájdem v tej téme tak sa ozvem. snáď raz budem mať svoj lampáč.
takže sa pustím do čítania ďalších 60strán. 
This account don't exist longer.
- Stanley06
- Rádce
- Příspěvky: 1925
- Registrován: 8.09.2008 20:42
- Bydliště: Nalžovské Hory, Plzeň
- Kontaktovat uživatele:
Re: Naše lampové projekty (tipy, rady,...
pokud vám jde o návod jak to postavit, píšu teď bakalářku na téma konstrukce 5W dvoukanálového zesilovače, počítam že někdy v květnu/červnu to bude zveřejnitelné a snad by to mělo být jako návod pro všechny začínající pochopitelné a věrohodné
St.Anley Tube Amps
stavba a úpravy elektronkových zesilovačů
FB profil - Poslední model - Krank Lead Rack - Video demo
stavba a úpravy elektronkových zesilovačů
FB profil - Poslední model - Krank Lead Rack - Video demo
Re: Naše lampové projekty (tipy, rady,...
Tak to zní náramně. Jestli děláš taky něco jako varianty zapojení preampu a jejich charakteristický zvuk a varianty, jak udělat přepínání kanálů, tak to se nemůžu dočkat června.Stanley06 píše:pokud vám jde o návod jak to postavim, píšu teď bakalářku na téma konstrukce 5W dvoukanálového zesilovače, počítam že někdy v květnu/červnu to bude zveřejnitelné a snad by to mělo být jako návod pro všechny začínající pochopitelné a věrohodné
- Stanley06
- Rádce
- Příspěvky: 1925
- Registrován: 8.09.2008 20:42
- Bydliště: Nalžovské Hory, Plzeň
- Kontaktovat uživatele:
Re: Naše lampové projekty (tipy, rady,...
měla by to být práce v rozsahu 25 stran, není tedy možné obsáhnout celou problematiku, ale základy by tam určitě měly být popsané. Koukám že termín mám začátkem června, takže někdy pak 
St.Anley Tube Amps
stavba a úpravy elektronkových zesilovačů
FB profil - Poslední model - Krank Lead Rack - Video demo
stavba a úpravy elektronkových zesilovačů
FB profil - Poslední model - Krank Lead Rack - Video demo
-
mmjuz
- Odborník
- Příspěvky: 2236
- Registrován: 23.03.2009 11:17
- Bydliště: Brněnsko
- Kontaktovat uživatele:
Re: Naše lampové projekty (tipy, rady,...
Na netu už pár podobných prací je. Třeba jedna od Přemka Dofka, stačí vyhledat.
- Stanley06
- Rádce
- Příspěvky: 1925
- Registrován: 8.09.2008 20:42
- Bydliště: Nalžovské Hory, Plzeň
- Kontaktovat uživatele:
Re: Naše lampové projekty (tipy, rady,...
já neříkám že není, taky teď při hledání podkladů pro bakalářku nacházím dost literatury o které jsem neměl ani potuchy, ale kdyby byl zájem tak pak taky můžu jít "se svou kůží na trh"
St.Anley Tube Amps
stavba a úpravy elektronkových zesilovačů
FB profil - Poslední model - Krank Lead Rack - Video demo
stavba a úpravy elektronkových zesilovačů
FB profil - Poslední model - Krank Lead Rack - Video demo
Re: Naše lampové projekty (tipy, rady,...
http://www.vutbr.cz/www_base/zav_prace_ ... e_id=28132
Spíš základní informace. Nepočítám povinnou teorii a vzorečky, ale přehled/vývoj používaných principů nástrojových zesů.
A v kytarovém zesilovači musí být kytarové kabely! V kytaře taky, ale to už tu bylo.
Kdyby to tady Přemek četl, mám pár dotazů:
Korekce před zkreslením? Asi nemáš rád velké zkreslení.
Nelupají ti ty relátka přepínání kanálů?
Anodové napětí přepínáš za chodu nebo ve standby? Lupe to?
Spíš základní informace. Nepočítám povinnou teorii a vzorečky, ale přehled/vývoj používaných principů nástrojových zesů.
A v kytarovém zesilovači musí být kytarové kabely! V kytaře taky, ale to už tu bylo.
Kdyby to tady Přemek četl, mám pár dotazů:
Korekce před zkreslením? Asi nemáš rád velké zkreslení.
Nelupají ti ty relátka přepínání kanálů?
Anodové napětí přepínáš za chodu nebo ve standby? Lupe to?
- Smrťokvítek
- Globální moderátor
- Příspěvky: 4095
- Registrován: 1.07.2006 19:02
- Bydliště: Brno
- Kontaktovat uživatele:
Re: Naše lampové projekty (tipy, rady,...
(っ◕‿◕)っ :: (╯°□°)╯︵ ┻━┻ :: (❍ᴥ❍ʋ) :: ᶘ ᵒᴥᵒᶅ
Re: Naše lampové projekty (tipy, rady,...
Sice dokážu podle schema postavit nějakej lehčí efektík, nakreslit si a udělat tišťák, vím nějaký ty zakladní veci co je jaká součástka a co dělá ale jinak o elektronice vím prdlajs....ale i tak mi to nedalo a zkusil jsem si postavit mlinkatou hlavičku.....
naštěstí jsem veškerý ůpravy a změny schema měl pěkně nakreslaný (po elektronický stránce jsem to měl jako takovou dětskou stavebnici s návodem kam co zapojit ...
)
a veškerý lamský dotazy ...jsem hnedle řešil po mailu bo skype se strejdou tak
jsem to nakonec dal dohromady.... i s potažením koženkou...to byl ale smrádek z toho chemoprenu....
Základ vychází ze schema
Většina součástek je z televizí a radií co sem tak porůznu posbíral kde se dalo...
šasí je znejtovaný z rozřezanejch částí krytů ze dvou elektrokotlů
výstupák 9WN 676 10
síťový trafo 1PN 665 16
1x ecc83 , 1x el84
nový byli potíky, koncová lampa, vypínač, jacky, ac zástrčka....... a pár součástek...
a věci na bedýnku...
.. no a ještě akorát budu vymejšlet nějakou mřížku dozádu aby se nedalo ani omylem hrábnout dovnitř
a větralo to (přeci jen ty lampy topí a síťák taky lehce hřeje)
chtěl bych tam nějak do řady tak 4-5 chromovejch kulatejch mřížek 4-7cm pro ventilátory k pc...
a možná kdybych narazil někdy na něco mosaznýho (nějakou kosočtvercovou drobnou mřížku) šel by pryč i ten hadr na podlahu co je vepředu...
.. nijak moc to nekreslí spíš z toho leze takovej nabroušenej crunch což mi zatím vyhovuje...
první část je squier strat , další dvě části jsou na cortku m520.... zvuk je občas přebuzenej v basech je to nahraný přes mikrofon z karaoke sady z lídla.....
a zkoušel jsem během hraní různě přepínat snímače..takže je to tam slyšet občas vejškový občas basový.....
naštěstí jsem veškerý ůpravy a změny schema měl pěkně nakreslaný (po elektronický stránce jsem to měl jako takovou dětskou stavebnici s návodem kam co zapojit ...
a veškerý lamský dotazy ...jsem hnedle řešil po mailu bo skype se strejdou tak
jsem to nakonec dal dohromady.... i s potažením koženkou...to byl ale smrádek z toho chemoprenu....
Základ vychází ze schema
Většina součástek je z televizí a radií co sem tak porůznu posbíral kde se dalo...
šasí je znejtovaný z rozřezanejch částí krytů ze dvou elektrokotlů
výstupák 9WN 676 10
síťový trafo 1PN 665 16
1x ecc83 , 1x el84
nový byli potíky, koncová lampa, vypínač, jacky, ac zástrčka....... a pár součástek...
a věci na bedýnku...
.. no a ještě akorát budu vymejšlet nějakou mřížku dozádu aby se nedalo ani omylem hrábnout dovnitř
a větralo to (přeci jen ty lampy topí a síťák taky lehce hřeje)
chtěl bych tam nějak do řady tak 4-5 chromovejch kulatejch mřížek 4-7cm pro ventilátory k pc...
a možná kdybych narazil někdy na něco mosaznýho (nějakou kosočtvercovou drobnou mřížku) šel by pryč i ten hadr na podlahu co je vepředu...
.. nijak moc to nekreslí spíš z toho leze takovej nabroušenej crunch což mi zatím vyhovuje...
první část je squier strat , další dvě části jsou na cortku m520.... zvuk je občas přebuzenej v basech je to nahraný přes mikrofon z karaoke sady z lídla.....
a zkoušel jsem během hraní různě přepínat snímače..takže je to tam slyšet občas vejškový občas basový.....
- Stanley06
- Rádce
- Příspěvky: 1925
- Registrován: 8.09.2008 20:42
- Bydliště: Nalžovské Hory, Plzeň
- Kontaktovat uživatele:
Re: Naše lampové projekty (tipy, rady,...
a mě se to zvukově líbí 
St.Anley Tube Amps
stavba a úpravy elektronkových zesilovačů
FB profil - Poslední model - Krank Lead Rack - Video demo
stavba a úpravy elektronkových zesilovačů
FB profil - Poslední model - Krank Lead Rack - Video demo
Re: Naše lampové projekty (tipy, rady,...
timy1123- hraje to moc příjemně.Hned ráno jdu do dílny a jdu pohledat věci a tvořit 
Re: Naše lampové projekty (tipy, rady,...
Když čtu stereo, napadne mne hifi. Když mě napadne hifi, vybaví se mi audiofil, hrotící pozlacené drátky, jdoucí po jakémkoli zkreslení, které je pro něj zkrátka nežádoucí(i v neslyšitelném pásmu). Což nebude nic pro kytaristu, který po přirozeném zkreslení lampy cíleně jde.kmensik píše:http://www.vutbr.cz/www_base/zav_prace_ ... e_id=28132
Spíš základní informace. Nepočítám povinnou teorii a vzorečky, ale přehled/vývoj používaných principů nástrojových zesů.
A v kytarovém zesilovači musí být kytarové kabely! V kytaře taky, ale to už tu bylo.
Kdyby to tady Přemek četl, mám pár dotazů:
Korekce před zkreslením? Asi nemáš rád velké zkreslení.
Nelupají ti ty relátka přepínání kanálů?
Anodové napětí přepínáš za chodu nebo ve standby? Lupe to?
Nějak mi utekla nit, ale pokud chceš hilfa s lupáním, při přepínání kanálů, mám odzkoušený mutovací obvod, zdárně rok fungující.
- Stanley06
- Rádce
- Příspěvky: 1925
- Registrován: 8.09.2008 20:42
- Bydliště: Nalžovské Hory, Plzeň
- Kontaktovat uživatele:
Re: Naše lampové projekty (tipy, rady,...
můžeš se rozepsat o tom mutovacím obvodu? taky jsem jeden úspěšně použil, jen jestli máš stejný princip nebo nějaký jiný, dík 
St.Anley Tube Amps
stavba a úpravy elektronkových zesilovačů
FB profil - Poslední model - Krank Lead Rack - Video demo
stavba a úpravy elektronkových zesilovačů
FB profil - Poslední model - Krank Lead Rack - Video demo
Re: Naše lampové projekty (tipy, rady,...
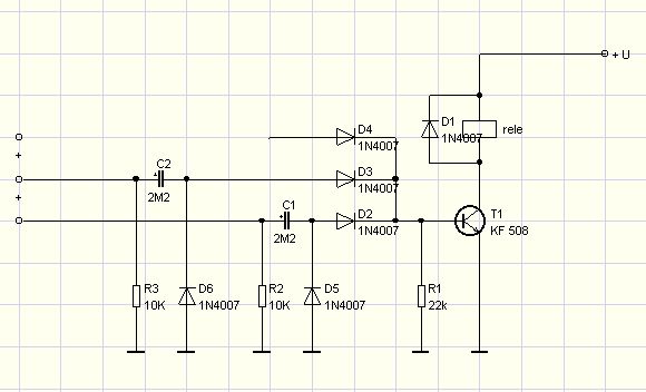
Samotný přepínání, je řešený logikou 4017. Mutovací obvod, byl dobastlenej dodatečně, na samostatnou DPS.Stanley06 píše:můžeš se rozepsat o tom mutovacím obvodu? taky jsem jeden úspěšně použil, jen jestli máš stejný princip nebo nějaký jiný, dík
Schema, pokud správně tuším, je taky vyštrachaný odsud.
- Stanley06
- Rádce
- Příspěvky: 1925
- Registrován: 8.09.2008 20:42
- Bydliště: Nalžovské Hory, Plzeň
- Kontaktovat uživatele:
Re: Naše lampové projekty (tipy, rady,...
jasně, tak jsem použil to samé 
St.Anley Tube Amps
stavba a úpravy elektronkových zesilovačů
FB profil - Poslední model - Krank Lead Rack - Video demo
stavba a úpravy elektronkových zesilovačů
FB profil - Poslední model - Krank Lead Rack - Video demo