Tónová clona

Elektronika, mechaniky, struny, ladičky, ...
Uživatelský avatar
Trevor
Odborník
Příspěvky: 1746
Registrován: 18.04.2011 16:32

Re: Tónová clona

Příspěvek od Trevor »

"Odvolávám co jsem slíbil"

K pasivní korekci (omezení) hloubek lze použít s celkem solidním výsledkem rezistor hodnoty cca 1M a přemostit ho kondenzátorem 1-5nF
Obrázek

součástky se použijí v serii s živým vývodem snímače, kdo má po ruce pot. 500k - 1,5M může tak svévolně a spojitě rugulovat dle chuti..
Provádím základní měření elektronek a drobné opravy a úpravy elektronkových aparátů a věcí kolem hraní. Vše je na domluvě - Severní Čechy
Dotazy prosím do SZ
Uživatelský avatar
Tube Guru
Odborník
Příspěvky: 2025
Registrován: 13.11.2011 21:07
Bydliště: Země, ČR dočasně

Re: Tónová clona

Příspěvek od Tube Guru »

Zdar, "trn z paty" Vám vytáhne korekční obvod z EH krabky Big Muff. Jestliže si z http://www.duncanamps.com/tsc/download.html stáhnete aktuální verzi 1.4 TSC (je to zdarma) a použijete do kytary zapojení Big Muff /v záložkách druhá zprava/ - nic složitého spočívá v přidání jednoho kondenzátoru a jednoho odporu oproti stávající tónové cloně, která dovede jen omezit výšky. Nové zapojení dovede to samé i s hloubkami a při nastavení potenciometru doprostřed dráhy zvuk téměř neovlivní. Jak to funguje je zřejmé v reálném čase použitím TSC, kde v levé části dole pohybujete potenciometrem a v pravé se ihned zobrazuje frekvenční průběh. Podmínkou správné funkce je použití lineárního potenciometru. Přeji spokojenost s "novou" tónovou clonou na kytaře. :)
S opravami jsem skončil, žádné další zakázky už nepřijímám. Když budete mít jakýkoliv smysluplný technický dotaz týkající se elektronek, zesilovačů a "krabiček", klidně mě kontaktujte e-mailem: z.hronek@protonmail.com Když budu znát odpověď, budu mít čas a chuť, rád Vám odpovím. Děkuji.
Uživatelský avatar
Trevor
Odborník
Příspěvky: 1746
Registrován: 18.04.2011 16:32

Re: Tónová clona

Příspěvek od Trevor »

Akorat u toho muffa pozor na vstupni impedanci, u humbuckeru to nejspis citelne utlumi vysky, tyhle korekce jsou vhodne spis za aktivni prevodnik impedance,staci jednoduchy sledovac...
Provádím základní měření elektronek a drobné opravy a úpravy elektronkových aparátů a věcí kolem hraní. Vše je na domluvě - Severní Čechy
Dotazy prosím do SZ
Uživatelský avatar
Tube Guru
Odborník
Příspěvky: 2025
Registrován: 13.11.2011 21:07
Bydliště: Země, ČR dočasně

Re: Tónová clona

Příspěvek od Tube Guru »

Co si představit pod "u humbuckeru to nejspis citelne utlumi vysky"? To je kvalifikovaný odhad nebo to můžeš doložit nějakým výpočtem? :)
S opravami jsem skončil, žádné další zakázky už nepřijímám. Když budete mít jakýkoliv smysluplný technický dotaz týkající se elektronek, zesilovačů a "krabiček", klidně mě kontaktujte e-mailem: z.hronek@protonmail.com Když budu znát odpověď, budu mít čas a chuť, rád Vám odpovím. Děkuji.
Uživatelský avatar
Trevor
Odborník
Příspěvky: 1746
Registrován: 18.04.2011 16:32

Re: Tónová clona

Příspěvek od Trevor »

Podivej se jaka je vstupni impedance toho filtru a pak uvaz jakou cca ma impedanci bezny humbucker i singl,je to muj kvalifikovany odhad ; ) ale muzu to i případně premerit jestli na tom trvas, napsal jsem to hlavne proto, kdyby to zkousel nekdo na kytare aby nehledal pak chybu nekde, kde zadna neni!

Proto jsem vyse dal pasivni korekci ktera tenhle problem nema, uz z principu zapojeni.. kopirovat korekce ktere jsou puvodne mezi aktivními clanky,pasivne moc tlumi, zkusil jsem si hodne zapojeni a filtru nez jsem dosel k idealu, to mi ver...
Provádím základní měření elektronek a drobné opravy a úpravy elektronkových aparátů a věcí kolem hraní. Vše je na domluvě - Severní Čechy
Dotazy prosím do SZ
Uživatelský avatar
Tube Guru
Odborník
Příspěvky: 2025
Registrován: 13.11.2011 21:07
Bydliště: Země, ČR dočasně

Re: Tónová clona

Příspěvek od Tube Guru »

Nevěřím :) .
S opravami jsem skončil, žádné další zakázky už nepřijímám. Když budete mít jakýkoliv smysluplný technický dotaz týkající se elektronek, zesilovačů a "krabiček", klidně mě kontaktujte e-mailem: z.hronek@protonmail.com Když budu znát odpověď, budu mít čas a chuť, rád Vám odpovím. Děkuji.
Uživatelský avatar
JirkaT
Příspěvky: 336
Registrován: 31.10.2011 13:01

Re: Tónová clona

Příspěvek od JirkaT »

Na schemata (viz. obr.) nevím, co je míněno tím horním "žebříčkem". Je to zemnění ? Pokud ano, je to tedy vedeno do společného bodu "zdroj - C2 - R4" ? Předpokládám: Zsrc = zdroj (zde by to tedy měl být snímač), R4 - naznačena minimální vstupní impedance připojené zátěže (zesilovače) ? Schema je trochu neobvyklé... :)

Taky se přikláním k názoru, že je to určené spíše pro buzení sledovačem, ne snímačem s vysokou impedancí...
.
Big Muff.JPG
Uživatelský avatar
Trevor
Odborník
Příspěvky: 1746
Registrován: 18.04.2011 16:32

Re: Tónová clona

Příspěvek od Trevor »

Jirko,je to tak,R2 i C2 jdou do stejneho bodu "země",mrkni na šéma "big muff" tam to uvidis lepe v zapojeni...
Provádím základní měření elektronek a drobné opravy a úpravy elektronkových aparátů a věcí kolem hraní. Vše je na domluvě - Severní Čechy
Dotazy prosím do SZ
Uživatelský avatar
Tube Guru
Odborník
Příspěvky: 2025
Registrován: 13.11.2011 21:07
Bydliště: Země, ČR dočasně

Re: Tónová clona

Příspěvek od Tube Guru »

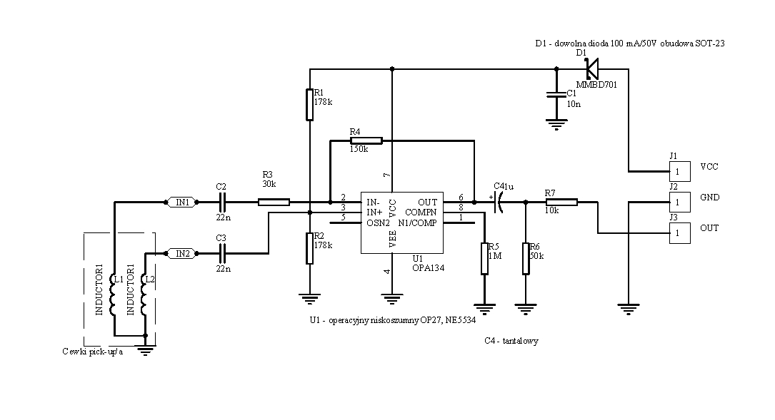
Zdar, na něco už odpověděl Trevor, tedy jen rozšířím jeho odpověď: Aktivní snímače mají opravdu výstupní impedanci 10kΩ jak lze zjistit zde: http://www.guitar.com.au/pickups/emg/Specs.html. Myslel jsem si, že budou mít na výstupu emitorový sledovač a to by pak měly impedanci pod 1kΩ, jenže tam mají nízkošumový operační zesilovač se zesílením cca 5, takže je výstupní impedance vyšší. I přes toto "nepřizpůsobení" však bude korekce fungovat mnohem lépe než stávající tónová clona. Můžete si to snadno vyzkoušet na Tone Stack Calculatoru; dvojklikem na libovolný prvek lze změnit jeho hodnotu v nabídnuté tabulce. Začal jsem změnou Zsrc na hodnotu 10kΩ, pak se dají měnit odpory R1 a R2 i C1 a C2 i odpor lineárního potenciometru, pokud máte jinou hodnotu než 100kΩ přičemž okamžitě uvidíte co která změna způsobí. Když při ostré zkoušce s kytarou nebudete s funkcí korektoru spokojeni, zbývá možnost zapojení emitorového sledovače před korektor, čímž bude zajištěna nízká výstupní impedance snímače. Pak už to musí fungovat optimálně. Na nějakých polských stránkách jsem našel schema snímače EMG81:
Přílohy
EMG_81_schematic.jpg
S opravami jsem skončil, žádné další zakázky už nepřijímám. Když budete mít jakýkoliv smysluplný technický dotaz týkající se elektronek, zesilovačů a "krabiček", klidně mě kontaktujte e-mailem: z.hronek@protonmail.com Když budu znát odpověď, budu mít čas a chuť, rád Vám odpovím. Děkuji.
Odpovědět

Zpět na „Snímače, hardware, příslušenství, údržba“