Simulace reproboxu pro LIVE (stompbox a rack)
Pravidla fóra
- Hendrek
- Site Admin
- Příspěvky: 8793
- Registrován: 23.07.2009 12:11
- Bydliště: Ostrava
- Kontaktovat uživatele:
Re: Simulace reproboxu pro LIVE (stompbox a rack)
Mám sice popito, ale vypadá to na symetriku. Ve vypnutém stavu na nesymetriku. Aspoň tolik hovoří naměřené hodnoty.
Re: Simulace reproboxu pro LIVE (stompbox a rack)
Interpretoval jsem si to taky tak. Takze k radaru jen pro sichr kabel TRS - XLR a melo by vsechno byt v cajku i bez DI boxu.
Re: Simulace reproboxu pro LIVE (stompbox a rack)
Přesně tak, ale jak psal Hendrek, neměl by být problém i s nesymetrikou, pokud to netaháš desítky metrů. Používáš ten radar i vypnutý?
Re: Simulace reproboxu pro LIVE (stompbox a rack)
Mně je to prakticky šumák, jen mne to zaujalo právě pro nejednoznačnost manuálu a myslím, že by to mohla být praktická informace pro další uživatele, a přeci jen XLR je na pódiích častější rozhraní než TRS.
Přičemž live použití pedalboard->FOH->odposlech, kde je ta symetrika už třeba, je jedno ze zamýšlených..
Re: Simulace reproboxu pro LIVE (stompbox a rack)
Redukci TRS- samec XLR pořídíš za pár korun, buď kompaktní nebo konektory na krátkém kablíku (což si ze samozřejmě i ubastlit doma).
Jak je to ale s úrovní signálu a impedancí? DI boxy mívají obvykle výstup přizpůsobený pro mikrofoní vstup, mívají i pad pro případný útlum.
Jak je to ale s úrovní signálu a impedancí? DI boxy mívají obvykle výstup přizpůsobený pro mikrofoní vstup, mívají i pad pro případný útlum.
Naposledy upravil(a) Fořt dne 22.08.2019 10:13, celkem upraveno 1 x.
Re: Simulace reproboxu pro LIVE (stompbox a rack)
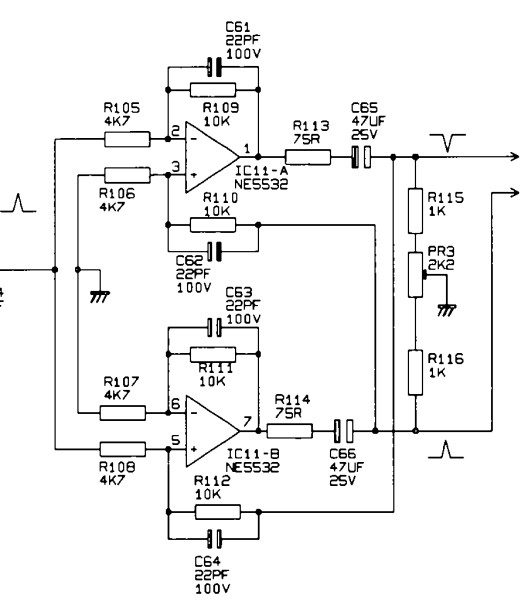
U výstupní impedance Radaru nezbývá než věřit výrobci, píše 470 Ohm, to je pro mikrofonní vstupy ideál. Jde to jenom odkoukat při rozebrání, protože ty rezistory, které tu impedanci definují, multimetr nevidí.
Pro ukázku výstup mixpultu - jsou to R113, R114
To, cos naměřil na výstupním jacku Radaru jsou R115=R116=22kOhm a místo PR3 je v radaru propojka na zem.
Pro ukázku výstup mixpultu - jsou to R113, R114
To, cos naměřil na výstupním jacku Radaru jsou R115=R116=22kOhm a místo PR3 je v radaru propojka na zem.
Re: Simulace reproboxu pro LIVE (stompbox a rack)
Už měl někdo možnost vyzkoušet ST. ROCK REACT:IR? Pokud má někdo srovnání s Two Notes, sem s ním. Dík
Re: Simulace reproboxu pro LIVE (stompbox a rack)
vstupní i výstupní impedance se dají změřit pomocí generátoru, umělé zátěže a měřidla, matně si vzpomínám že jsem to dělal a tak nějak to vycházelo, postup určitě bude na netu...
Provádím základní měření elektronek a drobné opravy a úpravy elektronkových aparátů a věcí kolem hraní. Vše je na domluvě - Severní Čechy
Dotazy prosím do SZ
Dotazy prosím do SZ
Re: Simulace reproboxu pro LIVE (stompbox a rack)
Ha, tak Strymon se taky chytli vlnky... ach, to zase vypadá tak hipstersky analogově... 
| Cruel YT | Cruel sptf
Re: Simulace reproboxu pro LIVE (stompbox a rack)
Ale tak zase z toho čo tu bolo doteraz mi toto príde dizajnom aj zvukovo asi najzaujímavejšie a najpraktickejšie. Keby som práve niečo vyberal, veru že by to bol horúci favorit.
Re: Simulace reproboxu pro LIVE (stompbox a rack)
Horuci favorit za 300 eur... me by to odradilo.
| Cruel YT | Cruel sptf
Re: Simulace reproboxu pro LIVE (stompbox a rack)
Ak to hrá naozaj tak verne ako v tých promo videách na YT, tak by som nemal problém nechať sa ošklbať o tri stovky. Keď som si to išiel púšťať (https://m.youtube.com/watch?v=ITSZ00-obLM), hovorím si že zas ďalší zbytočný brak pod zvučným menom, ale ostal som fakt prekvapkaný.
Btw. máš lepší (a lacnejší) tip?
Btw. máš lepší (a lacnejší) tip?
Re: Simulace reproboxu pro LIVE (stompbox a rack)
Mooer Radar, ne?
Já se domnívám, že revoluce je zvrat k lepšímu. Kontrarevoliuce je síla, která tomuto zvratu brání. Kontrarevoluce se drží u moci zuby nehty. Ti starší už pouze nehty. (Zdeněk Svěrák, 1989)
Re: Simulace reproboxu pro LIVE (stompbox a rack)
Jj, radar ke levnější, ale tady je rovnou vestavěný slušný preamp, ne? Za ten bys k radaru musel taky něco zaplatit...
Re: Simulace reproboxu pro LIVE (stompbox a rack)
ano, + kde je ešte reverb? OK, dá sa pichnúť do impulsu, ale už nemáš možnosť ovládať jeho intenzitu, zatiaľ čo tu, zdá sa, áno
- rotten77
- Moderátor
- Příspěvky: 2883
- Registrován: 8.03.2007 7:13
- Bydliště: Prostějov
- Kontaktovat uživatele:
Re: Simulace reproboxu pro LIVE (stompbox a rack)
Nenazyval bych to uplne reverbem, ale ve srovnání s tim, co jsem tu videl (nesleduji toto téma dukladne), tak z mého pohledu taky favorit - vse se da ovládat primo na efektu, jenom par možnosti kombinaci (pripadne dohrání impulsu pres PV), kombinace preamp + cab v jedné krabičce, k tomu ten "room"...
Design Strymonu se mi libi, oproti tomu Radar vypada jako Tamagochi
Chybí zde XLR, to bych u krabičky za tuhle cenu cekal.
Design Strymonu se mi libi, oproti tomu Radar vypada jako Tamagochi
Chybí zde XLR, to bych u krabičky za tuhle cenu cekal.
Hraju na kytary a mašinky
Re: Simulace reproboxu pro LIVE (stompbox a rack)
Nie som znalý problematiky elektrického signálu a pod., ale má to vôbec v prípade čisto digitálnej krabičky nejaký význam?
P.S. Cena na Thommanovi: 429 EUR, ehm... no, asi by som musel silno rozmýšľať... Cherreda, kde si videl tri stovky?
Re: Simulace reproboxu pro LIVE (stompbox a rack)
300 ojro by bylo fajn (za preamp + IR loader), dyk samotna Pangea nestavala o moc min....
ukazky zni fajn a je tam samozrejme i marketingova sila znacky Strymon
(nedavno jsem si vzpomel ze zacinali s lampovymi stomp preampy, takze o zkresleni by meli neco vedet)
akorat ovladani, k presetum se dostanes jenom pres externi pedal? (+dalsi 4litry) nebo pres MIDI?
a samozrejmě vím, že je to elitářská jízlivost, která nikoho netankuje, ale
Iridium delivers full stereo 24bit 96kHz resolution for the entire 500 milliseconds of its speaker cabinet impulse responses. Until now, IRs of this resolution have only been available for use within studio recording software. ...to je reklamní lež
dávno existuje Logidy EPSi, které nabízí IR 6 sekund!
s nejakyma milise-kundama si muze Strymon vytrit svoji hipsterskou pr*del
Samozrejme je to jenom salónní bouře ve sklenici vody, protože stačí i trapných 20ms
ukazky zni fajn a je tam samozrejme i marketingova sila znacky Strymon
(nedavno jsem si vzpomel ze zacinali s lampovymi stomp preampy, takze o zkresleni by meli neco vedet)
akorat ovladani, k presetum se dostanes jenom pres externi pedal? (+dalsi 4litry) nebo pres MIDI?
a samozrejmě vím, že je to elitářská jízlivost, která nikoho netankuje, ale
Iridium delivers full stereo 24bit 96kHz resolution for the entire 500 milliseconds of its speaker cabinet impulse responses. Until now, IRs of this resolution have only been available for use within studio recording software. ...to je reklamní lež
dávno existuje Logidy EPSi, které nabízí IR 6 sekund!
s nejakyma milise-kundama si muze Strymon vytrit svoji hipsterskou pr*del
Samozrejme je to jenom salónní bouře ve sklenici vody, protože stačí i trapných 20ms
BGD ≋ Baritone Guitar Dreams
≋Dreams Are Messages From The Deep≋
≋Dreams Are Messages From The Deep≋
Re: Simulace reproboxu pro LIVE (stompbox a rack)
Mnj, nevim, asi jsem si něco popletl. 300 bys za to býval dal, jo? 
Možná se výrobci do budoucna budou předhánět v délce samplů a vzorkovací frekvenci, protože co tam jinak vylepšovat žejo...
Prostě to dobře vypadá ve specifikacích.
Ovšem my carevny z HF se jistě nenecháme utáhnout na nudli, protože dávno víme, že kvalita impulsu se od délky odvozovat nedá.
Ale hraje jim to dobře, takže vlastně není co řešit, máme další produkt na trhu, bezva.
Možná se výrobci do budoucna budou předhánět v délce samplů a vzorkovací frekvenci, protože co tam jinak vylepšovat žejo...
Ale hraje jim to dobře, takže vlastně není co řešit, máme další produkt na trhu, bezva.
| Cruel YT | Cruel sptf