Marshall Haze
Pravidla fóra
Re: Marshall Haze
Ahoj, požádám o radu. Mám asi už třetí rok Marshall Haze hlavičku 15W, chytil jsem výprodej za 8500Kč, mám ho v rezervě a asi na něj dojde. Mám k tomu bedýnku s Celestionem VC30, původní levné originál bedny, které se k němu daly dokoupit,to bylo bahno. Zatím jsem ho nepotřeboval, ale párkrát jsem si ho vyzkoušel a já ten teplý zvonivý zvuk miluju, na higain se to nehodí, crunch je boží (pro mne!). Ale k věci, jak by tam šel co nejjednodušeji dodělat vypínač na anody standby? Kam ho vrazit? Děkuji za odpověď.
Nechci tady řešit zda STB ano, či ne, k tomu jsem se už vyjádřil nedávno v jiném tématu, na které jsem zde narazil, když jsem sondoval, jak to udělat, tam mám jasno. Můj původní odhad, přerušit vývod z síťového trafa pro anody, nebude zřejmě správný. Dávat odkaz na schéma nebudu, moc se v tom nevyznám a kdo tomu rozumí, tak to najde hned a najde to správné.
Popisujete různé úpravy, které na fórech majitelé dělají, ale jak říkám, mám ho jenom párkrát odzkoušený a asi jsem chytil jeden z posledních kusů a pokud se jednalo o výrobní vady, zřejmě bude už "vychytaný".
Nechci tady řešit zda STB ano, či ne, k tomu jsem se už vyjádřil nedávno v jiném tématu, na které jsem zde narazil, když jsem sondoval, jak to udělat, tam mám jasno. Můj původní odhad, přerušit vývod z síťového trafa pro anody, nebude zřejmě správný. Dávat odkaz na schéma nebudu, moc se v tom nevyznám a kdo tomu rozumí, tak to najde hned a najde to správné.
Popisujete různé úpravy, které na fórech majitelé dělají, ale jak říkám, mám ho jenom párkrát odzkoušený a asi jsem chytil jeden z posledních kusů a pokud se jednalo o výrobní vady, zřejmě bude už "vychytaný".
Re: Marshall Haze
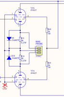
Zdar, udělal bych to šetrně po vzoru Engla odpojením katod koncových lamp od GND. V místě červeného křížku zapojíš jednopólový vypínač a je hotovo.
S opravami jsem skončil, žádné další zakázky už nepřijímám. Když budete mít jakýkoliv smysluplný technický dotaz týkající se elektronek, zesilovačů a "krabiček", klidně mě kontaktujte e-mailem: z.hronek@protonmail.com Když budu znát odpověď, budu mít čas a chuť, rád Vám odpovím. Děkuji.
Re: Marshall Haze
Guru, moc děkuji za odpověď. Pravděpodobně se ještě ozvu, ale nebudu líný hledat
. Mně by se tam líbily místo kolébkových vypínačů páčky + dioda, ale mám šikovného kamaráda a doma má malou elektrodílničku, tak uvidíme co a kam nacpat, až se koukneme dovnitř. Kombinačky a rozbrušovačku najdeme
.
Re: Marshall Haze
Zdar, hlavně ta rozbrušovačka je velmi důležitá
. Jistěže lze použít páčkové vypínače, vznikne však problém se zaslepením původní hranaté díry po síťovém vypínači. 
S opravami jsem skončil, žádné další zakázky už nepřijímám. Když budete mít jakýkoliv smysluplný technický dotaz týkající se elektronek, zesilovačů a "krabiček", klidně mě kontaktujte e-mailem: z.hronek@protonmail.com Když budu znát odpověď, budu mít čas a chuť, rád Vám odpovím. Děkuji.
Re: Marshall Haze
Guru, tak s tou hranatou dírou, to mě hodně zaskočilo
, to mění zásadně pohled na věc. Předpokládal jsem, že to bude kruhová díra a "kolébka" bude nad panelem. Dělat do osazeného zesilovače obdélníkovou díru, to znamená určitě problém s pilinama a jediné rozumné řešení je asi páčkový vypínač dozadu, uvidíme.
Snad se nedopustím něčeho neetického, že jsem část dotazu dodatečně smáznul, ale obdélníkový otvor do šasi dělat určitě nebudu, tím odpadá dotaz na kolébkový vypínač, tak proto. Problém je, který páčkový vypínač vybrat a kde ho koupit?
Snad se nedopustím něčeho neetického, že jsem část dotazu dodatečně smáznul, ale obdélníkový otvor do šasi dělat určitě nebudu, tím odpadá dotaz na kolébkový vypínač, tak proto. Problém je, který páčkový vypínač vybrat a kde ho koupit?
Naposledy upravil(a) cid dne 9.10.2018 1:37, celkem upraveno 6 x.
Re: Marshall Haze
Podivej se co maji treba a v GES, tam maji tyhle typy za normalni cenu a muzes si koupit i svitici treba..
Provádím základní měření elektronek a drobné opravy a úpravy elektronkových aparátů a věcí kolem hraní. Vše je na domluvě - Severní Čechy
Dotazy prosím do SZ
Dotazy prosím do SZ
Re: Marshall Haze
Trevore, doby kdy jsem bastlil, spadají do druhé poloviny minulého století
a lampy už vůbec ne, ale tam musí přijít něco podobného, co tam dává fabrika, já tam nedám vypínač za pár korun, já těm výrobkům nevěřím. Odkaz si prolezu, jsou tam zajímavé věci, dík.
edit - Trevore, já špatně hledal, myslím že si vyberu
edit - Trevore, já špatně hledal, myslím že si vyberu
Naposledy upravil(a) cid dne 9.10.2018 1:42, celkem upraveno 1 x.
Re: Marshall Haze
Zdar, cide nepochopil jsi mě. Mě nešlo o to, abys vyráběl do šasi čtvercový otvor, jen jsem projevil starost jak zaslepíš (ucpeš) ten otvor po stávajícím hranatém síťovém vypínači. Předpokládal jsem totiž, že z estetických důvodů chceš mít páčkové oba spínače (power i standby). Když síťový vypínač ponecháš původní (hranatý), stačí jen vyvrtat díru pro spínač "standby". Kam jej umístíš záleží jen na Tvém vkusu.
Použil bych asi tento: k dostání v TME. Ten, který jsi uvedl Ty je absolutně nevhodný i přes všechny bláboly, které tam někdo z Heureky napsal, stačí se jen podívat na nominální proud 16A a je to jasné. Už 2A jsou s dostatečnou rezervou.
S opravami jsem skončil, žádné další zakázky už nepřijímám. Když budete mít jakýkoliv smysluplný technický dotaz týkající se elektronek, zesilovačů a "krabiček", klidně mě kontaktujte e-mailem: z.hronek@protonmail.com Když budu znát odpověď, budu mít čas a chuť, rád Vám odpovím. Děkuji.
Re: Marshall Haze
Pánové děkuji, koukneme dovnitř a podle toho něco vybereme, teď už mám pár variant, nechám to "uzrát". Guru, 15A, já to pořádně nečetl v domnění, že to bude unifikované
.
Re: Marshall Haze
Guru, už Ti dám pokoj,
jenom taková úvaha. Zadní panel je utopený akorát na výšku jackových zásuvek a v odkazu od Trevora jsem našel malé ploché kolébkové kruhové síťové vypínače, které nevyčnívají a předpokládám, že vedle síťové zásuvky na ampu bude volno. Vypínač nainstalovat dozadu a to co jde na čelní panel odpojit a prohnat přes nově doinstalovaný vypínač na zadním panelu. Tím by se uvolnil stávající síťový vypínač a ten použít k odpojování GND. Druhá varianta by byla nic nevrtat, udělat to bez vypínače.
Protože je zvláštní doba, kdy se u žehličky upozorňuje, že se uživatel může spálit a do mixeru se nesmí za chodu strkat prsty, jednalo by se o nepovolený zásah do zařízení
Protože je zvláštní doba, kdy se u žehličky upozorňuje, že se uživatel může spálit a do mixeru se nesmí za chodu strkat prsty, jednalo by se o nepovolený zásah do zařízení
Re: Marshall Haze
Guru, a co napětí? Většinou je na vypínači uvedeno 250V AC a třeba i menší DC. Jsou nějaké certifikované pro 500V DC? Reálně asi nic nehrozí, jen mě to zajímá, jestli se výrobci aparátů jistí. Třeba v ESH jsou pěkné veliké vypínače myslím APEM.
-
mmjuz
- Odborník
- Příspěvky: 2236
- Registrován: 23.03.2009 11:17
- Bydliště: Brněnsko
- Kontaktovat uživatele:
Re: Marshall Haze
Na vypínači máš napsáno např. 250V / 10A. Pokud přes vypínač teče třeba 100mA, nemusíš se bát překročit napětí. Ovšem doporučuji používat jen vypínače od renomovaných výrobců. Nejraději mám Apem. Rozhodně bych nevybíral podle nejnižší ceny!
Re: Marshall Haze
Tohle kolem přepínačů se řešilo trochu už v jiném elektroforu a v podstatě to došlo k tomu že se stejně používají pro 250V, stejně jako asi ve většině továrních věcí, akorát že někde levný a někde pořádný. Osobně jsem nic rozumného v té době na vyšší napětí nenašel pokud se pamatuji...
Provádím základní měření elektronek a drobné opravy a úpravy elektronkových aparátů a věcí kolem hraní. Vše je na domluvě - Severní Čechy
Dotazy prosím do SZ
Dotazy prosím do SZ
Re: Marshall Haze
S opravami jsem skončil, žádné další zakázky už nepřijímám. Když budete mít jakýkoliv smysluplný technický dotaz týkající se elektronek, zesilovačů a "krabiček", klidně mě kontaktujte e-mailem: z.hronek@protonmail.com Když budu znát odpověď, budu mít čas a chuť, rád Vám odpovím. Děkuji.