Stránka 31 z 56
Re: NEJLEPŠÍ OVERDRIVE
Napsal: 27.11.2019 19:26
od remisa
EHX Glove
Dříve jsem tu řešil, čím nakopovát své mini recto. Pár krabek jsem vyzkoušel (TS, Spark booster, Soul food, SD-1). Vzdal jsem to a smířil se s tím, že nic lepšího než TS pro tento účel není a nezbývá než řešit drobné nuance mezi jednotlivými verzemi TS.
Pak jsem si jen tak ze srandy koupil EHX Glove (kopie Fulltone OCD?), že to budu mít na crunch.
Mám tu krabku cca 14 dní a na crunch zatím nedošlo. Vůbec jsem nečekal, že ta krabka recto takhle dobře nakopne. Uvidím po líbankách, zatím píši jako tip pro ostatní.
Re: NEJLEPŠÍ OVERDRIVE
Napsal: 28.11.2019 7:43
od JirkaT
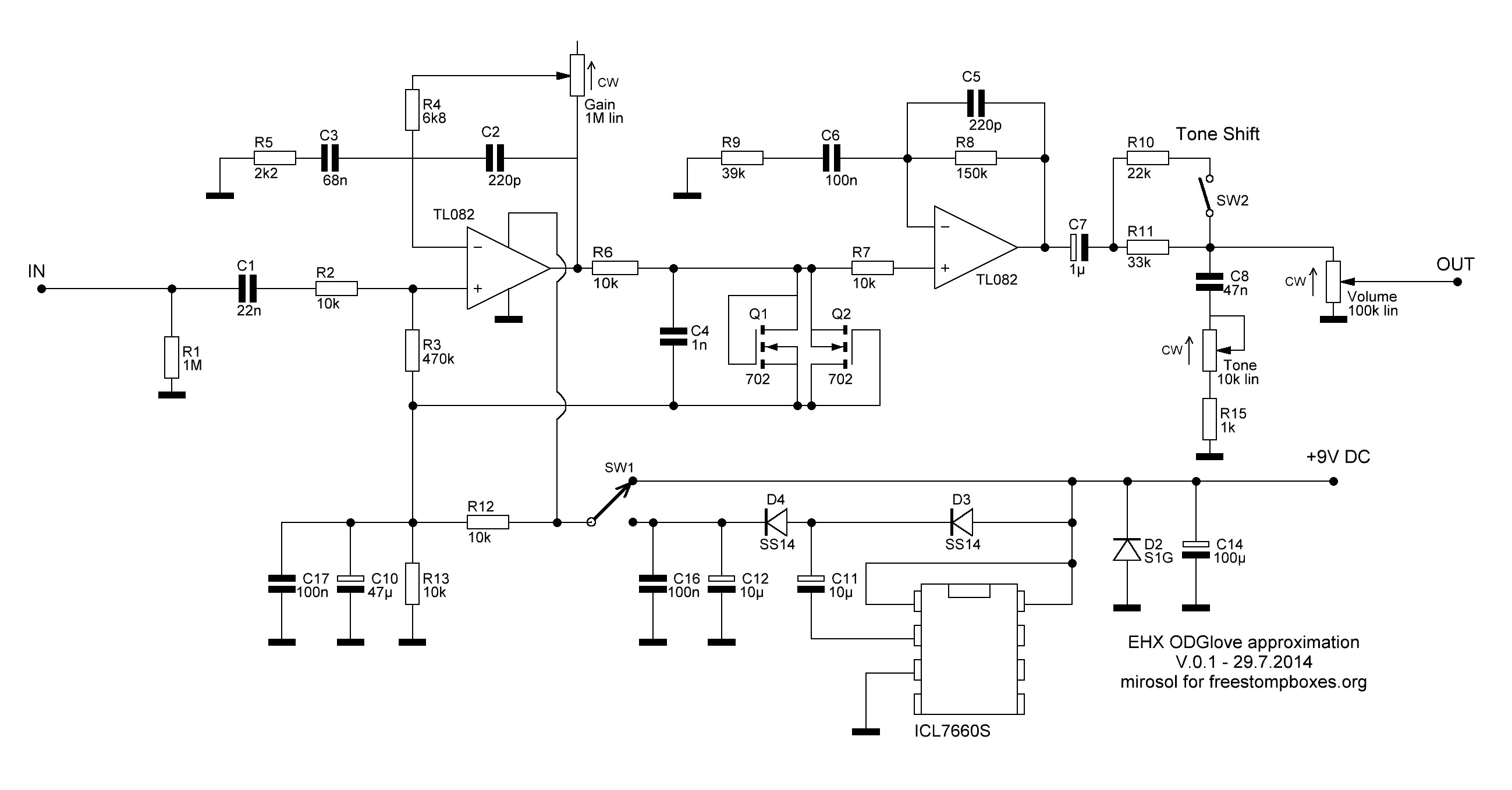
Prosba, dotaz: ty Q1 a Q2 (702) jsou tyhle:
https://english.electronica-pt.com/smd-databook?ref=702 ?
Schema a PCB:
Re: NEJLEPŠÍ OVERDRIVE
Napsal: 28.11.2019 8:39
od jastud
Re: NEJLEPŠÍ OVERDRIVE
Napsal: 28.11.2019 8:42
od JirkaT
Jj, díky.
Re: NEJLEPŠÍ OVERDRIVE
Napsal: 4.12.2019 11:04
od vasekh
Prosím o radu - nasměrování. Já jsem se o krabičky nikdy nezajímal, protože jsem tahal efekty z mulťáku a zkreslení z komba. Ale z určitých důvodů jsem se rozhodl jít do krabiček. Mám nějakou hrubou představu a prosím o tipy:
1/ Overdrive jemný
V podstatě styl TS, ale s jumpem na sóla. Líbí se mi
http://www.smrckaeffects.com/kytarove-e ... tion-2010/, ale zdá se mi, že moc ořezává basy. Já mám SmallFry a ten to tak neřeže, což mi vyhovuje (ale ten nemá jump).
2/ Overdrive hrubší
Klasický rockový overdrive na powerchordy (styl Marshall). Zase s jumpem na sóla.
Mám Fender Hot Rod, zatím mi vyhovuje, takže do toho by to hrálo.
Re: NEJLEPŠÍ OVERDRIVE
Napsal: 4.12.2019 12:44
od qwer
Zkus ten zkreslený kanál na Hot Rodu nastavit tak, že dáš hlasitost na max a gain použiješ na regulování hlasitosti (dostaneš se tak max někde mezi 1-2 pokud nehraješ opravdu nahlas). Dostaneš celkem rozumné jemnější zkreslení, takový lehký crunch. Takhle si to i celkem dobře rozumí s krabičkama. Mě se třeba z dostupnějším líbila kopie Fulltone OCD od EHX - Glove. Třetí kanál na Hot Rodu jde celkem úspěšně použít jako jump i pro krabičkování na tom zkresleném kanálu.
Re: NEJLEPŠÍ OVERDRIVE
Napsal: 4.12.2019 12:57
od hyenik
jakože šlapatelný jump? tedy dva footswitche?
Re: NEJLEPŠÍ OVERDRIVE
Napsal: 4.12.2019 13:36
od torst
Zkušenější kámoš mi doporučuje tohle:
https://hudebnibazar.cz/mxr-boost-overdrive/ID266586/ Nevím, jestli ten boost přidá i hlasitost (myslím, že ano) nebo jen zkreslení. Shánět krabičku s 2. šlapkou na jump je možné, ale ne úplně snadné. Ten Smrčka to asi umí. Osobně to řeším jinak - mám nějaké drivy/storšny, i zkreslení comba, a hlasitost přidávám každému samostatným zařízením - u mě volume pot v eff. smyčce - při bypassu jde na max (lead) při aktivaci je hlasitost nižší (doprovod). Koukám na Hot Rod - má smyčku (ale asi není spínatelná pedálem), ale i F.S. pro Boost, takže to bych viděl jako ideální. Pak je možné mít na konci řetězce nějakej spínatelnej EQ, LPB-1 ..., prostě cokoli, co ti šlápnutím posune hlasitost. Možností je spousta. Třeba mít každou krabičku 2x a na každé jinou hlasitost.
Re: NEJLEPŠÍ OVERDRIVE
Napsal: 4.12.2019 14:42
od hyenik
ehmm, tak kámoš je zkušenejší jenom částečně, protože v tom MXR je sice boost opravdu skvělý, ale ten overdrive je spiš takový podivný agresivni fuzzodrive, který rozhodně nesedí každému.
tím jumpem to není na jednoduché řešení, ale bud vic krabek, nebo vetsi, pripadne nejaka loop lišta aby se nemuselo moc tancovat po prepinacich.
Re: NEJLEPŠÍ OVERDRIVE
Napsal: 4.12.2019 15:11
od torst
MXR - je to možné, že vlastní OD nehraje klasicky. Měl jsem Double Shot, a ani jeden z obsažených se mi nelíbil. Umělotina, kvičivost.
P.S.:
https://hudebnibazar.cz/ehx-signal-pad/ID275074/ Na bazaru vidim dva. Co vymyslet lepšího?
Re: NEJLEPŠÍ OVERDRIVE
Napsal: 4.12.2019 15:18
od vasekh
qwer píše: 4.12.2019 12:44
Zkus ten zkreslený kanál na Hot Rodu nastavit tak, že dáš hlasitost na max a gain použiješ na regulování hlasitosti (dostaneš se tak max někde mezi 1-2 pokud nehraješ opravdu nahlas). Dostaneš celkem rozumné jemnější zkreslení, takový lehký crunch. Takhle si to i celkem dobře rozumí s krabičkama. Mě se třeba z dostupnějším líbila kopie Fulltone OCD od EHX - Glove. Třetí kanál na Hot Rodu jde celkem úspěšně použít jako jump i pro krabičkování na tom zkresleném kanálu.
Už nechci používat zkreslení z komba, protože není čas si hrát a prostor před vystoupení s poměrama hlasitostí. Požadovaná hlasitost je na každým hraní jiná. To je právě jeden z důvodů, proč chci jít do krabiček.
Hot Rod má navíc dvě debilní vlastnosti: 1/ knoby jdou hrozně zlehka, takže se nastavení vždycky rozdrbe, 2/ rychlý nástup hodnot na začátku průběhu. Ale to doporučovaný nastavení vyzkouším. Já jsem to měl vždycky naopak - drive asi na 14 hodin a master cca 7 hodin.
Re: NEJLEPŠÍ OVERDRIVE
Napsal: 4.12.2019 15:20
od vasekh
hyenik píše: 4.12.2019 12:57
jakože šlapatelný jump? tedy dva footswitche?
Tak jak to má ten Smrčka, tak se mi to líbí. Ale je fakt, že Torstův návrh nezní zle a podstatně bych si tím rozšířil možnosti.
Re: NEJLEPŠÍ OVERDRIVE
Napsal: 4.12.2019 16:18
od hyenik
jestli nenarazis na krabicku která dokonale naplni tvoje osobni pozadavky (coz ale nebude uplne jednoduche)
tak bych tak pridal jeste jeden boost/EQ/volume/whatever, takže třeba tři krabky, to se v kapele da ušlapat v pohodě.
vyberes si ty dvě zkresleni dle chuti a nemusis výběr drasticky omezovat (imho zbytecne) jumpem.
Re: NEJLEPŠÍ OVERDRIVE
Napsal: 4.12.2019 16:52
od torst
.... hele, tady je další Smrčka. Skoro to vypadá jako ´Vše v jednom´.
https://hudebnibazar.cz/overdrive-stati ... /ID270398/
Re: NEJLEPŠÍ OVERDRIVE
Napsal: 4.12.2019 17:00
od vasekh
Úplně zbytečný to není, protože ve variantě "whatever" je problém přechodu z čistýho zvuku přímo na zkreslený sólo a zase zpátky. To není zas tak vzácná varianta. Ještě to musím promyslet, ale díky za podněty.
Přesně na ten jsem dával odkaz

Ale připadalo mi, že moc odřezává spodky.
Re: NEJLEPŠÍ OVERDRIVE
Napsal: 4.12.2019 17:20
od torst
co mám zkušenost, tak spodky ořezává každý OD. A ten, který je umí přidat pak zní do clean channel blbě. :-H Proto používám i zkreslení z comba, který je prostě best !
Re: NEJLEPŠÍ OVERDRIVE
Napsal: 4.12.2019 18:27
od Trevor
Je moznost si nejaky zvukove uspokojivy booster nechat upravit a vytahnout z nej signal ktery se ma zesilit pro jump a ovladat ho externí krabickou s prepinacem,pripadne nastavenim, nejde o srazeni signalu ale fakt o zesileni, pokud jsi zrucny, muzu ti napsat jak na to,az si neco vyberes...
Re: NEJLEPŠÍ OVERDRIVE
Napsal: 4.12.2019 21:06
od qwer
hyenik píše: 4.12.2019 12:57
jakože šlapatelný jump? tedy dva footswitche?
No ten Hot Rod má FS s more drive, který jde samozřejmě použít i pokud by tam měl krabičku. Prostě bude přepnutý na zkreslený kanál, kde bude nastavený lehký crunch, ten dokreslí krabkou, pro větší zkreslení a hlasitost pak šlápne ještě na ten More Drive přímo na HRDX. Akorát ten more drive není regulovatelný - takže buď se to člověku trefí do potřeb nebo ne. Za zkoušku a jakési lowcost řešení to ale stojí.
Re: NEJLEPŠÍ OVERDRIVE
Napsal: 4.12.2019 21:31
od vasekh
Navýšení hlasitosti u "more drive" je pro sóla bohužel nedostatečný.
Ale hlavně pointa je, že se chci zbavit používání zkreslenýho kanálu na kombu úplně.
Re: NEJLEPŠÍ OVERDRIVE
Napsal: 5.12.2019 9:05
od torst
vasekh- oboje chápu, more drive není jump. Jen mi přijde škoda se toho interního OD zbavovat. Ale jak myslíš. Ideální je ten Signal pad nebo LPB-1.
Kdysi jsem měl tohle:
http://www.effectsdatabase.com/model/di ... 0#pictures
Analog, 2 oddělená zkreslení, silné a slabé. A nebo +- totéž je BOSS Dual Overdrive. Přepínání zvuků pomocí remote FS.