Stránka 40 z 50

Re: Zacházení s lampovým aparátem

Napsal: 22.03.2015 21:44
od Tube Guru
Zdar, určitý smysl to má, ale když nebudeš cca 1 minutu po zapnutí drhnout struny, není to nutné. Hrát bys měl začít až po nažhavení lamp a ustálení pracovních bodů elektronek a na to ta minuta stačí s rezervou.

Re: Zacházení s lampovým aparátem

Napsal: 22.03.2015 22:25
od cherreda
Jasné, děkuji.

Re: Zacházení s lampovým aparátem

Napsal: 13.04.2015 23:40
od Dark Číča
Zdravím,položím svůj dotaz zde,jelikož jsem nikde nenašel potřebnou odpověď. Mám Bugeru 6262,klasická hlava. Ve zkušebně se též válí kombo Peavey bandit 112 s vykuchaným reprem-takže vlastně už jen hlava. Zajímalo by mě,zda bych to mohl zapojit nějakým způsobem,abych využil preamp Peaveye (chtel bych vyzkoušet jak kreslí) a hnal to potom přes bugeru (třeba bez gainu). Mám možnost to nějak inteligentně zapojit,abych dosáhl toho,co chci? Bugera má přímo vývod z preampu,ale na tom Peavey není,jen klasika FX loop. Rád bych se s vámi poradil než budu něco testovat a odpálím si to :) Díky!

Re: Zacházení s lampovým aparátem

Napsal: 14.04.2015 0:17
od core88
No propojil by sem to skrz FX loop . Peavey FX out >>> Bugera FX in . Pokud to poropojíš jen kabelem tak se ti tam udělá zemní smyčka a bude tam brum . Takže bud to zapojíš tak že v signálovám kabelu přerušíš stínění a spojíš jen signálovej vodič . Nebo je tu ještě možnost č2 ale ta je trošku vohubu takže rači zkus napřed tu 1. :D . Jo a na oba zesíky připoj repra , jen tak projistotu .

Re: Zacházení s lampovým aparátem

Napsal: 14.04.2015 0:19
od Dark Číča
core88 píše:No propojil by sem to skrz FX loop . Peavey FX out >>> Bugera FX in . Pokud to poropojíš jen kabelem tak se ti tam udělá zemní smyčka a bude tam brum . Takže bud to zapojíš tak že v signálovám kabelu přerušíš stínění a spojíš jen signálovej vodič . Nebo je tu ještě možnost č2 ale ta je trošku vohubu takže rači zkus napřed tu 1. :D . Jo a na oba zesíky připoj repra , jen tak projistotu .
Díky ;-) Ten bandit je trandak,takze by mel byt v pohode,bugeru pripojim urcite. Co se tyce kabelu,prave jsem dopajel silovej na hlavu>repraky (2x1,5mm),tak tam muzu pripadne kydnout ten,kdyby to dělalo neplechu.

Re: Zacházení s lampovým aparátem

Napsal: 14.04.2015 0:24
od core88
Jo klidně mělo by to stačit spojit jednim drátem . Nejspíš to budeš mít zapojený v jedný prodlužce takže se ti země zesíků spojí tam .

Re: Zacházení s lampovým aparátem

Napsal: 3.08.2015 18:53
od jarys
Trošku asi lama dotaz hledal sem ale...

dostalo se mi do ruky kombo Blackstar ht5...stahnul sem si manual louskal ho pres google ale asi to v nem neresej...nez to poseru radsi se zeptam...
Ma to vystup na simulaci repro boxu nahravani a sluchatka v jednom ...pokud pripojim sluchatka porad mi hraje repro...jedina moznost je asi odpojit repro ...tady sem se docetl ze to poskodi zesilovac...staci tty pripojena sluchatka k tomu aby to vydrzelo nebo je jeste jinej figl? diky za odpověď

Re: Zacházení s lampovým aparátem

Napsal: 3.08.2015 19:23
od Tube Guru
Zdar, pokud mě paměť nemýlí, má Blackstar HT-5 polovodičový koncový stupeň (tudíž bez výstupního trafa) a z toho důvodu se mu při chodu naprázdno (bez zátěže) vůbec nic nestane. :)
EDIT: Tak mě paměť mýlila, v koncovém stupni jsou dvě lampičky 12BH7 i výstupáček. Tak přestože jsem takový malý zesilovač tímto způsobem "odsmrdět" ještě neviděl, vyloučené to není a raději ho nepouštěj bez zátěže (reproduktor nebo sluchátka).

Re: Zacházení s lampovým aparátem

Napsal: 3.08.2015 19:59
od jarys
děkuji...bez zátěže sem to pouštět nechtěl,jen sem se bál zda sluchátka nejsou málo...díky

Re: Zacházení s lampovým aparátem

Napsal: 3.08.2015 20:33
od Tube Guru
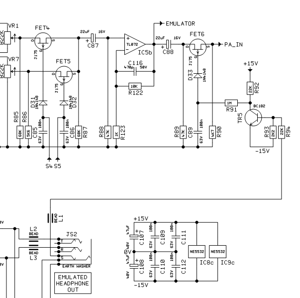
Sluchátka u tohoto zesilovače nejsou napájena z koncového stupně, ale z budiče IC8, IC9 a při zasunutí jacku sluchátek by se měl aktivovat umlčovač koncových lamp a tím i reproduktoru realizovaný tranzistorem TR5. Jestli Ti to takhle nefunguje, bude pravděpodobně zoxidovaný kontakt v jackové samici JS2, nebo některá z pěti součástek umlčovacího obvodu (TR5, R91, R92, R93, R94). Když by Ti moc vadil hrající reproduktor a konektor se nepodaří např. prostříknutím nějakým k tomu určeným čistícím sajrajtem umravnit, zbývá ještě bezpečné utišení reproduktoru vyjmutím koncových elektronek 12BH7. Ten "mute" obvod vypadá takto:
Obvod umlčovače konc. stupně.PNG

Re: Zacházení s lampovým aparátem

Napsal: 3.08.2015 20:42
od remisa
Mam HT5 a opravdu po pripojeni sluchatek se ma repro odpojit. Neumim si predstavit hrat do sluchatek se zapojenym reprem, protoze do sluchatek je potreba vyrazne zvednout hlasitost komba a pak by to jaksi nemelo smysl. Bud hledej zavadu jak ti radi Tube guru, nebo to dej nekomu na opravu.

Re: Zacházení s lampovým aparátem

Napsal: 13.12.2015 11:50
od DenisEr
Zdravím,
cca půl roku hraju na kombo Marshall DSL5C a donedávna to všechno fungovalo, jak mělo. Ale asi 2 týdny zpátky začalo docela nepříjemně šumět i při dost nízký hlasitosti. To jsem vyřešil novym kabelem ke kytaře, ale od té doby začalo znít divně - při hře na spodní struny E A D (struny jsou nový) není zvuk jasný, ale zní to jako kdyby to bylo hnaný Fuzz krabkou (prostě uprděnej zvuk). Hraju jen na čistým kanále a kreslim asi tak do poloviny.
Myslíte, že by stačilo vyměnit koncovou elektronku (1x 12BH7) ? V elektronice jsem dost lama, proto se obracim na zkušenější. Taky jsem se tu dočetl, že elektronky mají žhnout žlutě, ale ty moje žhnou sytě oranžově. A ještě jedna věc - všude na netu jsem hledal jestli se u tohodle komba seřizuje bias (což bych teda už nechal na servisu), ale nikde jsem nenašel jasnou odpověď.
Servis teda jenom v krajním případě, protože to je pro mě docela problém, vzhledem k tomu, kde bydlim.
Předem díky.

Re: Zacházení s lampovým aparátem

Napsal: 13.12.2015 15:26
od kmensik
Pročti:
komba-zesilovace-reproboxy/chrceni-po-z ... ml#p700340
Oranžově svítit mají. Může zlobit i vnitřní káblík mezi deskou a konektory FX loop. Vyndat, vrátit, na obou stranách.
Bias se sice nastavit dá, do toho se zatím nepouštěj.

Re: Zacházení s lampovým aparátem

Napsal: 13.12.2015 17:51
od DenisEr
Díky,
Pročetl jsem si to a jenom ještě dodám, že kombo teď po výměně toho kytarovýho kabelu už nešumí a při žhavení taky žádný praskání nebo brum nedělá (to ani nikdy nedělalo).. jen to při zapnutí lupne (což je asi normální). Až když nastavim hlasitost a hrábnu to těch hlubších strun, tak to dělá ten fuzz efekt (ty tóny nejsou jasný, ale takový zahuhlaný) - i při nízkým zkreslení (volume 5 na čistým kanále).
Můžu zkusit to s efektovou smyčkou, ale upřímně docela se bojim do toho lézt - vůbec tomu, co je uvnitř nerozumim. Navíc to je moje první lampa a ještě v tom nejsem nijak sběhlej.
Jen se ještě zeptám, ta kontrola elektronek se přesně provádí jak ? To se vytahují, když je kombo vypnutý, nebo ve stand-by, nebo jak ?
Díky.

Re: Zacházení s lampovým aparátem

Napsal: 13.12.2015 18:28
od kmensik
Nevím, volume na 5 už může dost zkreslovat. Když trochu ubereš vol na kytaře, tak se to vyčistí?
Lampy se testují tak, že je nahradíš za zaručeně dobré. Ve vypnutém stavu. Pak někteří odborníci mají speciální měřáky, na kterých ti změří důležité parametry lampy. Obyčejnému smrtrlníkovi většinou stačí, že už ty lampy zní blbě, a vymění je.
Zkus vyměnit první a třetí (předpokládám vstupní a invertor), jestli se něco nezmění.

Kdyžtak to nahraj s různou úrovní hlasitosti, jak to zkresluje. Může být i něco uvolněného mechanicky, drnčet reprák.

Re: Zacházení s lampovým aparátem

Napsal: 13.12.2015 19:24
od DenisEr
No to právě ne, já hraju na čistým kanálu, takže při volume 5 je výslednej zvuk takovej crunch (Rolling Stones,...). Při snížení volume na kytaře se to trochu vyčistí (už to neprdí), ale není to ani nijak ostrý/čitelný (treble mam na 7), furt je to zahuhlaný... To samý když rozepnu HB na single. Zejtra se sem pokusim přihodit nějaký ukázky toho, jak to zní.
Jinak, děkuju za pomoc

Re: Zacházení s lampovým aparátem

Napsal: 15.12.2015 19:57
od DenisEr
Tak tady je nahraný, jak to asi zní... Bohužel ničim jinym, než mobilem jsem neměl možnost to nahrát, takže kvalita je příšerná.. Ale snad z toho bude něco poznat... První část je hraná s HB a druhá se singlem.

Re: Zacházení s lampovým aparátem

Napsal: 15.12.2015 21:31
od kmensik
Z té nahrávky toho moc nepoznám. Není to jen hodně přebuzené malé kombíčko? Můžeš k tomu připojit repráky z FM212? Jestli jenom nestíhá malé repro nebo je přebuzený zesík.

od 5:10, přes půlku zkresluje, není to ono?

Re: Zacházení s lampovým aparátem

Napsal: 17.12.2015 21:03
od DenisEr
K FM212 to připojit nemůžu, protože tam je rozdílná impedance a navíc to tam je tak blbě schovaný, že bych toho fendera musel rozebrat, abych se k těm kabelům dostal. Jinak jsem zkusil propojit efektovou smyčku (to se nic nezměnilo) a prohodil jsem mezi sebou 2 preampovky. To se už trochu něco změnilo. Žádná revoluce se sice nekonala, ale ten zvuk byl přece jenom čistší (sice ne o moc, ale byl). Navíc jsem dostal ještě radu od jirkatola, že se mu dělo něco podobnýho a po výměně preampovek se to dalo do kupy.

Re: Zacházení s lampovým aparátem

Napsal: 18.10.2016 9:51
od Andreas11
Možná se ptám duplicitně, ale pomocí hledání jsem to nenašel...

Převázím lampové kombo v kufru automobilu v hard casu vyrobeném na míru. Vadí lampám, když kombo položím, tj lampy jsou při převozu horizontálně?

Děkuji