Stránka 41 z 54
Re: Zapojení reproduktorů a boxů
Napsal: 28.01.2017 11:25
od qwer
Re: Zapojení reproduktorů a boxů
Napsal: 28.01.2017 16:58
od Ivan.ps
Tak teraz kde je pravda?
Re: Zapojení reproduktorů a boxů
Napsal: 28.01.2017 17:16
od kmensik
Já říkám, že při půlce lamp máš dát 16Ohm bednu do 8Ohm zdířky. Pravda je tam, kde někdo umí počítat. Nicméně je dost možné, že když to neuděláš, přetížené koncové lampy budou hrát jinak, a ne špatně.
Re: Zapojení reproduktorů a boxů
Napsal: 28.01.2017 17:24
od Tube Guru
Zdar, pravda je, že při vyjmutí dvou koncových lamp je třeba pro zachování stejných pracovních podmínek (zatěžovací impedance) zapojit 16Ω bednu do 8Ω výstupu zesilovače. Když je někdo líný to udělat, zesilovač samozřejmě sice "hraje", koncové lampy jsou však přetížené. Časem se to projeví jejich nižší životností.
Re: Zapojení reproduktorů a boxů
Napsal: 28.01.2017 17:50
od Ivan.ps
Ďakujem za odpoveď. Ešte mám jednu otázku. Doteraz sme zapájali aparát do 16 ohmového boxu cez 16 ohmový výstup (na obrázku je to ľavý výstup).
http://medias.audiofanzine.com/images/n ... 487099.jpg
Dobre tomu rozumiem, že ak chem použiť jeden 8 ohmový výstup na DSL100, tak stačí prepnúť prepínač na hlave na 8 ohmov a box pripojiť na hociktorý z tých dvoch výstupov (stredný alebo pravý)?
Re: Zapojení reproduktorů a boxů
Napsal: 28.01.2017 17:54
od torst
Tube Guru píše:Zdar, pravda je, že při vyjmutí dvou koncových lamp je třeba pro zachování stejných pracovních podmínek (zatěžovací impedance) zapojit 16Ω bednu do 8Ω výstupu zesilovače. Když je někdo líný to udělat, zesilovač samozřejmě sice "hraje", koncové lampy jsou však přetížené. Časem se to projeví jejich nižší životností.
To jsem nevěděl. Dík- člověk se pořád učí.
Ivan : Ano.
Re: Zapojení reproduktorů a boxů
Napsal: 5.02.2017 19:52
od Horča
Zdar,
doufám, že jsem ve správném tématu
Mám hlavu Blackheart BH5H. Ta hlava má výstupy 2x 4Ω, 2x 8Ω a jeden výstup na 16Ω. No a já bych se chtěl optat, jestli můžu použít jen jeden box (třeba 4Ω) když ty vstupy jsou tam dva (to samé s 8Ω). Pro lepší představu hážu foto. Nejsem elektrikář a nevyznám se v tom, tak bych chtěl poprosit někoho, kdo je v tom fundovaný, aby mi to osvětlil - nechci to zničit

Předem díky

Re: Zapojení reproduktorů a boxů
Napsal: 5.02.2017 20:16
od kmensik
Jasně, jen jeden. Hlavně ať je něco zapojené, nesmí to jet bez zátěže.
Re: Zapojení reproduktorů a boxů
Napsal: 5.02.2017 20:22
od Horča
Supr, díkes

Re: Zapojení reproduktorů a boxů
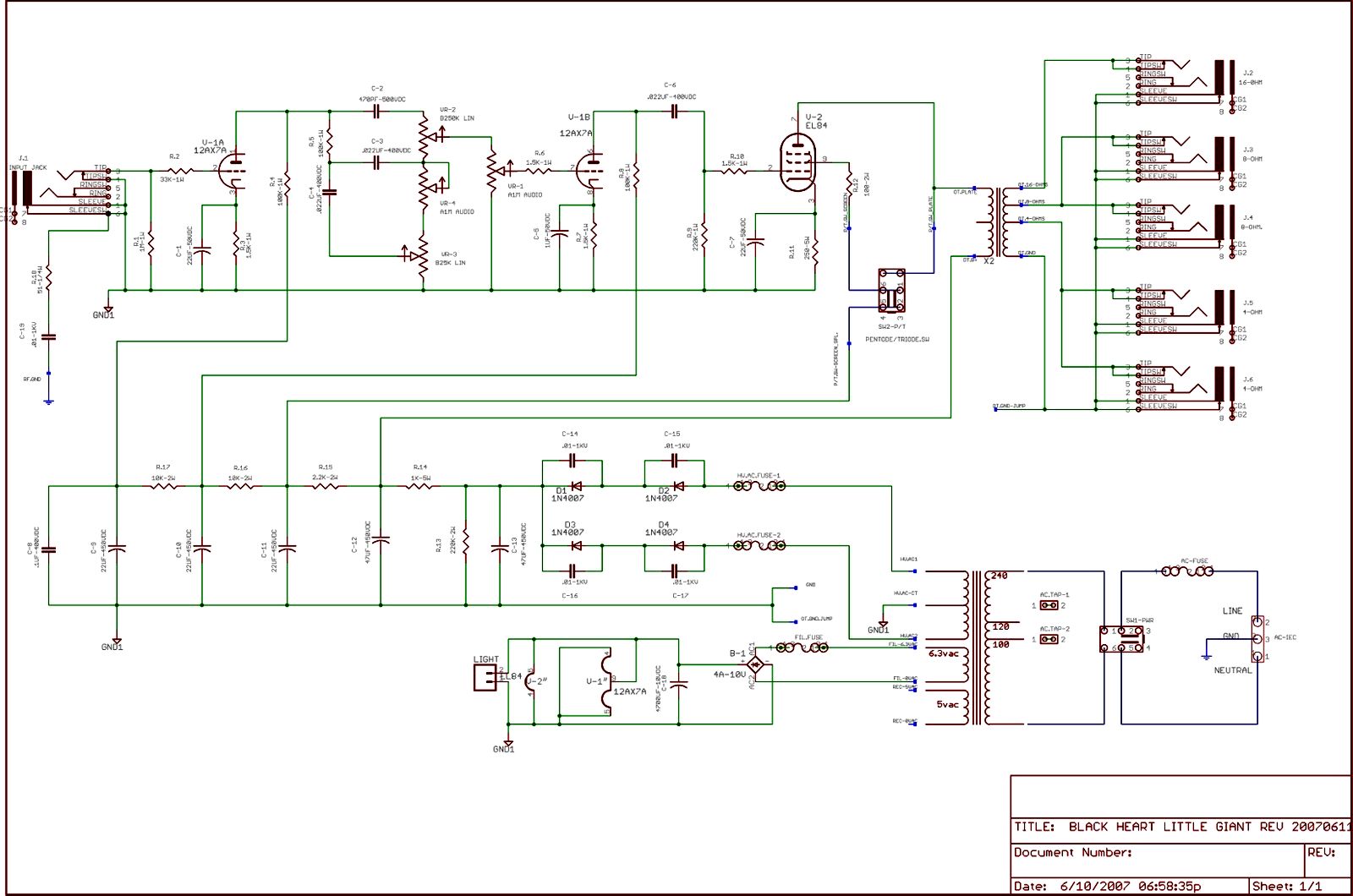
Napsal: 5.02.2017 23:18
od Tube Guru
Zdar, přesně jak napsal kmensik, doplním jen, že stejně označené výstupy jsou spojeny paralelně a je možné použít kterýkoliv z nich. Lepší představu si můžeš udělat ze schematu:
Nechápu proč takto plýtvali jackovými zásuvkami, asi ještě nebyla krize.

Re: Zapojení reproduktorů a boxů
Napsal: 6.02.2017 7:11
od Horča
Zdar, díky za schéma - třeba se bude někdy hodit

Takže, pokud to chápu správně, můžu k tomu připojit i dvě samostatný bedny, každá 4Ω do toho svého určeného výstupu?

No, já když jsem to poprvé viděl, taky jsem si říkal, že je tam toho nějak moc

Re: Zapojení reproduktorů a boxů
Napsal: 6.02.2017 7:36
od Latam
Horča píše:Zdar, díky za schéma - třeba se bude někdy hodit

Takže, pokud to chápu správně, můžu k tomu připojit i dvě samostatný bedny, každá 4Ω do toho svého určeného výstupu?

No, já když jsem to poprvé viděl, taky jsem si říkal, že je tam toho nějak moc

Ne, jak píše TG - výstupy jsou vždy spojeny
paralelně. Takže musíš připojit 4(8/16) ohmů na jeden výstup
dohromady. Tzn. 4+4=2 => nemůžeš připojit (jedině je spojit seriově, pokud by to např. bedna umožňovala). Pro 4 ohm vstup musíš použít dvě 8 ohm bedny, pro 8 ohm pak dvě 16 ohm bedny. To je taky důvod, proč není zdvojený výstup pro 16 ohmů. 32 ohmové bedny totiž nejsou uplně standard

Re: Zapojení reproduktorů a boxů
Napsal: 6.02.2017 7:40
od Horča
Dík moc, už je mi to jasné

Mě totiž pán, co mi to prodával tvrdil, že buď měl zapojené dvě 8Ω bedny v sérii do výstupu 16Ω nebo je měl strčený do výstupů obě v 8Ω. Vzhledem k tomu, že to stále hraje, doufám, že se jen přeřekl a myslel v těch 4Ω výstupech

Ikdyž si tím moc jistý nejsem, protože polemizoval nad tím, že ty výstupy jsou zapojený na sérii... Což už vím že nejsou

Re: Zapojení reproduktorů a boxů
Napsal: 21.02.2017 20:26
od stadler4
Zdraví, prosím poraďte jak propojit:
reprobox Marshall 1960B (výkon 300W)
- má dva vstupy 4ohm a 16ohm (+ přepnutí na Mono/Stereo)
Hlava Marshall JCM 900 Hi-Gain Dual Reverb (výkon 100watt - přepínatelný na 50w)
- má přepínač na impedance (4)16 a samostatně 8
Re: Zapojení reproduktorů a boxů
Napsal: 21.02.2017 20:40
od qwer
Zapojíš to tak, že dáš na hlavě 16ohm a na bedně přepneš na Mono a píchneš kabel do zdířky, u které je 16ohm.
Díky retardaci u Marshalla, která tam probíhá už minimálně čtvrt století a nutí je dělat více a více šizené zesíky, u kterých se navíc musí šetřit už i na zadních panelech, došlo k tomu, že to označení 4 - 16 ohm u JCM900 funguje následovně: u hlav je to zapojeno na 16ohm, u kombíček je to zapojeno na 4ohm. Prostě u Marshalla asi neměli na to, aby udělali nestejný zadní panel pro dva různé výrobky...Takže bacha na to!
Re: Zapojení reproduktorů a boxů
Napsal: 21.02.2017 20:46
od kmensik
Nebo na nálepku nebo černej fix. Fakt na zabití.
Re: Zapojení reproduktorů a boxů
Napsal: 29.03.2017 8:56
od HERMAN
Zdravím pánové, pročítal jsem to tu a chtěl bych poprosit o radu. Mám zesilovač Jet City jca22h. Vstupy na reprobox 1x16ohm a 2x8ohm. Co jsem se tu dočetl tak zapojení docela chápu, ale jediné co nevím je jestli mohu současně mít zapojený box 1x16ohm a 1x8ohm. Přikládám foto textu z manuálu. Moje angličtina je na úrovni googlu takže nic moc. A ještě přikládám foto schématu. Předem děkuji za odpověď.
Re: Zapojení reproduktorů a boxů
Napsal: 29.03.2017 9:08
od kmensik
Můžeš, oba zapoj do 8Ohm zdířek. Ta 16Ohm bedna bude hrát tišeji než 8Ohm, do té osmičky půjde většina výkonu.
Re: Zapojení reproduktorů a boxů
Napsal: 29.03.2017 9:40
od HERMAN
Dík za odpověď, ale to jsem z toho jelen. Ty dvě osmi ohmové jsou přece na 1x8ohm nebo 2x16ohm. Tak když to zapojim jak píšeš tak se dostanu na 5,3 ohm. Nebude to málo? Já teda opravdu nevím co přesně píšou v tom manuálu protože přeložená věta je jedna věc a opravdový význam té věty je druhá.
Re: Zapojení reproduktorů a boxů
Napsal: 29.03.2017 10:09
od kmensik
Oni si sami protiřečí. Na jedné stránce to píšou tak jak říkáš, na druhé píšou 2x8Ohm
paralelně =4Ohm. Já si myslím, že ten spodní výstup z trafa je 4Ohm, což potvrzuje i tvoje foto textu. Pak by to sedělo. Ověřit skutěčnost jde jen změřením převodních poměrů trafa odborníkem.
Edit: Podle toho, co píšou zde
http://www.mercurymagnetics.com/pages/c ... etcity.htm
je spodní výstup 8Ohm, takže 5,33 to trochu přetíží. Když to nebudeš moc hulit, přežije to.