Schmoldano SuperNabijec TDi

Stavba a úpravy efektů, footswitchů a dalších zařízení
Uživatelský avatar
Lukus
Příspěvky: 263
Registrován: 28.01.2010 15:46
Bydliště: Ostrava

Schmoldano SuperNabijec TDi

Příspěvek od Lukus »

Zdravim, tak jsem tedka v patek dokoncil svuj prvni elektronkovy projekt. Jak uz nazev tematu napovida jedna se o kopii efektu Supercharger GTO od Soldana. Hi-gain zvuk soldana se mi velice libi a casem bych si chtel postavit kopii Slo-100, ale to az bude vice zkusenosti a financi. No dost kecu, tady jsou nejake fota:

ObrázekObrázekObrázek
ObrázekObrázek

Efekt fungoval vicemene hned na prvni zapojeni (kdyz nepocitam to, kdyz sem prohodil vstup a vystup :oops: ), ale lezl z neho hlavne bordel a nekde vzaaadu mezi tim signal. Nakonec se ukazalo ze sem zapomnel zapojit jeden dratek, doslova "posledni" dratek celeho zapojeni. Uplne sem ho zapomnel zakreslit to navrhu podle ktereho sem to stavel.

Nyni efekt funguje vicemene jak jsem cekal, ale stale me pomerne trapi velky brum. Myslim ze je to nevhodnym umistenim tranformatoru hned u vstupu, coz by mely vyresit stinene vodice, ktere v pondeli koupim.

I presto me ale zvuk efektu (a hlavne lamp) ohrome nadchnul. Zatim sem znal pouze zvuk trandaku a hlavne amp simulace meho komba line6 spider3. Myslim si ze az vyresim vsecky problemy bude to bomba. Uz sem tesim na clean lampovy zvuk a dalsi projekt, cimz bude P1x z ax84.com.

Ted me vlastne napada, na trafu je krome primaru vyvedana jeste nejaka Cufolie. Je vyvedena izolovanym dratem ze stejneho mista jake jedna faze primaru. Myslim ze se jedna o nejake stineni, coz by take mohlo pomoct s brumem. Mozna se uz nekdo z vas s necim takovy setkal, tak prosim poradte. Neni s nicim spojena (promeril jsem to).

No, to bude asi tak vsecko. Diky moc za precteni a at to zhavi!
Bach LP (SD SH-1 59'/SD SH-4)
Maxon OD808 kopie
Digitech RP-55
Mmjuz mrňůz 4W, JCM800 kopie
Mesa Boogie 1x12 w/ MC90
Uživatelský avatar
nbs
Příspěvky: 360
Registrován: 29.10.2008 21:49
Bydliště: Praha
Kontaktovat uživatele:

Re: Schmoldano SuperNabijec TDi

Příspěvek od nbs »

Já chci ukázku :twisted:
... a to tvoje pojmenování mě dostalo pod stůl :lol:
lunchie
Příspěvky: 1460
Registrován: 24.07.2009 0:10
Bydliště: Seattle, WA

Re: Schmoldano SuperNabijec TDi

Příspěvek od lunchie »

Lukus> ja udelal supercharger pred paru mesicema a hraje me uplne bez brumu/hisu. Doporucuju udelat 'heater elevation' - podle meho nejlepsi vec, co muzes udelat, aby si odstranil brum, ktery se ti generuje od napajeni zhaveni. Je to jednoduche na udelani - udelas napetovy delic s pouzitim 200k a 50k odporu (1/2 wattu staci), ten 100k premostis 50-100uF/100V a privedes central tap napajeni zhaveni na ten napetovy delic.

Ja tohle delam uplne do vsech lampovejch zesilovacu.

Taky jak tak koukam, tak nikde nevidim stineny draty v signalove ceste - to muze byt v hi-gain obvodech taky docela problem.
Uživatelský avatar
Lukus
Příspěvky: 263
Registrován: 28.01.2010 15:46
Bydliště: Ostrava

Re: Schmoldano SuperNabijec TDi

Příspěvek od Lukus »

nbs píše:Já chci ukázku :twisted:
... a to tvoje pojmenování mě dostalo pod stůl :lol:
Jasne ze neco nahraju, ale az to bude uplne hotove. Jeste cekam na kvalitni kondiky, zatim ten zvuk zas takova slava neni 8)
lunchie píše:Lukus> ...to muze byt v hi-gain obvodech taky docela problem.
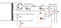
Jo mas pravdu, stinene vodice tam nejsou, zitra je teprve jdu koupit. Ale moc sem nepochopil ten tvuj napad s upravou zhaveni. Ja to zatim zhavim normalne stridavym z trafa, ale cetl jsem ze usmerneni toho zhaviciho napeti pomaha. Udelal jsem schema jak to asi chapu. Jestli bys to mohl nejak upresnit, nebo upravit to schema, byl bych moc vdecny.

A nahodou co je zac ta Cufolie vyvedene na trafu nevis :?:
Přílohy
1.png
1.png (11.05 KiB) Zobrazeno 3229 x
Bach LP (SD SH-1 59'/SD SH-4)
Maxon OD808 kopie
Digitech RP-55
Mmjuz mrňůz 4W, JCM800 kopie
Mesa Boogie 1x12 w/ MC90
lunchie
Příspěvky: 1460
Registrován: 24.07.2009 0:10
Bydliště: Seattle, WA

Re: Schmoldano SuperNabijec TDi

Příspěvek od lunchie »

Ten heater elevation se dela nasledovne:
http://www.freewebs.com/valvewizard/heater5.jpg

Na vysokonapetovy vetvi udelas napetovy delic a centralni bod napajeni zhaveni na nej pripojis. Je to daleko nejlevnejsi reseni jak odstranit hum, ktery se ti dela od zhaviciho napeti. Jinak nekdy je to potreba i udelat, pokud mas katodovy sledovac a blizis se k limitu katoda-heater napeti, ktere vetsinou byva nejakych 100V. V tomhle pripade se to udelat musi.

Vyborny clanek ohledne napajeni zhaveni je tady:
http://www.freewebs.com/valvewizard/heater.html

Jinak doporucuju cely ten web site - jsou tam moc zajive clanky od toho, jak navrhnout gain stage, SE, PP koncovy zesilovac ... atd. atd.
Uživatelský avatar
Lukus
Příspěvky: 263
Registrován: 28.01.2010 15:46
Bydliště: Ostrava

Re: Schmoldano SuperNabijec TDi

Příspěvek od Lukus »

lunchie píše: Ten heater elevation se dela nasledovne:...
K, diky za web, vypada hodne solidne. Uvidim jak pomuzou stinene draty.
Bach LP (SD SH-1 59'/SD SH-4)
Maxon OD808 kopie
Digitech RP-55
Mmjuz mrňůz 4W, JCM800 kopie
Mesa Boogie 1x12 w/ MC90
lunchie
Příspěvky: 1460
Registrován: 24.07.2009 0:10
Bydliště: Seattle, WA

Re: Schmoldano SuperNabijec TDi

Příspěvek od lunchie »

zkus hlavne ten heater elevation - ja delal bogner klon a bez ty elevace to sumelo, brumelo. Zvedl jsem to na 40V a zesik je tichy jako myska :). Ne opravdu, clovek se az divi, jak to pomuze. Mozna ani nebudes muset davat stinene draty.

Ja v tom svem gto pouzivam stejnosmerne napeti na heaterech, takze me to nebrumi ... stinene draty tam nikde nemam, ale zase to mam udelane docela kompakne point2point dratovanim ...
Uživatelský avatar
Lukus
Příspěvky: 263
Registrován: 28.01.2010 15:46
Bydliště: Ostrava

Re: Schmoldano SuperNabijec TDi

Příspěvek od Lukus »

lunchie píše:zkus hlavne ten heater elevation - ja delal bogner klon a bez ty elevace to sumelo, brumelo. Zvedl jsem to na 40V a zesik je tichy jako myska :). Ne opravdu, clovek se az divi, jak to pomuze. Mozna ani nebudes muset davat stinene draty.

Ja v tom svem gto pouzivam stejnosmerne napeti na heaterech, takze me to nebrumi ... stinene draty tam nikde nemam, ale zase to mam udelane docela kompakne point2point dratovanim ...
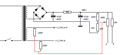
Tak jsem se na to kouknul, mohlo by to byt zapojene takhle :?:
Přílohy
uprava_zhaveni1.png
uprava_zhaveni1.png (10.88 KiB) Zobrazeno 3136 x
Bach LP (SD SH-1 59'/SD SH-4)
Maxon OD808 kopie
Digitech RP-55
Mmjuz mrňůz 4W, JCM800 kopie
Mesa Boogie 1x12 w/ MC90
lunchie
Příspěvky: 1460
Registrován: 24.07.2009 0:10
Bydliště: Seattle, WA

Re: Schmoldano SuperNabijec TDi

Příspěvek od lunchie »

presne tak, jen na ten 50k odpor hod jeste nejaky elektrolyt 40-100uF
Uživatelský avatar
Lukus
Příspěvky: 263
Registrován: 28.01.2010 15:46
Bydliště: Ostrava

Re: Schmoldano SuperNabijec TDi

Příspěvek od Lukus »

lunchie píše:presne tak, jen na ten 50k odpor hod jeste nejaky elektrolyt 40-100uF
Vidis na ten sem zapomnel. Zitra kupim soucastky a zapojim a reportnu vysledek. Diky moc.
Bach LP (SD SH-1 59'/SD SH-4)
Maxon OD808 kopie
Digitech RP-55
Mmjuz mrňůz 4W, JCM800 kopie
Mesa Boogie 1x12 w/ MC90
lunchie
Příspěvky: 1460
Registrován: 24.07.2009 0:10
Bydliště: Seattle, WA

Re: Schmoldano SuperNabijec TDi

Příspěvek od lunchie »

neni zac, ja doufam, ze to pomuze :).
Uživatelský avatar
Lukus
Příspěvky: 263
Registrován: 28.01.2010 15:46
Bydliště: Ostrava

Re: Schmoldano SuperNabijec TDi

Příspěvek od Lukus »

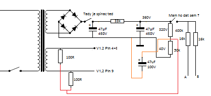
Jeste mam takovy dotaz o usmisteni spinace anodoveho napeti. Mam ho umistit tak, aby vypinal uplne anodove napeti vcetne toho delice, nebo aby jen rozpinal privod HV na anody ? Viz. schema.
Přílohy
uprava_zhaveni2.png
Bach LP (SD SH-1 59'/SD SH-4)
Maxon OD808 kopie
Digitech RP-55
Mmjuz mrňůz 4W, JCM800 kopie
Mesa Boogie 1x12 w/ MC90
lunchie
Příspěvky: 1460
Registrován: 24.07.2009 0:10
Bydliště: Seattle, WA

Re: Schmoldano SuperNabijec TDi

Příspěvek od lunchie »

ten spinac muzes nechat, kde ho mas ted. Tim napetovym delicem pouze zvedas potencial central tap napajeni pro zhaveni ...

jinak, vcera jsme ho zase znovu nazhavil a hral si pres nej do pocitace - modelovani 4x12 mesa rectifier box. Panecku, to je MASO :). Drepel jsem u toho az nekdy do jedny do rana :).
Uživatelský avatar
Lukus
Příspěvky: 263
Registrován: 28.01.2010 15:46
Bydliště: Ostrava

Re: Schmoldano SuperNabijec TDi

Příspěvek od Lukus »

k, ja jen jestli ten nahly skok nuly toho zhaveni tem elektronkam nejak nevadi.

Anyway, tak sem to testnul a musim rict, to jsem teda necekal. Po brumu ani pamatky. Konecne sem mohl poradne vyburit gain a jak rikas, maso. Jen se mi zda ze mi to kresli mene nez typkum na youtubu, pri palm-mutingu to nema takovy ten "cruch" zvuk na ktery jsem si zvykl z toho spideru. Mozna pomuzou ty nove kondiky.

Kdyz uz mi tady tak pekne pomahas, nedoporucil bys mi nejaky adekvatni vystupak k P1x z Ax84.com? Jeste nevim co tam dam jako koncovou lampu, nikdy jsem na zadny lampovy aparat nehral, takze nemam podle ceho vybirat. Myslim ze mame celkem podobny vkus na zvuk, co bys doporucil? Kazdopadne repro bude 8ohm.

Nic no, jdu to jeste vyburit, nocni klid zacina az ve 22 :evil: :evil: :evil: .
Bach LP (SD SH-1 59'/SD SH-4)
Maxon OD808 kopie
Digitech RP-55
Mmjuz mrňůz 4W, JCM800 kopie
Mesa Boogie 1x12 w/ MC90
lunchie
Příspěvky: 1460
Registrován: 24.07.2009 0:10
Bydliště: Seattle, WA

Re: Schmoldano SuperNabijec TDi

Příspěvek od lunchie »

Ten palm-muting chaga-chaga z toho dostanes jen s poradnym reproboxem - uzavrenym s dobryma reproduktorama. Proto jsem si s tim hral pres ten reprobox modeling.

Jinak co se tyce te P1x - osobne bych Ti doporucil asi spise udelat SEL (ma o 1 lampu vice a neni o moc slozitejsi, koncovy zesilovac je uplne stejny jako na P1x, jen pre-amp ma daleko vice gainu a zkresleni), L2L s koncem z P1x nebo UberGain (ktery ma pekny moderni hutny zvuk) taky s koncem P1x. Ten P1x ma tak zkresleni max. na nejaky rock mozna AC/DC, kdyz to poradne vybudis.

Ja delal ten hi-octane a vice mene na zkresleni mam pred nim porad hozeny tube screamer jako cisty boost, aby z toho lezlo neco vic :).

Co se tyce vystupniho transformatoru - me prijde, ze tam ma prijit jakykoli, co ma 2.5k na primaru a zvladne aspon 20W.
Uživatelský avatar
Lukus
Příspěvky: 263
Registrován: 28.01.2010 15:46
Bydliště: Ostrava

Re: Schmoldano SuperNabijec TDi

Příspěvek od Lukus »

Vidim to tak, ze zatim udelam ten P1x ale udelam si tam diru i na tu jednu dalsi lampu nebo mozna vice a casem do budu upgradovat. No ale to je hudba budoucnosti, zatim nejsou finance.

Ale napadlo me dodelat tomu superchargerovi full tone stack, treba to obleshnout z toho P1 preampu. Prijde mi totiz trochu jako pod dekou.
Bach LP (SD SH-1 59'/SD SH-4)
Maxon OD808 kopie
Digitech RP-55
Mmjuz mrňůz 4W, JCM800 kopie
Mesa Boogie 1x12 w/ MC90
lunchie
Příspěvky: 1460
Registrován: 24.07.2009 0:10
Bydliště: Seattle, WA

Re: Schmoldano SuperNabijec TDi

Příspěvek od lunchie »

kazdy tonestack ma utlum signalu. Cim je slozitejsi, tim vice signalu utlumi ... takze kdyz se kouknes na schema nejakeho zesilovace, tak je vetsinou tonestack na vystupu z katodoveho sledovace (marshall, soldano, mesa, bogner a dalsi). No kazdopadne snizis docela hlasitost a na 100% i charakter toho pedalu.
Pokud chces lehce tvarovat ten signal, tak radsi doporucuju koupit equalizer pedal a pouzit spise ten nez tam dodelavat tonestack.

Me osobne prijde ten supercharder docela hodne bright :), mozna az moc, ale hraje dobre, ikdyz ten bogner klon co jsem delal me sedi zvukove vice ...
Uživatelský avatar
Lukus
Příspěvky: 263
Registrován: 28.01.2010 15:46
Bydliště: Ostrava

Re: Schmoldano SuperNabijec TDi

Příspěvek od Lukus »

JJ mas pravdu, nebylo to v efektu ale v nastaveni komba, mel jsem tam ten eq dost stazeny a na multaku jsem mel vsecko vyburene. Takze kdyz sem ten multa odpojil a dal tam ten supercharger tak mi to tak prislo.

Jinac efekt porad trosku brumi, asi tak jako normalni trandakove pedaly. Vsiml jsem si ale ze kdyz stahnu na kytare clonu, tak vsechen brum zmizi a je to uplne potichu. Na druhe kytare (jeste vetsi smejd) je to jeste horsi. Asi chytaji nejaky bordel. Ani jedna z kytar neni odstinena, takze to tedka o vikendu planuju udelat a uvidim jestli to pomuze.
Bach LP (SD SH-1 59'/SD SH-4)
Maxon OD808 kopie
Digitech RP-55
Mmjuz mrňůz 4W, JCM800 kopie
Mesa Boogie 1x12 w/ MC90
Uživatelský avatar
ohryzek36
Příspěvky: 268
Registrován: 9.03.2008 11:03
Bydliště: Malá osada nad Zlínem

Re: Schmoldano SuperNabijec TDi

Příspěvek od ohryzek36 »

Lukus píše: A nahodou co je zac ta Cufolie vyvedene na trafu nevis :?:

Možná fakt jdu s křížkem po funuse, ale ta měděná fólie(tipuju, že je to ta, co je zvenku omotaná kolem celého vinutí) bývá fakt stíňení a spojuje se s kostrou přístroje (prostě šasi - musí na něm býr připojený žlutozelený ze zásuvky, jinak je na obzoru problém) - možná to ještě trochu pomůže :twisted:
Uživatelský avatar
Lukus
Příspěvky: 263
Registrován: 28.01.2010 15:46
Bydliště: Ostrava

Re: Schmoldano SuperNabijec TDi

Příspěvek od Lukus »

ohryzek36 píše: Možná fakt jdu s křížkem po funuse, ale ta měděná fólie(tipuju, že je to ta, co je zvenku omotaná kolem celého vinutí) bývá fakt stíňení a spojuje se s kostrou přístroje (prostě šasi - musí na něm býr připojený žlutozelený ze zásuvky, jinak je na obzoru problém) - možná to ještě trochu pomůže :twisted:
No z venku to vypada ze je omotana jen kolem primaru, ale ve vysledku je to celkem jedno. Zitra ju zkusim teda uzemnit a uvidim jak to pomuze. I kdyz myslim ze ted uz hlavnim zdrojem bordelu je kytara :D.
Bach LP (SD SH-1 59'/SD SH-4)
Maxon OD808 kopie
Digitech RP-55
Mmjuz mrňůz 4W, JCM800 kopie
Mesa Boogie 1x12 w/ MC90
Odpovědět

Zpět na „Ostatní“