stavba 5w lampaku
Napsal: 24.02.2010 16:52
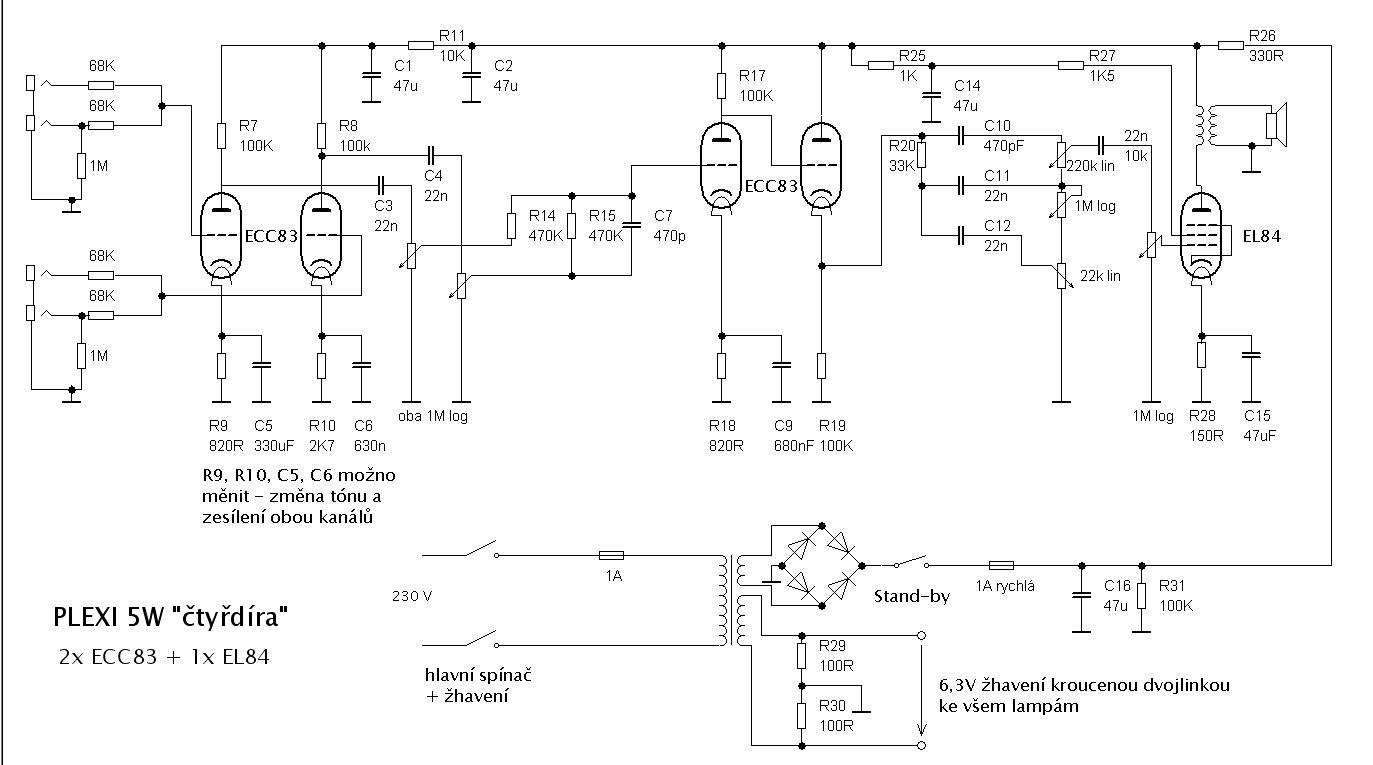
zdravim vsetkych.davno davno som si chcel postavit maly lampovy zosik fakt len cisto zo zvedavosti ci to dokazem,kedze mam celkom slusny aparatovy park.hlavne ma zaujali rady od mmjuz,ohryzek a dalsich fundovanych stavitelou.kedze mam hk statesman quad a odide tam vzdy jedna lampa v koncaku[el84] takze tri funkne mi zostali,su to3xhughes kettnerel84,a mesa el84 tiez 3x,volba bola nieco s el84.co som vycital da sa 5wattka urobit zo stareho radia tak som hned jedno zohnal,je to A1009,barcarola-vymenil som ho s kamosom za jednu ecc83
radio ma koniec el84.dnes som ho premeral a sekundar dava 260v a 7v.schemu som si vybral 5w plexi odtialto z fora,lebo som pocul aj ukazky a hra to super,presne toto od toho ocakavam zajtra idem kupit diody 4x1n4007 na usmernenie zdroja podla tejto schemy je to moj prvy lampak takze medzery mam dost velke ale skusim.budem podavat aj foto report,za pripadne rady vopred diky.
