Stránka 1 z 1
Zesilovač pro kytaristy
Napsal: 14.02.2011 15:32
od dolekCZ
Zdravim pánové,
jsem elektronik amatér, mám již postavené parádní kreslítko krank distrotrus maximus a je fakt parádní. Mám nějaké ty základní dovednosti teoretické i praktické. Chtěl bych si postavit nějaké malé kombíčko ( 10,15W bez nějakých složitostí ), avšak Rubyk je pro mě málo

... bylo by to na takové to domácí drnkání - jedno kombo musim mít na intru ... procházím zdejší diskuze a nějaký easy trandák taj neni. Složitější stavba z hw.cz mi byla rozmluvena. Procházel sem starší čísla A radio a našel sem zajímavé řešení, ale nejsem si jist funkčností ... abych nepostavil něco co poté nebude fungovat. Zajímalo by mě, co mi na to řeknete a třeba se tady nade někdo, kdo to už postavil

.
Schéma je v tomto čísle ARadia (1999/06)
http://www.uloz.to/7859288/ke0699-pdf na straně 8. Díky za případné odpovědi

Re: Zesilovač pro kytaristy
Napsal: 14.02.2011 15:49
od Pikus
a co lampáče, troufnul by sis na něj? O jejich stavbě je tu toho až až... ale bacha, musíš si dávat velkej pozor (napětí se pohybuje i kolem 300V a výš)
jinak, co se týče mě, nejsem natolik chytrej (od toho tu máme jiný odborníky), abych se kouknul na schéma a řekl, jaký to bude, to se musí holt vyzkoušet... zatím, co jsem to tak zkouknul, tak se mi nelíbí dvě věci...
1) nevšiml jsem si, že by tam byla někde možnost nastavení GAINu
2) nevím, do kolika voltů se dá sehnat za rozumnou cenu stabilizátor napětí, ale asi by se vyplatilo použít stabilizovaný napájení
EDIT:
ještě něco... nejsou tam korekce pro středy, ale ty by neměl být problém dodělat
a je nutnost oživení (zde to sice vypadá triviálně, ale když to nebude fungovat na první pokus po oživení, tak se bude dost blbě hledat chyba)
Re: Zesilovač pro kytaristy
Napsal: 14.02.2011 15:55
od woro90-1
Fungovat by to mělo, ale doporučuji zkusit jiný přístup - modulární konstrukci, tzn. čistý (klidně hi-fi) zesilovač se vstupem přizpůsobeným pro elektrickou kytaru a jištěný proti přebuzení jednoduchou diodovou clipping stageí před vstupem, před ním "krabičkové" tremolo, a před tremolem dva přepínatelné kanály: kreslítko na bázi JFETů, simulující preamp lampového zesilovače, a Fetzer Valve, simulující jednotriodový "čistý" preamp (případně obohacený o tonestack). Samozřejmě vše bez krabiček, baterií a konektorů, jen s přepínáním, které příslušný modul vyřadí ze signálové cesty. Možností přepínání je více, buď jednoduchý true bypass přes páčkové přepínače nebo některý z typů elektronických přepínačů ovládaných tlačítkem. Elektronické přepínání by umožňovalo použít footswitch, ten by navíc mohl být třeba i ze zvonkového tlačítka, čímž by se dalo ušetřit na nějaké to pivo. Něco takového vlastním, jen jako jednokanál, mám čistý konec a před ním zkresluje
Professor Tweed, teď mezi něj a konec přijde
EA Tremolo.
Modulární konstrukce má tu výhodu, že se velmi snadno upravuje, pokud se ti časem nějaká část zprotiví nebo budeš chtít nějakou přidat. Navíc můžeš teoreticky kdekoli vyvést efektovou smyčku, vzhledem k tomu, že jde víceméně o řadu efektových krabiček, na konci puštěnou do koncáku a reproduktoru.
Re: Zesilovač pro kytaristy
Napsal: 14.02.2011 16:18
od Stanley06
já teď stavim známému takovej zesík do paneláku, na všechno možný (kytara, basa, mikrofon), udělam tam pro kytaru JCM800 s JFET J201 s prepinani Hi/Low vstup, na basu zkusim Alembic F2B (
http://www.geofex.com/FX_images/alembpre.gif) a pro mikron jsem nasel nejakej jednoduchej mic preamp pro dyn. mikrofon, za těmahle preampama se to bude spojovat (každý má svý volume, takže pude nastavit poměr těch preampů, resp. vybrat kterej bude fungovat) pak možná ještě jedna zesilovací část (asi Fetzer Valve, záleží jak bude silný signál z preampů) a pak jenom LM386 1W verze, do paneláku by to mohlo stačit
více k tématu: držel bych se toho co psal woro, na
http://www.runoffgroove.com/ najdeš spoustu schémátek na preampy a koncák můžeš udělat s nějakým TDA (zrovna včera jsem koukal na 2009A - dá v můstkovým zapojení cca 18W, případně 2x10W, ale je jich spousta, jen si vybrat)
Re: Zesilovač pro kytaristy
Napsal: 14.02.2011 18:33
od mmjuz
No, Stanley, ten Alembic F2B je dobrá kravina. ( Okopírovaný Fender Blues Deluxe Tweed ). Není ze schematu zřejmé, jaké bude Ua, ale při standartním cca 160 - 200V s 50mikro v katodách budou mít oba stupně zesílení jako hrom a že se za kytarové korekce dá do předzesu vazební kondík o 100n, tak to vůbec neznamená, že se z toho najednou stane basový aparát. Bude to pořád ten nejjednoduší kytarový předzes s fenderovskými korekcemi, jen to bude díky té vysoké hodnotě vazby hučet a zahlcovat konec a zřejmě také kreslit. Záleží hodně na tom, jak kvalitní a výkonný koncový stupeň použiješ. Chtělo by to něco výkonnějšího v ultralineáru, aby ta basa byla použitelná. Kytaře to bude fuk, stejně zkreslení budeš muset dodat už v předzesu, nebo krabičkou za kytarou. Konec by měl být co nejlineárnější.
Aha, Ty tam chceš dát TDA...
DolkuCZ, pokud chceš jednoduchý jednokanál na domácí hraní bez nějakých složitostí, jak píšeš, tak si postav nějaký jednoduchý 5W v jednočinném zapojení s pentodou EL84 v konci - to už tu dělala spousta lidí a myslím, že se nenašel nikdo, kdo by to nakonec nerozchodil. Schemat na netu je spousta, tady je tomu věnováno také dost prostoru, při nákupu vhodného rádia na Aukru získáš výstupák a repráček a máš to nejdůležitější. Pokud by se Ti zdálo 5W málo, tak můžeš zkusit třeba tuhle jednoduchou 15W -
http://www.elektroworld.info/modules.ph ... =0&thold=0 . Není v tom nic záludného, v případě problémů Ti klidně poradím.
Re: Zesilovač pro kytaristy
Napsal: 14.02.2011 19:12
od dolekCZ
Modulární konstrukce - no, chápu to dobře, sehnat koncák a jako předzes. mít kreslítka ?? Které třeba z runoffgroove je dobrý preamp ? .. .vidim tam samý efekty atd

... třeba jak mi navrhoval v jiném topu mmjuz -
http://www.flajzar.cz/zesilovace/zesilo ... w-mono.htm a k tomu něco z runoffgroove. Zatim mam na napájení akorát 2x12V 65VA - stačil by výstupní výkon cca 15W ...
Koncák s TDA jsem se dočetl, že to neni nic moc, že lepší jsou tranzistorové - nevim co je na tom pravdy.
... no, nejdřív bych chtěl postavit něco menšího tranzistorového, abych se na tom naučil proč a jak to tak má bejt. Rád bych se třeba hned pustil do té malé 5W lampičky,... sám na to mnevidim nic složitého, ale víte co, o elektronkách nevim dá se říct žádnou teorii... třeba jakej má bejt výstupák a proč ( s tim souvisí schánění jich ... v jakém starém rádiu je mám hledat -- je to pro mě španělská vesnice ) ->> kdyby ste mi řekli, tamdleto kup, je v tom tohle a tohle, to by bylo super

... lampy si seženu. Prakticky mít vše po ruce nebo vědět kde schánět, tak bych v tom neviděl se stavbou až takovou vědu

Re: Zesilovač pro kytaristy
Napsal: 14.02.2011 20:01
od mmjuz
Myslím, že už tu někdo z kluků zveřejňoval seznam rádií Tesla s EL84 v konci. Můžeš vzítít i výstupák z rádia kde je ECL86, což je půlka ECC83 + pentoda hodně podobná EL84. Samozřejmě to nemusí být Tesla. Kdysi jsem použil třeba výstupák z rumunského rádia Eforia a pěkně hrál. Byl to celkem zánovní kousek, tak jsem z něj vyjmečně použil i ECC83 a EL84. I repráček je v něm použitelný. Teď už delší dobu jeden na Aukru je pořád dokola a nikdo ho nechce.
Re: Zesilovač pro kytaristy
Napsal: 14.02.2011 21:04
od Stanley06
mmjuz: já to celý budu dělat na 9V, žádný elky, jen JFET tranzistory, počítam s tim, že s těma 50uF to bude asi kreslit, takže je dyštak odhodim, bude to chtít dost ladění a času, ale třeba to rozchodim do hratelnýho stavu... je to takovej pokus, uvidim

koncak k tomu pude bud jen 1w lm386 nebo nebo tda...
Re: Zesilovač pro kytaristy
Napsal: 15.02.2011 13:53
od mmjuz
Jo takhle, já myslel, že chceš použít to zapojení Blues Deluxe přesně jak je v odkazu.
Re: Zesilovač pro kytaristy
Napsal: 15.02.2011 15:35
od dolekCZ
mmjuz:
... po hledání sem našel ten seznam tesláckých rádií, vyhlížím na aukru a něco koupím nebo se poptám ještě po známých - tudíž by se dal použít výstupní trafo + elektronky ( s koncem EL84 ) ...
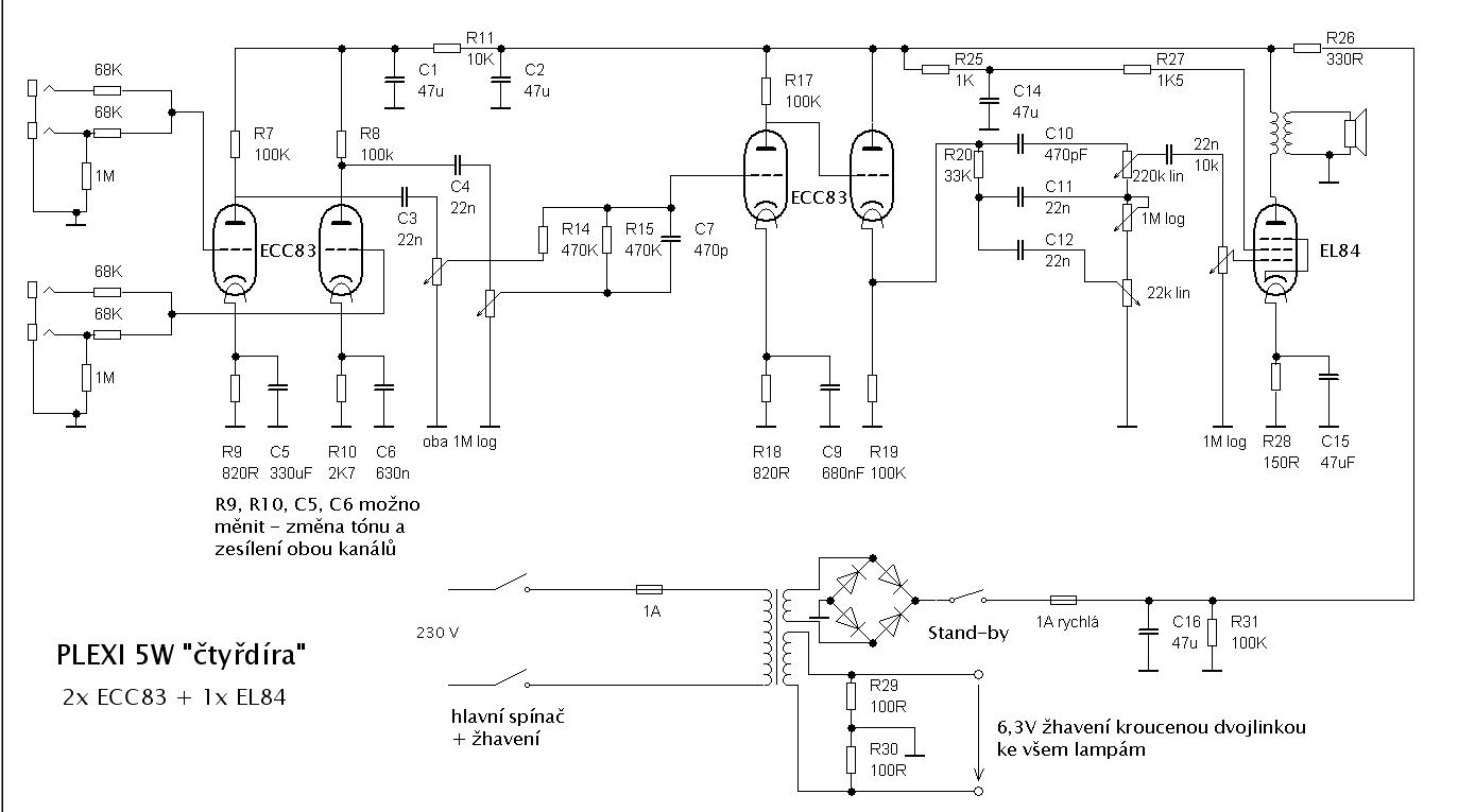
... našel sem tady na foru již zpracovaný 5W plexi od stanleyho (
download/file.php?id=640&mode=view,
http://stanley06.rajce.idnes.cz/plexi_5W/... vypadá to moc pěkně a na zaučení s elektronkama by to mohlo být fajn

jen nechápu, proč tam jsou 4 vstupy

... nevim jaký tam dát výkonový trafo, s tim bych potřeboval pomoct a s výběrem součástek - nenašel sem nějaký podrobný popis

... podle schématu to dohromady dám, to už neni problém. app... zkoušeli ste někdo k tomu připojit ještě nějaký externí efekt ? dala by se z tohoto vyvést nějaká efektová smyčka ? ... díky

... nebo popřípadě jaký jiný by ste mi doporučili ?

Re: Zesilovač pro kytaristy
Napsal: 15.02.2011 16:55
od mmjuz
Já osobně bych u jednočinného pětiwaťáku volil spíš klasiku - jednokanálek s předzesíkem o dvou stupních bez katodového sledovače, s lampou ve zdroji, ale proč ne. Vstupy tam jsou dva zdvojené, kdy vždy v páru má jeden nižší citlivost, výhodou čtyřdíry je, že vstupy můžeš propojit krátkým kabelem a máš hned vyšší gain. Mimochodem jsem za cca dvanáct let zvučení nepotkal jednoho kytaristu, který by toho využíval, zato krabičkářů...
Zkus koupit tohohle Bulhara:
http://aukro.cz/stare-hrajici-lampove-r ... 33353.html Je z konce 60.let, poměrně moderní design, o ten žádný sběratel mít zájem nebude a výstupák by mohl být dobrý. Cena je příznivá. Lampy z rádia bych asi moc nepoužíval, no uvídíš, v jakém budou stavu. Je tam zajímavý reproduktor, ten bych určitě zkusil.
Pokud "výkonovým" trafem myslíš síťák, tak nejlépe objednat nový na zakázku. Já nejraději využívám firmu Silveratech Litoměřice. Kvalita, rychlost, dobrá cena a příjemné chování, i když jsi zákazník s jedním trafáčkem.
Re: Zesilovač pro kytaristy
Napsal: 15.02.2011 17:24
od lunchie
pokud zabrousis na ax84.com, tak tam je hromada schemat s podrobnym popisem jak na to. Muzes zkusit jejich p1 nebo hi-octane - oba jsou 5W zesilovace, kdy p1 je tak na blues, lehci rock, z hi-octane (pokud se pred nej hodi nejaky ten tube screamer) vyloudi i docela metal. Oboji docela jednoduche na prvni stavbu.
Re: Zesilovač pro kytaristy
Napsal: 15.02.2011 18:32
od Stanley06
dolek: hele, jestli můžu poradit, tu plexinu jak jsem dělal já nestav (ne že by byla špatná, ale je to zbytečně složitý), já už tu svojí rozebral a postavil si JCM800 preamp (liší se v pár součástkách) s koncem EL84 (ted 6n1p - dvojita trioda, ale vratim se k EL84) fotky bez koncový elky mam tady:
http://stanley06.rajce.idnes.cz/St.Anle ... rack01.jpg
jinak nejjednodušší by bylo postavit si P1 z ax84.com (
http://ax84.com/static/p1/AX84_P1_101004.pdf) nebo Mmjuzovo mrňouse (
download/file.php?id=895&mode=view) pokud chceš hned dvě lampy do preampu tak potom Hi-Octane z ax84 je to hodně podobný jako ta marshallovská jcm800
EDIT: jen doplním:
do zdroje kvalitní kondíky (některé tesla z denklu nebo JJ) - vyplatí se to, fakt to šumí míň
kondíky podle hodnot:
uF - elektrolytické
nF - svitkové, foliové
pF - slídové
všechny dimenzovat na správné napětí
odpory podle výkonů - do zdroje to trochu spočítat (tam jsou to jednotky Wattů), do katody koncové lampy to chce taky tak jednotky wattů, ostatní většinou stačí 0,5W nebo 1W
Re: Zesilovač pro kytaristy
Napsal: 16.02.2011 21:32
od woro90-1
A pokud do toho bulhara nepůjdeš, dej vědět, já bych si ho možná vzal, tak ať si netaháme cenu nahoru, kdyby ho nikdo nechtěl.
Re: Zesilovač pro kytaristy
Napsal: 17.02.2011 23:01
od dolekCZ
... pánové, děkuji vám za vaše cenné rady. Byl sem natěšen, jak se pustím do nějaké té lampičky, ale jelikož potřebuju udělat nějaký maturitní výrobek a schánění lamp a traf by se to protáhlo, tak sem došel k tomu, že prostě ze zdroje co mám 230/24V 100VA udělám něco podobného, co tu dělal tuším vrablc.v ... a tj JCM800 emulátor jako preamp
aparatury-f72/stavba-jcm800-emulatoru-t23891.html + TDA2030 cca 14W koncák
http://www.generalguitargadgets.com/pdf ... a841b3e85a ...podle toho, jak to bude hrát, mě to nakopne zkusit ještě něco jinčího a poté se snad dostanu i na lampárnu
woro: ... já do bulhara tedka nepujdu

někdy jindy

... dostala se mi do ruky z netu zajímavá knížka o elektronkách na seznámení

... rád bych sem hodil link, ale nevim, jestli to neni protizákoný ( mohlo by to pomoct dost lidem začínajícím s elektronkama )
... otázka: jakej bude mít cca odběr ten preamp ?
... jinak pánové, co tady tak koukám, tak počet lamp na fóru roste, mohli by ste udělat nějakou sešlost s přehlídkou a zhodnocením projektů

mohlo by to bejt zajímvý
