Ahoj. Chci stavět bráchovi krabičku s přepínačem mezi dvěma vstupy (PC a gramofon) a jedním výstupem (repro). V podstatě by to stačilo takhle, ale pro frajeřinu, tam chci dát fader na hlasitost a nějaký laciný analogový VU metr.
Mám ovšem dva dotazy:
1) Jaký faderu? Předpokládám, že průběh musí být logaritmický. Co odpor? Říkal jsem si, že by to mělo nějak jít spočítat z nominální linkové úrovně napěté a faktuo že útlum v krajní poloze by měl být třeba -80dB, což odpovídá nějakému poměru napětí a tak dále, nicméně když jsem oprášil odporový dělič z prváku, tak jsem zjistil, že jde o poměr odporu zapojené části poťáku vůči celku a o hodnotě se dozvím prd. Zřejmě tam figurují nějaké vstupní a výstupní impedance?
Jak velký by tedy ten odpor měl být?
2) Čím budit VU metr? Přemýšlel jsem, že bych koupil nějaký sráč z hadexu nebo tak něco typu toto: http://hadex.cz/r097-vu-metr-panelovy-2 ... -116x51mm/
Existují nějaké předvyrobené plošňáky, které bych jenom zapojil a fungovalo by to? (mám dojem, že to jsem někde zahlédl)
Vzhledem k tomu, že zbytek krabice by mohl být klidně naprosto pasivní, fungovala by signálová cesta budiče i bez napájení nebo bych tam musel dorobit nějaký bypass pro tento případ?
Díky za odpovědi či nasměrování. Zas bych nerad aby to vypadalo, že si vymyslím nějakou kravinu a po vás chci, abyste mi to celé navrhli.
EDIT:
PS: Nebyl by problém ten VU metr mít horizontálně navrchu místo vertikálně na čele?
Zapojení analogového VU metru
Zapojení analogového VU metru
:Apollo LP junior::Molk telecaster::Dimavery Precision Bass::Cort AD810 NS::Bugera 6262::Molk custom box 412:
:Mapex Voyager(22",10",12",14",14")::Anatolian, Paiste, Zildjian a Amati činely::HW Mapex, Sonor::Vater 5A
http://bandzone.cz/fadetogrey
http://last.fm/user/Moleek
:Mapex Voyager(22",10",12",14",14")::Anatolian, Paiste, Zildjian a Amati činely::HW Mapex, Sonor::Vater 5A
http://bandzone.cz/fadetogrey
http://last.fm/user/Moleek
Re: Zapojení analogového VU metru
Zdar, asi bude opravdu lepší nějaká stavebnice (kit). Jako např.:
https://www.google.cz/search?q=led+vu+m ... 800%3B1077
Lepších výsledků a efektnějších výsledků dosáhneš s LED než ručkovými měřáky, upouští se od nich i ve studiových mixpultech. To by Ti mohlo pro nasměrování pomoci, další vhodně položené dotazy Ti jistě rád zodpoví Google
.
https://www.google.cz/search?q=led+vu+m ... 800%3B1077
Lepších výsledků a efektnějších výsledků dosáhneš s LED než ručkovými měřáky, upouští se od nich i ve studiových mixpultech. To by Ti mohlo pro nasměrování pomoci, další vhodně položené dotazy Ti jistě rád zodpoví Google
S opravami jsem skončil, žádné další zakázky už nepřijímám. Když budete mít jakýkoliv smysluplný technický dotaz týkající se elektronek, zesilovačů a "krabiček", klidně mě kontaktujte e-mailem: z.hronek@protonmail.com Když budu znát odpověď, budu mít čas a chuť, rád Vám odpovím. Děkuji.
Re: Zapojení analogového VU metru
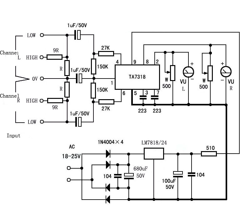
čau taky sem před časem řešil jak zapojit ručičkovej VU. Na eBay sem si koupil tuten Driver http://www.ebay.com/itm/Replace-TA7318P ... 2ed3e9d81d + 2 budíky a maká to celkem slušně . http://youtu.be/hYk4LFs1t9c Na tom videu ty budíky nejspíš ukazujou kraviny protože sem to nastavoval jen od voka . Ten Driver má linkovej v stup i se tam nechá připojit přímo výstup ze zesilovače je tam i trimr pro korekci citlivosti .
Dobří umělci kopírují ti nejlepší kradou. - Pablo Picasso


Re: Zapojení analogového VU metru
Díky oběma....
Fader jsem si našel, že by měl být asi tak 10k-20k, tak to bude v pohodě a s měřákama se ještě rozhodnu, jak to vykoním nebo nevykoním.... Ten driver vypadá dobře, za tři stovky ve stereu už.
Ten driver se k signálu připojí normálně paralelně s tím, že má malý vstupní odpor, takže mi ten signál nebude nijak žrát?
Fader jsem si našel, že by měl být asi tak 10k-20k, tak to bude v pohodě a s měřákama se ještě rozhodnu, jak to vykoním nebo nevykoním.... Ten driver vypadá dobře, za tři stovky ve stereu už.
Ten driver se k signálu připojí normálně paralelně s tím, že má malý vstupní odpor, takže mi ten signál nebude nijak žrát?
:Apollo LP junior::Molk telecaster::Dimavery Precision Bass::Cort AD810 NS::Bugera 6262::Molk custom box 412:
:Mapex Voyager(22",10",12",14",14")::Anatolian, Paiste, Zildjian a Amati činely::HW Mapex, Sonor::Vater 5A
http://bandzone.cz/fadetogrey
http://last.fm/user/Moleek
:Mapex Voyager(22",10",12",14",14")::Anatolian, Paiste, Zildjian a Amati činely::HW Mapex, Sonor::Vater 5A
http://bandzone.cz/fadetogrey
http://last.fm/user/Moleek
Re: Zapojení analogového VU metru
jo připojuje se to paralelně. nějakej signál to asi sežere ale jen uplný minimum . tady je schema starší verze toho driveru . http://www.kadelectronics.com/ebay/vu0.JPG jedinej rozdíl je v použitým intedráči.
Dobří umělci kopírují ti nejlepší kradou. - Pablo Picasso


- Microdesignum
- Příspěvky: 229
- Registrován: 9.12.2010 1:48
- Bydliště: Libčice nad Vltavou
- Kontaktovat uživatele:
Re: Zapojení analogového VU metru
1) Běžné hodnoty faderu se používají 10 - 50 kiloohmů. To jsi dobře spočítal, že z hodnoty odporu nespočítáš nic.
Zesílení se definuje předzesilovačem.
2) Pokud vím, tak na buzení analogového VU-metru stačí obyčejný napěťový sledovač kvůli oddělení od hlavní signálové cesty. To je jeden operační zesilovač se správným zapojením zpětné vazby bez jakýchkoliv dalších součástek. Pokud bys VU-metr připojil přímo do signálu, tak to může ten signál zkreslovat.
2) Pokud vím, tak na buzení analogového VU-metru stačí obyčejný napěťový sledovač kvůli oddělení od hlavní signálové cesty. To je jeden operační zesilovač se správným zapojením zpětné vazby bez jakýchkoliv dalších součástek. Pokud bys VU-metr připojil přímo do signálu, tak to může ten signál zkreslovat.
MIDI ovladače Microdesignum pomáhají k pohodlnému ovládání hudební techniky.
www.microdesignum.cz
www.microdesignum.cz