Naše lampové projekty (tipy, rady,...

Stavba a úpravy zesilovačů, reproboxů či komb
Odpovědět
Uživatelský avatar
Stanley06
Rádce
Příspěvky: 1925
Registrován: 8.09.2008 20:42
Bydliště: Nalžovské Hory, Plzeň
Kontaktovat uživatele:

Re: Naše lampové projekty (tipy, rady,...

Příspěvek od Stanley06 »

použij co chceš, stačí když dodržíš pinout, ecc85 má menší zesílení než 83, kdybys chtěl, těch 85 mam doma v krabici dost, mohl bych ti je poslat, ale jestli máš po ruce 83, 82 nebo 81 tak to tam hned šoupni :wink:
St.Anley Tube Amps
stavba a úpravy elektronkových zesilovačů
FB profil - Poslední model - Krank Lead Rack - Video demo
Uživatelský avatar
Rocky_MK
Příspěvky: 1202
Registrován: 2.11.2010 20:55
Bandzone: www.bandzone.cz/danielandthemoravians
Kontaktovat uživatele:

Re: Naše lampové projekty (tipy, rady,...

Příspěvek od Rocky_MK »

Díkes :) Já teoreticky možná ,,mám" 85 taky, ale nepočítám s tím, že by byla v použitelném stavu.
Uživatelský avatar
kajetan
Příspěvky: 108
Registrován: 24.07.2013 20:24
Bydliště: Písek

Re: Naše lampové projekty (tipy, rady,...

Příspěvek od kajetan »

Stavěl jsem něco podobnýho jako "Tiny Blue" s ECC85 a velký sklamání s tím kaskádovým násobičem napětí - pronikal do signálu nepříjemný šum !!
Doporučuji si napoprvé postavit "Valve Caster" s ECC82 na napájení 12V = vynikající tube boost and overdrive , který se dobře snáší s lampovými i tranzistorovými zesilovači.
viz.demo : http://www.youtube.com/watch?v=3cMqYlhSQ8c
Přílohy
DSCF5515.JPG
mmjuz
Odborník
Příspěvky: 2236
Registrován: 23.03.2009 11:17
Bydliště: Brněnsko
Kontaktovat uživatele:

Re: Naše lampové projekty (tipy, rady,...

Příspěvek od mmjuz »

kajetan píše:Stavěl jsem něco podobnýho jako "Tiny Blue" s ECC85 a velký sklamání s tím kaskádovým násobičem napětí - pronikal do signálu nepříjemný šum !!
Hm, občas proniká ze špatně navrhnutého zdroje do obvodu brum 50Hz, případně nějaká ta jeho vyšší harmonická, ale že by ze zdroje šel šum, tak s tím jsem se ještě nikdy nesetkal. Napadá mě hned několik jiných možností, díky kterým aparát může šumět. Nejspíš jsi použil mizernou lampu. Jistě to byla X let jetá mrcha z nějakého rádia...
Uživatelský avatar
kajetan
Příspěvky: 108
Registrován: 24.07.2013 20:24
Bydliště: Písek

Re: Naše lampové projekty (tipy, rady,...

Příspěvek od kajetan »

Dal jsem si tu práci a ve svých análech jsem to našel ........
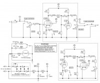
S kaskádovým násobičem napětí jsem původně stavěl distortion RTD-1 s lampičkou PCF802 ( PCF82 ), kterejch tu mám pár a chtěl jsem ji využít. Mám tu i u toho poznámečku, že některá lampička šuměla a některá se i rozkmitala. Proto jsem od napěťovýho násobiče upustil a zapojení jsem přepracoval na napájení 9V. A ty samý starší lampičky mi v tom fungujou bezvadně. Ještě jsem odzkoušel, že ta PCF802 pracuje při anodovém napěti 6 až 24V pro tento účel spolehlivě. Proto jsem se s lepší filtrací kaskádovýho násobiče ani víc nezabýval.
Vznikl docela dobrej distortion.
viz. přílohy
Přílohy
Snímek 007.jpg
RTD-1-Live-schematic.jpg
MethMan
Příspěvky: 5
Registrován: 16.08.2013 11:43

Re: Naše lampové projekty (tipy, rady,...

Příspěvek od MethMan »

Zdravím,
hledal jsem na netu driver a recovery stage k pružinovému reverbu a narazil na schéma Astroverbu. Zarazila mě tam jedna věc - odpory u katodového sledovače a v tone stacku, které jsou podle mě nesmyslně nízké. Uměl by mi někdo vysvětlit, jestli to je chyba ve schématu a mají tam být obvyklé 50-100 kOhm nebo jsem vůbec nepochopil jak to funguje.

Obrázek

Dík.
lunchie
Příspěvky: 1460
Registrován: 24.07.2009 0:10
Bydliště: Seattle, WA

Re: Naše lampové projekty (tipy, rady,...

Příspěvek od lunchie »

chyba ve schematu, na katode tam ma 153V -> to by tim 1k odporem musel probihat proud 153mA a ten odpor by musel byt aspon 25W.
Uživatelský avatar
Tube Guru
Odborník
Příspěvky: 2025
Registrován: 13.11.2011 21:07
Bydliště: Země, ČR dočasně

Re: Naše lampové projekty (tipy, rady,...

Příspěvek od Tube Guru »

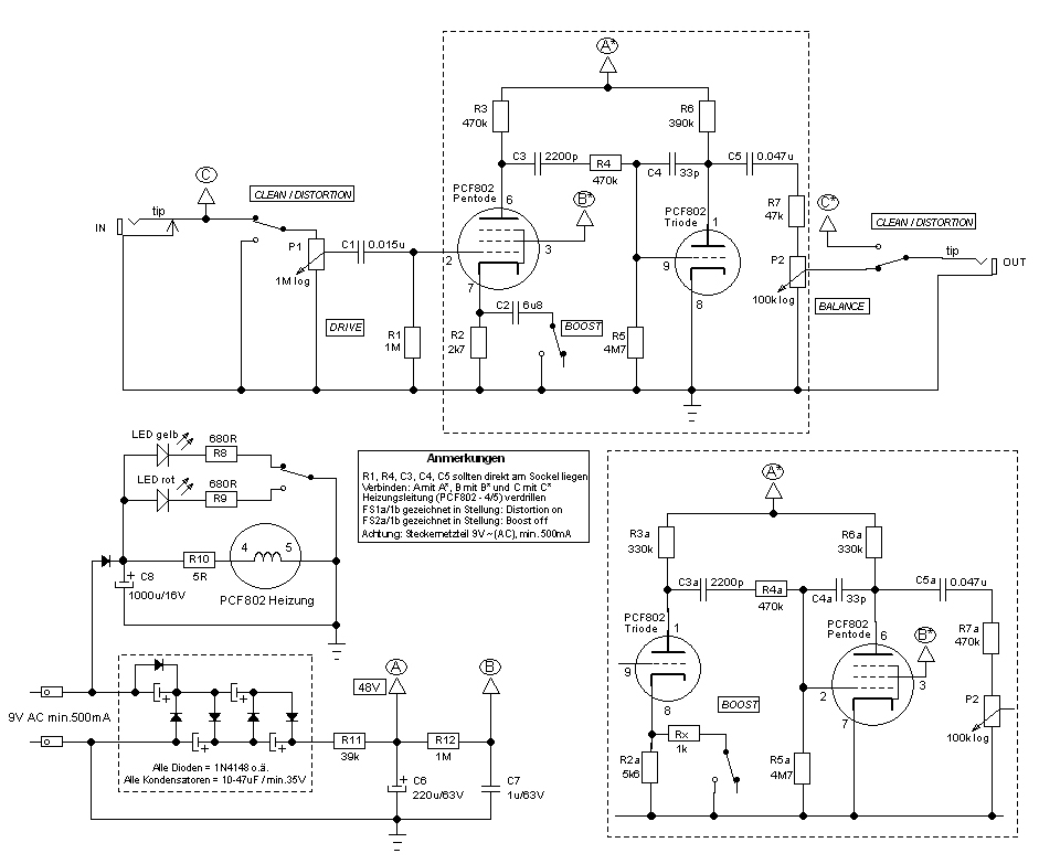
Zdravím, hodnoty uvedených odporů by měly být s velkou pravděpodobností 100kΩ, pak by to mohlo nějak fungovat i když ten dělič před master volume by bylo asi vhodnější nastavit podle osciloskopu, jeho poměr cca 1:1 se mi moc nezdá... V Atomicu 16 mají tyto odpory hodnoty: horní 470kΩ a spodní 150kΩ; myslím, že u Astroverbu by to mělo být stejné. Ale všechno je možné a nic není jisté :) .
S opravami jsem skončil, žádné další zakázky už nepřijímám. Když budete mít jakýkoliv smysluplný technický dotaz týkající se elektronek, zesilovačů a "krabiček", klidně mě kontaktujte e-mailem: z.hronek@protonmail.com Když budu znát odpověď, budu mít čas a chuť, rád Vám odpovím. Děkuji.
Uživatelský avatar
kajetan
Příspěvky: 108
Registrován: 24.07.2013 20:24
Bydliště: Písek

Re: Naše lampové projekty (tipy, rady,...

Příspěvek od kajetan »

Někdy se objevujou na netu úplně nesmyslný schémata s chybama !
Hodnoty odporů musí být vyšší !! viz: příloha
Přílohy
Soldano_Atomic_16.gif
Uživatelský avatar
core88
Rádce
Příspěvky: 2884
Registrován: 31.12.2009 17:27
Bydliště: Klatovy
Kontaktovat uživatele:

Re: Naše lampové projekty (tipy, rady,...

Příspěvek od core88 »

Zdravím

tak sem se zas po nějaký době vrátil k tomu svímu zesíku na poslech . Trošku sem předělal zdroj zápornýho napětí . A leze z toho ještě míň než před tim :D
to zapojení vypadá teď takle http://core88.rajce.idnes.cz/junkyard/#IMG_5398.jpg . ted to za odporem R2 dává -22V .
Mam takoví tušení že ten trim 10K a odpor co je za nim 10K budou málo a bude to moc zrát/snižovat napětí

EDIT: jak se jmenuje prográmek jak se do něj nakreslí schema a ono mi to ukáže napětí a proudy .
Dobří umělci kopírují ti nejlepší kradou. - Pablo Picasso
Obrázek
Ralan
Příspěvky: 111
Registrován: 20.01.2013 23:12
Bydliště: Rožnov pod Radhoštěm

Re: Naše lampové projekty (tipy, rady,...

Příspěvek od Ralan »

core88 píše: EDIT: jak se jmenuje prográmek jak se do něj nakreslí schema a ono mi to ukáže napětí a proudy .
Micro-Cap?
Uživatelský avatar
core88
Rádce
Příspěvky: 2884
Registrován: 31.12.2009 17:27
Bydliště: Klatovy
Kontaktovat uživatele:

Re: Naše lampové projekty (tipy, rady,...

Příspěvek od core88 »

jo to by bylo ono jenže ná stim neumim takže je mi to nanic ale i tak díky .
Dobří umělci kopírují ti nejlepší kradou. - Pablo Picasso
Obrázek
plesa
Příspěvky: 30
Registrován: 14.07.2011 5:22

Re: Naše lampové projekty (tipy, rady,...

Příspěvek od plesa »

core88 píše:Mam takoví tušení že ten trim 10K a odpor co je za nim 10K budou málo a bude to moc zrát/snižovat napětí.
Souhlasim. Třeba Soldano SLO má na konci asi 56kohm jako nejnižší zátěž toho zdroje předpětí. Což je cca 6x víc.
Uživatelský avatar
core88
Rádce
Příspěvky: 2884
Registrován: 31.12.2009 17:27
Bydliště: Klatovy
Kontaktovat uživatele:

Re: Naše lampové projekty (tipy, rady,...

Příspěvek od core88 »

No já vyzkoušim nějký kombinace trimru a odporu ...

Existuje nějaká kalkulačka na bias která kromě proudu ukáže i kolik by mělo mít ráporný napětí V ?
Dobří umělci kopírují ti nejlepší kradou. - Pablo Picasso
Obrázek
Uživatelský avatar
Tube Guru
Odborník
Příspěvky: 2025
Registrován: 13.11.2011 21:07
Bydliště: Země, ČR dočasně

Re: Naše lampové projekty (tipy, rady,...

Příspěvek od Tube Guru »

Zdar, tak taková kalkulačka existovat z principu nemůže, protože tam hraje zásadní roli strmost a ta je různá i u elektronek stejného typu (tolerance několik %). Když jako prvotní záporné předpětí řídící mřížky zvolíš dejme tomu -38V, bude to pro EL34, 6L6, 6550 apod. bezpečná výchozí hodnota aby nedošlo ke zničení lampy vysokým anodovým proudem. Pro menší lampičky (EL84, 6V6 apod.) vyhoví bezpečné výchozí záporné předpětí cca -15V. Pak jej bude nutno samozřejmě dostavit podle požadovaného anodového proudu naprázdno (bias). A ke Tvému schematu; vždyť se jedná jen o prostou aplikaci Ohmova zákona, tak kde je problém? :)
S opravami jsem skončil, žádné další zakázky už nepřijímám. Když budete mít jakýkoliv smysluplný technický dotaz týkající se elektronek, zesilovačů a "krabiček", klidně mě kontaktujte e-mailem: z.hronek@protonmail.com Když budu znát odpověď, budu mít čas a chuť, rád Vám odpovím. Děkuji.
Uživatelský avatar
core88
Rádce
Příspěvky: 2884
Registrován: 31.12.2009 17:27
Bydliště: Klatovy
Kontaktovat uživatele:

Re: Naše lampové projekty (tipy, rady,...

Příspěvek od core88 »

No ptal sem se na to proto že sem viděl pár konstrukcí kde v popisu byla jen hodnota zápornýho napětí ale spíš mě to zajímá aby sem na jakou hodnotu se potřebuju dostat aby sem mohl správně nastavit anodovej proud. V zesíku mam koncový lampy KT88 a na anodě by mělo bejt cca 558V .

Když sme ve fyzice měli Ohmův zákon tak sem tam buď nebyl nebo sem nedával pozor :D
Dobří umělci kopírují ti nejlepší kradou. - Pablo Picasso
Obrázek
Uživatelský avatar
Tube Guru
Odborník
Příspěvky: 2025
Registrován: 13.11.2011 21:07
Bydliště: Země, ČR dočasně

Re: Naše lampové projekty (tipy, rady,...

Příspěvek od Tube Guru »

Zdar všem, core88 aby se daly KT88 rozumně "nabiasovat" potřebují záporné předpětí řídící mřížky (podle velikosti anodového napětí) cca 35V až 52V. Použít pro záporné předpětí dvoucestný usměrňovač je zbytečný a kontraproduktivní "luxus". Asi to už máš na tišťáku, tak jen potřebné úpravy:
1) odstraň jednu diodu (usměrnění bude jednocestné, což zde přináší výhodu menšího efektivního napětí 0,45 Ust, 400*0,45=180Vef.)
2) odstraň elektrolytický kondenzátor mezi R1 a R2, je zbytečný a ten který tam necháš může být klidně 10μF/100V.
3) hodnotu trimrů změň z 10kΩ na 47kΩ
4) hodnoty odporů R3 a R4 změň z 10k na hodnotu 82kΩ.
Po těchto úpravách bude možné nastavit trimry (47kΩ) -Ug1 v rozsahu cca 32 až 50V, a to by mělo být postačující pro nastavení bias od "cold" po "hot". Pokud to ještě nemáš v definitivní podobě, jistě to můžeš zjednodušit použitím jediného odporu místo seriového spojení 150kΩ a 15kΩ, ono bude stačit i nahradit ten 15kΩ drátovou propojkou. Na tom stopadesátikiloohmovém odporu bude výkonová ztráta pod 0,1W, tudíž tam bohatě postačí (kvůli napěťové pevnosti) 0,5W odpůrek. Ať se daří a fachčí to jak má! Jo, a požádej nějakou chytrou a pěknou spolužačku, která tenkrát nechyběla a dávala pozor, aby Ti ten Ohmův zákon vysvětlila :) :D .
S opravami jsem skončil, žádné další zakázky už nepřijímám. Když budete mít jakýkoliv smysluplný technický dotaz týkající se elektronek, zesilovačů a "krabiček", klidně mě kontaktujte e-mailem: z.hronek@protonmail.com Když budu znát odpověď, budu mít čas a chuť, rád Vám odpovím. Děkuji.
simiruz
Příspěvky: 721
Registrován: 23.06.2012 16:42

Re: Naše lampové projekty (tipy, rady,...

Příspěvek od simiruz »

Tube Guru píše:Na tom stopadesátikiloohmovém odporu bude výkonová ztráta pod 0,1W, tudíž tam bohatě postačí (kvůli napěťové pevnosti) 0,5W odpůrek.
To v té závorce nechápu. Myslel jsem, že je úplně fuk když se odpory předimenzují. Dělám to běžně i v signálové cestě.
Uživatelský avatar
Tube Guru
Odborník
Příspěvky: 2025
Registrován: 13.11.2011 21:07
Bydliště: Země, ČR dočasně

Re: Naše lampové projekty (tipy, rady,...

Příspěvek od Tube Guru »

Zdar všem, v závorce "kvůli napěťové pevnosti" jsem chtěl vysvětlit proč je třeba použít 0,5W odpor místo výkonově vyhovujícího 0,125W. Součástky rezistory (pro běžné použití tj. ne speciální) jsou dostatečně popsány třemi veličinami: odporem, vyzářeným výkonem ve formě tepla a maximálním provozním napětím.
Zatímco rezistory s výkonovou ztrátou 0,125W mají tohle napětí např. 150Vss, mají "půlwaťáky" toto napětí 350Vss (samozřejmě pro konkrétní typ, ne obecně). Souvisí to s většími rozměry výkonnějších rezistorů. Když to místo umožňuje není na škodu předimenzování a použití odporu pro vyšší výkon, ale jako ve všem s mírou. Jistě by bylo nesmyslné použít drátový 10W tam, kde podle výpočtu postačí 0,25W :) .
S opravami jsem skončil, žádné další zakázky už nepřijímám. Když budete mít jakýkoliv smysluplný technický dotaz týkající se elektronek, zesilovačů a "krabiček", klidně mě kontaktujte e-mailem: z.hronek@protonmail.com Když budu znát odpověď, budu mít čas a chuť, rád Vám odpovím. Děkuji.
simiruz
Příspěvky: 721
Registrován: 23.06.2012 16:42

Re: Naše lampové projekty (tipy, rady,...

Příspěvek od simiruz »

Dík za vyčerpávající odpověď :D
Odpovědět

Zpět na „Aparatury“