Naše lampové projekty (tipy, rady,...

Stavba a úpravy zesilovačů, reproboxů či komb
Odpovědět
krys96
Příspěvky: 139
Registrován: 14.07.2011 20:45
Bandzone: krys96

Re: Naše lampové projekty (tipy, rady,...

Příspěvek od krys96 »

Zdravím, možná se mi do rukou dostane zesilovač vht 12/20, který má vše, co bych si mohl přát, akorát mě štve nízká úroveň zkreslení, nejde mi o to udělat z toho hi-gain aparát, jen bych chtěl trochu posunout hranici zkreslení a udělat ten volume knob trochu variabilnější. Schéma se dá najít tady: http://www.vhtamp.com/products/the-spec ... 1220-combo (V uživatelském manuálu na 18. straně.)
Chci se vás zeptat, jestli je můj nápad uskutečnitelný v nějaké funkční podobě bez předělávání celého preampu, případně jestli nemáte nějaké typy u čeho začít, co vyměnit atd? Budu rád za každou odpověď.
Uživatelský avatar
Tube Guru
Odborník
Příspěvky: 2025
Registrován: 13.11.2011 21:07
Bydliště: Země, ČR dočasně

Re: Naše lampové projekty (tipy, rady,...

Příspěvek od Tube Guru »

Zdar, bez zásadních změn topologie bys mohl jako první krok např. zvýšit hodnotu odporu R21 v mřížce V2A z hodnoty 220kΩ na 470kΩ, případně až na 1MΩ. Když to nebude stačit, můžeš zvětšit zesílení vstupní elektronky V1B zvýšením jejího anodového odporu z hodnoty 100kΩ na 150kΩ nebo na 220kΩ. Tyto dva kroky by mohly stačit když to nemusí být zrovna hi-gain. Když stačit nebudou, je možné zvýšit anodový odpor V2A ze 100kΩ na 220kΩ. To by už mělo bohatě stačit pro Tvůj záměr. Ať to dopadne k Tvé plné spokojenosti :)
S opravami jsem skončil, žádné další zakázky už nepřijímám. Když budete mít jakýkoliv smysluplný technický dotaz týkající se elektronek, zesilovačů a "krabiček", klidně mě kontaktujte e-mailem: z.hronek@protonmail.com Když budu znát odpověď, budu mít čas a chuť, rád Vám odpovím. Děkuji.
krys96
Příspěvky: 139
Registrován: 14.07.2011 20:45
Bandzone: krys96

Re: Naše lampové projekty (tipy, rady,...

Příspěvek od krys96 »

Tube Guru: Děkuji moc, vyzkouším a případně poreferuji jak to dopadlo.
bobrr
Příspěvky: 65
Registrován: 16.01.2012 0:18
Bydliště: Plzeň

Re: Naše lampové projekty (tipy, rady,...

Příspěvek od bobrr »

Ahoj kutilové. Když koukam na ty VHT schémátka, experimentoval jste někdo s power scalingem koncových lamp? Výsledný zvuk, užitečnost, zkušenost...?
krys96
Příspěvky: 139
Registrován: 14.07.2011 20:45
Bandzone: krys96

Re: Naše lampové projekty (tipy, rady,...

Příspěvek od krys96 »

Tak jsem dneska vyměnil R21 220kΩ za 470kΩ, po spuštění kombo kreslilo o trochu víc, ale ještě jsem zvýšil anodový odpor vstupní elektronky V1B na 150kΩ, tady už jsem změnu nepozoroval, ale usoudil sem, že mi to už stačí a dál se v tom hrabat nebudu. Díky Tube Guru za radu.
krys96
Příspěvky: 139
Registrován: 14.07.2011 20:45
Bandzone: krys96

Re: Naše lampové projekty (tipy, rady,...

Příspěvek od krys96 »

Tak ve mě zas začíná hlodat nápad to VHt trochu poupravit. Napadlo mě udělt preamp ve stylu Trainwreck express, ale současně bych chtěl zachovat korekce, efektovou smyčku atd. Zkusil sem poupravit schéma toho VHT12/20: http://ulozto.cz/xAjBtE5o/vht-trainwreck-preamp-jpg kde sem vycházel ze schématu preampu toho Trainwrecku, který jsem našel zde: http://music-electronics-forum.com/atta ... -input.jpg
Mohl by jste mi někdo znalý na to prosím kouknout, popřípadě napsat váš názor na to, jestli to není třeba totální nesmysl atp. Díky
Uživatelský avatar
Tube Guru
Odborník
Příspěvky: 2025
Registrován: 13.11.2011 21:07
Bydliště: Země, ČR dočasně

Re: Naše lampové projekty (tipy, rady,...

Příspěvek od Tube Guru »

Zdar, "totální nesmysl" to není, ale nějak mi nedochází důvod té předělávky. Preampy obou zapojení jsou téměř totožné. Zásadně lišit se to začíná až fázovým invertorem, ten je ovšem součástí koncového stupně ne předzesilovače. Dělej jak myslíš, ale měl bys mít jasno čeho chceš tou úpravou dosáhnout, jinak je asi zbytečná :? .
S opravami jsem skončil, žádné další zakázky už nepřijímám. Když budete mít jakýkoliv smysluplný technický dotaz týkající se elektronek, zesilovačů a "krabiček", klidně mě kontaktujte e-mailem: z.hronek@protonmail.com Když budu znát odpověď, budu mít čas a chuť, rád Vám odpovím. Děkuji.
krys96
Příspěvky: 139
Registrován: 14.07.2011 20:45
Bandzone: krys96

Re: Naše lampové projekty (tipy, rady,...

Příspěvek od krys96 »

Čau, přestavbou jsem chtěl dosáhnout změny zvukového charakteru, zkrátka zkusit trochu experimentovat se zvukem. Doteď jsem měl za to, že právě předzesilovací stupeň má na zvuk velký vliv. Ten preamp jsem vybral záměrně, právě protože byl podobný, takže sem si říkal že by to nemuselo být na přestavbu tolik složité. Myslíš teda, že změna se na zvukovém charakteru aparátu nějak zvlášť neprojeví?
Uživatelský avatar
Tube Guru
Odborník
Příspěvky: 2025
Registrován: 13.11.2011 21:07
Bydliště: Země, ČR dočasně

Re: Naše lampové projekty (tipy, rady,...

Příspěvek od Tube Guru »

Zdar, tak nějak si to skutečně myslím. Nějaká minimální změna tam jistě bude, ale jestli ji poznáš i sluchově, toť otázka. Předzesilovač má na výsledný zvuk opravdu velký vliv, ale je důležité si uvědomit co můžeš změnami ovlivnit. V podstatě frekvenční odezvu na vstupní signál a výsledné harmonické zkreslení.
Je to málo, ale bohatě to stačí. I tak to poskytuje skoro "nekonečné" zvukové variace. Ne všechny se od sebe liší tak, aby to bylo vůbec ve výsledném zvuku poznat.
Když Tě to baví si takhle experimentovat je to fajn. Jen být Tebou, sehnal bych si na to nějaký zesilovač bez plošného spoje. U VHT uděláš pár změn, folie se odlepí od základního izolantu a je po zábavě.
Přeji Ti úspěch v pokusničení, jedině tak se dají získat zkušenosti, protože ty jsou jak známo nesdělitelné :) .
S opravami jsem skončil, žádné další zakázky už nepřijímám. Když budete mít jakýkoliv smysluplný technický dotaz týkající se elektronek, zesilovačů a "krabiček", klidně mě kontaktujte e-mailem: z.hronek@protonmail.com Když budu znát odpověď, budu mít čas a chuť, rád Vám odpovím. Děkuji.
krys96
Příspěvky: 139
Registrován: 14.07.2011 20:45
Bandzone: krys96

Re: Naše lampové projekty (tipy, rady,...

Příspěvek od krys96 »

Jo, díky za radu. No právě sem si vybral tenhle aparát, protože je pájenej na očka a tam se ty drobný úpravy dělaj docela dobře.
Uživatelský avatar
kajetan
Příspěvky: 108
Registrován: 24.07.2013 20:24
Bydliště: Písek

Re: Naše lampové projekty (tipy, rady,...

Příspěvek od kajetan »

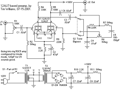
Tube_Preamp.gif
Tube_Preamp.gif (6.06 KiB) Zobrazeno 3571 x
Myslím, že je věčná škoda rozhrabávat tak nádhernej VHT ampík.
Pokud chceš jenom experimentovat se zvukem, tak by bylo lepší si spíchnout nějakej jednoduchej tube preamp a na něm si zkoušet co udělá se zvukem změna výměnou součástek a nebo úprava v zapojení.
Různejch fíglů v zapojení je celá řada.
simiruz
Příspěvky: 721
Registrován: 23.06.2012 16:42

Re: Naše lampové projekty (tipy, rady,...

Příspěvek od simiruz »

Nedávno jsem si koupil otočný přepínač na experimenty:
http://www.ges.cz/cz/elektronicke-souca ... SAK24.html
Dá se to použít pro různé hodnoty vazebního kondenzátoru jako to používá matchless u DC30:
http://www.trinityamps.com/ForumGallery ... ematic.gif
Ale taky třeba pro přepínání stylu korekcí marschall/fender. A jiných složitějších zapojení - při použití 4x3 poloh lze najednou přepínat zapojení mezi první a druhou triodou, mezi druhou a třetí a zároveň jejich katodová zapojení. Na jedno otočení tak jde přepnout kompletní zapojení prvních dvou triod z marschalla na vox a na další z voxe na fender. Nabízí to obrovské možnosti experimentování při okamžitém porovnání rozdílu zvuku. Tak jsem to radši jenom odzkoušel s jednoduchým zapojením a projekt marschall/vox/fender jsem uložil k ledu, protože tohle blbnutí zabírá dost hodně času :cry:
krys96
Příspěvky: 139
Registrován: 14.07.2011 20:45
Bandzone: krys96

Re: Naše lampové projekty (tipy, rady,...

Příspěvek od krys96 »

Díky za dobrej typ.
h.k.error
Příspěvky: 14
Registrován: 10.06.2012 23:10

Re: Naše lampové projekty (tipy, rady,...

Příspěvek od h.k.error »

Obrázek

Ahoj,

Musím se trochu pochlubit. Tajně jsem tu sledoval forum a sbíral informace o lampách. Rozhodl jsem se tedy taky něco postavit(na doma). Je to dělaný podle St.anley-ho schema PLEXI 5W. A design jsem okopíroval od Hughes Kettner. Pokud by chtěl někdo poradit s designem tak mi napiště na email: h.k.error@seznam.cz Po elektro stránce na tom s lampama nejsem zase až tak dobře. :D

Ps.: Stanley díky za schema :)
P.R.S. Paul Allender
Cort x-11
Cort Stratocaster
MESA BOOGIE Single Rectifier
Marshall jpm-1 preamp
Kustom quad 100 HD
Uživatelský avatar
Sajmon
Příspěvky: 1183
Registrován: 23.12.2012 23:15

Re: Naše lampové projekty (tipy, rady,...

Příspěvek od Sajmon »

Sice mě ty svítící výlohy vůbec nelákají, ale zas na homemade zesák mi to přijde docela drsný. :) Jen potažení se mi moc nelíbí.
„Always remember that the crowd that applauds your coronation is the same crowd that will applaud your beheading. People like a show.“
Uživatelský avatar
MrB14ck
Příspěvky: 1569
Registrován: 26.08.2008 16:59
Bydliště: Plzeň

Re: Naše lampové projekty (tipy, rady,...

Příspěvek od MrB14ck »

dobře to vypadá! akorát bych dal nějaký rožky aby se schovaly spoje na čalounění v rozích
edit: teď sem si to zvětšil a ani ta hrana u plexi nevypadá úplně čistě což ale nemění nic na tom že na první zesák super!
JJ Gtrs "Yamaha SG-40 replica", Aria Diamond 1803T, Zenon Audition->TC Polytune mini->Super Electric MK1.5->Boss DC3->Ibanez SC10->Ibanez DE7->Yamaha MagicStomp->Acoustic 450->Selmer T&B 212 + Stanley 212
www.black-audio.net
h.k.error
Příspěvky: 14
Registrován: 10.06.2012 23:10

Re: Naše lampové projekty (tipy, rady,...

Příspěvek od h.k.error »

Jo jo ty rohy ještě musím koupit. Ono to potažení tou koženkou bylo uplně easy jak jsem si myslel :D. Nějaký chybyčky to má ale byl první, takže u dalšího se určitě poučím. Třeba ty díry v plexi nejsou uplně přesný protože jsem to vrtal růčo. Takže příště to nechám někde vyříznout :).
P.R.S. Paul Allender
Cort x-11
Cort Stratocaster
MESA BOOGIE Single Rectifier
Marshall jpm-1 preamp
Kustom quad 100 HD
Uživatelský avatar
MrB14ck
Příspěvky: 1569
Registrován: 26.08.2008 16:59
Bydliště: Plzeň

Re: Naše lampové projekty (tipy, rady,...

Příspěvek od MrB14ck »

h.k.error píše:Jo jo ty rohy ještě musím koupit. Ono to potažení tou koženkou bylo uplně easy jak jsem si myslel :D. Nějaký chybyčky to má ale byl první, takže u dalšího se určitě poučím. Třeba ty díry v plexi nejsou uplně přesný protože jsem to vrtal růčo. Takže příště to nechám někde vyříznout :).
to plexi vypadá dobře - těším se na další :wink:
JJ Gtrs "Yamaha SG-40 replica", Aria Diamond 1803T, Zenon Audition->TC Polytune mini->Super Electric MK1.5->Boss DC3->Ibanez SC10->Ibanez DE7->Yamaha MagicStomp->Acoustic 450->Selmer T&B 212 + Stanley 212
www.black-audio.net
Uživatelský avatar
Stanley06
Rádce
Příspěvky: 1925
Registrován: 8.09.2008 20:42
Bydliště: Nalžovské Hory, Plzeň
Kontaktovat uživatele:

Re: Naše lampové projekty (tipy, rady,...

Příspěvek od Stanley06 »

Delší dobu jsem sem nic nedal, tak aspoň teď jeden aktuálně dokončovaný projekt: 2 kanálová hlava, na každém kanálu 2 úrovně zkreslení, serio-paralelní efektová smyčka, v preampu 6n2p-ev, konec 2x5881



více fotek: http://stanley06.rajce.idnes.cz/St.Anley_-_WW50H#
St.Anley Tube Amps
stavba a úpravy elektronkových zesilovačů
FB profil - Poslední model - Krank Lead Rack - Video demo
Uživatelský avatar
Rocky_MK
Příspěvky: 1202
Registrován: 2.11.2010 20:55
Bandzone: www.bandzone.cz/danielandthemoravians
Kontaktovat uživatele:

Re: Naše lampové projekty (tipy, rady,...

Příspěvek od Rocky_MK »

Tenhle tvůj zesák mi přijde vzhledově nejhezčí. Můj názor :)
Odpovědět

Zpět na „Aparatury“