Aktivní kabely GWires

Elektronika, mechaniky, struny, ladičky, ...
Uživatelský avatar
Nero
Rádce
Příspěvky: 29517
Registrován: 15.07.2007 13:21
last.fm: http://www.last.fm/user/Nero1
Bydliště: Brno

Re: Aktivní kabely GWires

Příspěvek od Nero »

Tak to jo, v tom případě si rozumíme... Já v té větě, na kterou si reagoval, už apriori předpokládal, že to nějak ekvalizaci měnit bude, protože z jejich básnění o tak působí :wink:
"Náš problém není v tom, že toho víme málo. Náš problém je, že mnoho z toho, co víme, není pravda."

PetrPeter 1975 - 2008
Uživatelský avatar
Atkins
Příspěvky: 2930
Registrován: 12.04.2008 13:27
Bydliště: Kolem Karlštejna a Křivoklátu
Kontaktovat uživatele:

Re: Aktivní kabely GWires

Příspěvek od Atkins »

Je to marketing. Možná by měl smysl pouze zesílený a ne**vený signál ale to si přece můžu koupit jakýkoli preamp, třeba kapesní se sponou za opasek...
Ale ona je to teď taková móda - všechno je aktivní a management dokonce proaktivní :lol: :lol:

A nejlepší magor si k aktivní kytaře koupí aktivní kabel, aktivní dibox, aktivní trsátko a aktivní preservatív. :lol:
Blues, folk, classic, jazz - nějaké akustiky a semiakustiky, basa a masterkeyboard..
woro90-1

Re: Aktivní kabely GWires

Příspěvek od woro90-1 »

Atkins píše:Je to marketing. Možná by měl smysl pouze zesílený a ne**vený signál ale to si přece můžu koupit jakýkoli preamp, třeba kapesní se sponou za opasek...
Přesně tak. A nejde ani tolik o zesílení ale o impedanční přizpůsobení - snímač je dobrým zdrojem napětí ale mizerným zdrojem proudu, a nízkoimpedanční vstupy způsobují dost mizerný zvuk. Proto se používají preampy, aby se předešlo zatížení kytary a lezl z toho ne**vený signál, třeba i zesílený, ať se to zapojí do čehokoli. Kabel (jeho délka i materiál) pak nemá vliv na zvuk, protože nemění impedanční zatížení snímače.
Uživatelský avatar
mirko
Příspěvky: 226
Registrován: 4.06.2009 15:08
Bydliště: Nitra, Slovakia
Kontaktovat uživatele:

Re: Aktivní kabely GWires

Příspěvek od mirko »

Ako tak čítam túto tému, tak sa tu preberala viac ekvalizácia káblu a podobne.

Mňa by zaujímalo či tie aktívne káble niekto naozaj skúšal. Pretože ten zvuk na ukážkach znel fakt o moc lepšie a hlavne jasnejšie. Ja osobne by som si radšej kúpil aktívny kábel aby som nemusel mať booster. Hlavne ma ale zaujíma či ten kábel nekazí charakter zvuku, či si to zachováva charakter živého surového zvuku gitary.

Tiež ma napadlo ak mám kábel od gitary cez efekt do zosilovača, tak mi stačí mať aktívny kábel iba jeden, alebo všetky čo je dosť šialené :D
FENDER Classic 50s Stratocaster, Les Paul Standard
VOX AC4 TV Head | SMRČKA FUZZ | CryBaby Classic | Monster Cables
Dean Markley .10 .13 .15 .26 .32 .38 | Joe Perry Boneyard Slide
Uživatelský avatar
Wohma
Rádce
Příspěvky: 10790
Registrován: 23.12.2006 12:09
Bydliště: Brno
Kontaktovat uživatele:

Re: Aktivní kabely GWires

Příspěvek od Wohma »

No podle vseho to zacala pouzivat cela rada spickovych muzikantu, takze to musi byt fakt pecka :lol: :lol: :lol:
PRS CE24, ENGL Blackmore, Orange PPC412, kotel efektů na pedalboardu
‘Men have become tools of their tools.’ ~Henry David Thoreau
Somnus Aeternus
kmensik
Rádce
Příspěvky: 3052
Registrován: 29.05.2008 8:00
Bydliště: Brno

Re: Aktivní kabely GWires

Příspěvek od kmensik »

woro90-1 píše: Nero, vyrovnaná frekvenční charakteristika aktivních snímačů není daná preampem ale tím, že jsou ty snímače nízkimpedanční. Klasickým snímačům s přidaným preampem zůstává původní charakteristika, pokud má preamp neutrální ekvalizaci.
Běžné aktivní snímače jsou uvnitř vysokoimpedanční.
Rozdíl je (u humbuckeru) v tom, že 2 signály z cívek aktivního HB se navzájem nezatíží ani paralelním spojením (jako stratovská mezipoloha), ani odporem a induktancí při sériovém spojení (klasický HB). Ony se totiž jednoduše sčítají diferenciálním zesilovačem. Dokonale jednoduché. Na výstupu mám kvalitně sečtené signály z obou cívek, a stejně kvalitně odečtený hum. Pochopil to někdo?
Běžný "jednovstupý" buffer nebo booster neudělá to stejné, jako preamp v aktiv. snímači.
Blackouts™ Modular Preamp to ale dělá diferenciálně.
U singlů je to asi jinak.
woro90-1

Re: Aktivní kabely GWires

Příspěvek od woro90-1 »

Hustě. Tak to se omlouvám za dezinformaci (několikrát jsem četl, že mají málo vinutí), to sčítání v zesilovači je zajímavá věc. Pokud seženu nějaký HB na pokusy, musím to zkusit v domácích podmínkách, jaký je rozdíl ve zvuku. Jen k těm "EMG chudého muže" najít operák vhodný pro takovýto výstup. Co myslíš, stačila by půlka LM833, a druhou polovinu použít jako boost?
kmensik
Rádce
Příspěvky: 3052
Registrován: 29.05.2008 8:00
Bydliště: Brno

Re: Aktivní kabely GWires

Příspěvek od kmensik »

Určitě, taky jsem se na to chystal. V EMG je LF441, což je vylepšená LM741, žere desetinu.
woro90-1

Re: Aktivní kabely GWires

Příspěvek od woro90-1 »

Ajo, spotřeba. TL061?
kmensik
Rádce
Příspěvky: 3052
Registrován: 29.05.2008 8:00
Bydliště: Brno

Re: Aktivní kabely GWires

Příspěvek od kmensik »

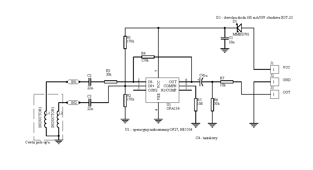
Oprava: uvnitř EMG je LM4250, LF441 dávají do externích preampů.
TL061 bude dobrá volba. Taky se uvádí jiné operáky:
EMG 81 schematic.jpg
A nějaké počteníčko pro nadšence, včetně PCB:
http://freestompboxes.org/viewtopic.php?f=3&t=880
Naposledy upravil(a) kmensik dne 25.03.2011 10:00, celkem upraveno 1 x.
Uživatelský avatar
Abu
Příspěvky: 1549
Registrován: 11.01.2009 17:36
Bandzone: http://bandzone.cz/thedirtyraccoons
Bydliště: Praha
Kontaktovat uživatele:

Re: Aktivní kabely GWires

Příspěvek od Abu »

Koukam na to schematko, jedna civka z HB zatizena 89k, druha dokonce jen 30k... neni to trochu malo ??
Hraju výhradně na šrot.
Uživatelský avatar
mirko
Příspěvky: 226
Registrován: 4.06.2009 15:08
Bydliště: Nitra, Slovakia
Kontaktovat uživatele:

Re: Aktivní kabely GWires

Příspěvek od mirko »

Neodolal som a musel som ti ten kábel zohnať. A zvuk je naozaj čistejší a jasnejší. Skúšal som ho zatiaľ iba pár hodín, tak uvidím čo prinesie dlhodobé používanie. Hardvérovo v porovnaní s Monster Cable nevyzerá až tak odolne že by vydržal nejaké drastické zachádzanie, tak v tomto som zvedavý.
FENDER Classic 50s Stratocaster, Les Paul Standard
VOX AC4 TV Head | SMRČKA FUZZ | CryBaby Classic | Monster Cables
Dean Markley .10 .13 .15 .26 .32 .38 | Joe Perry Boneyard Slide
Uživatelský avatar
Nero
Rádce
Příspěvky: 29517
Registrován: 15.07.2007 13:21
last.fm: http://www.last.fm/user/Nero1
Bydliště: Brno

Re: Aktivní kabely GWires

Příspěvek od Nero »

V porovnání s jakým MC?

Jinak bez blind testu bych nějaké závěry radši nedělal. Ucho rádo slyší, co chce...
"Náš problém není v tom, že toho víme málo. Náš problém je, že mnoho z toho, co víme, není pravda."

PetrPeter 1975 - 2008
qwer
Odborník
Příspěvky: 3603
Registrován: 7.02.2007 0:18
Bydliště: Olomouc

Re: Aktivní kabely GWires

Příspěvek od qwer »

Tak ja bych tomu veril, ze je zvuk jakoby jasnejsi a citelnejsi... S kazdym bufferem mi to takhle prislo a aktivni kabely v tomhle nebudou jine. Spis jsem mel zapotrebi (a porad mam) pri pouziti bufferu stahovat vice clonu na kytare, protoze me ten zvuk prisel takovy az moc neprirozeny a diky jakemusi zvyseni presence i pocitove vice tenky... No tyhle aktivni kably muzou byt + pro nekoho, kdo chce mit vic krabek a nebo ma dlouhou kabelaz a nechce kupovat jednu krabici s dobrym bufferem a nebo buffer zvlast...
Uživatelský avatar
mirko
Příspěvky: 226
Registrován: 4.06.2009 15:08
Bydliště: Nitra, Slovakia
Kontaktovat uživatele:

Re: Aktivní kabely GWires

Příspěvek od mirko »

Nero píše:V porovnání s jakým MC? Ucho rádo slyší, co chce...
Monster Cable Rock. To je pravda, preto zatiaľ nerobím nejaké veľké závery ako som čítal v pár recenziách na internete.

Niekde je popísané na akom princípe to pracuje? Myslíte, že to iba na konci kábla zosilňuje, alebo je v tom aj niečo viac? Moje pocity zatiaľ sú, že ten zvuk je čistejší a nezdá sa mi nepríjemne silný.
FENDER Classic 50s Stratocaster, Les Paul Standard
VOX AC4 TV Head | SMRČKA FUZZ | CryBaby Classic | Monster Cables
Dean Markley .10 .13 .15 .26 .32 .38 | Joe Perry Boneyard Slide
Uživatelský avatar
Nero
Rádce
Příspěvky: 29517
Registrován: 15.07.2007 13:21
last.fm: http://www.last.fm/user/Nero1
Bydliště: Brno

Re: Aktivní kabely GWires

Příspěvek od Nero »

Je tam prostě malý booster. A spíš než na konci bych ho čekal na začárku :) Otázkou je, jestli je lineární, nebo nějak upravující ekvaliazci.
"Náš problém není v tom, že toho víme málo. Náš problém je, že mnoho z toho, co víme, není pravda."

PetrPeter 1975 - 2008
Uživatelský avatar
mirko
Příspěvky: 226
Registrován: 4.06.2009 15:08
Bydliště: Nitra, Slovakia
Kontaktovat uživatele:

Re: Aktivní kabely GWires

Příspěvek od mirko »

Nero píše:Je tam prostě malý booster. A spíš než na konci bych ho čekal na začárku :) Otázkou je, jestli je lineární, nebo nějak upravující ekvaliazci.
Ak ti to pomôže, tak kábel bez adaptéru nefunguje.
FENDER Classic 50s Stratocaster, Les Paul Standard
VOX AC4 TV Head | SMRČKA FUZZ | CryBaby Classic | Monster Cables
Dean Markley .10 .13 .15 .26 .32 .38 | Joe Perry Boneyard Slide
Uživatelský avatar
hyenik
Rádce
Příspěvky: 5244
Registrován: 22.11.2010 13:33
Kontaktovat uživatele:

Re: Aktivní kabely GWires

Příspěvek od hyenik »

pro poradek upozornim na jejich guerilla "marketing", kdy spamovali fora pod ruznymi nicky a delali si "recenze" a nezavisla hodnoceni.....a celkove se chovali jako hnupi. Tim jsem s touhle firmou skoncil, nehlede na to ze je to proste booster v kabelu misto v krabicce a samozrejme ekvalizuje

http://www.zvukarina.cz/viewtopic.php?f ... 4&start=30
http://forum.lidlmusic.sk/viewtopic.php ... 8984ed3443
http://instrumento.cz/diskuse.php?tar=s ... r=1&page=7
nekdo si proste neuvedomuje ze diky internetu je spousta informaci az prilis lehko dohledatelnych
(jako napr. borec co nabizel na bazaru kytaru za 20 a tady se neprozretelne pochlubil ze ho vysla na pouhych 6,5 i s postou :)
BGD ≋ Baritone Guitar Dreams
≋Dreams Are Messages From The Deep≋
Uživatelský avatar
mirostrat
Příspěvky: 1092
Registrován: 16.02.2010 19:14
Bandzone: https://bandzone.cz/lustifon
Bydliště: BA - SK
Kontaktovat uživatele:

Re: Aktivní kabely GWires

Příspěvek od mirostrat »

dal som raz manželke kupit kábel,kupila mi nejaky 3 metrový kabel za 160 sk, jacky sa rozjebkali asi za 2 mesiace ale ten kabel mam doteraz asi 4 -5 rokou a je to moj najlepsi kabel je to nejaka červena priesvitna čína vobec nešumi ani nebrumi -proste štáva uplne nadoraz a TICHO,a nejake smerove kable to co ako smeruju molekuly medi pri vyrobe? možné to je ale moc tomu neverim, mal som origo fender kabel za 1800 sk a dost kurvil zvuk , vselijako sa krucil a bol to podla mna šit,pri kabloch je podla mna doležitejsia kvalita jackou, za mna jedine neutrik,vselijake kopie stoja za nič ,rozmlatim ich za tyžden,a kábel s predzosilovačom ? načo ! to si radšek kupim nejaky lampový predzosik ,
Lidi jsou jako zlá macecha, vyžmýkají tě, jako citrón a pak odkopnou, jako chcíplou krysu.
Red Dwarf : Nejlépe to měli vymyslené Eskimáci. Vystrčili staříky z Iglu a proto také neměli výraz pro Starobinec.
Se starobou přichází i moudrost, někdy ale přijde staroba sama.
Odpovědět

Zpět na „Snímače, hardware, příslušenství, údržba“