Modifikace lampové hlavičky Kustom Defender 5H

Stavba a úpravy zesilovačů, reproboxů či komb
respectdejff
Příspěvky: 156
Registrován: 12.05.2013 22:38

Re: Modifikace lampové hlavičky Kustom Defender 5H

Příspěvek od respectdejff »

Ok vyzkouším, hlavně nechápu, proč na netu vidím tunu fotek, kde maj potenciometry připojeny relativně dlouhými nestíněnými vodiči a nekmitá jim to, já musel odstínic i propoj mezi dvouma poty, jinak docházelo v některých polohách k pískání.....
simiruz
Příspěvky: 721
Registrován: 23.06.2012 16:42

Re: Modifikace lampové hlavičky Kustom Defender 5H

Příspěvek od simiruz »

Pošli foto. Někdy je důležitější správné zapojení země než stíněné káblíky pro signál. U dvou triod je kmitání dost neobvyklé, někde bude chyba.
Uživatelský avatar
Tube Guru
Odborník
Příspěvky: 2025
Registrován: 13.11.2011 21:07
Bydliště: Země, ČR dočasně

Re: Modifikace lampové hlavičky Kustom Defender 5H

Příspěvek od Tube Guru »

Zdar, lze použít i nestíněný kablík když je to v obvodu nízké impedance. U elektronkových zesilovačů je to vzácný případ a je VŽDY lepší použít k mřížkám stíněný vodič. Nesmyslné je používat stíňák např. k reproduktorům :) .
S opravami jsem skončil, žádné další zakázky už nepřijímám. Když budete mít jakýkoliv smysluplný technický dotaz týkající se elektronek, zesilovačů a "krabiček", klidně mě kontaktujte e-mailem: z.hronek@protonmail.com Když budu znát odpověď, budu mít čas a chuť, rád Vám odpovím. Děkuji.
respectdejff
Příspěvky: 156
Registrován: 12.05.2013 22:38

Re: Modifikace lampové hlavičky Kustom Defender 5H

Příspěvek od respectdejff »

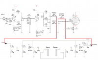
Mimo výstup používam všude stínění. Udělal jsem smyčku s IRF 830 mosfety, jak velké chladiče bys mi doporučil? Jinak se chci zeptat, udělal jsem tyto korekce, jde mi o resistor 20K je tato hodnota takto v pořádku nebo mám zvolit jinou hodnotu. Díky, pak postnu komplet schéma zesilovače, zvuk to má úžasnej :)
Korekce
Korekce
korektion.png (8.21 KiB) Zobrazeno 4561 x
Uživatelský avatar
Tube Guru
Odborník
Příspěvky: 2025
Registrován: 13.11.2011 21:07
Bydliště: Země, ČR dočasně

Re: Modifikace lampové hlavičky Kustom Defender 5H

Příspěvek od Tube Guru »

Zdar, pro použití do efektové smyčky IRF830 chladiče nepotřebují. Odpor 20kΩ v korekcích je v pořádku, je však mimo nejdostupnější řadu E12, vyskytuje se v řadě E24 - to jsou trošku dražší odpůrky; 22kΩ vyhoví taky a ten už v nejběžnější řadě E12 je. Pomůcku pro zjištění jaký vliv má na přenášený kmitočet (Tone Stack Calculator) si můžeš stáhnout odtud:
http://www.duncanamps.com/tsc/download.html
Přeji zdárné dokončení modifikace. :)
S opravami jsem skončil, žádné další zakázky už nepřijímám. Když budete mít jakýkoliv smysluplný technický dotaz týkající se elektronek, zesilovačů a "krabiček", klidně mě kontaktujte e-mailem: z.hronek@protonmail.com Když budu znát odpověď, budu mít čas a chuť, rád Vám odpovím. Děkuji.
respectdejff
Příspěvky: 156
Registrován: 12.05.2013 22:38

Re: Modifikace lampové hlavičky Kustom Defender 5H

Příspěvek od respectdejff »

Super, díky za odpověď ještě se ujistím nad tou smyčkou jak jsem udělal korekce tak zapojení smyčky je vstup z treble potu a výstup smyčky na volume pot? Myslím, že kdybych to dal za volume, že bych intenzitu mohl regulovat jen volume na krabičkách. Napájet to můžu od preampu? Jinak druhý mosfet v té smyčce je jen nedokreslený předpokládám. Díky moc :) Až to dodělám udělám fotky a nahrávky...
zesik.png
respectdejff
Příspěvky: 156
Registrován: 12.05.2013 22:38

Re: Modifikace lampové hlavičky Kustom Defender 5H

Příspěvek od respectdejff »

Tubeguru, prosím, je to zapojení správně na obrázku v předchozím příspěvku? :)
PS: Dneska jsem dodělal Ibanez Sonic Distortion do krabičky Hammond, pekelnej efekt :)
Uživatelský avatar
Tube Guru
Odborník
Příspěvky: 2025
Registrován: 13.11.2011 21:07
Bydliště: Země, ČR dočasně

Re: Modifikace lampové hlavičky Kustom Defender 5H

Příspěvek od Tube Guru »

Zdar, je to v pořádku. Poznávám v tom stránku AX84 nebo tak nějak. Když si dáš záležet na provedení, mělo by to fungovat na první dobrou. :)
S opravami jsem skončil, žádné další zakázky už nepřijímám. Když budete mít jakýkoliv smysluplný technický dotaz týkající se elektronek, zesilovačů a "krabiček", klidně mě kontaktujte e-mailem: z.hronek@protonmail.com Když budu znát odpověď, budu mít čas a chuť, rád Vám odpovím. Děkuji.
respectdejff
Příspěvky: 156
Registrován: 12.05.2013 22:38

Re: Modifikace lampové hlavičky Kustom Defender 5H

Příspěvek od respectdejff »

Máš pravdu, je to takovej hybrid :D páč zdroj + katodový odpory elky i 12AX7 jsou z originálu. Veškeré korekce jsou zapojeni dle ax84 prvního projektu. S tím že mám na vstupu první triody ještě danej odpor 47K. Bez něj to kreslilo moc brzo :D
simiruz
Příspěvky: 721
Registrován: 23.06.2012 16:42

Re: Modifikace lampové hlavičky Kustom Defender 5H

Příspěvek od simiruz »

Výstup z prvního IRF830 má danou sílu výstupu, kterou nejsi schopný regulovat. Pokud bude signál moc silný, přebudí druhý IRF830 nebo některou z krabiček. Tonestack a dělič ze dvou 470k odporů signál srazí, může to být taky moc potichu a nijak to neovlivníš. Nahradil bych ten odporový dělič 1M potem.
Uživatelský avatar
Tube Guru
Odborník
Příspěvky: 2025
Registrován: 13.11.2011 21:07
Bydliště: Země, ČR dočasně

Re: Modifikace lampové hlavičky Kustom Defender 5H

Příspěvek od Tube Guru »

Zdar,
není třeba přidávat další potenciometr, k řízení úrovně signálu plně stačí stávající potenciometr "gain" VR6 za vstupní triodou, jak jej ostatně využívají i všechny "non master volume" zesilovače...
To respectdejff: Jak mám rozumět "mám na vstupu první triody ještě danej odpor 47K. Bez něj to kreslilo moc brzo"? To jsi jej dal do serie s gridstopperem R5? To už je výhodnější zvýšit hodnotu R5 z 22kΩ na 68kΩ a můžeš bez obav odstranit taky kondenzátor C13 (47pF). Millerova kapacita vstupní triody bude při použití R5=68kΩ k potlačení vf rušení plně stačit. Zřejmě máš snímače s vysokým výstupním napětím nebo nízké napětí "B", když jsou schopny přebudit dva triodové zesilovací stupně. Blokovací katodové kondenzátory C5 a C2 mají pro kytaru (a nakonec i pro basu) zbytečně vysokou kapacitu, bohatě vyhoví foliové 680nF až 2,2μF.
Ten "projekt" AX84 se moc nepovedl, nejsi první, kdo s ním má potíže. Nevím co lidi táhne k AX84 a neokopírují si radši např.: http://myfenderchamp.com/2010/03/29/fen ... g-diagram/ :)
S opravami jsem skončil, žádné další zakázky už nepřijímám. Když budete mít jakýkoliv smysluplný technický dotaz týkající se elektronek, zesilovačů a "krabiček", klidně mě kontaktujte e-mailem: z.hronek@protonmail.com Když budu znát odpověď, budu mít čas a chuť, rád Vám odpovím. Děkuji.
respectdejff
Příspěvky: 156
Registrován: 12.05.2013 22:38

Re: Modifikace lampové hlavičky Kustom Defender 5H

Příspěvek od respectdejff »

No myslel jsem to tak, že na AX84 schématu není na vstupu odpor. Ten R5 jak ty uvádíš jsem dal místo 22k těch 47, potažmo vyměním za 68K. Tak já z projektu AX84 opajcoval jenom korekce, který snad špatně nejsou. Zdroj, anoda, katoda je všechno dle původního zapojení. Jinak je nutno snižovat ty kondíky v katodách? Takhle to bylo v originále a hraje to fakt pěkně. Jde mi o to když do toho ještě hrabat, zda to má nějaký zásadní smysl.

Pro zajímavost snímač Seymour Duncan SH-4
Uživatelský avatar
Tube Guru
Odborník
Příspěvky: 2025
Registrován: 13.11.2011 21:07
Bydliště: Země, ČR dočasně

Re: Modifikace lampové hlavičky Kustom Defender 5H

Příspěvek od Tube Guru »

Zdar, jestli jsi se zvukem spokojený, není nutné s těmi katodovými bloky nic dělat. Moje doporučení vyplývá se zásady vyhnout se elektrolytickým kondenzátorům všude, kde je to možné. U Tvého stroje těch 10μF zas až tak nevadí, začíná to vadit až u hi-gain zesilovačů, proto na pozici katodových bloků používají firmy vyrábějící hi-gainy kapacity nižší cca od 680nF do 2μ2, aby předešly tzv. blátivému zvuku. Tady: https://www.ampbooks.com/mobile/amplifi ... alculator/ si můžeš vyzkoušet vliv kapacity katodového bloku na přenášenou frekvenci. Dost podstatně ovlivňuje celkový charakter zesilovače.
S opravami jsem skončil, žádné další zakázky už nepřijímám. Když budete mít jakýkoliv smysluplný technický dotaz týkající se elektronek, zesilovačů a "krabiček", klidně mě kontaktujte e-mailem: z.hronek@protonmail.com Když budu znát odpověď, budu mít čas a chuť, rád Vám odpovím. Děkuji.
respectdejff
Příspěvky: 156
Registrován: 12.05.2013 22:38

Re: Modifikace lampové hlavičky Kustom Defender 5H

Příspěvek od respectdejff »

Jsem spokojený, ale klidně kondíky vyměním za 680N, já upřímně moc neznal funkci kondenzátorů v katodách. Odpory jsou mi jasné proč.
Když zvuk porovnám s transistorem Crate Flexwave 65, tak to je porovnávání hrušek s jablky. Ta lampa je mnohem příjemnější (testováno na stejném repro).

Btw. blátivý zvuk tedy vzniká, silným spodním frekvenčním pásmem?
Jinak hraju rád metal takže Hi-Gain já rád, ale to nakopu krabkou :)
respectdejff
Příspěvky: 156
Registrován: 12.05.2013 22:38

Re: Modifikace lampové hlavičky Kustom Defender 5H

Příspěvek od respectdejff »

Ještě se zeptám, zda je chování zesilovače OK, při připojeni Distortion pedálu mezi zesilovač a kytaru, dochazí při přepínaní Bright switche k brutálnímu utlumení. V jedné poloze to řve a v druhé musim přidávat gain na zesilovači, páč to skoro nehraje. Myslel jsem, že bright switch (kondík 180pF) má zvýraznit výšky. Je to takhle normální u lampy, nebo mám něco špatně? Díky
Uživatelský avatar
Tube Guru
Odborník
Příspěvky: 2025
Registrován: 13.11.2011 21:07
Bydliště: Země, ČR dočasně

Re: Modifikace lampové hlavičky Kustom Defender 5H

Příspěvek od Tube Guru »

Zdar, máš tam nějakou chybu,"bright kondík" má opravdu jen zvýraznit výšky, k žádnému (natož brutálnímu) útlumu nesmí jeho připojením docházet.
S opravami jsem skončil, žádné další zakázky už nepřijímám. Když budete mít jakýkoliv smysluplný technický dotaz týkající se elektronek, zesilovačů a "krabiček", klidně mě kontaktujte e-mailem: z.hronek@protonmail.com Když budu znát odpověď, budu mít čas a chuť, rád Vám odpovím. Děkuji.
respectdejff
Příspěvky: 156
Registrován: 12.05.2013 22:38

Re: Modifikace lampové hlavičky Kustom Defender 5H

Příspěvek od respectdejff »

Když hraju jen na amp tak to fakt jen zvýrazňuje, ale přes distortion efekt se děje toto. Nemůže to být třeba odcházející ECC83?
Uživatelský avatar
Tube Guru
Odborník
Příspěvky: 2025
Registrován: 13.11.2011 21:07
Bydliště: Země, ČR dočasně

Re: Modifikace lampové hlavičky Kustom Defender 5H

Příspěvek od Tube Guru »

To asi ne, to by se projevovalo i bez distortionu. Zřejmě se Ti povedlo "vyrobit nějakou poruchu" nebo je to jen nepřizpůsobení výstupní impedance efektu a vstupní impedance zesilovače. Nebo to snad už zapojuješ do nově implantované efektové smyčky?
S opravami jsem skončil, žádné další zakázky už nepřijímám. Když budete mít jakýkoliv smysluplný technický dotaz týkající se elektronek, zesilovačů a "krabiček", klidně mě kontaktujte e-mailem: z.hronek@protonmail.com Když budu znát odpověď, budu mít čas a chuť, rád Vám odpovím. Děkuji.
respectdejff
Příspěvky: 156
Registrován: 12.05.2013 22:38

Re: Modifikace lampové hlavičky Kustom Defender 5H

Příspěvek od respectdejff »

No nezapojuju, Distortion se zapojuje na vstup zesilovače ne do smyčky :P teď je otázka, zda ten bright switch nevadí na Gain poťáku mezi triodama před zesilovače. Možná by pomohl kdybych Bright zapojil na volume pot mezi preampem a koncákem.
Uživatelský avatar
Tube Guru
Odborník
Příspěvky: 2025
Registrován: 13.11.2011 21:07
Bydliště: Země, ČR dočasně

Re: Modifikace lampové hlavičky Kustom Defender 5H

Příspěvek od Tube Guru »

Při správném zapojení by neměl vznikat útlum ať už je "bright" kdekoliv. S tím zapojením "kreslítek" před vstupem máš pravdu, avšak jen částečnou, platí víc pro zesilovače, kde má preamp poměrně nízký zisk. Zapojením zkreslovacího efektu do smyčky se nic nepokazí, zvuk je však jiný než když je před vstupem. Obě možnosti jsou použitelné, závisí to na konkrétních podmínkách a osobním vkusu.
S opravami jsem skončil, žádné další zakázky už nepřijímám. Když budete mít jakýkoliv smysluplný technický dotaz týkající se elektronek, zesilovačů a "krabiček", klidně mě kontaktujte e-mailem: z.hronek@protonmail.com Když budu znát odpověď, budu mít čas a chuť, rád Vám odpovím. Děkuji.
Odpovědět

Zpět na „Aparatury“