Stavba Fuzz Face

Stavba a úpravy efektů, footswitchů a dalších zařízení
Odpovědět
Uživatelský avatar
Trevor
Odborník
Příspěvky: 1746
Registrován: 18.04.2011 16:32

Re: Stavba Fuzz Face

Příspěvek od Trevor »

Vyprdni se na nejaky lackage
Zkousej si je orientacne v tom multimetru
Primarni je pro tebe postavit neco co bude hrát
protože do tajů tranzistorů ti nějak zatim nejde proniknout se zda : )
Provádím základní měření elektronek a drobné opravy a úpravy elektronkových aparátů a věcí kolem hraní. Vše je na domluvě - Severní Čechy
Dotazy prosím do SZ
Uživatelský avatar
Tube Guru
Odborník
Příspěvky: 2025
Registrován: 13.11.2011 21:07
Bydliště: Země, ČR dočasně

Re: Stavba Fuzz Face

Příspěvek od Tube Guru »

Zdar, poslechni Trevora a když už čteš něco odborného, nebude na škodu číst české autory, přispěje to k pochopení napsaného. To, co nazýváš "leackage" je kolektorový proud naprázdno (bez připojené báze), má označení Ice0 a bývá uveden v katalogovém listu tranzistoru. Mimochodem levné DMM nejsou určeny pro měření germaniových tranzistorů právě z důvodu nezanedbatelné velikosti Ice0 narozdíl od křemíkových tranzistorů. Kdyby se Ti povedlo proniknout do tranzistorové techniky trochu hlouběji, zjistil bys, že Fuzz Face lze vyrobit v pohodě i z Si tranzistorů tak, že rozdíl Ge-Si nepoznáš :wink:. Tranzistory mohou být i staré KC509 vykuchané např. z nějakého radia Tesla.
20190123.png
17.6.2019 21:45 Upraveno, odstraněno špatné schema
Naposledy upravil(a) Tube Guru dne 17.06.2019 20:46, celkem upraveno 1 x.
S opravami jsem skončil, žádné další zakázky už nepřijímám. Když budete mít jakýkoliv smysluplný technický dotaz týkající se elektronek, zesilovačů a "krabiček", klidně mě kontaktujte e-mailem: z.hronek@protonmail.com Když budu znát odpověď, budu mít čas a chuť, rád Vám odpovím. Děkuji.
Uživatelský avatar
Hendrek
Site Admin
Příspěvky: 8792
Registrován: 23.07.2009 12:11
Bydliště: Ostrava
Kontaktovat uživatele:

Re: Stavba Fuzz Face

Příspěvek od Hendrek »

Obrázky vložené jako příloha se zobrazují vždy pod sebou. Odkazy na obrázky vložené přes tag [img] nebo [resize] lze zobrazit i na jednom řádku.
Uživatelský avatar
Tube Guru
Odborník
Příspěvky: 2025
Registrován: 13.11.2011 21:07
Bydliště: Země, ČR dočasně

Re: Stavba Fuzz Face

Příspěvek od Tube Guru »

Zdar, děkuji Hendreku za vysvětlení. :)
S opravami jsem skončil, žádné další zakázky už nepřijímám. Když budete mít jakýkoliv smysluplný technický dotaz týkající se elektronek, zesilovačů a "krabiček", klidně mě kontaktujte e-mailem: z.hronek@protonmail.com Když budu znát odpověď, budu mít čas a chuť, rád Vám odpovím. Děkuji.
noc33
Příspěvky: 543
Registrován: 2.05.2007 20:33
Bydliště: Pardubice

Re: Stavba Fuzz Face

Příspěvek od noc33 »

Jestli tě tak trápí ty tranzistory, jsem také od Pardubic a klidně Ti je přeměřím.
Uživatelský avatar
moravlu
Příspěvky: 150
Registrován: 2.03.2013 14:39
Bydliště: Pardubice

Re: Stavba Fuzz Face

Příspěvek od moravlu »

Zdravím,

dnes jsem se opět odhodlal vyzkoušet měření těch tranzistorů viz tabulka v odkazu. Ty nízké hodnoty Hfe nevím jestli je to normální je to u těch GT308b, které v multimetru byly v rozsahu cca 43-58. Oproti tomu ty AC128 mají zase moc velký ten kolektorový proud jsem četl že je ok tak 100-400 uA a tyhle mají přes 1000... Také některé ty AC128 byly okolo těch 9V a nebo to hodnota rychle stoupala nevím kam (ty v tabulce nejsou) Nevím jestli je nějaký z těch tranzistorů použitelný...

tabulka: https://imgur.com/4YWLY1Y
zapojení: https://imgur.com/w3cljtz
Uživatelský avatar
moravlu
Příspěvky: 150
Registrován: 2.03.2013 14:39
Bydliště: Pardubice

Re: Stavba Fuzz Face

Příspěvek od moravlu »

noc33 píše: 14.06.2019 18:01 Jestli tě tak trápí ty tranzistory, jsem také od Pardubic a klidně Ti je přeměřím.
To by bylo fajn máte tam SZ :)
Uživatelský avatar
moravlu
Příspěvky: 150
Registrován: 2.03.2013 14:39
Bydliště: Pardubice

Re: Stavba Fuzz Face

Příspěvek od moravlu »

Tak jsem ověřil "měřicí stanici" se silikonovým tranzistorem a výsledky byly správné. Na multimetru jsem naměřil 200 hfe a v tom měřícím obvodu 175 takže asi ok...

Jinak jsem zkusil zprovoznit ten fuzz face s GT308b Q1 37 hfe a Q2 41 hfe dle:https://www.diystompboxes.com/analogalc ... h/emh.html
s tím že na R1 jsem dal 51K (mělo být 53.3K) R2 12K (mělo být 15K) a R3 1k (mělo být 820R) a světe div se ale nehraje to :D...

Jinak k tomu buildu BIG MUFFU ten jsem osadil dle toho PDF a fuguje to zcela správně a hraje to dle mého názoru suprově...
Uživatelský avatar
Tube Guru
Odborník
Příspěvky: 2025
Registrován: 13.11.2011 21:07
Bydliště: Země, ČR dočasně

Re: Stavba Fuzz Face

Příspěvek od Tube Guru »

Zdar, není divu, že to "nehraje", jak jsem Ti už kdysi napsal, signál musíš odebírat z kolektoru Q2 (tam, kde je ta tečka) a ne z napájecího ss napětí a bude to "hrát". :?
S opravami jsem skončil, žádné další zakázky už nepřijímám. Když budete mít jakýkoliv smysluplný technický dotaz týkající se elektronek, zesilovačů a "krabiček", klidně mě kontaktujte e-mailem: z.hronek@protonmail.com Když budu znát odpověď, budu mít čas a chuť, rád Vám odpovím. Děkuji.
Uživatelský avatar
moravlu
Příspěvky: 150
Registrován: 2.03.2013 14:39
Bydliště: Pardubice

Re: Stavba Fuzz Face

Příspěvek od moravlu »

Tube Guru píše: 17.06.2019 16:41 Zdar, není divu, že to "nehraje", jak jsem Ti už kdysi napsal, signál musíš odebírat z kolektoru Q2 (tam, kde je ta tečka) a ne z napájecího ss napětí a bude to "hrát". :?
To nechápu protože je to kupovaný plošák a dodržel jsem tam správné zapojení tranzistoru.
noc33
Příspěvky: 543
Registrován: 2.05.2007 20:33
Bydliště: Pardubice

Re: Stavba Fuzz Face

Příspěvek od noc33 »

Tubeguru, netrol a pořádně si prohlédni schéma:
https://fuzzcentral.ssguitar.com/fuzzfa ... ematic.gif
Moravlu, máš správně zapojeny ty ruské tranzistory? Některé mají prohozené vývody oproti zbytku světa...
Uživatelský avatar
moravlu
Příspěvky: 150
Registrován: 2.03.2013 14:39
Bydliště: Pardubice

Re: Stavba Fuzz Face

Příspěvek od moravlu »

Ano mám je dle:

Obrázek

A měřil jsem je to bych poznal kdybych je dal špatně ne ?
Uživatelský avatar
Tube Guru
Odborník
Příspěvky: 2025
Registrován: 13.11.2011 21:07
Bydliště: Země, ČR dočasně

Re: Stavba Fuzz Face

Příspěvek od Tube Guru »

noc33 netrol a pořádně si prohlédni schéma. Nedošlo? Tak znovu a třeba i víckrát.:-)
S opravami jsem skončil, žádné další zakázky už nepřijímám. Když budete mít jakýkoliv smysluplný technický dotaz týkající se elektronek, zesilovačů a "krabiček", klidně mě kontaktujte e-mailem: z.hronek@protonmail.com Když budu znát odpověď, budu mít čas a chuť, rád Vám odpovím. Děkuji.
noc33
Příspěvky: 543
Registrován: 2.05.2007 20:33
Bydliště: Pardubice

Re: Stavba Fuzz Face

Příspěvek od noc33 »

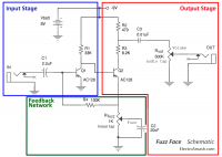
V čem je tebou postnuté schéma jiné než moje ( krom NPN PNP)? Ve všech schématech pro fuzzface je out z výstupního kondenzátoru veden na pot volume...
fuzz-face-original-schematic-parts.png
Uživatelský avatar
Tube Guru
Odborník
Příspěvky: 2025
Registrován: 13.11.2011 21:07
Bydliště: Země, ČR dočasně

Re: Stavba Fuzz Face

Příspěvek od Tube Guru »

Zdar, jedna užitečná stránka pro zájemce o stavbu Fuzzu.: https://www.coda-effects.com/2016/12/vi ... -1966.html
Kéž Vám odpoví na všechny nejasnosti, nebo aspoň pomůže se stavbou. :)
S opravami jsem skončil, žádné další zakázky už nepřijímám. Když budete mít jakýkoliv smysluplný technický dotaz týkající se elektronek, zesilovačů a "krabiček", klidně mě kontaktujte e-mailem: z.hronek@protonmail.com Když budu znát odpověď, budu mít čas a chuť, rád Vám odpovím. Děkuji.
noc33
Příspěvky: 543
Registrován: 2.05.2007 20:33
Bydliště: Pardubice

Re: Stavba Fuzz Face

Příspěvek od noc33 »

Tube Guru píše: 17.06.2019 21:58 Zdar, jedna užitečná stránka pro zájemce o stavbu Fuzzu.: https://www.coda-effects.com/2016/12/vi ... -1966.html
Kéž Vám odpoví na všechny nejasnosti, nebo aspoň pomůže se stavbou. :)
to je hezké, ale pořád stejné, jako všechna schémata výše...
https://www.coda-effects.com/p/circuit- ... -face.html
ve stavbě fuzzface mám jasno už dávno, postavil a zprovoznil jsem jich už několik ( včetně všech možných modifikací a variant).
Uživatelský avatar
Tube Guru
Odborník
Příspěvky: 2025
Registrován: 13.11.2011 21:07
Bydliště: Země, ČR dočasně

Re: Stavba Fuzz Face

Příspěvek od Tube Guru »

Zdar, to Tě zdobí, pak je ale divné, že ignoruješ rozdíl mezi hodnotami 470Ω a 470kΩ. :wink:
S opravami jsem skončil, žádné další zakázky už nepřijímám. Když budete mít jakýkoliv smysluplný technický dotaz týkající se elektronek, zesilovačů a "krabiček", klidně mě kontaktujte e-mailem: z.hronek@protonmail.com Když budu znát odpověď, budu mít čas a chuť, rád Vám odpovím. Děkuji.
noc33
Příspěvky: 543
Registrován: 2.05.2007 20:33
Bydliště: Pardubice

Re: Stavba Fuzz Face

Příspěvek od noc33 »

Tube Guru píše: 18.06.2019 2:31 Zdar, to Tě zdobí, pak je ale divné, že ignoruješ rozdíl mezi hodnotami 470Ω a 470kΩ. :wink:
ne, neignoruji, ale místo 470R dávám 820R, proč je to lepší si určitě vydedukuješ sám. Navíc je to tvůj odkaz...
Jen mám pocit, že se raději dohaduješ než radíš...
Uživatelský avatar
moravlu
Příspěvky: 150
Registrován: 2.03.2013 14:39
Bydliště: Pardubice

Re: Stavba Fuzz Face

Příspěvek od moravlu »

Kolik je podle vás minimální zesílení, které se hodí do fuzzface ? Je 44 a 51 Hfe málo ?
Uživatelský avatar
Tube Guru
Odborník
Příspěvky: 2025
Registrován: 13.11.2011 21:07
Bydliště: Země, ČR dočasně

Re: Stavba Fuzz Face

Příspěvek od Tube Guru »

Zdar, podle mě úplně stačí. :)
S opravami jsem skončil, žádné další zakázky už nepřijímám. Když budete mít jakýkoliv smysluplný technický dotaz týkající se elektronek, zesilovačů a "krabiček", klidně mě kontaktujte e-mailem: z.hronek@protonmail.com Když budu znát odpověď, budu mít čas a chuť, rád Vám odpovím. Děkuji.
Odpovědět

Zpět na „Ostatní“