High Gain krabicka

Pedály, multiefekty, procesory, ...
Uživatelský avatar
torst
Příspěvky: 7198
Registrován: 26.01.2010 14:19

Re: High Gain krabicka

Příspěvek od torst »

https://hudebnibazar.cz/mesa-boogie-thr ... /ID189382/
taky podobná možnost, i když mnohem dražší.
Já se domnívám, že revoluce je zvrat k lepšímu. Kontrarevoliuce je síla, která tomuto zvratu brání. Kontrarevoluce se drží u moci zuby nehty. Ti starší už pouze nehty. (Zdeněk Svěrák, 1989)
Uživatelský avatar
Hendrek
Site Admin
Příspěvky: 8792
Registrován: 23.07.2009 12:11
Bydliště: Ostrava
Kontaktovat uživatele:

Re: High Gain krabicka

Příspěvek od Hendrek »

Jenže ono bude právě hodně záležet na tom, jaký charakter má ten zkreslený kanál aparátu. A pokud sám o sobě není metalový, DM z něj metalový aparát neudělá. Na to není dost tight.
A jsou to stejně zatím jen internetové kecy v kleci :). Salám se ještě nevyjádřil, jaký hi-gain vlastně hledá. Pilu, lead, něco jiného?
Uživatelský avatar
innerself
Příspěvky: 1916
Registrován: 20.04.2013 19:13

Re: High Gain krabicka

Příspěvek od innerself »

Nemělo by v tomhle případě stačit vlastně jenom třetina toho co nabízí například právě třeba ten metalzone? A to jest nějakej vstupní obvod, kterej posílí středy a vejšky kvůli víc tight charakteru a následně "zprasí" tón, kterej z toho jenom vyleze zkreslenej. Na to by měla stačit krabička s jednim poťákem gain a bylo by po problému si myslim :D Ale je fakt, že jsem se ještě s ničim takovym nesetkal a spíš se dělaj distortiony, který tu ekvalizaci už v sobě maj a pak se to neskutečně bije s obvodem kterej vytváří eq pro zesilovač a nedá se to absolutně použít. Ale jak se ukázalo tak do returnů zesilovačů fungujou za tu cenu víc než dobře.
Naposledy upravil(a) innerself dne 11.10.2018 15:20, celkem upraveno 1 x.
Apce: Peavey JSX, Peavey 6505(+), Peavey 3120
Reprobox: Mesa Recto Traditional 4x12
Krabičky: Maxon OD808, Boss NS-2 (metal mod), Digitech Ricochet
Hlavní kytara: B.C. Rich Warlock WGR-2X (SD AHB-2)
Uživatelský avatar
Hendrek
Site Admin
Příspěvky: 8792
Registrován: 23.07.2009 12:11
Bydliště: Ostrava
Kontaktovat uživatele:

Re: High Gain krabicka

Příspěvek od Hendrek »

Možná by stálo za úvahu řešení, kdy se vhodně nastaveným EQ pedálem posune zkreslený kanál daného aparátu to oblasti požadovaného hi-gain zvuku.
Uživatelský avatar
José
Příspěvky: 2124
Registrován: 26.11.2010 17:00
Bydliště: Praha

Re: High Gain krabicka

Příspěvek od José »

No artisan má jeden knob na eq a jeden na volume to celé krát dva kanály a tečka. Já bych prubnul klasiku s klasikou -> spojení obou kanálů a před to TS-klon - sice to nebude ten moderní zvuk na super-rychlý sypačky, ale obstojný zvouček to bude. (A třeba z tý kytary bude i na živáku zřetelnýho něco jiného než jen čtyři základní stavy: hraje-stopka-flažolet-hraje vysoko -> asi sólo.)
Uživatelský avatar
innerself
Příspěvky: 1916
Registrován: 20.04.2013 19:13

Re: High Gain krabicka

Příspěvek od innerself »

Ono i když to má jenom jeden poťák pro eq tak to neznamená, že to nějakym obvodem neprochází. I kdyby to nemělo žádnej poťák tak je ten zvuk stejně nějak obvodem vyladěnej aby hrál uchu příjemně. Prostě jako takovej preset. Moje zkušenost byla vždycky taková že pokud se spojili takhle dva obvody po zkreslení tak z toho nevylezlo nic kloudnýho. Výjimkou je teda kombinace eq před zkreslenim (snímač s Tskem + gain stage high gain apce. Tam prostě vyleze nějaká eq podle danýho snímače, tsko přidá středy a ořízne basy plus může ještě posílit sílu signálu, to vleze celý do gain stage aparátu kde je dělanej podle typu zesilovače obvod kterej má taky ve většině posílený středy a i vejšky a basy zase potlačený) a eq za zkreslenim kde je další obvod kterej moduluje signál podobně jako eq u nějakýho čistýho kanálu. Jenže jak má ekvalizačně posazenej jeden z kanálů na tom artisanu můžeme hádat. A hlavně i tak by tohle propojení kanálů vlastně byla úprava až po vzniku zkreslení, což by bylo podobný jako dát před jeden z kanálů distortion. Dva obvody po zkreslení mi přijdou spíš na škodu. Asi podobně jako kdybych připojil za auto vozejk kterej by měl taky pohon těch svejch kol 😀
Apce: Peavey JSX, Peavey 6505(+), Peavey 3120
Reprobox: Mesa Recto Traditional 4x12
Krabičky: Maxon OD808, Boss NS-2 (metal mod), Digitech Ricochet
Hlavní kytara: B.C. Rich Warlock WGR-2X (SD AHB-2)
Uživatelský avatar
torst
Příspěvky: 7198
Registrován: 26.01.2010 14:19

Re: High Gain krabicka

Příspěvek od torst »

Tak Dark Mater už je ze hry, skočil jsem po něm sám, prostě láska na první pohled. Pravda je, že to není primárně higajn, ALE BEZVADNEJ, realisticky hrající nepřibarvující overdrive v mimořádně velkým rozsahem zkreslení. Od TS až někam k HM-2 nebo JH-1 ...
Já se domnívám, že revoluce je zvrat k lepšímu. Kontrarevoliuce je síla, která tomuto zvratu brání. Kontrarevoluce se drží u moci zuby nehty. Ti starší už pouze nehty. (Zdeněk Svěrák, 1989)
Salam1116
Příspěvky: 8
Registrován: 23.07.2018 6:13

Re: High Gain krabicka

Příspěvek od Salam1116 »

panove, dekuju za rady, dostal jsem se tu az ted... ani jsem takovou vyzivnou debatu necekal :D jak uz jste tady psali, artisan nema zkresleny kanal... bezne pouzivam pro zkresleni jenom TS9... ale Dark matter je doma a v kombinaci s TS9 a equalizerem z EHX graffic fuzz to hraje přesne podle mych představ :)
Uživatelský avatar
innerself
Příspěvky: 1916
Registrován: 20.04.2013 19:13

Re: High Gain krabicka

Příspěvek od innerself »

Jo nakombinování mě taky napadlo, ale tam je těžký určit jestli to dá takovej výsledek jakej člověk očekává, ale jestli si to spolu sedlo tak neni co řešit až teda na stepování pokud chce člověk z high gainu přejít na čistej a opačně :D
Apce: Peavey JSX, Peavey 6505(+), Peavey 3120
Reprobox: Mesa Recto Traditional 4x12
Krabičky: Maxon OD808, Boss NS-2 (metal mod), Digitech Ricochet
Hlavní kytara: B.C. Rich Warlock WGR-2X (SD AHB-2)
Uživatelský avatar
Hendrek
Site Admin
Příspěvky: 8792
Registrován: 23.07.2009 12:11
Bydliště: Ostrava
Kontaktovat uživatele:

Re: High Gain krabicka

Příspěvek od Hendrek »

Stačí dát je všechny do smyčky TB switche a je to na jedno sešlápnutí.
PS: zrovna se chystám prodat TB od Smrčky, kdyby byl zájem.
Uživatelský avatar
innerself
Příspěvky: 1916
Registrován: 20.04.2013 19:13

Re: High Gain krabicka

Příspěvek od innerself »

Pravda, ale zase krabička navíc no :D
No každopádně jsem si timhle vnuknul do hlavy takovej dotaz pro znalejší. Jak by bylo složitý vyrobit pedál, kterej by měl v sobě jenom ten zkreslovací obvod například nějakýho engla (u těch se tvrdí že to maj všechny jejich high gain monstra prej stejně ale nevim co je na tom pravdy), jenom s poťákem gain, co by se dal připojit zepředu do čistejch kanálů? Ve schématu se vyznám hodně málo, ale měly by na to stačit jenom ty dvě malý preampovky a zbytek potom co už vznikne zkreslení by v krabičce samozřejmě nebyl.
Apce: Peavey JSX, Peavey 6505(+), Peavey 3120
Reprobox: Mesa Recto Traditional 4x12
Krabičky: Maxon OD808, Boss NS-2 (metal mod), Digitech Ricochet
Hlavní kytara: B.C. Rich Warlock WGR-2X (SD AHB-2)
Uživatelský avatar
Trevor
Odborník
Příspěvky: 1746
Registrován: 18.04.2011 16:32

Re: High Gain krabicka

Příspěvek od Trevor »

Postavit to neni takový problem, problem je vhodna krabicka, coz se da resit,sam mam nejake na zakazku, ale nejvetsi prace je se zdrojem, jake zvolit reseni a jak to pak poskladat, co nechat uvnitr a co v externim zdroji.
Hodnekrat uz jsem chtel pedal postavit, ale diky zdroji to odkládam, ale udelam ho... : )
Provádím základní měření elektronek a drobné opravy a úpravy elektronkových aparátů a věcí kolem hraní. Vše je na domluvě - Severní Čechy
Dotazy prosím do SZ
Uživatelský avatar
torst
Příspěvky: 7198
Registrován: 26.01.2010 14:19

Re: High Gain krabicka

Příspěvek od torst »

Innerself: To, co popisuješ ti nejlíp splní Randall MTS.
Když připojíš lamp. zkreslovací preamp před čistej, taky lamp. preamp zesáku, obávám se, že to nebude fungovat. To jsou zas ty 2 preampy za sebou. Pak už je lepší zas ten E530 do Returnu.
Já se domnívám, že revoluce je zvrat k lepšímu. Kontrarevoliuce je síla, která tomuto zvratu brání. Kontrarevoluce se drží u moci zuby nehty. Ti starší už pouze nehty. (Zdeněk Svěrák, 1989)
Uživatelský avatar
Trevor
Odborník
Příspěvky: 1746
Registrován: 18.04.2011 16:32

Re: High Gain krabicka

Příspěvek od Trevor »

Tady jsem dal tři nahrávky z pokusů cpát preamp před čistý preamp, nebo do returnu smyčky, co je co můžu pak doplnit : )
https://uloz.to/!mgT82jvfz8a3/input-nebo-return-7z
Je to vždycky v nahrávce větší / menší gain na ne zrovna silný snímač.
Jsou to tři rozdílné zvuky a líbivost dost záleží na tom na čem si to pustíte a je to jen test, žádnej sweetpoint, myslím že když se ten preamp, vhodně přizpůsobí a má nějaké variabilnější výstupy a korekce, tak by neměl být problém ho dát do vstupu čistého kanálu či do smyčky, dle chuti, ale jako u všeho,s něčím si něco sedne a s něčím ne, takže je nejlepší to dělat prostě přímo pro určitý kousek a hráče, nebo jak jsem výš napsal, hodně možností a přizpůsobení zvuku té "krabičky"
Provádím základní měření elektronek a drobné opravy a úpravy elektronkových aparátů a věcí kolem hraní. Vše je na domluvě - Severní Čechy
Dotazy prosím do SZ
Uživatelský avatar
innerself
Příspěvky: 1916
Registrován: 20.04.2013 19:13

Re: High Gain krabicka

Příspěvek od innerself »

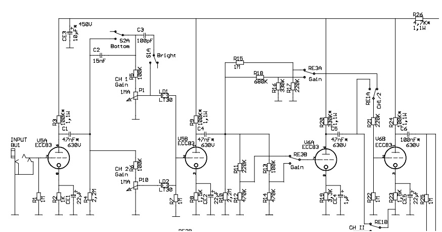
Nevim jestli jsem se vyjádřil nějak jasně, nebo to nechápu, ale měl jsem původně na mysli vzít si z hotovejch zesilovačů jenom to, kde se vytváří to zkreslení. Zkrátka něco jako tohle:
gain.jpg
Jako kdyby jsme například jenom ze zesilovače vyrvali zoučátky input, gain pot a vytrhli to těsně třeba před channel volume a samotnym tone stackem.
Apce: Peavey JSX, Peavey 6505(+), Peavey 3120
Reprobox: Mesa Recto Traditional 4x12
Krabičky: Maxon OD808, Boss NS-2 (metal mod), Digitech Ricochet
Hlavní kytara: B.C. Rich Warlock WGR-2X (SD AHB-2)
Uživatelský avatar
Trevor
Odborník
Příspěvky: 1746
Registrován: 18.04.2011 16:32

Re: High Gain krabicka

Příspěvek od Trevor »

Vyjádřils to dobře,ale nechat tam korekce není na škodu, dá se s tím víc hrát... ovšem není problém přepínat výstup s nebo bez korekcí..
Provádím základní měření elektronek a drobné opravy a úpravy elektronkových aparátů a věcí kolem hraní. Vše je na domluvě - Severní Čechy
Dotazy prosím do SZ
Uživatelský avatar
innerself
Příspěvky: 1916
Registrován: 20.04.2013 19:13

Re: High Gain krabicka

Příspěvek od innerself »

No ono právě si myslim, že zrovna ty korekce jsou potom to, co se mezi sebou nesnese a proto většina distortion pedálů funguje mnohem líp do returnu, než zepředu do dalšího preampu čistýho kanálu. Ono když to v klasickejch distortion pedálech jede přes ty korekce co v sobě maj, tak i když je to neutrální tak to prochází snad nějakym obvodem, kde se ten signál nějak přetváří ne? A to celý jede ještě jednou znova podle obvodu danýho zesilovače na čistym kanálu. To se prostě musí mlátit. Kdyby ty korekce na tom pedálu mohly bejt neutrální například jako jsou grafický nebo parametrický ekvalizéry, tak by to určitě byla pecka, jenže to žádnej z těch s kterjma jsem přišel do styku prostě neměl.
Apce: Peavey JSX, Peavey 6505(+), Peavey 3120
Reprobox: Mesa Recto Traditional 4x12
Krabičky: Maxon OD808, Boss NS-2 (metal mod), Digitech Ricochet
Hlavní kytara: B.C. Rich Warlock WGR-2X (SD AHB-2)
Uživatelský avatar
Trevor
Odborník
Příspěvky: 1746
Registrován: 18.04.2011 16:32

Re: High Gain krabicka

Příspěvek od Trevor »

To je fakt relativní, co si k sobě jak sedne https://uloz.to/!MCMsxTxuPzkF/s-a-bez-korekci-7z tady máš nahrávku stejnýho preampu kde je signál vyjmut ještě před a druhá nahrávka, už za korekcema, u obou zesilovačů jsou ty korekce vždycky uprostřed, takže to nezní bůhví jak, ale je to nejlepší abys slyšel ten rozdíl.
Provádím základní měření elektronek a drobné opravy a úpravy elektronkových aparátů a věcí kolem hraní. Vše je na domluvě - Severní Čechy
Dotazy prosím do SZ
Uživatelský avatar
torst
Příspěvky: 7198
Registrován: 26.01.2010 14:19

Re: High Gain krabicka

Příspěvek od torst »

"jenže to žádnej z těch s kterejma jsem přišel do styku prostě neměl."
Přišels do styku s BOSS OD-1? ?? .... Ne, bez legerace, popisuješ to celkem přesně. OD1 sice nemá korekce, nicméně to nic nemění nic na principu, že nahrazení ´OVERDRIVE CHANNEL´tím, že před CLEAN CHANNEL zapojíme pedál Overdrive, je chyba, resp. kompromis. Časem se to vžilo a pojmenovalo se to ´nakopnutí´Clean nebo Crunch kanálu. Ale původně to bylo myšleno opravdu tak : "Váš zesík nemá interní zkreslení, tak to vyřešíme krabičkou před vstupem a bude to to samé." Nebude, víme. Musíš to rozmyslet. Overdrive před Marshallem je ´Zakkwyldeovská´klasika kterou ani torst neotřese. (naopak, taky jí používám). Ale dvoukanálový lampový zesilovač je to nejlepší a bez kompromisů (!). Pokud ho chceš ´povýšit´na jinou úroveň, pak opravdu použij preamp (ne krabičku OD/DS) a zapoj do returnu lamp. konce. Omlouvám se za blábolení. Poslední letní den, trochu jsem to rozjel a ještě dobržďuju ... !
Já se domnívám, že revoluce je zvrat k lepšímu. Kontrarevoliuce je síla, která tomuto zvratu brání. Kontrarevoluce se drží u moci zuby nehty. Ti starší už pouze nehty. (Zdeněk Svěrák, 1989)
Uživatelský avatar
Trevor
Odborník
Příspěvky: 1746
Registrován: 18.04.2011 16:32

Re: High Gain krabicka

Příspěvek od Trevor »

Bez ohledu na to jestli to je "správně" nebo ne, se tak dá zvuk opravdu vylepšit, ale i pokazit, korekce jako takové se dají nastavit tak aby ovlivnění signálu bylo minimální, nebo je klidně přeskočit, ale co jsem tak zkoušel je ten rozdíl velký asi jako rozdíl mezi dvěma opravdu rozdílnými snímači na kytaře, což není zas tak moc si myslim.V ukázce je to snad dobře slyšet. Prostor pro hledání a experimenty tu je i když zesík nemá třeba tu smyčku.
Provádím základní měření elektronek a drobné opravy a úpravy elektronkových aparátů a věcí kolem hraní. Vše je na domluvě - Severní Čechy
Dotazy prosím do SZ
Odpovědět

Zpět na „Kytarové efekty“