Malý lampový zesilovač / kombo (do 30w)

Lampy, tranzistory, technické problémy, ...
suchohrib
Příspěvky: 34
Registrován: 23.08.2011 17:09

Re: Malý lampový zesilovač / kombo (do 30w)

Příspěvek od suchohrib »

grock píše: 16.02.2020 21:02 Mám sv20c 2 měsíce a je mooooc fajn. Hlasité akorát a ještě lehké. 10" repro Celstion V type je dobré, měl jsem trochu obavy, ale měnit nebudu. Mj. o něm mluvil M.Linhart v Kytarové zbrojnici, jestli se nepletu..
hola, grocku, sv20h/c mam ve vyhledu, spis tedy hlavu, toho komba jsem se bal, ale pises, ze je to ok...
nechces se o nem trochu rozepsat? tady nebo ve vlaknu o marshallech, pripadne mne na SZ? jestli se naplno nehlti, jak se chova na podiu s kapelou atd.?
diky moc
cid
Příspěvky: 496
Registrován: 11.11.2015 0:40

Re: Malý lampový zesilovač / kombo (do 30w)

Příspěvek od cid »

Fořte, ta ukázka je pravdivá, přesně tohle z toho před lety lezlo, když jsem si kleknul ke kombu, byl jsem ze začátku docela nešťastný. Mně se právě líbí, že to "thejay" nepřikrášluje. Když to přešlo přes Shure a PA, nastala "absolutní blaženost". Je to OT, tak jenom na okraj. Má parádní srovnávačky na Celestiony.
grock - dík za zkušenost, hezký aparátek. Je to mobilní a máš na dlouho vystaráno,předám to dál. Škoda, mně by to bylo k elektronickým bicím (nemyslím automat), k ničemu, ale je to mazel.
bubuci - také mám podezření, že jde i o marketing. Když se kouknu zezadu, kombo Studio bude zřejmě z překlížky, DSL z MDF, soudím podle kulatých průduchů zadní stěnym komba, zřejmě výlisek. Ono to bude asi všechno dohromady.
Hlava DSL za ty prachy je velice sympatická. No nic, třeba to někdo ještě upřesní, uspořádané je to uvnitř jinak a i trafa jsou jiná. Pokud kámoš neskončí u Fendera a krabiček, myslím že by přitlačil, já jenom plním slib, že se optám a mě to také zajímá.
Pánové, dík za Re.
Uživatelský avatar
torst
Příspěvky: 7198
Registrován: 26.01.2010 14:19

Re: Malý lampový zesilovač / kombo (do 30w)

Příspěvek od torst »

"Fořte, ta ukázka je pravdivá, přesně tohle z toho před lety lezlo, když jsem si kleknul ke kombu, byl jsem ze začátku docela nešťastný. Mně se právě líbí, že to "thejay" nepřikrášluje. Když to přešlo přes Shure a PA, nastala "absolutní blaženost"."

Tohle je základní jev, občas se ho tu snažím popsat, dík za spoluúčast. Taky jsem to kdysi zažil. Koupíš si za těžký prachy apec, kterej používají "Stars" , čekáš ten "zabijáckej vraždomat" a pak si na to zahraješ ve zkušebně a slyšíš jen "obyčejnej rockandroll". Jenže když tu bednu nazvučíš mikrákem a pustíš do PA nebo do nahrávacího systému, je to přesně to "maso", který máš v uchu a který sis vysnil (při poslechu USA CD :-N).
Pokud to nepochopíš, máš druhou možnost : Kup si simulaci, která ti to "" maso "" udělá i v kanceláři nadstrážmistra Kauflandu a budeš spokojenej.
... do té chvíle, než to pustíš mikrofonem do PA ....
Já se domnívám, že revoluce je zvrat k lepšímu. Kontrarevoliuce je síla, která tomuto zvratu brání. Kontrarevoluce se drží u moci zuby nehty. Ti starší už pouze nehty. (Zdeněk Svěrák, 1989)
Uživatelský avatar
bubucci
Příspěvky: 3386
Registrován: 28.02.2010 11:20
Bydliště: Val. Klobouky
Kontaktovat uživatele:

Re: Malý lampový zesilovač / kombo (do 30w)

Příspěvek od bubucci »

bubuci - také mám podezření, že jde i o marketing. Když se kouknu zezadu, kombo Studio bude zřejmě z překlížky, DSL z MDF, soudím podle kulatých průduchů zadní stěnym komba, zřejmě výlisek. Ono to bude asi všechno dohromady.
Hlava DSL za ty prachy je velice sympatická. No nic, třeba to někdo ještě upřesní, uspořádané je to uvnitř jinak a i trafa jsou jiná. Pokud kámoš neskončí u Fendera a krabiček, myslím že by přitlačil, já jenom plním slib, že se optám a mě to také zajímá.
Pánové, dík za Re.
Když si dáš tu práci a najdeš si fotky zevnitř DSL20HR, tak zjistíš, že jsou to zesilovače se stejnou kvalitou součástek. Studio řada hraje líp, protože je to jednokanál a ne protože má lepší komponenty. DSL,jako univerzálnější zesilovač,je už kvůli dvěma kanálům kompromis.
Přílohy
marshallstudiovintagevsjnr.jpg
cid
Příspěvky: 496
Registrován: 11.11.2015 0:40

Re: Malý lampový zesilovač / kombo (do 30w)

Příspěvek od cid »

bubuci, místopřísežně prohlašuji, že jsem měl v původním textu napsáno, že ve videu porovnává neporovnatelné, ale potom jsem to zkrátil, protože jsem zase vytvořil román :mrgreen: . Hráli jsme kdysi na střídačku s kapelama a měl jsem k dispozici starou plexinu a stačilo jenom přepínat na humbucker a singly, pamatuji si to do dneška, nejlepší na co jsem kdy hrál, jak se do toho křáplo, tak kytara hrála, úžasný aparát. Vnitřky jsem prohlížel, myslel jsem pohled na šasi ze strany elektronek a traf. ... a dost, už zase jedu :?

torste - bingo, nemá cenu to vysvětlovat, lidem dá hodně práce, než udělají zvuk jako z Rockmana. :wink:

Za mě, obojí dobrá varianta lampy do 30W.
Uživatelský avatar
torst
Příspěvky: 7198
Registrován: 26.01.2010 14:19

Re: Malý lampový zesilovač / kombo (do 30w)

Příspěvek od torst »

cid: mě jeden čas na festech nejvíc bavily zvukovky. Na pódiu Mesa jak dělo, kytarista zabral, ale z pódia to hrálo "jen" TRRRR. Pak zvukař vytáh šavli a z PA už to hrálo DŽŽŽŽ !! :-W
Já se domnívám, že revoluce je zvrat k lepšímu. Kontrarevoliuce je síla, která tomuto zvratu brání. Kontrarevoluce se drží u moci zuby nehty. Ti starší už pouze nehty. (Zdeněk Svěrák, 1989)
Uživatelský avatar
grock
Příspěvky: 1265
Registrován: 25.04.2011 15:30

Re: Malý lampový zesilovač / kombo (do 30w)

Příspěvek od grock »

suchohrib píše: 17.02.2020 14:38
grock píše: 16.02.2020 21:02 Mám sv20c 2 měsíce a je mooooc fajn. Hlasité akorát a ještě lehké. 10" repro Celstion V type je dobré, měl jsem trochu obavy, ale měnit nebudu. Mj. o něm mluvil M.Linhart v Kytarové zbrojnici, jestli se nepletu..
hola, grocku, sv20h/c mam ve vyhledu, spis tedy hlavu, toho komba jsem se bal, ale pises, ze je to ok...
nechces se o nem trochu rozepsat? tady nebo ve vlaknu o marshallech, pripadne mne na SZ? jestli se naplno nehlti, jak se chova na podiu s kapelou atd.?
diky moc
Já mám zas slabost pro komba, jsem línej se dřít s hlavou a ještě boxem a pak se vracet pro kytaru 8) . Hraje to překvapivě nahlas, mívám 1 kanál malinko přes půlku a druhý na čtvrt, Treble na 1 jen a s LP to zpívá. Jaká bude výdrž - nevím, máme za sebou cca 30 hraní, jako mínus vidím jen to, že poťáky jdou velmi lehce a že se nedodává alespoň dust cover. U Thomanna mírně zlevnilo a už je pod 23t.
P.S. Nejsem spisovatel a jestli teď odešlu a objeví se mi zase, že jsem na nějakém black listu... :mrgreen:
Pořád nevím, zda svět řídí chytří lidé a dělají si z nás legraci a nebo blbci a myslí to vážně.
Placka
Příspěvky: 1290
Registrován: 17.10.2013 12:45

Re: Malý lampový zesilovač / kombo (do 30w)

Příspěvek od Placka »

Oftopic: kdybys chtěl dust cover /poměrně kvalitní polstrovaný obal, zkus Lado bags. Je to znamej z Litomyšle a dělá to za dost příznivý ceny (teď v podstatě rozjíždí kšeft) a přitom kvalitně. Mám od něj obaly na RCF 408 a basák na 2*12" bednu. Oboju cca za půlku origo obalu, přitom fakt slušnej materiál i kvalita šití.
Soráč za OT
https://m.facebook.com/LADO-bags-Obaly- ... 014826618/
suchohrib
Příspěvky: 34
Registrován: 23.08.2011 17:09

Re: Malý lampový zesilovač / kombo (do 30w)

Příspěvek od suchohrib »

diky, grocku
ja nic marshalloidniho nemam/nikdy jsem nemel, vsechno spise do fendera, takze me to laka do blues-rock tria (?), s teletem, takze singly, a pocitam samozrejme s boostem nebo lehkym OD pro nakopnuti
jen jsem si nebyl jistej, zda tenhle reprak bude fungovat, zda se, ze asi jo, co jsem cetl i na nekolika en forech
jo, ceny docela padaji, snad to jeste chvili vydrzi ;-)
Japhy
Příspěvky: 192
Registrován: 15.06.2011 11:14

Re: Malý lampový zesilovač / kombo (do 30w)

Příspěvek od Japhy »

Dovolil jsem si přihodit dotaz sem, možná jsem přehlédl vhodnější vlákno. Koupil jsem za neodolatelný peníz bazarovou samodomo hlavu a 10" vintážní Celestion a chystám se spáchat si nějakou pěknou bedýnku z podýhované namořené preglejky, lepší popisky a tak. Na takové to domácí drnkání, zlákal mě přepínatelný výkon 3 a 15W, což je přesně to co na decentní domácí drnkání a hospodské a chalupové jamování potřebuju.
Lampy to má v preampu Tesla ECC83S a koncáku TAD EL84-STR. Vše hraje jak má a doufám že dlouho bude, kroutítka dělají co mají, jen potřebuju zjistit impedanci jednoho neoznačeného výstupu (odhadem podle odporu jednotlivých větví z výstupního trafa?), přehodit standby na přední panel, spáchat lepší popisky, sjednotit čudle a vyrobit pořádný popisky. Co bych rád je efektová smyčka, ale jímá mě trochu hrůza překreslovat celé schéma abych našel kde končí preamp a začíná koncák.
Nedokázal by mě někdo z místních guru nasměrovat podle rozmístění součástek na očkách alespoň přibližně nasměrovat co mohlo být inspirací pro stavbu? Podle britských lamp nějaký menší Marshall? Předem dík.
2021-03-27 08.39.03.jpg
2021-03-27 08.38.41.jpg
2021-03-27 08.37.14.jpg
Naposledy upravil(a) Japhy dne 29.03.2021 20:08, celkem upraveno 1 x.
dobro Začal javor, dobro Meredith smrk/palisandr, samodomo lap steel, banjo Průcha Student, Tele ze směsi dílů, Fokus-H Les Paul, Recording King RD-10, samodomo 15W lampička a halda krabiček
Uživatelský avatar
Tube Guru
Odborník
Příspěvky: 2025
Registrován: 13.11.2011 21:07
Bydliště: Země, ČR dočasně

Re: Malý lampový zesilovač / kombo (do 30w)

Příspěvek od Tube Guru »

Zdar a sílu,
jelikož se jedná o "samodomo" bez schematu a odpovídajícího popisu součástek v reálu, je těžké přesně radit. :) K určení místa vložení (asi pasivní) efektové smyčky není nutné překreslovat schema. Obvyklé umístění smyčky bývá mezi předzesilovačem a fázovým invertorem. Nějaké inspirace najdeš tady.: https://el34world.com/Forum/index.php?topic=10208.0
U pasivní smyčky v podstatě nelze udělat chybu. Je jen potřeba ji zapojit správně podle schematu a dát si zvláštní pozor na bezchybné zapojení rozpínacích kontaktů jackových zásuvek "send" a "return". Pak bude smyčka fungovat. Nějaká detektivní práce tomu však bude muset předcházet...
Přeji hodně zdaru !
S opravami jsem skončil, žádné další zakázky už nepřijímám. Když budete mít jakýkoliv smysluplný technický dotaz týkající se elektronek, zesilovačů a "krabiček", klidně mě kontaktujte e-mailem: z.hronek@protonmail.com Když budu znát odpověď, budu mít čas a chuť, rád Vám odpovím. Děkuji.
Uživatelský avatar
jastud
Příspěvky: 2432
Registrován: 5.11.2009 12:35
Bydliště: Brno/Lysice

Re: Malý lampový zesilovač / kombo (do 30w)

Příspěvek od jastud »

japhy: jen tak od boku: Blackheart BH 15. Ale muze to byt cokoliv.
https://bluesprints.net/guitars-gear-et ... h-15-mods/
Při tanci nesmiju byt žadne prostoje
a hrať se musi aji na levne nastroje.
Japhy
Příspěvky: 192
Registrován: 15.06.2011 11:14

Re: Malý lampový zesilovač / kombo (do 30w)

Příspěvek od Japhy »

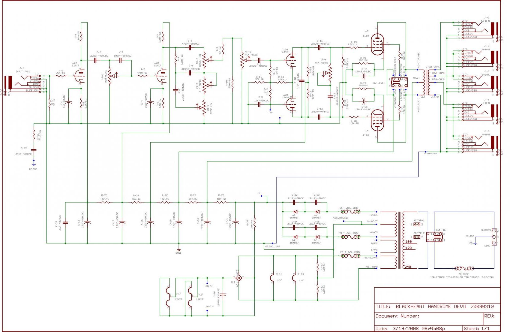
Tyjo, dík za nasměrování, minimálně jako inspirace na obkreslení dobrý. Něco takového to asi bude. A třípolohový přepínač off-standby-on je taky šikovná inspirace. Pokud je to ono, našel jsem mod na efektovou smyčku, jen to opajcovat.
bh15-schematic.jpg
dobro Začal javor, dobro Meredith smrk/palisandr, samodomo lap steel, banjo Průcha Student, Tele ze směsi dílů, Fokus-H Les Paul, Recording King RD-10, samodomo 15W lampička a halda krabiček
Uživatelský avatar
jastud
Příspěvky: 2432
Registrován: 5.11.2009 12:35
Bydliště: Brno/Lysice

Re: Malý lampový zesilovač / kombo (do 30w)

Příspěvek od jastud »

Ty maly blackhearty jsou fajn. Kdysi jsem si postavil 5W variantu a byl to dobry Marshal like amp.
Při tanci nesmiju byt žadne prostoje
a hrať se musi aji na levne nastroje.
Uživatelský avatar
Nacrewl
Příspěvky: 24
Registrován: 8.12.2020 17:34
Bydliště: Litoměřice

Re: Malý lampový zesilovač / kombo (do 30w)

Příspěvek od Nacrewl »

Čau chci se zeptat, jestli má vůbec smysl kupovat kombo v odkazu je to Harley Benton a mělo by to být jen na doma, kapelu ani zkušebnu nemám :lol: ...Nebo raději našetřit na lepší kombo?

Kód: Vybrat vše

https://m.thomann.de/cz/harley_benton_tube15_celestion.htm?o=8&search=1617441183
Uživatelský avatar
grock
Příspěvky: 1265
Registrován: 25.04.2011 15:30

Re: Malý lampový zesilovač / kombo (do 30w)

Příspěvek od grock »

Včera jsem viděl na bazaru Randall 50w, o 3 ligy výš než HB - a za 6t..
Naposledy upravil(a) grock dne 3.04.2021 17:39, celkem upraveno 1 x.
Pořád nevím, zda svět řídí chytří lidé a dělají si z nás legraci a nebo blbci a myslí to vážně.
Uživatelský avatar
Trevor
Odborník
Příspěvky: 1746
Registrován: 18.04.2011 16:32

Re: Malý lampový zesilovač / kombo (do 30w)

Příspěvek od Trevor »

S takovim rozpoctem si na bazaru muzes vybrat neco zajímavějšího než hb, bych rekl
Provádím základní měření elektronek a drobné opravy a úpravy elektronkových aparátů a věcí kolem hraní. Vše je na domluvě - Severní Čechy
Dotazy prosím do SZ
Uživatelský avatar
volfi
Příspěvky: 1296
Registrován: 28.11.2014 23:58
Bydliště: Č. Budějovice

Re: Malý lampový zesilovač / kombo (do 30w)

Příspěvek od volfi »

Potřeboval bych koupit lampové kombo nebo hlavu do sdílené zkušebny. Je potřeba, aby to bylo levné a poměrně lehké. Každá kapela stěhuje cajky ze zkušebny do jiné místnosti. Je tedy možné, že se ten zesilovač bude 2-3x denně přenášet. Stačí jednokanál s čistým zvukem, kdyby cena byla kolem 6-7K, tak by to bylo ideální. Dnes jsem prolítl bazar a nic zajímavého jsem neobjevil. Koukal jsem tedy na nové levné krámy. Docela mě zaujalo kombo Harley Benton Tube 15 a Tube 5 s tím, že by ty Tube 5 mohli být třeba dvě a hrát ve stereu, ale z hlediska hlasitosti bude asi lepší lepší vzít tu Tube 15. Docela zajímavé jsou i ty Bugery. Osobně bych to nejradši viděl na nějakýho terrora, nigtraina z bazaru, ale není :-( Případně mě ještě zaujal Egnater Tweaker 15, kterej stojí skoro 10K, to je trochu přes limit, ale asi by se dalo. Co říkáte tedy na HB a Bugeru?
PS: Aktuálně tam je Fender Fm212, ta verze se simulací aparátů, je to divný, ale hraje to dost potichu je to normální? Řekl bych že třeba Vox Nightrain hraje výrazně hrasitěji, nebo se mi to jen zdá?
Elektrofonická kytara --> Koaxiální kabel č.1 --> Pedálová deska --> Koaxiální kabel č.2 --> Elektronkový zesilovač --> Reproduktorová skříň
Uživatelský avatar
torst
Příspěvky: 7198
Registrován: 26.01.2010 14:19

Re: Malý lampový zesilovač / kombo (do 30w)

Příspěvek od torst »

Ten Fender je combo, navíc trandové, se dvěmi 12´, takže těžké, opak toho, co hledáš. :-Q
Nejsolidnější značka je Egnater. Ale u mě jen zprostředkovaně. Fakt ti 10 -15W stačí do zkušebny??
https://hudebnibazar.cz/egnater-tweaker/ID403631/
Já se domnívám, že revoluce je zvrat k lepšímu. Kontrarevoliuce je síla, která tomuto zvratu brání. Kontrarevoluce se drží u moci zuby nehty. Ti starší už pouze nehty. (Zdeněk Svěrák, 1989)
Uživatelský avatar
bubucci
Příspěvky: 3386
Registrován: 28.02.2010 11:20
Bydliště: Val. Klobouky
Kontaktovat uživatele:

Re: Malý lampový zesilovač / kombo (do 30w)

Příspěvek od bubucci »

Tady v té cenové mi vždycky přišel nejvýhodněší Laney LC30. Smyčka, dobrý clean i overdrive, dost hlasitý.
Popř. Marshall, ideálně 20CR, ale ten je trochu nad rozpočet. Starší 15H nehraje tak dobře, ale možná by se dalo sehnat levněj.
Odpovědět

Zpět na „Komba, zesilovače, reproboxy“