Homemade efekty

Stavba a úpravy efektů, footswitchů a dalších zařízení
Odpovědět
Uživatelský avatar
Rocky_MK
Příspěvky: 1202
Registrován: 2.11.2010 20:55
Bandzone: www.bandzone.cz/danielandthemoravians
Kontaktovat uživatele:

Re: Homemade efekty

Příspěvek od Rocky_MK »

Na přikrmení zkus Fetzer Valve :arrow: http://www.runoffgroove.com
simiruz
Příspěvky: 721
Registrován: 23.06.2012 16:42

Re: Homemade efekty

Příspěvek od simiruz »

A není jednodušší přidat GAIN:2 a VOL:10? Nebo už ti gain na dvojce zkresluje? - pak 1,5 atd ... výsledek je stejný jako čistý boost, spíše lepší... Tranzistorové boostery jsou spíše na nakopnutí preampu a zkreslovací krabičky zkreslujou samy o sobě, nenakopávají konec. Jestli chceš zkusit něco nového a máš rád staré rockové zvuky, doporučuju postavit Tubescreamer. Nedávno jsem ho postavil a dost to změní odezvu aparátu na hru
Uživatelský avatar
kajetan
Příspěvky: 108
Registrován: 24.07.2013 20:24
Bydliště: Písek

Re: Homemade efekty

Příspěvek od kajetan »

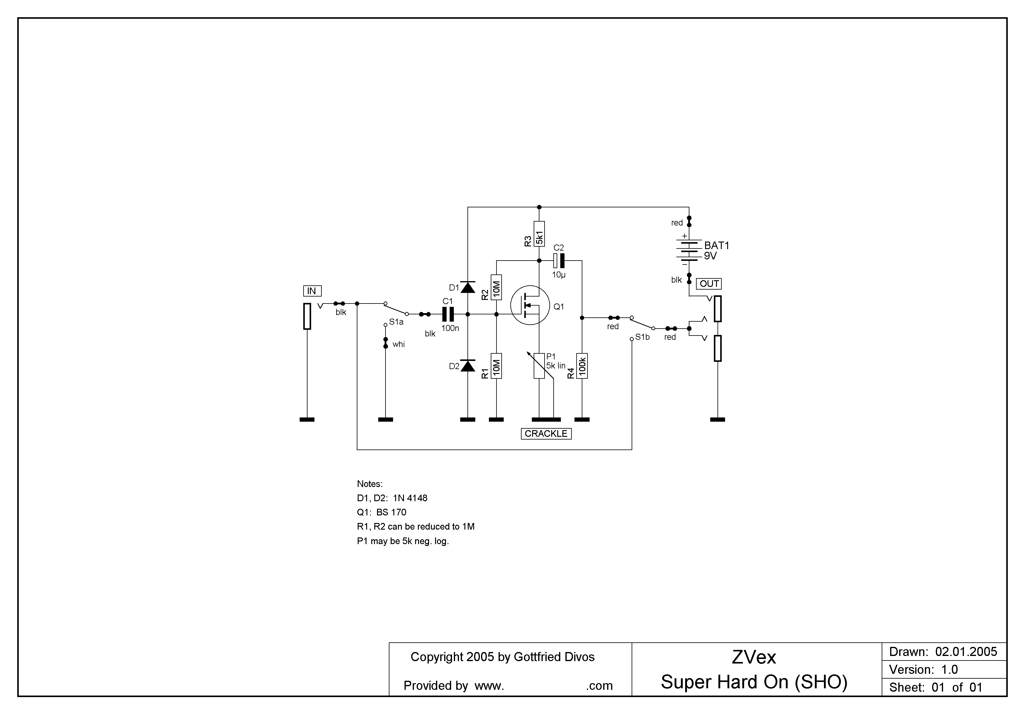
Zvex_SHO.gif
Na nakopnutí čistýho tónu pro lampáč bych já doporučoval " Super Hard On " = jednoduchý zapojení s FET tranzistorem a nebo " RED LLAMA " s CD 4049 nebo MC 140 69 (hex-inverter ).
Mám to odzkoušený ....... a maximální spokojenost :D
Uživatelský avatar
jipaa
Příspěvky: 42
Registrován: 23.05.2013 18:36
Bydliště: Praha 4

Re: Homemade efekty

Příspěvek od jipaa »

Rocky_MK píše:Na přikrmení zkus Fetzer Valve http://www.runoffgroove.com
to je na mě náký složitý :D
kajetan píše:" Super Hard On "
A to je samo o sobě jenom čistej booster? nebude to jenom zvyšovat celkovou hlasitost? Jinými slovy: potřebuju z aparátu při VOL na 2/10 dostat vybuzení jaký má při VOL na 5/10, je to to co potřebuju?
kajetan píše:" RED LLAMA "
Na to sem koukal ta by šla, ale jak ti to zní s gainem na minimu, umí to tam nepřidat tu chlupatost (i při hraní akordu)?
A co znamená to "CD 4049 nebo MC 140 69 (hex-inverter)" já myslel že se dělá s tim CD4049
Díky
Affinity Strat, Harley Benton GA5H, 112 box (Eminence Texas Heat) | Epi Viola, Hocke Bass 100
Uživatelský avatar
Rocky_MK
Příspěvky: 1202
Registrován: 2.11.2010 20:55
Bandzone: www.bandzone.cz/danielandthemoravians
Kontaktovat uživatele:

Re: Homemade efekty

Příspěvek od Rocky_MK »

jipaa píše:
Rocky_MK píše:Na přikrmení zkus Fetzer Valve http://www.runoffgroove.com
to je na mě náký složitý :D
To nemyslíš vážně, nic jednoduššího na nakopnutí zvuku nepostavíš...
Uživatelský avatar
jipaa
Příspěvky: 42
Registrován: 23.05.2013 18:36
Bydliště: Praha 4

Re: Homemade efekty

Příspěvek od jipaa »

Affinity Strat, Harley Benton GA5H, 112 box (Eminence Texas Heat) | Epi Viola, Hocke Bass 100
Uživatelský avatar
Rocky_MK
Příspěvky: 1202
Registrován: 2.11.2010 20:55
Bandzone: www.bandzone.cz/danielandthemoravians
Kontaktovat uživatele:

Re: Homemade efekty

Příspěvek od Rocky_MK »

Zběžně, proč?
Uživatelský avatar
Abu
Příspěvky: 1549
Registrován: 11.01.2009 17:36
Bandzone: http://bandzone.cz/thedirtyraccoons
Bydliště: Praha
Kontaktovat uživatele:

Re: Homemade efekty

Příspěvek od Abu »

Hraju na jednokanalovou lampu, gain na kombu nastavenej na hranici zkresleni a k tomu ruzny (prevazne doma delany) krabicky. Na lehky nakopnuti je ten SHO skvelej, na vic zkresleni pak mam kopii Timmyho (dalsi variace na tubescreamer).
Ted mam v planu zkusit Red Lamu s 4049, myslim ze by to mohlo delat ty spravne "stare a rozervane" zvuky jako hodne vytaveny Fender Tweed. Proste mene "uhlazeny" charaker nez ma Timmy.

Ale vsechny tyhle efekty uz udelaji z cisteho zvuku zkresleny (pri mem nastaveni), i kdyz treba jen trochu. Nechapu cemu rikas "lepsi lampovy zvuk ale cisty a bez chlupatosti"?
Myslis treba vic zkomprimovany?
Hraju výhradně na šrot.
Uživatelský avatar
jipaa
Příspěvky: 42
Registrován: 23.05.2013 18:36
Bydliště: Praha 4

Re: Homemade efekty

Příspěvek od jipaa »

Abu píše:Nechapu cemu rikas "lepsi lampovy zvuk ale cisty a bez chlupatosti"?
Myslis treba vic zkomprimovany?
To že když hraju fakt potichu čistej, tak to neni uplně ono jako trochu hlasitější čistej -přibývá na šťavnatosti,dynamičnosti, ale prsty v tom bude určo mít i vybuzenost repro.
Abu píše:chlupatosti
Tam sem se bál toho,že co já vim tak fuzz neumí takovýten hezký "lampový-crunch" zvuk mezi cleanem a overdrivem - ale to je jedno to sou dogmata...

Prostě postavim oba (SHO,LLAMA) a zkusim, dyť je to skoro zadarmo. :wink:
Affinity Strat, Harley Benton GA5H, 112 box (Eminence Texas Heat) | Epi Viola, Hocke Bass 100
Uživatelský avatar
Abu
Příspěvky: 1549
Registrován: 11.01.2009 17:36
Bandzone: http://bandzone.cz/thedirtyraccoons
Bydliště: Praha
Kontaktovat uživatele:

Re: Homemade efekty

Příspěvek od Abu »

Spravnej nazor :smile:
Soucastky na tyhle efekty jsou fakt za par korun, zdaleka nejdrazsi byva krabicka.
Hraju výhradně na šrot.
Uživatelský avatar
MrB14ck
Příspěvky: 1569
Registrován: 26.08.2008 16:59
Bydliště: Plzeň

Re: Homemade efekty

Příspěvek od MrB14ck »

souhlas s tím SHO - měl sem ho postavenej a když jsem ještě hrál na lampu tak jsem ho přesně na tohle používal...
JJ Gtrs "Yamaha SG-40 replica", Aria Diamond 1803T, Zenon Audition->TC Polytune mini->Super Electric MK1.5->Boss DC3->Ibanez SC10->Ibanez DE7->Yamaha MagicStomp->Acoustic 450->Selmer T&B 212 + Stanley 212
www.black-audio.net
Uživatelský avatar
jipaa
Příspěvky: 42
Registrován: 23.05.2013 18:36
Bydliště: Praha 4

Re: Homemade efekty

Příspěvek od jipaa »

No ty kvalitní jacky a 3pdt sou taky pěkně drahý ale čína to jistí :D
zas moje poslední krabička byla zadarmo, sice trochu punková, ale zadarmo :)
Přílohy
3371.jpg
Affinity Strat, Harley Benton GA5H, 112 box (Eminence Texas Heat) | Epi Viola, Hocke Bass 100
Uživatelský avatar
kajetan
Příspěvky: 108
Registrován: 24.07.2013 20:24
Bydliště: Písek

Re: Homemade efekty

Příspěvek od kajetan »

DSCF5865.JPG
Takhle mám udělaný SHO a RED LLAMA , kterou jsem osadil MC 140 69 .... je to stejný jako CD 4049.
Kdyby to někoho zajímalo, tak ty krabičky jsou vlastně chromovaný kryty středů kol na Wartbuga :wink:

Jinak ta Red Llama při staženým Gainu jede naprosto čistej tón - kreslí až při vytočení gainu.
Rozhodně si postav oba dva - vyplatí se to !
Uživatelský avatar
jipaa
Příspěvky: 42
Registrován: 23.05.2013 18:36
Bydliště: Praha 4

Re: Homemade efekty

Příspěvek od jipaa »

Jj dík, jinak tohle když jsem viděl tak sem si nejdřív myslel, že to jsou nerezový ešusy, pak mě napadl zvonek z hotelu, disky bych neuhod, ale slouží to asi dobře :D
Affinity Strat, Harley Benton GA5H, 112 box (Eminence Texas Heat) | Epi Viola, Hocke Bass 100
simiruz
Příspěvky: 721
Registrován: 23.06.2012 16:42

Re: Homemade efekty

Příspěvek od simiruz »

jipaa píše:chci jenom dostat ten "lepší" čistej lampovej zvuk při stejný hlasitosti
...
potřebuju z aparátu při VOL na 2/10 dostat vybuzení jaký má při VOL na 5/10
Pokud tě dobře chápu tak ti vyhovuje zvuk tvého aparátu při nastavení 5/10, ale chceš toho dosáhnout při menší hlasitosti. K tomuhle ti nepomůže ŽÁDNÁ krabička zapojená před aparátem, protože tou krabičnou vybudíš preamp, ne konec. Hlasitost vybuzené lampy je problém, na který ještě nikdo nenašel uspokojivé řešení. Výkonové brzdy, snížení napětí, citlivosti repra, atd. jsou vždycky nějakým kompromisem ve zvuku, navíc v tom hraje roli i psychoakustika, roztřepaná krabice s reprem, odezva místnosti a další věci, které jde imitovat jen ztěží.
Všichni ti tady doporučují nepřeberné množství krabiček, které dávají hodně možností, ale pokud to co chceš je to o čem jsi psal nahoře, tak krabičky jsou cesta stranou.
Uživatelský avatar
kajetan
Příspěvky: 108
Registrován: 24.07.2013 20:24
Bydliště: Písek

Re: Homemade efekty

Příspěvek od kajetan »

Ještě jsme zapoměli na " Linear Power Booster " , nebo-li legendární LPB-1 = nakopne, přidá šťávu a hlasitost. Já do toho cpu starý teslácký KC 508 , kterejch je všude ještě spousty..... :lol:
Uživatelský avatar
MrB14ck
Příspěvky: 1569
Registrován: 26.08.2008 16:59
Bydliště: Plzeň

Re: Homemade efekty

Příspěvek od MrB14ck »

jednoduchý clean booster pro uživatele Ladas66
Obrázek
JJ Gtrs "Yamaha SG-40 replica", Aria Diamond 1803T, Zenon Audition->TC Polytune mini->Super Electric MK1.5->Boss DC3->Ibanez SC10->Ibanez DE7->Yamaha MagicStomp->Acoustic 450->Selmer T&B 212 + Stanley 212
www.black-audio.net
Uživatelský avatar
Sajmon
Příspěvky: 1183
Registrován: 23.12.2012 23:15

Re: Homemade efekty

Příspěvek od Sajmon »

Vypadá to pěkně. :) Co všechno za efekty vlastně děláš?
„Always remember that the crowd that applauds your coronation is the same crowd that will applaud your beheading. People like a show.“
Uživatelský avatar
MrB14ck
Příspěvky: 1569
Registrován: 26.08.2008 16:59
Bydliště: Plzeň

Re: Homemade efekty

Příspěvek od MrB14ck »

no jako zatím toho za sebou moc nemám :-D
(clean booster (lehce potuněná LPB1), RAT, Foxx tonemachine, infinity driver (lehce potuněnej lovepedal eternity), doom fuzz (lehce potuněnej DAM meathead), dark echo (deep blue delay) a Muff (triangle big muff s poladěným midscoopem))
z kreslítek jsem schopen udělat v podstatě cokoliv co je nějak rozumě zdokumentováno, má slušná dema na ytb podle kterých to můžu ladit a nejsou tam nějaké nesehnatelné součástky
JJ Gtrs "Yamaha SG-40 replica", Aria Diamond 1803T, Zenon Audition->TC Polytune mini->Super Electric MK1.5->Boss DC3->Ibanez SC10->Ibanez DE7->Yamaha MagicStomp->Acoustic 450->Selmer T&B 212 + Stanley 212
www.black-audio.net
Uživatelský avatar
Sajmon
Příspěvky: 1183
Registrován: 23.12.2012 23:15

Re: Homemade efekty

Příspěvek od Sajmon »

Tak toho zas není tak málo. :) Některý ty krabičky se mi strašně líbí vzhledově. A věřím, že zvuk za vzhledem zaostávat nebude. :wink:
„Always remember that the crowd that applauds your coronation is the same crowd that will applaud your beheading. People like a show.“
Odpovědět

Zpět na „Ostatní“