EMG 81/85 clippování (praskání)
Pravidla fóra
Re: Praskání kytary (aktivní snímače)
Dekuji za reakce ale jak jsem jiz psal, snimace jsem zkousel posunout az za hranici nizko. To na to kupodivu vliv nemelo. Struny mi mechanicky o nic nemlati. Mozna bude vazne problem v baterii. Sice je nova ale neni alkalicka. Nejaka od Panasonic za 39,-
Naposledy upravil(a) Nik 555 dne 28.02.2017 1:38, celkem upraveno 1 x.
Hudba si vyžaduje své přednosti, které nemají kompromisy.
Re: Praskání kytary (aktivní snímače)
Přepájel jsem pepínač i samici a pořád to samé.
Na instrumentu pročítám téma v kterém týpek řeší že mu snímač dělá bordel ale i clippuje. Dočetl jsem se že v tomhle případě může pomoct 2x9v baterie (18v mode) cituji příspěvek od Sandona:
8.9.2005 15:20 [Sandon]
Re: makman
no muzes to vyskouset, typicky ta 81ka nekdy docela zkresluje, protoze ten signal je dost silnej a kdyz ji mas blizko strun a trisknes do toho, tak to muze kreslit....tech 18V by melo pomoct k vetsimu dynamickymu rozsahu bez zkresleni....
Takže zítra kupuju druhou 9V a pravda se vokáže

Doufám že neporušuji nějaká pravidla když cituji ze sousedního fóra.
Na instrumentu pročítám téma v kterém týpek řeší že mu snímač dělá bordel ale i clippuje. Dočetl jsem se že v tomhle případě může pomoct 2x9v baterie (18v mode) cituji příspěvek od Sandona:
8.9.2005 15:20 [Sandon]
Re: makman
no muzes to vyskouset, typicky ta 81ka nekdy docela zkresluje, protoze ten signal je dost silnej a kdyz ji mas blizko strun a trisknes do toho, tak to muze kreslit....tech 18V by melo pomoct k vetsimu dynamickymu rozsahu bez zkresleni....
Takže zítra kupuju druhou 9V a pravda se vokáže

Doufám že neporušuji nějaká pravidla když cituji ze sousedního fóra.
Hudba si vyžaduje své přednosti, které nemají kompromisy.
Re: Praskání kytary (aktivní snímače)
Kup pořádnou alkalickou jinde než u Vietnamce a zkus to nejdříve jenom s ní.. Spoustě lidí to funguje bez zkreslení tak musí i tobě..
Re: Praskání kytary (aktivní snímače)
Takže problém vyřešen. Nejdřív jsem zkoušel jednu novou alkalickou 9 V baterii. Beze změny. Při zapojení druhé baterie a vytvoření 18 V módu se praskání ztratilo. Takže jestli někomu praskají aktivní EMG snímače při zapojení do direct in zvukovky, zkuste 18 V mód. Jinak díky všem za snahu.




Hudba si vyžaduje své přednosti, které nemají kompromisy.
Re: EMG clippování (praskání) vyřešeno
A jaká je tvoje zkušenost s těmi EMG? Já jsem měl několik kytar s humbáčema od EMG (aktivy) doma na servis a přišlo mi to zvukově takové hodně jiné. Teď jsem měl jednoho Strata s EMG aktiv singly a bylo to zajímavé, mělo to i zabudované preampy na přidání výšek a na ekvalizaci do "V", docela se s tím dalo vyblbnout a nabízelo to spoustu zvuků, nicméně mi přišlo, že si to tak nějak pořád "mlelo" po svém. Dokážu si to dost dobře představit na nějaké koncertní kytaře nebo jako "jednu z kytar", ale jen aktivy bych používat nechtěl.
To klipování je divné, mělo by to fungovat prostě i na 9V, jestli ne, tak tam je snad výrobní vada... Ten preamp je přímo součástí snímače, je prostě možné, že je tam něco špatně a těmi 18V se to řeší tak nějak "napůl".
To klipování je divné, mělo by to fungovat prostě i na 9V, jestli ne, tak tam je snad výrobní vada... Ten preamp je přímo součástí snímače, je prostě možné, že je tam něco špatně a těmi 18V se to řeší tak nějak "napůl".
Re: EMG clippování (praskání) vyřešeno
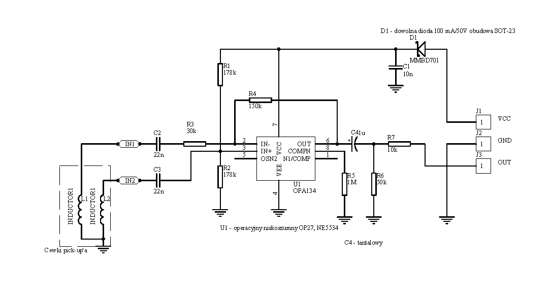
Zdar, kolega qwer to podle mě trefil - je to výrobní vada. Z vrozené zvědavosti jsem se snažil najít podle schematu EMG81 (nevím ani jestli je správné) příčinu a vysvětlení tohoto zřejmě dost častého jevu když už koumesové přišli na to, že se dvěma devítivoltovkama se toho dá zbavit. Moje zjištění je, že příčinou může být jen posunutí umělého středu napájecího napětí připojeného na neinvertující vstup OZ LM4250, který má ve snímači zesílení nastaveno na hodnotu A=3. Střed napájecího napětí je tvořen dvěma odpory R4 a R5 oba 137kΩ. Pro ty, co by si chtěli snímač opravit sami, přikládám schema. Našel jsem ještě jedno (asi z Polska) a je v podstatě stejné,takže by to tak v EMG81 mohlo opravdu být
.
S opravami jsem skončil, žádné další zakázky už nepřijímám. Když budete mít jakýkoliv smysluplný technický dotaz týkající se elektronek, zesilovačů a "krabiček", klidně mě kontaktujte e-mailem: z.hronek@protonmail.com Když budu znát odpověď, budu mít čas a chuť, rád Vám odpovím. Děkuji.
Re: EMG clippování (praskání) vyřešeno
Pozdeji se rozepisu o svych zkusenostech s EMG ktery jsem mel uz na predchozi kytare.
Hoši, ted jste me spis zarazili tou vyrobni vadou. To znamema ze ve fabrice nektere EMG zpackali a ja mel zrovna tu smulu ze jsem je nahodne koupil? Ikdyz to u 18v prestalo, 9v porad stejne kresli.
Co me ale zarazi ze to delaji oba snimace 81 i 85. To znamena ze mohli zpackat oba? Mozna to chapu jinak ale dle vasich prispevku to na me tak pusobi. To by znamenala reklamace v muzikeru ktery by obnaselo cekani ze?
Otazka jestli by nevadilo na reklamaci ze jsem samici pajel.
Ve finale chci stejne pouzivat 18v ale kdyz by me mel pronasledovat pocit ze jen "maskuji vadu" tak by to nebylo spravne. Dik za Vasi snahu!
Hoši, ted jste me spis zarazili tou vyrobni vadou. To znamema ze ve fabrice nektere EMG zpackali a ja mel zrovna tu smulu ze jsem je nahodne koupil? Ikdyz to u 18v prestalo, 9v porad stejne kresli.
Co me ale zarazi ze to delaji oba snimace 81 i 85. To znamena ze mohli zpackat oba? Mozna to chapu jinak ale dle vasich prispevku to na me tak pusobi. To by znamenala reklamace v muzikeru ktery by obnaselo cekani ze?
Ve finale chci stejne pouzivat 18v ale kdyz by me mel pronasledovat pocit ze jen "maskuji vadu" tak by to nebylo spravne. Dik za Vasi snahu!
Hudba si vyžaduje své přednosti, které nemají kompromisy.
Re: EMG 81/85 clippování (praskání)
Zdar, klidně mohli zpackat oba; stačí když příjde do fabriky várka špatně označených rezistorů a je to. Než si toho všimne výstupní kontrola (je-li tam nějaká), výroba jede dál a produkuje zmetky.
S opravami jsem skončil, žádné další zakázky už nepřijímám. Když budete mít jakýkoliv smysluplný technický dotaz týkající se elektronek, zesilovačů a "krabiček", klidně mě kontaktujte e-mailem: z.hronek@protonmail.com Když budu znát odpověď, budu mít čas a chuť, rád Vám odpovím. Děkuji.
Re: EMG 81/85 clippování (praskání)
Taky te zdravim Guru.
To je teda pekny. Nechapu jak tohle muzou pustit dal.. To maji na vystupni kontrole brigadniky kterym je to buřt ?!
Clovek zaplati pres 4 litry, tak ocekava spolehlivost!
Jinak dnes mi naopak znamy z muzikeru rekl ze je to bezny ze u cisteho do zvukovky Emg kresli... Zkusim dnes kytary v muzikeru s Emg jestli to delaj taky.. Doufam ze tam zrovna nebudou mit kytary obsazene varkou spatnych Emg..
To je teda pekny. Nechapu jak tohle muzou pustit dal.. To maji na vystupni kontrole brigadniky kterym je to buřt ?!
Jinak dnes mi naopak znamy z muzikeru rekl ze je to bezny ze u cisteho do zvukovky Emg kresli... Zkusim dnes kytary v muzikeru s Emg jestli to delaj taky.. Doufam ze tam zrovna nebudou mit kytary obsazene varkou spatnych Emg..
Hudba si vyžaduje své přednosti, které nemají kompromisy.
Re: EMG 81/85 clippování (praskání)
To porovnání s jinými kytarami se stejnými snímači je myslím nejlepší postup a věřím, že tě uklidní, že s podobnou výškou strun se budou chovat stejně. Ten 18V mod pro vyšší headroom je tak rozšířený, že to má svůj důvod. Bohužel teď nemám nic s EMG, abych to vyzkoušel.
EMG to sami připouští https://www.emgpickups.com/media/produc ... -0190c.pdf
Dual-Coil Pickups for Guitar:
If you have EMG Dual-Coil pickups, i.e. EMG-81, EMG-85 and play the
instrument very hard you can consider 18-Volt operation but it’s not
necessary.
EMG to sami připouští https://www.emgpickups.com/media/produc ... -0190c.pdf
Dual-Coil Pickups for Guitar:
If you have EMG Dual-Coil pickups, i.e. EMG-81, EMG-85 and play the
instrument very hard you can consider 18-Volt operation but it’s not
necessary.
Re: EMG 81/85 clippování (praskání)
Dnes jsem se stavil v muzikeru a zkoušel kytaru ESP-Ltd ec 401 s EMG a můžu říct že na čistém zvuku taky kreslili ale o něco míň. Soudím že to bylo tím že měla na sobě devítky maximálně desítky - proto kreslili míň. Nedostali tolik hlasitosti. Já mám struny D'ADDARIO EXL jedenáctky a ty měli větší hlasitost. Prostě si začínám myslet že je to normální. Troufám si říct že všem budou EMG s 9V trošku kreslit když kytaru zapojí rovnou do zvukovky bez dalších úprav zvuku. Volím 18V a doufám, že je vše v pořádku.
Přemýšlím že na čistý zvuk budu na nahrávání používat stratocastera od Bach se singlama kterýho mám. Sice to není ledajaká kytara (stála přes 4tis) ale dle mýho názoru bude na čistý zajímavější než EMG 81 nebo 85. Možná vyměním singly za lepší.
Jinak na zkreslený zvuk mám EMG rád protože mají rovný zvuk který je stálý, což spousta lidem nesedne. Dále se mi líbí že hezky kreslí když už chci zkreslení. Takže nemusím na aparátu tolik hulit gain. V poslední řadě mám rád jak mi jdou za rukou, ta reakce na palm mutting je úžasná. A proto si u mě EMG udělali své místo.
Samozřejmě můj pocit s EMG popisuju dost zjednodušeně. Pocit ze hry a charakter zvuku si musí každý zažít individuálně a podle toho se rozhodnou jestli mu sedí. Ale to je přece jasný.
Přemýšlím že na čistý zvuk budu na nahrávání používat stratocastera od Bach se singlama kterýho mám. Sice to není ledajaká kytara (stála přes 4tis) ale dle mýho názoru bude na čistý zajímavější než EMG 81 nebo 85. Možná vyměním singly za lepší.
Jinak na zkreslený zvuk mám EMG rád protože mají rovný zvuk který je stálý, což spousta lidem nesedne. Dále se mi líbí že hezky kreslí když už chci zkreslení. Takže nemusím na aparátu tolik hulit gain. V poslední řadě mám rád jak mi jdou za rukou, ta reakce na palm mutting je úžasná. A proto si u mě EMG udělali své místo.
Samozřejmě můj pocit s EMG popisuju dost zjednodušeně. Pocit ze hry a charakter zvuku si musí každý zažít individuálně a podle toho se rozhodnou jestli mu sedí. Ale to je přece jasný.
Hudba si vyžaduje své přednosti, které nemají kompromisy.
- pigdestroyer
- Příspěvky: 1915
- Registrován: 2.09.2007 13:37
- last.fm: tlumok
- Bandzone: pigdestroyer
- Kontaktovat uživatele:
Re: EMG 81/85 clippování (praskání)
A můžu se zeptat, jak jsi vyřešil ten problém předtím (2011)?
Re: EMG 81/85 clippování (praskání)
Myslím že nijak. Neřešil jsem to. Kdybych tenkrát zvolil 18v tak by to nekreslilo. Stejně to kreslení bylo slyšet jen u direct in do zvukovky. S reproboxem nebo jeho simulací (impulsy) v počítači to slyšet není. Když se teda bavíme o 9v. Při 18v je klid vždycky.
Hudba si vyžaduje své přednosti, které nemají kompromisy.