Zesilovač do můstku ??
Zesilovač do můstku ??
Co to znamená, že je zesilovač zapojený do můstku? Poradí někdo?
-
Johny_Hard
- Příspěvky: 130
- Registrován: 29.09.2011 12:37
Re: Zesilovač do můstku ??
máš dvoukanálový zesák a každý výstup jde na jeden reprák, jeden zesilovač musí zesilovat kladnou a druhy zápornou půlvlnu, dneštní tranzistorové zesilovače mají kladný i záporný INput, většinou to na vstupu dělá operák.
Re: Zesilovač do můstku ??
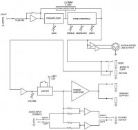
Takže můj zesilovač pokud se nemýlím je jednokanálový, pouze má paralelně zapojené výstupy pro dva reproboxy viz. obrázek schématu.
Jedná se mi totiž o připojení reproduktoru v bedně na speakon. Je na tom druhém obrázku připojení obou dvou repro na +1 -1 správně nebo u druhého reproduktoru to musím dát na +2 -2 anebo je to úplná blbost a je to ještě úplně jinak?
Jedná se mi totiž o připojení reproduktoru v bedně na speakon. Je na tom druhém obrázku připojení obou dvou repro na +1 -1 správně nebo u druhého reproduktoru to musím dát na +2 -2 anebo je to úplná blbost a je to ještě úplně jinak?
-
Johny_Hard
- Příspěvky: 130
- Registrován: 29.09.2011 12:37
Re: Zesilovač do můstku ??
mno tohle není podle mě zapojení zesilovače do můstku, aspon já tomu tak neříkám, podle schématu máš jen dva výstupy na reprák, když máš zesák do 4 ohm například, tak tam zapojíš repráky 2x8ohm nebo 1x4ohm, jestli tam máš speakon nebo jack to je jedno. ty +2 a -2 nikde nevidim, ten spodní obrázek by měl být dobře.
Re: Zesilovač do můstku ??
zapojení do můstku vypadá takleJLR píše:Co to znamená, že je zesilovač zapojený do můstku? Poradí někdo?
má to zaúčel ze dvou stejně výkonejch zesíků dostat vyšší výkon.
Hlavně to musí umět ten zesík . to znamená že musí mít +INPUT a -INPUT . +INPUT (neinvertovaný vstup) zpracovává kladnou půl vlnu a -INPUT (invertovaný vstup) kladnou vlnu převrací na zápornou . v podstatě to funguje jako dvojčinný koncový stupeň . Tůto se spíš dělá u zesilovačů do auta nevim jak sou na tom HIFI mašiny.
pokud tvuj zesík má pouze INPUT tak zapojení do můstku neumí. Ale dalo by se to ochcat tak že by se před koncovej stupeň vzazil fázovej invertor (PI) podobně jako se to dělá u lampovejch zesilovačů ale do toho by sem se nepouštěl mohlo by to poškodit zesilovač.
Dobří umělci kopírují ti nejlepší kradou. - Pablo Picasso


Re: Zesilovač do můstku ??
Díky kucí. Jsem moc rád že ho nemám do můstku. Jen jsem si to chtěl ověřit.
Šlo mě o ty speakony - kdyby byl do můstku tak by to propojení tak udělat nešlo.
Ještě jednou dík.
Šlo mě o ty speakony - kdyby byl do můstku tak by to propojení tak udělat nešlo.
Ještě jednou dík.