Zdravím
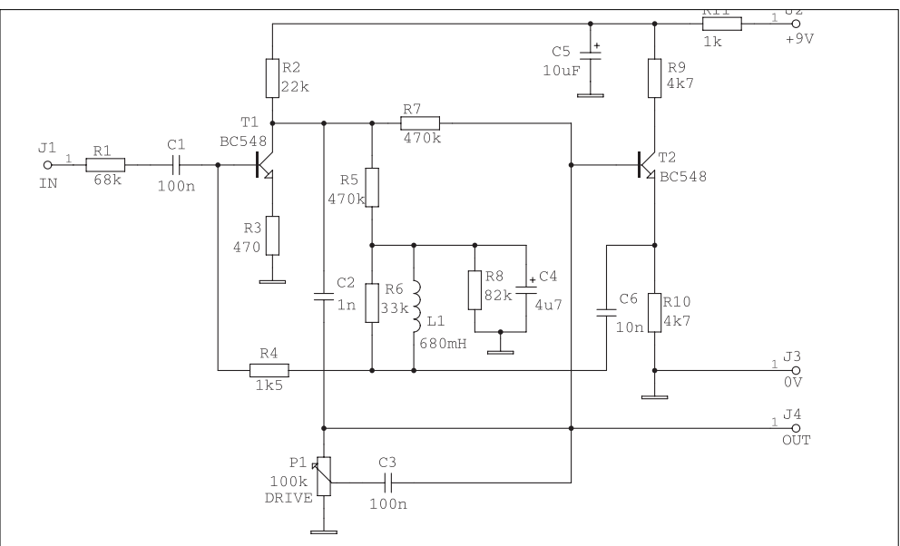
Vím že tu budu nejspíš za blbce, ale potřebuji to vědět. Rád bych si postavil efekt ze schématu v příloze, ale má to pár háčků.
1) Co znamená to OV nad Outem, respektive čeho je to vstup nebo výstup
2) Audio jacky mají vždy 2 dráty, a tady vede z In do Out pouze jeden. Mám to chápat tak, že se ten druhý zapojí napřímo z In do Out
Snažil jsem se googlit, ale marně. Proto moc prosím o rady
Předem děkuji
Výroba Wah - Vysvětlení schématu
Re: Výroba Wah - Vysvětlení schématu
Tohle patří spíš do sekce Home-made...
Jinak druhej drát z toho jacku je zem
(a bývá to ring, tip bývá signál)
Jinak druhej drát z toho jacku je zem
Naposledy upravil(a) Nero dne 2.10.2012 22:29, celkem upraveno 1 x.
Důvod: Přesunuto ;)
Důvod: Přesunuto ;)
Re: Výroba Wah - Vysvětlení schématu
0V znamemá, že na zem připojíš mínus pól baterie. Najdi si i další schémata.
Tady je to banálněji nakraslené.

Tady je to banálněji nakraslené.
