Holt musis ubrat na potenciometrechAlešK píše:Strašně přebuzený, až jakože nepříjemný.
Fuzz - Stavebnice, nebo stavba?
Re: Fuzz - Stavebnice, nebo stavba?
Při tanci nesmiju byt žadne prostoje
a hrať se musi aji na levne nastroje.
a hrať se musi aji na levne nastroje.
Re: Fuzz - Stavebnice, nebo stavba?
Pro dnešek vzdávám, ještě si zničim kombo, nebo aspoň tak mi to zní, jako něco zničenýho 
Fokus Strat SSH, CORT AD 810 OPB + spousta všeho možnýho...i nemožnýho
Re: Fuzz - Stavebnice, nebo stavba?
v tom případě to hraje jak máAlešK píše: nebo aspoň tak mi to zní, jako něco zničenýho
Dobří umělci kopírují ti nejlepší kradou. - Pablo Picasso


Re: Fuzz - Stavebnice, nebo stavba?
Fokus Strat SSH, CORT AD 810 OPB + spousta všeho možnýho...i nemožnýho
Re: Fuzz - Stavebnice, nebo stavba?
jestli ti to hraje takle podobně http://youtu.be/--j2ODTfuag tak to je normální stav . 
Dobří umělci kopírují ti nejlepší kradou. - Pablo Picasso


Re: Fuzz - Stavebnice, nebo stavba?
Jo, to bude ono.Jenom to nesmim dávat naplno, pak už to je extra fuzz 
Fokus Strat SSH, CORT AD 810 OPB + spousta všeho možnýho...i nemožnýho
- Mjkl
- Příspěvky: 886
- Registrován: 27.01.2008 19:08
- last.fm: Mjkl666
- Bandzone: Mjkl666
- Bydliště: Krnov
- Kontaktovat uživatele:
Re: Fuzz - Stavebnice, nebo stavba?
Mám takový dotaz...
Když vemu nějaké schéma co naleznu na internetu na fuzz, musím tam dát konkrétně ty samé tranzistory... (samozřejmě stejný typ PNP, nebo NPN)...? Jedná se mi o to je zřejmě asi logické, že různé typy tranzistorů asi budou mít jiné el. vlastnosti, tudíž se asi budou muset použít jiné odpory v zapojení atd... jestli jsem to teda pochopil správně...
Můj další projekt totiž asi bude vyzkoušení postavení nějakého fuzzíku...
Když vemu nějaké schéma co naleznu na internetu na fuzz, musím tam dát konkrétně ty samé tranzistory... (samozřejmě stejný typ PNP, nebo NPN)...? Jedná se mi o to je zřejmě asi logické, že různé typy tranzistorů asi budou mít jiné el. vlastnosti, tudíž se asi budou muset použít jiné odpory v zapojení atd... jestli jsem to teda pochopil správně...
Můj další projekt totiž asi bude vyzkoušení postavení nějakého fuzzíku...
Re: Fuzz - Stavebnice, nebo stavba?
no je to lepší když seženeš přímo ty co tam maj bejt .ale sou i náhrady s podobným zesílením . Pak taky záleží jestli te to Si nebo Ge tranzistor . nbo můžeš experimentovat s různejma tranzistorama . no nten fuzz je záludnej v tom že by ty tranristory měli mít nějaký určitý zesílení . ted nevim jak to přesně je ale myslim že 1. by měl mít větší zesílení než 2.
Dobří umělci kopírují ti nejlepší kradou. - Pablo Picasso


Re: Fuzz - Stavebnice, nebo stavba?
Vyber si nějaký zapojení s NPN tranzistorama, kup si hrst těchto tranzistorů, desku si udělej s paticema a zkoušej který dva k sobě nejlíp sednou. Nebo si změř jejich hfe na první pozici dej něco s hfe kolem 100 na druhou něco kolem 160 a máš vystaraný.
Při tanci nesmiju byt žadne prostoje
a hrať se musi aji na levne nastroje.
a hrať se musi aji na levne nastroje.
Re: Fuzz - Stavebnice, nebo stavba?
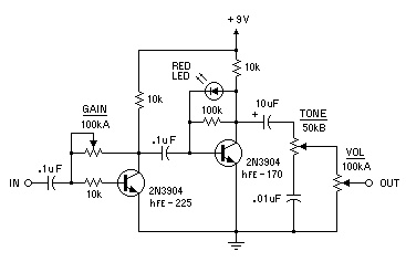
Zdravim mam takovy dotaz postavil sem si fuzz podle tohoto schematu a vubec nic to nedela vi nekdo proc? Je to schematem? Diky moc za odpovedi 
Re: Fuzz - Stavebnice, nebo stavba?
Dobrý den, co si představit pod oznámením: "nic to nedělá". Signál vůbec neprochází nebo projde v původní amplitudě a tvaru? Schema samo o sobě nějakou zásadní chybu podle mě nemá, takže chyba v zapojení, případně vadná součástka. Měřit, měřit a chyba se najde
.
S opravami jsem skončil, žádné další zakázky už nepřijímám. Když budete mít jakýkoliv smysluplný technický dotaz týkající se elektronek, zesilovačů a "krabiček", klidně mě kontaktujte e-mailem: z.hronek@protonmail.com Když budu znát odpověď, budu mít čas a chuť, rád Vám odpovím. Děkuji.
Re: Fuzz - Stavebnice, nebo stavba?
Jo omlouvam se za spatne vyjadreni. Signal vubec neprochazi jediny co me napada je to oznaceni kondiku kdyz tam pise: .1uF pouzil sem 0.1uF tak myslim ze by to tak melo byt trandiky mam ty co tak sou ty nejsou problem sehnat uz nekolikrat sem to kontroloval a furt nic.. zajimavy je ze kdyz si to dam do simulacniho programu tak nesviti ani ta ledka... tak nvm uz no zkusim patrat dal dyztak sezenu nejaky oscedceny schema co vim ze funguje . 
- kelley
- Příspěvky: 452
- Registrován: 21.07.2008 11:28
- Bandzone: http://bandzone.cz/milanpalicka
- Bydliště: Brno
- Kontaktovat uživatele:
Re: Fuzz - Stavebnice, nebo stavba?
Chyba není ve špatném schématu, ale v nedostatku tvých znalostí a zkušeností (tím nemyslím naproto nic, jen konstatování faktu). Ta LEDka tam není na svícení, ale jako tvarovač signálu. Příčinu nefunkčnosti odhalil již Tube Guru. Tipuju spíš na chybu v zapojení. Hledat, kontrolovat, měřit, učit se...
Blog: http://milpal.cz, Bandzone: http://bandzone.cz/milanpalicka
Re: Fuzz - Stavebnice, nebo stavba?
Rozhodne to neberu jako urážku sám vím že to tak je a ničim jinym než praxí se to nezlepší..
nicméně mám ještě jeden dotaz zajímalo by me proč se na některých schématech obevuje 3. jack který je spojeny s napájení baterie napadá me jen ze by to mohlo fungovat jako zapinani ale nejsem si tim jist a nevim jesli tam tedy musi byt dekuju za odpovedi 
** edit - prave sem to zjistil... konektor pro napájení ze sítě na místo baterie je to tak ??
** edit - prave sem to zjistil... konektor pro napájení ze sítě na místo baterie je to tak ??
- B3CK
- Příspěvky: 74
- Registrován: 10.01.2012 22:28
- Bandzone: https://soundcloud.com/b3ck-2
- Bydliště: Písek
- Kontaktovat uživatele:
Re: Fuzz - Stavebnice, nebo stavba?
Omlouvám se, že odbočuji, ale já (jako člověk, který nestudoval technický obor, mám za sebou gympl a ted dělám ekonomku) mám dobrou zkušenost se stavebnicí UK-Electronic (http://uk-electronic.de/onlineshop/inde ... 3947175805). Je tam velký výběr různých součástek a před 2 týdny jsem si tam koupil stavebnici ne Fuzzu, ale Big Muffu (Ram´s Head) a s efektem jsem naprosto spokojený. Komunikace atd. probíhala v pohodě a tuším, že do 3 dnů to z Německa bylo doma. Celá legrace mě vyšla asi na 1300 Kč (+/-) se vším potřebným (krom pájky atd.). Stavba samotná i na to, že jsem nikdy nic podobnýho nedělal, byla v pohodě. Největší výtku jsem v době stavění měl k výslednému nákresu (nevím jak jinak to pojmenovat, stav, kdy je vše přiletované a pozapojované). Podle toho nákresu jsem si kontroloval, zda je vše, jak má. Ten nákres mě zmátl tím, že nebylo jasné, jestli to je zobrazené zepředu nebo zezadu (jde o kravinu, ale pro mě jako naprostého laika to byly hrozné nervy a pravdu jsem zjistil v půlce zapojování drátků podle umístění "složité" ždířky na jack a obrázku rozmístění potenciometrů na pravém Big Muffu), přitom by tam stačilo napsat něco typu "front view". Přes to všechno se mi to podařilo sestavit a vše funguje. Také je tam super výběr krabiček (jako krytů) několika rozměrů, materiálů, barev a jsou tam i ty předvrtané. Takže když bych scháněl stavebnici, tak právě znova tam.
Fender Custom Jazzmaster 1985/86, Jolana Diamant 2008 Custom s P94 a PAF, Fender Custom Vibrolux Rever-Amp, VOX A4C1 RED, CEHX Big Muff Black Russian V8, Centaur clon overdrive
Re: Fuzz - Stavebnice, nebo stavba?
Pravděpodobně to tak bude... Na 100% ti to bez konkrétního schématu nikdo neřeknetronik píše:Rozhodne to neberu jako urážku sám vím že to tak je a ničim jinym než praxí se to nezlepší..nicméně mám ještě jeden dotaz zajímalo by me proč se na některých schématech obevuje 3. jack který je spojeny s napájení baterie napadá me jen ze by to mohlo fungovat jako zapinani ale nejsem si tim jist a nevim jesli tam tedy musi byt dekuju za odpovedi
** edit - prave sem to zjistil... konektor pro napájení ze sítě na místo baterie je to tak ??
Re: Fuzz - Stavebnice, nebo stavba?
jo asi to tak nejspíš bude . jestli sou tam 2 jacky tak 1. je napájení , baterka / zdroj a druhý jakck , pokud je vstup stereo tak při zasunutí vstupního jacku se zapne efekt
Dobří umělci kopírují ti nejlepší kradou. - Pablo Picasso


Re: Fuzz - Stavebnice, nebo stavba?
B3CK: to je sice pekny ale neni nad ten pocit kdyz si neco udeláš uplne sám.. a hlavně za zlomek ceny, kdyz se kouknes co je tam za součastky tak ty si koupis opravdu za pakatel(az teda na 3PDT footswitch kterej se da dost blbe sehnat - nevite jak ho nahradit?) a DPS si muzes udelat sam takze jediny co ti schazi je krabicka kterou si s trochou sikovnosti taky udelas sam.. 
Jinak par problemu k memu efektu:
zdalo se mi jako zbytecnost pouzit na vstup stereo mam tam mono uz vim ze je to chyba a urcite to predelam nicméně při zapojení (bez 3PDT) tudíž signál z kytary přímo na vstup ef. a vystup ef. (z volume potíku) na vstup komba mi efekt stále nic nedělal signál jakoby vubec neprochazel, ale zjistil sem ze kdyz podrzím u jacku vývod se signálem(mám ty odkryty jacky) tak to propouští ale ponekud utlumene a efekt neni znat ani po nastaveni potíku. Myslím si že to nejspíš bude špatným uzeměním ale nevim jak bych to měl uzemit nekde sem cet ze ten 3PDT to uzemni ale kdyz ho tam nemam a jeste to nemam ani v krabce.. nejaka rada? mám veškerou zem na DPS danou proste na "lajnu" GND
Díky
Jinak par problemu k memu efektu:
zdalo se mi jako zbytecnost pouzit na vstup stereo mam tam mono uz vim ze je to chyba a urcite to predelam nicméně při zapojení (bez 3PDT) tudíž signál z kytary přímo na vstup ef. a vystup ef. (z volume potíku) na vstup komba mi efekt stále nic nedělal signál jakoby vubec neprochazel, ale zjistil sem ze kdyz podrzím u jacku vývod se signálem(mám ty odkryty jacky) tak to propouští ale ponekud utlumene a efekt neni znat ani po nastaveni potíku. Myslím si že to nejspíš bude špatným uzeměním ale nevim jak bych to měl uzemit nekde sem cet ze ten 3PDT to uzemni ale kdyz ho tam nemam a jeste to nemam ani v krabce.. nejaka rada? mám veškerou zem na DPS danou proste na "lajnu" GND
Díky
Re: Fuzz - Stavebnice, nebo stavba?
3pdt se nechá nahradit dpdt pokud teda oželíš LED signalizaci nebo si tam do děláš milenium bypas.
Jo stereo jack je dobrej hlavně když jedeš na baterky .
Jestli ti neprochází signál když to máš takle natvrdo zapojený (jack>efekt>jack) ty země zapojuju takle . vstupní jack , výstupní jack a - z baterky a zem efektu spojim do jednoho bodu .
Jo stereo jack je dobrej hlavně když jedeš na baterky .
Jestli ti neprochází signál když to máš takle natvrdo zapojený (jack>efekt>jack) ty země zapojuju takle . vstupní jack , výstupní jack a - z baterky a zem efektu spojim do jednoho bodu .
Dobří umělci kopírují ti nejlepší kradou. - Pablo Picasso


Re: Fuzz - Stavebnice, nebo stavba?
Tak mam dalsi problem po pripojeni efektu mi to pouze zvysi basy a zajimavy je ze napajeni nema vubec zadny vliv netusite nekdo cim by to mohlo byt?