Schémata na kytarové efekty
Re: Schémata na kytarové efekty
ma nekdo nejake schema na looper ?
Re: Schémata na kytarové efekty
http://www.harmonycentral.com/t5/DIY-Do ... p/15064450
http://www.beavisaudio.com/techpages/PedalHacker/
http://www.beavisaudio.com/projects/Loo ... /index.htm
http://www.beavisaudio.com/techpages/PedalHacker/
http://www.beavisaudio.com/projects/Loo ... /index.htm
S opravami jsem skončil, žádné další zakázky už nepřijímám. Když budete mít jakýkoliv smysluplný technický dotaz týkající se elektronek, zesilovačů a "krabiček", klidně mě kontaktujte e-mailem: z.hronek@protonmail.com Když budu znát odpověď, budu mít čas a chuť, rád Vám odpovím. Děkuji.
Re: Schémata na kytarové efekty
hmm ze bych to spatne napsal... rad bych takovou to krabicku jak se do ni da nahravat pri hrani... pokud se nepletu ma se to menoval loop pedal
Re: Schémata na kytarové efekty
to lze analogově velice špatně realizovat a nechci tě nějak podceňovat ale práce s digitálními efekty je dost složitá - nějaké tipy a schémata bys měl najít zde http://www.diystompboxes.com/smfforum/i ... board=19.0 ale doporučuju looper spíš koupit je to moc sraní a nevyjde tě to levněji...
JJ Gtrs "Yamaha SG-40 replica", Aria Diamond 1803T, Zenon Audition->TC Polytune mini->Super Electric MK1.5->Boss DC3->Ibanez SC10->Ibanez DE7->Yamaha MagicStomp->Acoustic 450->Selmer T&B 212 + Stanley 212
www.black-audio.net
www.black-audio.net
Re: Schémata na kytarové efekty
Souhlas, tohle postavit je vyšší dívčí a výsledek nemůž být lepší/výhodnější než koupit nový, tím spíš bazarový.
Re: Schémata na kytarové efekty
Ahoj lidi, neválí se vám někde schéma na zapojeni SuperSwitche od Fenderu, kde poloha, která je běžně mid+bridge (druhá od spodu) nahrazena neck+bridge?
(Nepatří to sem, ale je škoda kvůli tomu otevírat nový topic.)
Díky
(Nepatří to sem, ale je škoda kvůli tomu otevírat nový topic.)
Díky
Re: Schémata na kytarové efekty
To je pravda... jeden stačí snimace-hardware-prislusenstvi-udrzba/z ... t4491.htmlmajmo píše: (Nepatří to sem, ale je škoda kvůli tomu otevírat nový topic.)
Jinak k tématu nic nevím, sorry.
:Apollo LP junior::Molk telecaster::Dimavery Precision Bass::Cort AD810 NS::Bugera 6262::Molk custom box 412:
:Mapex Voyager(22",10",12",14",14")::Anatolian, Paiste, Zildjian a Amati činely::HW Mapex, Sonor::Vater 5A
http://bandzone.cz/fadetogrey
http://last.fm/user/Moleek
:Mapex Voyager(22",10",12",14",14")::Anatolian, Paiste, Zildjian a Amati činely::HW Mapex, Sonor::Vater 5A
http://bandzone.cz/fadetogrey
http://last.fm/user/Moleek
Re: Schémata na kytarové efekty
Zdar, majmo zkus hledat na netu jestli někdo náhodou neměl stejný nápad (požadavek). Pro začátek by Ti mohlo pomoci něco z těchhle odkazů:
http://www.strat-talk.com/forum/tech-ta ... agram.html
http://www.premierguitar.com/articles/E ... per_Switch
Vždyť na to bys mohl přijít i sám ne? To snad ani nemusíš hledat, umíš-li přečíst a porozumět schematu, měl bys to umět i sám vymyslet když víš co chceš. Přeji Ti aby sis kytaru co nejdřív přizpůsobil "k obrazu svému"
.
http://www.strat-talk.com/forum/tech-ta ... agram.html
http://www.premierguitar.com/articles/E ... per_Switch
Vždyť na to bys mohl přijít i sám ne? To snad ani nemusíš hledat, umíš-li přečíst a porozumět schematu, měl bys to umět i sám vymyslet když víš co chceš. Přeji Ti aby sis kytaru co nejdřív přizpůsobil "k obrazu svému"
S opravami jsem skončil, žádné další zakázky už nepřijímám. Když budete mít jakýkoliv smysluplný technický dotaz týkající se elektronek, zesilovačů a "krabiček", klidně mě kontaktujte e-mailem: z.hronek@protonmail.com Když budu znát odpověď, budu mít čas a chuť, rád Vám odpovím. Děkuji.
Re: Schémata na kytarové efekty
Já se na tom hrozně zasekl a když jsem schéma překresloval potřetí aby to bylo co nejvíc "clean", tak už jsem se v tom tolik zamotal, že jsem si řekl, že bude lepší se zeptat.
Díky. !
Díky. !
Re: Schémata na kytarové efekty
Zdarte, jsem absolutní amatér, ale zaujal mě Tone Bender MkII, nicméně
objevil jsem toto, dokážu to jako absolutní neznalec postavit a především sehnat na to u nás
všechno, nebo se to musí objednávat? zkoušel to někdo postavit??
případně mě prosím odkažte, jestli už to tu někdo řešil, já jsem to jinde nenašel
objevil jsem toto, dokážu to jako absolutní neznalec postavit a především sehnat na to u nás
všechno, nebo se to musí objednávat? zkoušel to někdo postavit??
případně mě prosím odkažte, jestli už to tu někdo řešil, já jsem to jinde nenašel
Re: Schémata na kytarové efekty
Ahoj, součástky bys měl sehnat úplně v pohodě (jen ty tranzistory nevím- pokud bys chtěl originály, tak asi z eBay...). Dobrá stránka o stavbě tohoto efektu je: http://fuzzcentral.ssguitar.com/mkII.php
A tady se trochu řešil problém: post356373.html?hilit=Tone%20bender#p356373.
EDIT: Tak ty tranzistory v ČR opravdu těžko seženeš (o starých originálech ani nemluvím
). Víc by ti mohl poradit místní bastlíř MrB14ck Tone Bender už stavěl- zeptej se raději přímo jeho přes SZ.
A tady se trochu řešil problém: post356373.html?hilit=Tone%20bender#p356373.
EDIT: Tak ty tranzistory v ČR opravdu těžko seženeš (o starých originálech ani nemluvím
Re: Schémata na kytarové efekty
abych se vyjádřil - stavěl jsem MKI ale víceméně to není moc velký rozdíl co se týče součástek. Tranzistory použij jaké seženeš ale pokud nechceš laborovat s nastavováním pracovních bodů tak doporučuju přesně dodržet doporučené Hfe (pozor skutečné! ne to co ti změří multimetr) a unikající proud (leakage)
Q1 okolo 65, Q2 kolem 85 a Q3 okolo 100-120 (u všech 3 leak kolem 100-150uA). tu je článek o měření http://www.geofex.com/Article_Folders/ffselect.htm
nebo si můžeš objednat už odměřenou trojici z smallbearelec.com - 14dolarů plus nějaká ta pošta vlastně není až tak moc když přemýšlím nad tím kolik jsem těch tranzistorů koupil než sem našel vhodné
můžeš tam koupit i ostatní MOJO díly
jinak moje MKI má Q1 a Q2 GC508 a Q3 ruský GT402
pokud si rozhodneš tranzistory odměřit sám tak se vůbec neboj ruských, českých nebo německých - kolikrát mají mnohem lepší parametry pro použití v efektech než většina anglických nebo amerických typů
případně se mi ozvi - pokusím se tu najít v hromadě "šrotu" ještě jednu sadu
Q1 okolo 65, Q2 kolem 85 a Q3 okolo 100-120 (u všech 3 leak kolem 100-150uA). tu je článek o měření http://www.geofex.com/Article_Folders/ffselect.htm
nebo si můžeš objednat už odměřenou trojici z smallbearelec.com - 14dolarů plus nějaká ta pošta vlastně není až tak moc když přemýšlím nad tím kolik jsem těch tranzistorů koupil než sem našel vhodné
můžeš tam koupit i ostatní MOJO díly
jinak moje MKI má Q1 a Q2 GC508 a Q3 ruský GT402
pokud si rozhodneš tranzistory odměřit sám tak se vůbec neboj ruských, českých nebo německých - kolikrát mají mnohem lepší parametry pro použití v efektech než většina anglických nebo amerických typů
případně se mi ozvi - pokusím se tu najít v hromadě "šrotu" ještě jednu sadu
JJ Gtrs "Yamaha SG-40 replica", Aria Diamond 1803T, Zenon Audition->TC Polytune mini->Super Electric MK1.5->Boss DC3->Ibanez SC10->Ibanez DE7->Yamaha MagicStomp->Acoustic 450->Selmer T&B 212 + Stanley 212
www.black-audio.net
www.black-audio.net
Re: Schémata na kytarové efekty
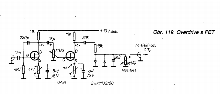
Nemáte pls někdo doma staré Amatérské rádio, tuším č.1 z roku 1990, modré (s kytarou na obalu)?
Moje bohužel během let někam odběhlo a už se nevrátilo... A bylo tam schéma na overdrive s dvěma BF 245, po výměně trandů za BF 256 a vypuštění diod na konci to hrálo moc dobře, rád bych si to zase po letech zbastlil
Moje bohužel během let někam odběhlo a už se nevrátilo... A bylo tam schéma na overdrive s dvěma BF 245, po výměně trandů za BF 256 a vypuštění diod na konci to hrálo moc dobře, rád bych si to zase po letech zbastlil
Čest má v politice své hrdé místo hned v první řadě.
Proto zpravidla už zpočátku dojde úhony.
(Hynce Ptáček z Pirkštejna - apokryf)
Mám uši, hlavu i zkušenosti. Ale NEMÁM patent na rozum.
Proto zpravidla už zpočátku dojde úhony.
(Hynce Ptáček z Pirkštejna - apokryf)
Mám uši, hlavu i zkušenosti. Ale NEMÁM patent na rozum.
Re: Schémata na kytarové efekty
Kdybys věděl číslo tak bych to asi vyštrachal. Nicméně 1/1990 to není...
EDIT: asi myslíš 1/91. Pošli mi do SZ emailovou adresu. Pošlu ti to...
EDIT: asi myslíš 1/91. Pošli mi do SZ emailovou adresu. Pošlu ti to...
Při tanci nesmiju byt žadne prostoje
a hrať se musi aji na levne nastroje.
a hrať se musi aji na levne nastroje.
Re: Schémata na kytarové efekty
Zdar, myslíš tento?
S opravami jsem skončil, žádné další zakázky už nepřijímám. Když budete mít jakýkoliv smysluplný technický dotaz týkající se elektronek, zesilovačů a "krabiček", klidně mě kontaktujte e-mailem: z.hronek@protonmail.com Když budu znát odpověď, budu mít čas a chuť, rád Vám odpovím. Děkuji.
Re: Schémata na kytarové efekty
Jo, to je on, Jastud už mi poslal celé Amáro v pdf na maila, díky moc vám oběma!
Čest má v politice své hrdé místo hned v první řadě.
Proto zpravidla už zpočátku dojde úhony.
(Hynce Ptáček z Pirkštejna - apokryf)
Mám uši, hlavu i zkušenosti. Ale NEMÁM patent na rozum.
Proto zpravidla už zpočátku dojde úhony.
(Hynce Ptáček z Pirkštejna - apokryf)
Mám uši, hlavu i zkušenosti. Ale NEMÁM patent na rozum.
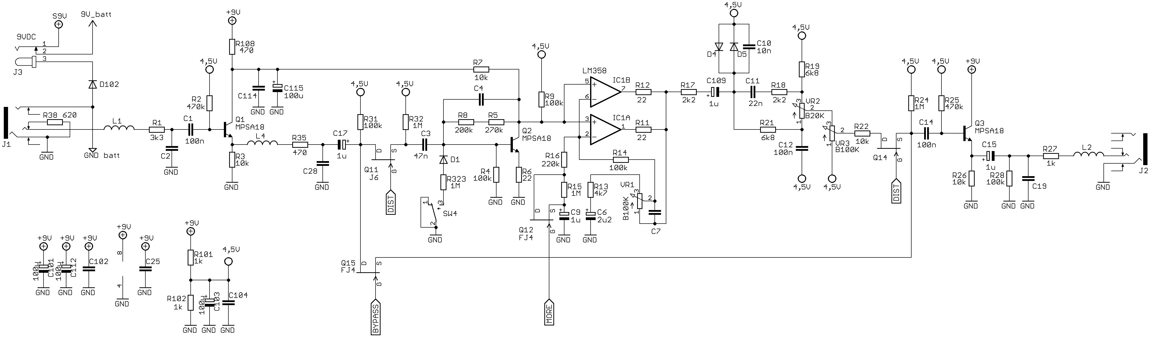
Vox Satchurator Distortion
Zdar!
Překresloval jsem schéma signálové části Satchuratoru, kdyby někdo měl zájem opravovat nebo modifikovat. Hodně součástek na dps není osazeno, různé verze se mohou lišit.
Tento týden jsem dodělal modifikaci podobnou keeley modu, celkem se těším, až ji o víkendu vyzkouším.
Překresloval jsem schéma signálové části Satchuratoru, kdyby někdo měl zájem opravovat nebo modifikovat. Hodně součástek na dps není osazeno, různé verze se mohou lišit.
Tento týden jsem dodělal modifikaci podobnou keeley modu, celkem se těším, až ji o víkendu vyzkouším.
Re: Schémata na kytarové efekty
Moc pěkné. Díky. Bohužel krabku nemám, tak nepomůžu.
V čem to kreslíš?
Takže je to lehce modnutá DS-1. Paralelně zapojené půlky opampu jsem neviděl, pokud není třeba budit něco nízkoimpedančního. Diody D4 a D5 jsou stejné Si?
V čem to kreslíš?
Takže je to lehce modnutá DS-1. Paralelně zapojené půlky opampu jsem neviděl, pokud není třeba budit něco nízkoimpedančního. Diody D4 a D5 jsou stejné Si?
Re: Schémata na kytarové efekty
Je to kreslené v Eaglu. D4 a D5 jsou standardní 1N4148, stejně jako v DS-1. Jak píšeš, výhoda toho paralelního zapojení operáku je větší zatěžitelnost, resp. menší zkreslení do zátěže a dále pak o něco menší šum.
Včera jsem zkoušel modifikovanou verzi a je to pecka.
Včera jsem zkoušel modifikovanou verzi a je to pecka.
GCB95 wah/volume mod
Pro zájemce o velice jednoduchou a slušnou wah/volume modifikaci Cry Baby GCB-95 přiloženo schéma.
Úprava frekvenčního rozsahu a Q wahu. Jako volume pedál chodí rovně od 60Hz, rozuměj nemění barvu zvuku, jen hlasitost, v krajních rozsazích pedálu má rozsah regulace od -30dB do 0dB, což je trochu slabší, ale někomu se může hodit.
Užívejte s rozumem
Úprava frekvenčního rozsahu a Q wahu. Jako volume pedál chodí rovně od 60Hz, rozuměj nemění barvu zvuku, jen hlasitost, v krajních rozsazích pedálu má rozsah regulace od -30dB do 0dB, což je trochu slabší, ale někomu se může hodit.
Užívejte s rozumem