Naše lampové projekty (tipy, rady,...
Re: Naše lampové projekty (tipy, rady,...
Zdravím, chtěl bych se zeptat, jestli by bylo možné použít v případě tohoto zesilovače (orange or 80): http://farm9.staticflickr.com/8282/7585 ... 87d0_b.jpg master-volume (PPIMV), stené jako je v zapojení zesilovače orange overdrive viz: http://www.orangefieldguide.com/OFG_SCHEM/ODschem_A.gif
Předem díky za odpověď
Předem díky za odpověď
Re: Naše lampové projekty (tipy, rady,...
Určitě ano. Nevím, k čemu jsou ty R 330k, nedával bych je tam. Vazební kapacity bych asi zvýšil na dvojnásobek, když jsou tam dva v sérii, aby dohromady daly těch 0,068.
Mám v kombu PPIMV a nepoužívám to, protože invertor nezkresluje pěkně, spíš hnusně. Používám klasický master před invertorem.
Mám v kombu PPIMV a nepoužívám to, protože invertor nezkresluje pěkně, spíš hnusně. Používám klasický master před invertorem.
Re: Naše lampové projekty (tipy, rady,...
Díky za odpověď. Zkouším teď dát do kupy ten OR 80 a přidal jsem tam právě tenhle master, jenže to nefunguje, tak se snažím přijít na to, kde by mohla být chyba. Zesilovač jen žhaví, ale nehraje. Ještě chci zkusit vyměnit elektronky v pre-ampu, protože k těm jsem přišel tak nějak pofidérně, a co jsem koukal na internet, tak by to mohly mít na svědomí ony.
Re: Naše lampové projekty (tipy, rady,...
Zesilovač oživuj po částech a nejlépe od konce. Měl bys umět funkčně vyzkoušet jednotlivé části zvlášť.
1. Žhavení - funguje
2. Výkonový zes s invertorem musí hrát s nějakým signálem píchlým přímo na invertor
3. Předzes musí hrát
4. Dohromady to musí hrát.
1. Žhavení - funguje
2. Výkonový zes s invertorem musí hrát s nějakým signálem píchlým přímo na invertor
3. Předzes musí hrát
4. Dohromady to musí hrát.
Re: Naše lampové projekty (tipy, rady,...
Díky za tip, zkusím si s tím pohrát. Chci se ale ještě zeptat, jaký zdroj signálu používáte pro testování jednotlivých sekcí?
Re: Naše lampové projekty (tipy, rady,...
Na oživování a hledání chyb v signálové cestě se mi velice osvědčil malý tranzistorový přepínatelný tónový generátor. Kdysi před léty jsem si ho narychlo spíchnul a stal se z něho nepostradatelný pomocník při bastlení .
Schémátek na takovouhle šikovnou věcičku je na webu spousty .
Schémátek na takovouhle šikovnou věcičku je na webu spousty .
- Abu
- Příspěvky: 1549
- Registrován: 11.01.2009 17:36
- Bandzone: http://bandzone.cz/thedirtyraccoons
- Bydliště: Praha
- Kontaktovat uživatele:
Re: Naše lampové projekty (tipy, rady,...
Taky se mi nekde doma vali tonovy generator, ale v posledni dobe si radeji pustim na telefonu tohle -
https://play.google.com/store/apps/deta ... tone&hl=cs
(je to rychlejsi nez hledat kde ten gener je a jestli ma v sobe baterku atd...)
https://play.google.com/store/apps/deta ... tone&hl=cs
(je to rychlejsi nez hledat kde ten gener je a jestli ma v sobe baterku atd...)
Hraju výhradně na šrot.
Re: Naše lampové projekty (tipy, rady,...
kkrys95
Ahoj
nechci se v tom moc rejpat, ale než ten dvojitý potenciometr, tak bych asi uvažoval radši nad jiným řešením pokud nemáš potenciometr se zaručeným souběhem ...
Ahoj
nechci se v tom moc rejpat, ale než ten dvojitý potenciometr, tak bych asi uvažoval radši nad jiným řešením pokud nemáš potenciometr se zaručeným souběhem ...
Provádím základní měření elektronek a drobné opravy a úpravy elektronkových aparátů a věcí kolem hraní. Vše je na domluvě - Severní Čechy
Dotazy prosím do SZ
Dotazy prosím do SZ
Re: Naše lampové projekty (tipy, rady,...
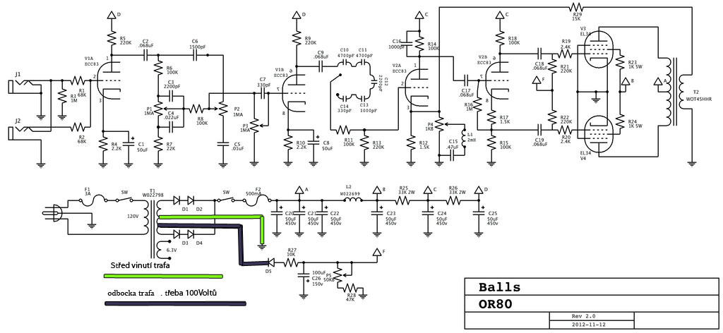
Tak jsem nakonec použil starou mptrojku. Zjistil jsem, že výkonová sekce hraje až za těmi 0.068 uF kondenzátory, které jsou před výkonovými elektronkami, tzn. že přes ten invertor to neproleze. Nenapadá vás, čím by to mohlo být? Pro upřesnění, ten master jsem na původní schéma narouboval takhle: http://kkrys95.rajce.idnes.cz/orange/#o ... 0PPIMV.jpg
Naposledy upravil(a) kkrys95 dne 5.09.2016 19:43, celkem upraveno 1 x.
Re: Naše lampové projekty (tipy, rady,...
nejdřív změř napětí na anodách a katodách je v normálu?
máš to přesně dle schema? možná přidat foto,ale jsou tam jen rezistory neměl bys teoreticky moc kam šlápnout vedle ..
a C17?
máš to přesně dle schema? možná přidat foto,ale jsou tam jen rezistory neměl bys teoreticky moc kam šlápnout vedle ..
a C17?
Naposledy upravil(a) Trevor dne 5.09.2016 19:43, celkem upraveno 1 x.
Provádím základní měření elektronek a drobné opravy a úpravy elektronkových aparátů a věcí kolem hraní. Vše je na domluvě - Severní Čechy
Dotazy prosím do SZ
Dotazy prosím do SZ
Re: Naše lampové projekty (tipy, rady,...
Tak buď tím PPIMV zkratuješ signál, nebo máš špatnou lampu.
Re: Naše lampové projekty (tipy, rady,...
Tak napětí proti zemi: na anodách je: na první ecc83: pin 1 i 6 asi 80V, na druhé pin 1=80V, pin 6= 130V, na katodách: první: pin 3=0,6V, pin 8=0,6V, druhá: pin 3=0,6V, pin 8=40V. Opravte mě jestli se pletu, ale ty hodnoty se mi nějak nepozdávají, nejspíš to budu muset ještě celé překontrolovat.
Re: Naše lampové projekty (tipy, rady,...
nevypadá to tak zle od oka, můžeš zkusit prohodit elektronky, jak se ti napeti změní, kolik mas napajeci napětí?
když ti jde koncák tak bych to vzal odzadu
C17 odpojit od předchozí anody zapojit do něj signál a zkusit zda projde do koncáku
Invertor s rozdělenou zátěží
http://www.misael.cz/clanky/invertory-s-ecc82/
tu máš samostatné téma jen na ten invertor je to sice s 82 ale princip zapojeni je stejny
zkoušel bych to bez FB a podobných detailů a až se to rozchodí tak doplńovat postupně...
když ti jde koncák tak bych to vzal odzadu
C17 odpojit od předchozí anody zapojit do něj signál a zkusit zda projde do koncáku
Invertor s rozdělenou zátěží
http://www.misael.cz/clanky/invertory-s-ecc82/
tu máš samostatné téma jen na ten invertor je to sice s 82 ale princip zapojeni je stejny
zkoušel bych to bez FB a podobných detailů a až se to rozchodí tak doplńovat postupně...
Provádím základní měření elektronek a drobné opravy a úpravy elektronkových aparátů a věcí kolem hraní. Vše je na domluvě - Severní Čechy
Dotazy prosím do SZ
Dotazy prosím do SZ
Re: Naše lampové projekty (tipy, rady,...
Po prohození elektronek je na prvním pinu první ecc83 o 10V víc, jinak je to vesměs to samé. Do zesilovače jde z trafa kolem 358V. Když zapojím signál před C17 tak není slyšet nic. Zkusil jsem tedy bypasovat ten PPIMV a nic se nezměnilo, za těmi 0,068uF to hraje, ale před nimi (blíž k pre-ampu) už je ticho. řekl bych tedy, že před nimi to musí být někde zkratované, jen netuším kde.
Re: Naše lampové projekty (tipy, rady,...
divný je že ti signál neprochází přes kondenzátory, pokud to dobře chápu..? můžeš testnout přes jiné cokoli na dané napětí od 22nano po 22mikro na test postačí
Provádím základní měření elektronek a drobné opravy a úpravy elektronkových aparátů a věcí kolem hraní. Vše je na domluvě - Severní Čechy
Dotazy prosím do SZ
Dotazy prosím do SZ
Re: Naše lampové projekty (tipy, rady,...
Ano přesně tak, přes kondenzátory to neprojde. Tak jsem prozatím vypreparoval ten master, kondíky jsem vyměnil (shodou okolností jsem měl pár stejných navíc) no a nic se nezměnilo. Nemůže to být opravdu špatnou elektronkou v preampu?
Ještě jeden poznatek: Po tom co jsem vydoloval ten master, tak pár vteřin po zapnutí zesilovače se z repra ozve takový brumivý, oscilační zvuk a pak zas ztichne, jako by bylo slyšet nabíjení kondenzátorů.
Ještě jeden poznatek: Po tom co jsem vydoloval ten master, tak pár vteřin po zapnutí zesilovače se z repra ozve takový brumivý, oscilační zvuk a pak zas ztichne, jako by bylo slyšet nabíjení kondenzátorů.
Re: Naše lampové projekty (tipy, rady,...
se mi zda to napeti na katodach moc malé zkus změřit ještě jednou dle popisu v sz
Provádím základní měření elektronek a drobné opravy a úpravy elektronkových aparátů a věcí kolem hraní. Vše je na domluvě - Severní Čechy
Dotazy prosím do SZ
Dotazy prosím do SZ
Re: Naše lampové projekty (tipy, rady,...
Nepoužil jsi náhodou starou patici na elektronku ? Taková stará zoxidovaná nebo zkratovaná patice může nadělat pěknou paseku a zamotat špekuličku
Ostatně i nová patice může být vadná. Zkus ji proměřit ohmetrem, možná tady je zakopanej pes.
Ostatně i nová patice může být vadná. Zkus ji proměřit ohmetrem, možná tady je zakopanej pes.
Re: Naše lampové projekty (tipy, rady,...
Patice je nová, keramická, resp. poslední 4 měsíce mi ležela ve skříni, ale nic tragického by za sebou mít neměla.
Re: Naše lampové projekty (tipy, rady,...
Myslim že na původním schema je chyba v zapojení napájení není zapojen střed napájení ale jen odbočka pro bias
kdyby k tomu někdo něco měl budeme rádi, třeba to neni jediná chyba ..
kdyby k tomu někdo něco měl budeme rádi, třeba to neni jediná chyba ..
Provádím základní měření elektronek a drobné opravy a úpravy elektronkových aparátů a věcí kolem hraní. Vše je na domluvě - Severní Čechy
Dotazy prosím do SZ
Dotazy prosím do SZ