Zapojení reproduktorů a boxů

Lampy, tranzistory, technické problémy, ...
Odpovědět
qwer
Odborník
Příspěvky: 3603
Registrován: 7.02.2007 0:18
Bydliště: Olomouc

Re: Zapojení reproduktorů a boxů

Příspěvek od qwer »

Uživatelský avatar
Ivan.ps
Příspěvky: 399
Registrován: 12.08.2009 20:34
Bydliště: Nové Zámky, Slovensko
Kontaktovat uživatele:

Re: Zapojení reproduktorů a boxů

Příspěvek od Ivan.ps »

Tak teraz kde je pravda?
kmensik
Rádce
Příspěvky: 3052
Registrován: 29.05.2008 8:00
Bydliště: Brno

Re: Zapojení reproduktorů a boxů

Příspěvek od kmensik »

Já říkám, že při půlce lamp máš dát 16Ohm bednu do 8Ohm zdířky. Pravda je tam, kde někdo umí počítat. Nicméně je dost možné, že když to neuděláš, přetížené koncové lampy budou hrát jinak, a ne špatně.
Uživatelský avatar
Tube Guru
Odborník
Příspěvky: 2025
Registrován: 13.11.2011 21:07
Bydliště: Země, ČR dočasně

Re: Zapojení reproduktorů a boxů

Příspěvek od Tube Guru »

Zdar, pravda je, že při vyjmutí dvou koncových lamp je třeba pro zachování stejných pracovních podmínek (zatěžovací impedance) zapojit 16Ω bednu do 8Ω výstupu zesilovače. Když je někdo líný to udělat, zesilovač samozřejmě sice "hraje", koncové lampy jsou však přetížené. Časem se to projeví jejich nižší životností.
S opravami jsem skončil, žádné další zakázky už nepřijímám. Když budete mít jakýkoliv smysluplný technický dotaz týkající se elektronek, zesilovačů a "krabiček", klidně mě kontaktujte e-mailem: z.hronek@protonmail.com Když budu znát odpověď, budu mít čas a chuť, rád Vám odpovím. Děkuji.
Uživatelský avatar
Ivan.ps
Příspěvky: 399
Registrován: 12.08.2009 20:34
Bydliště: Nové Zámky, Slovensko
Kontaktovat uživatele:

Re: Zapojení reproduktorů a boxů

Příspěvek od Ivan.ps »

Ďakujem za odpoveď. Ešte mám jednu otázku. Doteraz sme zapájali aparát do 16 ohmového boxu cez 16 ohmový výstup (na obrázku je to ľavý výstup).

http://medias.audiofanzine.com/images/n ... 487099.jpg

Dobre tomu rozumiem, že ak chem použiť jeden 8 ohmový výstup na DSL100, tak stačí prepnúť prepínač na hlave na 8 ohmov a box pripojiť na hociktorý z tých dvoch výstupov (stredný alebo pravý)?
Uživatelský avatar
torst
Příspěvky: 7195
Registrován: 26.01.2010 14:19

Re: Zapojení reproduktorů a boxů

Příspěvek od torst »

Tube Guru píše:Zdar, pravda je, že při vyjmutí dvou koncových lamp je třeba pro zachování stejných pracovních podmínek (zatěžovací impedance) zapojit 16Ω bednu do 8Ω výstupu zesilovače. Když je někdo líný to udělat, zesilovač samozřejmě sice "hraje", koncové lampy jsou však přetížené. Časem se to projeví jejich nižší životností.
To jsem nevěděl. Dík- člověk se pořád učí.
Ivan : Ano.
Já se domnívám, že revoluce je zvrat k lepšímu. Kontrarevoliuce je síla, která tomuto zvratu brání. Kontrarevoluce se drží u moci zuby nehty. Ti starší už pouze nehty. (Zdeněk Svěrák, 1989)
Horča
Příspěvky: 71
Registrován: 13.06.2011 19:33
Bydliště: Pardubice

Re: Zapojení reproduktorů a boxů

Příspěvek od Horča »

Zdar,
doufám, že jsem ve správném tématu :D
Mám hlavu Blackheart BH5H. Ta hlava má výstupy 2x 4Ω, 2x 8Ω a jeden výstup na 16Ω. No a já bych se chtěl optat, jestli můžu použít jen jeden box (třeba 4Ω) když ty vstupy jsou tam dva (to samé s 8Ω). Pro lepší představu hážu foto. Nejsem elektrikář a nevyznám se v tom, tak bych chtěl poprosit někoho, kdo je v tom fundovaný, aby mi to osvětlil - nechci to zničit :) Předem díky :)
Přílohy
IMG_20170205_192246.jpg
kmensik
Rádce
Příspěvky: 3052
Registrován: 29.05.2008 8:00
Bydliště: Brno

Re: Zapojení reproduktorů a boxů

Příspěvek od kmensik »

Jasně, jen jeden. Hlavně ať je něco zapojené, nesmí to jet bez zátěže.
Horča
Příspěvky: 71
Registrován: 13.06.2011 19:33
Bydliště: Pardubice

Re: Zapojení reproduktorů a boxů

Příspěvek od Horča »

Supr, díkes :)
Uživatelský avatar
Tube Guru
Odborník
Příspěvky: 2025
Registrován: 13.11.2011 21:07
Bydliště: Země, ČR dočasně

Re: Zapojení reproduktorů a boxů

Příspěvek od Tube Guru »

Zdar, přesně jak napsal kmensik, doplním jen, že stejně označené výstupy jsou spojeny paralelně a je možné použít kterýkoliv z nich. Lepší představu si můžeš udělat ze schematu:
BH5 schem.jpg
Nechápu proč takto plýtvali jackovými zásuvkami, asi ještě nebyla krize. :)
S opravami jsem skončil, žádné další zakázky už nepřijímám. Když budete mít jakýkoliv smysluplný technický dotaz týkající se elektronek, zesilovačů a "krabiček", klidně mě kontaktujte e-mailem: z.hronek@protonmail.com Když budu znát odpověď, budu mít čas a chuť, rád Vám odpovím. Děkuji.
Horča
Příspěvky: 71
Registrován: 13.06.2011 19:33
Bydliště: Pardubice

Re: Zapojení reproduktorů a boxů

Příspěvek od Horča »

Zdar, díky za schéma - třeba se bude někdy hodit :)
Takže, pokud to chápu správně, můžu k tomu připojit i dvě samostatný bedny, každá 4Ω do toho svého určeného výstupu? :)
No, já když jsem to poprvé viděl, taky jsem si říkal, že je tam toho nějak moc :D
Uživatelský avatar
Latam
Příspěvky: 1262
Registrován: 5.03.2008 23:27
Bydliště: Brno
Kontaktovat uživatele:

Re: Zapojení reproduktorů a boxů

Příspěvek od Latam »

Horča píše:Zdar, díky za schéma - třeba se bude někdy hodit :)
Takže, pokud to chápu správně, můžu k tomu připojit i dvě samostatný bedny, každá 4Ω do toho svého určeného výstupu? :)
No, já když jsem to poprvé viděl, taky jsem si říkal, že je tam toho nějak moc :D
Ne, jak píše TG - výstupy jsou vždy spojeny paralelně. Takže musíš připojit 4(8/16) ohmů na jeden výstup dohromady. Tzn. 4+4=2 => nemůžeš připojit (jedině je spojit seriově, pokud by to např. bedna umožňovala). Pro 4 ohm vstup musíš použít dvě 8 ohm bedny, pro 8 ohm pak dvě 16 ohm bedny. To je taky důvod, proč není zdvojený výstup pro 16 ohmů. 32 ohmové bedny totiž nejsou uplně standard :)
Horča
Příspěvky: 71
Registrován: 13.06.2011 19:33
Bydliště: Pardubice

Re: Zapojení reproduktorů a boxů

Příspěvek od Horča »

Dík moc, už je mi to jasné :)
Mě totiž pán, co mi to prodával tvrdil, že buď měl zapojené dvě 8Ω bedny v sérii do výstupu 16Ω nebo je měl strčený do výstupů obě v 8Ω. Vzhledem k tomu, že to stále hraje, doufám, že se jen přeřekl a myslel v těch 4Ω výstupech :) Ikdyž si tím moc jistý nejsem, protože polemizoval nad tím, že ty výstupy jsou zapojený na sérii... Což už vím že nejsou :idea:
stadler4
Příspěvky: 35
Registrován: 10.08.2010 20:26
Bandzone: www.bandzone.cz/luckybrew

Re: Zapojení reproduktorů a boxů

Příspěvek od stadler4 »

ZAPOJENÍ.jpg
Zdraví, prosím poraďte jak propojit:

reprobox Marshall 1960B (výkon 300W)

- má dva vstupy 4ohm a 16ohm (+ přepnutí na Mono/Stereo)


Hlava Marshall JCM 900 Hi-Gain Dual Reverb (výkon 100watt - přepínatelný na 50w)

- má přepínač na impedance (4)16 a samostatně 8
<3 I love rock <3
Kytara: Epiphone Les Paul Custom AW Left hand
Aparát: Peavey Valveking 212 (live). Marshall MG15 CDR (home)
Efekty: ladička Ibanez LU-20, Boss DS-1
Struny: Ernie Ball Regular Slinky, DR strings
Trsátka: Dunlop, Ibanez
qwer
Odborník
Příspěvky: 3603
Registrován: 7.02.2007 0:18
Bydliště: Olomouc

Re: Zapojení reproduktorů a boxů

Příspěvek od qwer »

Zapojíš to tak, že dáš na hlavě 16ohm a na bedně přepneš na Mono a píchneš kabel do zdířky, u které je 16ohm.

Díky retardaci u Marshalla, která tam probíhá už minimálně čtvrt století a nutí je dělat více a více šizené zesíky, u kterých se navíc musí šetřit už i na zadních panelech, došlo k tomu, že to označení 4 - 16 ohm u JCM900 funguje následovně: u hlav je to zapojeno na 16ohm, u kombíček je to zapojeno na 4ohm. Prostě u Marshalla asi neměli na to, aby udělali nestejný zadní panel pro dva různé výrobky...Takže bacha na to!
kmensik
Rádce
Příspěvky: 3052
Registrován: 29.05.2008 8:00
Bydliště: Brno

Re: Zapojení reproduktorů a boxů

Příspěvek od kmensik »

Nebo na nálepku nebo černej fix. Fakt na zabití.
HERMAN
Příspěvky: 23
Registrován: 10.05.2015 19:21

Re: Zapojení reproduktorů a boxů

Příspěvek od HERMAN »

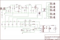
6Qe3f.jpg
DSC_0050.JPG
Zdravím pánové, pročítal jsem to tu a chtěl bych poprosit o radu. Mám zesilovač Jet City jca22h. Vstupy na reprobox 1x16ohm a 2x8ohm. Co jsem se tu dočetl tak zapojení docela chápu, ale jediné co nevím je jestli mohu současně mít zapojený box 1x16ohm a 1x8ohm. Přikládám foto textu z manuálu. Moje angličtina je na úrovni googlu takže nic moc. A ještě přikládám foto schématu. Předem děkuji za odpověď.
kmensik
Rádce
Příspěvky: 3052
Registrován: 29.05.2008 8:00
Bydliště: Brno

Re: Zapojení reproduktorů a boxů

Příspěvek od kmensik »

Můžeš, oba zapoj do 8Ohm zdířek. Ta 16Ohm bedna bude hrát tišeji než 8Ohm, do té osmičky půjde většina výkonu.
HERMAN
Příspěvky: 23
Registrován: 10.05.2015 19:21

Re: Zapojení reproduktorů a boxů

Příspěvek od HERMAN »

Dík za odpověď, ale to jsem z toho jelen. Ty dvě osmi ohmové jsou přece na 1x8ohm nebo 2x16ohm. Tak když to zapojim jak píšeš tak se dostanu na 5,3 ohm. Nebude to málo? Já teda opravdu nevím co přesně píšou v tom manuálu protože přeložená věta je jedna věc a opravdový význam té věty je druhá.
kmensik
Rádce
Příspěvky: 3052
Registrován: 29.05.2008 8:00
Bydliště: Brno

Re: Zapojení reproduktorů a boxů

Příspěvek od kmensik »

Oni si sami protiřečí. Na jedné stránce to píšou tak jak říkáš, na druhé píšou 2x8Ohm paralelně =4Ohm. Já si myslím, že ten spodní výstup z trafa je 4Ohm, což potvrzuje i tvoje foto textu. Pak by to sedělo. Ověřit skutěčnost jde jen změřením převodních poměrů trafa odborníkem.

Edit: Podle toho, co píšou zde http://www.mercurymagnetics.com/pages/c ... etcity.htm
je spodní výstup 8Ohm, takže 5,33 to trochu přetíží. Když to nebudeš moc hulit, přežije to.
Odpovědět

Zpět na „Komba, zesilovače, reproboxy“