Schémata na kytarové efekty
Re: Schémata na kytarové efekty
Takhle funguje nebo může fungovat skoro každé zkreslení, jen např. vložit jeden odpor mezi nožku gain potu a zem, aby se neztlumil na nulu, a vyladit práh zkreslení. Začni tím, které zkreslení se ti líbí (např. Tubescreamer nebo DS-1), a to modifikuj. Dá se použít i stereo poťák na gain, jednou půlkou přidávat gain a druhou půlkou trochu ubírat volume...
Re: Schémata na kytarové efekty
Díky za odpověď, tož vezmu něco a upravím si to na míru
. Když to bude stát za to, tak se pochlubím
.
Re: Schémata na kytarové efekty
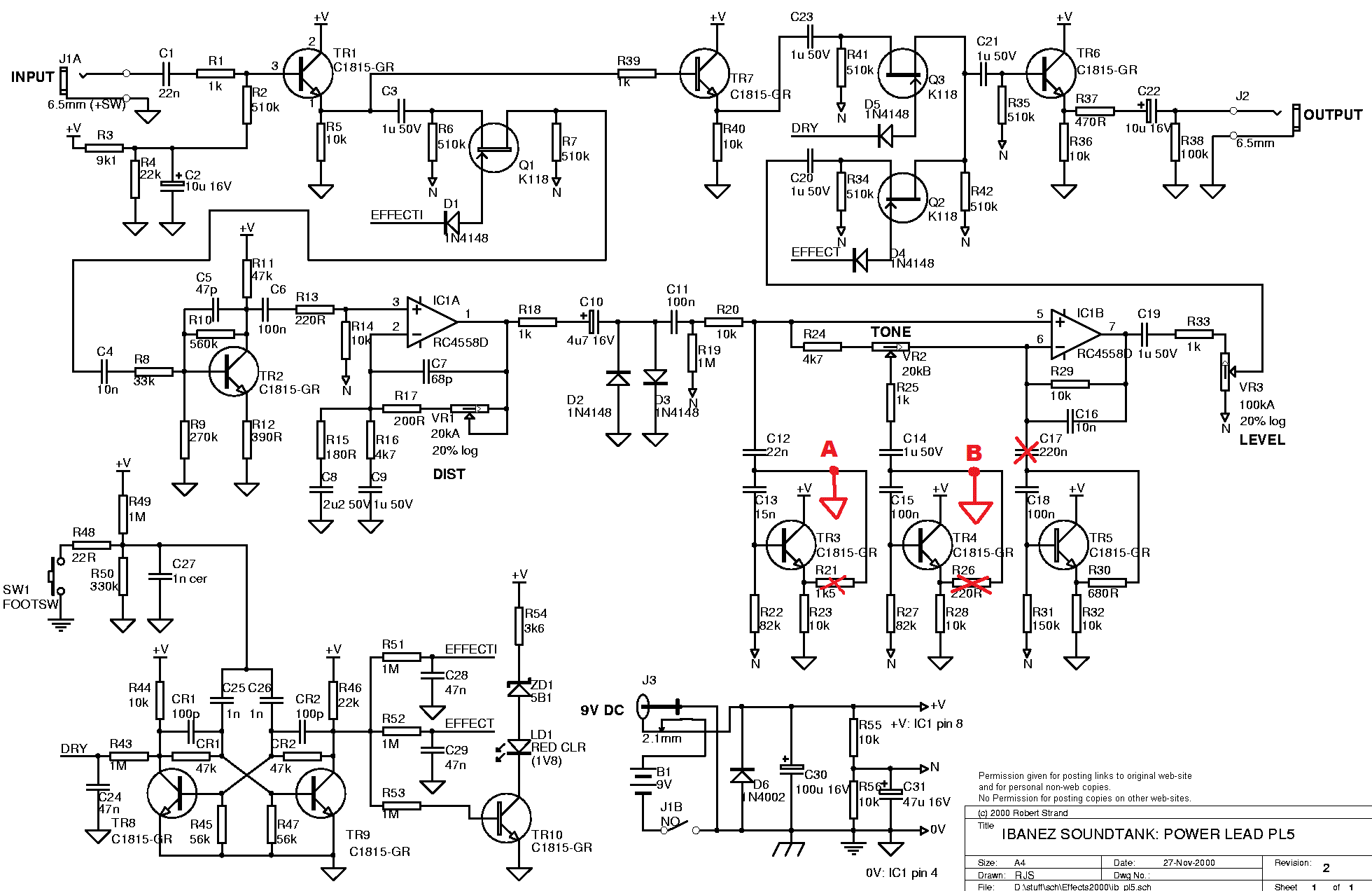
Mám novou hračku. Ibanez PL-5 Powerlead. Někdo tyhle Soundtanky zatracuje, jinej chválí. Mě se na PL5 líbí, že knobem Gain přejedu od Dirty Clean přes Crunch a Overdive až po vytavenej Lead. A vše v "marshallském" uvěřitelném "lampovém" duchu. Bez chemie. Nevýhoda původní verze je ta "metalová líbívost" - vykuchané středy. Tak jsme se jal tunit. Našel jsem nějaký návody na Webu, ale moc to nepomohlo. Tak jsem metodou pokus, omyl rozebral efekt a za provozu jsem kablíkem bypassoval odpory a kondíky kolem tónové clony, co to udělá. Amatérismus ! Jestli to čte Tube Guru, vstávaj mu vlasy hrůzou. Ale docela to vyšlo, když takhle přemostim R20 a C18, je zvuk ucházející, cca odpovídající analogovému overdrive. Tak uvítám názor, radu, varování. Schema zde:
http://guitarwork.ru/electronic/firm/Di ... 20PL-5.gif
a dík.
http://guitarwork.ru/electronic/firm/Di ... 20PL-5.gif
a dík.
Já se domnívám, že revoluce je zvrat k lepšímu. Kontrarevoliuce je síla, která tomuto zvratu brání. Kontrarevoluce se drží u moci zuby nehty. Ti starší už pouze nehty. (Zdeněk Svěrák, 1989)
Re: Schémata na kytarové efekty
Ty jsi vážně hovado, drátem zkratovat náhodné součástky! Říká se tomu circuit bending. R20 dělá impedanci před korekcemi, tak budou korekce méně účinné. C18 nastavuje frekvenci gyrátoru bass boostu, zkratem jsi ho dostal bůh ví kam, mimo zvukové spektrum. Nic jsi tím nevratně nezničil. Když si ale představím, že se ke mě takto modnutý pedál dostane, je mi zle.
Ty máš zvláštní oblibu likvidovat vše se značkou Ibanez. Zrovna jsem koukal na tvoje rajče a ty RG dostaly pěknej kouř. SG na tom není líp.
Ty máš zvláštní oblibu likvidovat vše se značkou Ibanez. Zrovna jsem koukal na tvoje rajče a ty RG dostaly pěknej kouř. SG na tom není líp.
Re: Schémata na kytarové efekty
Pochvalu jsem nečekal :-/ Všechny úpravy eviduju a když bych posílal efekt dál, vše vracim a kontroluju. jsem laik, no, ale vzhledem k tomu, že jsou to krabky za pár korun z bazaru, tak o tolik nejde. Do ničeho kvalitního bych nešahal.
Ty Ibanezy - zelenou už jsem koupil dobitou, přidal jsem jen rozpínač snímačů. Ta hnědá - jen jsem jí zkompletoval, systémem "co dům dal". Lak jsem odflák. Ale na to moje hraní..., Teď je to muj oblíbenej kus - tenkej, bezvadně hratelnej krk.
Ty Ibanezy - zelenou už jsem koupil dobitou, přidal jsem jen rozpínač snímačů. Ta hnědá - jen jsem jí zkompletoval, systémem "co dům dal". Lak jsem odflák. Ale na to moje hraní..., Teď je to muj oblíbenej kus - tenkej, bezvadně hratelnej krk.
Já se domnívám, že revoluce je zvrat k lepšímu. Kontrarevoliuce je síla, která tomuto zvratu brání. Kontrarevoluce se drží u moci zuby nehty. Ti starší už pouze nehty. (Zdeněk Svěrák, 1989)
Re: Schémata na kytarové efekty
Ahoj torste,
mrkni na bezpečnější úpravu, která ti pomůže dostat středy zpátky pod vlastní kontrolu.
Popis:
1. C17, R21 a R26 - vypájej
2. uzemni uzel A
3. uzemni uzel B a zkus jak to hraje
Pokud to bude mít málo výšek:
a) vypájej C12 a pokud to nepomůže, tak i C16.
Změnou C14 si jde pohrát s průběhem TONE.
Pokud ti budou chybět basy před zkreslením, tak pomůže zvětšit C8.
mrkni na bezpečnější úpravu, která ti pomůže dostat středy zpátky pod vlastní kontrolu.
Popis:
1. C17, R21 a R26 - vypájej
2. uzemni uzel A
3. uzemni uzel B a zkus jak to hraje
Pokud to bude mít málo výšek:
a) vypájej C12 a pokud to nepomůže, tak i C16.
Změnou C14 si jde pohrát s průběhem TONE.
Pokud ti budou chybět basy před zkreslením, tak pomůže zvětšit C8.
Naposledy upravil(a) jurator dne 15.02.2017 6:50, celkem upraveno 1 x.
Re: Schémata na kytarové efekty
děkuju za KONSTRUKTIVNÍ reakci. Mám uloženo. Pořídil jsem ješte jeden PL-5 a zkusim ho modifikovat v tomto duchu.
Já se domnívám, že revoluce je zvrat k lepšímu. Kontrarevoliuce je síla, která tomuto zvratu brání. Kontrarevoluce se drží u moci zuby nehty. Ti starší už pouze nehty. (Zdeněk Svěrák, 1989)
Re: Schémata na kytarové efekty
Rádo se stalo, už mě se*ou kecálci, kteří přemítají, nadávají a jen teoretizujou.
EDIT původního příspěvku C8 se nesmí zkratovat, jan nahradit jinou hodnotou, až teď jsem si té mojí fatální chyby všimnul.
EDIT původního příspěvku C8 se nesmí zkratovat, jan nahradit jinou hodnotou, až teď jsem si té mojí fatální chyby všimnul.
Re: Schémata na kytarové efekty
Jasný. Ale v původním příspěvku nepíšeš o zkratování C8, ale o jeho zvětšení. Myslíš teda C8 u poťáku Dist.?
Já se domnívám, že revoluce je zvrat k lepšímu. Kontrarevoliuce je síla, která tomuto zvratu brání. Kontrarevoluce se drží u moci zuby nehty. Ti starší už pouze nehty. (Zdeněk Svěrák, 1989)
Re: Schémata na kytarové efekty
To myslíš můj lament nad zkratováním náhodných součástek, jinde nad letováním klempířským náčiním apod? To není teoretizování, já pak tyhle diletantské modifikace musím opravovat a vždy mě to vytáčí.jurator píše:Rádo se stalo, už mě se*ou kecálci, kteří přemítají, nadávají a jen teoretizujou.
Re: Schémata na kytarové efekty
V tomhle máš pravdu. Svuj diletantismus neobhajuju. Ale sám jsi psal - ke zničení nedojde. Modifikoval jsem i lepší věci, ale tam už výhradně podle návodů z webu. (i když taky nemusí být všechny důvěryhodné). např DS-2 - LED mód, úprava frekvencí, OD-2 - zvýšení hlasitosti a td.
Já se domnívám, že revoluce je zvrat k lepšímu. Kontrarevoliuce je síla, která tomuto zvratu brání. Kontrarevoluce se drží u moci zuby nehty. Ti starší už pouze nehty. (Zdeněk Svěrák, 1989)
Re: Schémata na kytarové efekty
kmensik: S tím, co jsi napsal souhlasím. Opravovat některé přebastlené originály je nad moje síly.
torst: editoval jsem ten původní příspěvek, který platí a ano je to ten koďan u dist poťáku.
torst: editoval jsem ten původní příspěvek, který platí a ano je to ten koďan u dist poťáku.
Re: Schémata na kytarové efekty
Jurator : ještě se zeptám : Předpokládám, že "vypájej" znamená Nahraď prostým vodičem. Aby se nepřerušil obvod. Ano?
Já se domnívám, že revoluce je zvrat k lepšímu. Kontrarevoliuce je síla, která tomuto zvratu brání. Kontrarevoluce se drží u moci zuby nehty. Ti starší už pouze nehty. (Zdeněk Svěrák, 1989)
Re: Schémata na kytarové efekty
Ne, jen vyletuj a vytáhni jednu nožku, kond tam může zůstat plápolat ve větru na jedné noze. Tím vyřadíš z funkce gyrátory. A je to zásah snadno reverzibilní, když ho nevyhodíš úplně.
Re: Schémata na kytarové efekty
Dík za radu. Včera jsem se do toho dal a vypájel jsem takto "na půl žerdi" C17, R21 a R26 . Původní zvuk (basy, výšky, žádný středy) se opravdu zlepšil, ale pořád byl ještě moc "hi-fi". Tak jsem udělal i to moje bypassování R20 a už to celkem jde, zkreslení se "zkrabičkovalo" ještě víc k Overdrive.
Ale pořád ta moje (kritizovaná) varianta má ještě středovější, přirozenější zvuk. Ale fajn, mám teď dva PL5 s mírně rozdílným soundem. Kdyby to někoho zajímalo, mám nahrávky všech tří stavů.
Ale pořád ta moje (kritizovaná) varianta má ještě středovější, přirozenější zvuk. Ale fajn, mám teď dva PL5 s mírně rozdílným soundem. Kdyby to někoho zajímalo, mám nahrávky všech tří stavů.
Já se domnívám, že revoluce je zvrat k lepšímu. Kontrarevoliuce je síla, která tomuto zvratu brání. Kontrarevoluce se drží u moci zuby nehty. Ti starší už pouze nehty. (Zdeněk Svěrák, 1989)
Re: Schémata na kytarové efekty
Jestli máš nahrávky, koukej se pohlubit
. To je na tomhle laborování vždy to nejzajímavější
.
Re: Schémata na kytarové efekty
Taky o nahrávky snažně prosím 
Re: Schémata na kytarové efekty
Těší mě váš zájem !
Mám tedy v PC ukázky nahrané normálně linkou do zvuk. karty. Postupně přidávám Dist a každou pozici hraju nejdřív beglajt na oba HB a potom riffy na Bridge. První je původní PL5, pak je Juratorův mod (+ bypass R20) a nakonec moje úprava, viz výše.
Aby zvuky řádně vynikly, oefektoval jsem je VST preampem ReValver MkIII s impulsní simulací boxu, takže to zní zhruba tak, jako když hraješ na krabičku do čisteho kanálu reálneho apce.
Myslím, že hned pochopíte, proč mi tovární provedení nesedí a začal jsem upravovat.
https://soundcloud.com/torst2/pl5-origi-jurator-torst
Mám tedy v PC ukázky nahrané normálně linkou do zvuk. karty. Postupně přidávám Dist a každou pozici hraju nejdřív beglajt na oba HB a potom riffy na Bridge. První je původní PL5, pak je Juratorův mod (+ bypass R20) a nakonec moje úprava, viz výše.
Aby zvuky řádně vynikly, oefektoval jsem je VST preampem ReValver MkIII s impulsní simulací boxu, takže to zní zhruba tak, jako když hraješ na krabičku do čisteho kanálu reálneho apce.
Myslím, že hned pochopíte, proč mi tovární provedení nesedí a začal jsem upravovat.
https://soundcloud.com/torst2/pl5-origi-jurator-torst
Já se domnívám, že revoluce je zvrat k lepšímu. Kontrarevoliuce je síla, která tomuto zvratu brání. Kontrarevoluce se drží u moci zuby nehty. Ti starší už pouze nehty. (Zdeněk Svěrák, 1989)
Re: Schémata na kytarové efekty
Je super, že tak experimentuješ, díky za ukázku!
Re: Schémata na kytarové efekty
Ahoj, nemáte někdo nějaké schéma na zjednodušenej tube screamer? Jde mi o to, že ho používám nejčastěji jen k dokopnutí zkresleného kanálu. Tedy gain na 0, tone lehce za půlkou a level skoro na plno. Chtěl bych mít jenom jeden potenciometr na level.
Elektrofonická kytara --> Koaxiální kabel č.1 --> Pedálová deska --> Koaxiální kabel č.2 --> Elektronkový zesilovač --> Reproduktorová skříň