Naše lampové projekty (tipy, rady,...
Re: Naše lampové projekty (tipy, rady,...
Díky za schémata Guru.
Poslední dobou mně taky štve převýškovanost mého preampu JCM800. Do přílohy jsem dal běžně dostupné schéma AFD100 z netu. Moc mně netrápí co je pravé a co levé schéma, všechny mají podobné časté úpravy JCM800:
1) Kond kolem jednoho z anodových odporů, který nepříjemné výšky trochu srazí.
2) Kond kolem katodového odporu 10k u "cold bias" triody. Tahle úprava mě ale nebrala, přidá zkreslení, ale připadá mi, že se zvuk rozmaže. Pro větší zkreslení raději nakopnu před aparátem.
3) Přidání druhé "cold bias" triody, zatím jsem nezkusil, není volná trioda ...
Ještě se chystám zkusit použít za první triodou kond 2n2 místo 470p, jak je v přiloženém schématu, ale zatím nebyl čas.
Poslední dobou mně taky štve převýškovanost mého preampu JCM800. Do přílohy jsem dal běžně dostupné schéma AFD100 z netu. Moc mně netrápí co je pravé a co levé schéma, všechny mají podobné časté úpravy JCM800:
1) Kond kolem jednoho z anodových odporů, který nepříjemné výšky trochu srazí.
2) Kond kolem katodového odporu 10k u "cold bias" triody. Tahle úprava mě ale nebrala, přidá zkreslení, ale připadá mi, že se zvuk rozmaže. Pro větší zkreslení raději nakopnu před aparátem.
3) Přidání druhé "cold bias" triody, zatím jsem nezkusil, není volná trioda ...
Ještě se chystám zkusit použít za první triodou kond 2n2 místo 470p, jak je v přiloženém schématu, ale zatím nebyl čas.
- Přílohy
-
- AFD100 Main PCB.pdf
- (96.1 KiB) Staženo 245 x
Re: Naše lampové projekty (tipy, rady,...
Zdar, máš pravdu simiruzi s těmi úpravami, že jsou všechny "na jedno brdo"
. Ono se toho totiž už moc vymyslet nedá... Kond paralelně k anodovému odporu se primárně používá k zabránění kmitání u hi-gain zesů, že trochu srazí výšky je jen jakýsi synergický a nijak výrazný efekt. Kond paralelně k odporu 10kΩ v katodě cold bias stupně taky ke zmírnění "výškovosti" nepomůže (spíš naopak). Člen C70, R89 se nazývá treble picker a s hodnotami 470kΩ a 470pF je to významný spolutvůrce "zvuku Marshallů". Změna kondu z 470pF na 2n2 Ti bude subjektivně připadat zase jako zvýšení hlasitosti výšek. "Navýškovaně" se taky může jevit třeba i nedostatek basů
. Abych řekl pravdu, to schema AFD je celé nějak "ujeté" a pochybuji, že by přes takový zesilovač Slash někdy hrál. Nechci Ti brát nadšení nebo něco doporučovat, ale já bych takový zesilovač nechtěl
a vybral bych si jiné schema. Nejlépe 2204 a když už S.I.R., tak verzi #34 s tím, že bych zvýšil kapacitu katodových bloků C1,5,8, odstranil C6 a možná ještě nějaké další úpravy "k obrazu svému", Ty bys mohl zkusit vyházet všechny ty "treble pickery" a "treble bleedy" a mohlo by to být OK.
S opravami jsem skončil, žádné další zakázky už nepřijímám. Když budete mít jakýkoliv smysluplný technický dotaz týkající se elektronek, zesilovačů a "krabiček", klidně mě kontaktujte e-mailem: z.hronek@protonmail.com Když budu znát odpověď, budu mít čas a chuť, rád Vám odpovím. Děkuji.
Re: Naše lampové projekty (tipy, rady,...
TG: A vhodná modifikace pro 1959 na větší gain? Proč ne tu 36 od Leviho? Ta 34 mě moc zvukově nebere.Ještě jsem našel tuhle modifikaci od dukeamps. Co vy na ní ? Jestli to chápu dobře vychází z z Leviho 36ky,
Aria Pe Dlx, Seymour Duncan Alnico Pro II, Monster Cable Rock,
Re: Naše lampové projekty (tipy, rady,...
Zdar, proč ne #36? Protože v 1959 chybí pro tuto modifikaci jedna trioda; ovšem jestli jste už stihnul vyzkoušet S.I.R. #34, zřejmě s elektronikou nemáte problém
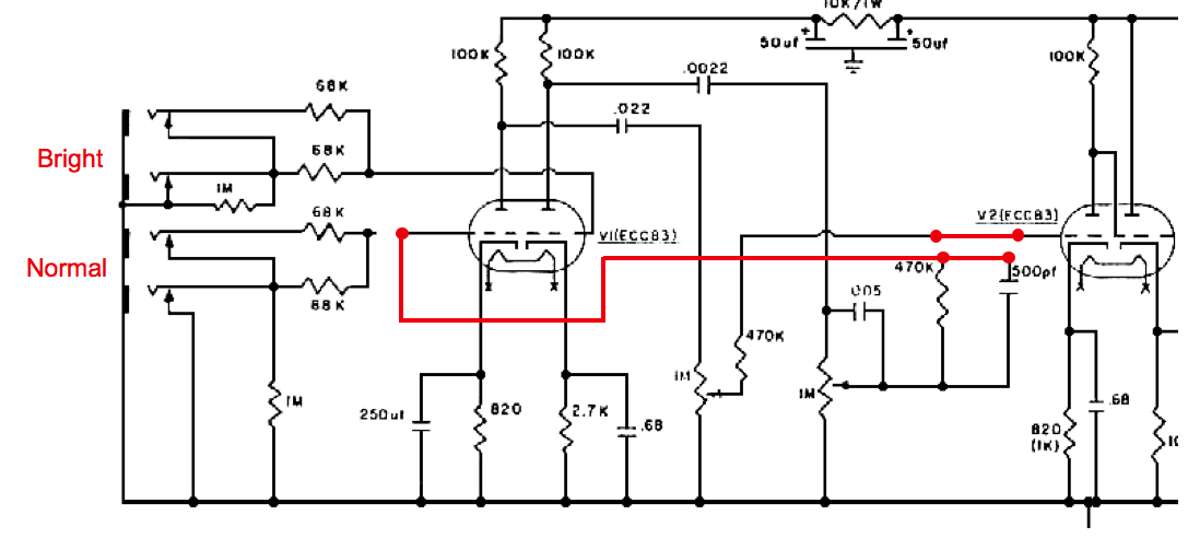
. Cílem všech modifikací starých Marshallů Plexi, což jsou typy 1959 (100W) a 1987 (50W) za účelem zvýšení zisku je zapojení do hry zahálející triody. Kytaroví koumesové (traduje se, že to byl Jimi Hendrix) přišli na jednoduchý způsob zvýšení zesílení Plexin bez zásahu do zesilovače a to propojkou dle přiloženého obrázku:
Vzhledem k jednoduchosti bych to vyzkoušel jako první. Existují další modifikace nazvané podle svých "žadatelů" Randy Rhoads (1959RR), Kerry King (2203KK), na další si nevzpomínám. Ty modifikace S.I.R. 36-39 vznikly prý na cestě vývoje AFD pro Slashe. U 1959 byla dost používaná modifikace známá pod názvem "One wire mod", vypadala takhle:
S opravami jsem skončil, žádné další zakázky už nepřijímám. Když budete mít jakýkoliv smysluplný technický dotaz týkající se elektronek, zesilovačů a "krabiček", klidně mě kontaktujte e-mailem: z.hronek@protonmail.com Když budu znát odpověď, budu mít čas a chuť, rád Vám odpovím. Děkuji.
Re: Naše lampové projekty (tipy, rady,...
TG:Ne já vůbec nemám o elektronice ponětí a rozhodně jsem nikdy nic nestavěl a stavět nebudu. Rád bych se ale podílel na zvuku aparátu který si nechávám stavět u Dorda. Proto hledám schéma módu pro rozšíření kopie Plexi 1959. Rád bych ho měl udělanej na vyp/zap footschvitchem. A vybírám si podle zvuku z YT co mě zaujme. A tak mě při porovnávání zaujali SIR 39/36. Ta 34 mě prostě zvukově tak neoslovuje. One wire mod zní taky skvěle ale narazil jsem ještě na mod 5 a to je šupa. Schémata zvuku co seženu jsem chtěl poslal Zemanovy a zjistit co s toho je pro mě nejvhodnější a schůdné.
Aria Pe Dlx, Seymour Duncan Alnico Pro II, Monster Cable Rock,
Re: Naše lampové projekty (tipy, rady,...
Zdar, tím je to vysvětleno. Říkal jsem si, že jsi ďábel sám, když jsi to tak rychle vyzkoušel. Ovšem videa z YT ber co se zvuku týká s velkou rezervou. 
S opravami jsem skončil, žádné další zakázky už nepřijímám. Když budete mít jakýkoliv smysluplný technický dotaz týkající se elektronek, zesilovačů a "krabiček", klidně mě kontaktujte e-mailem: z.hronek@protonmail.com Když budu znát odpověď, budu mít čas a chuť, rád Vám odpovím. Děkuji.
Re: Naše lampové projekty (tipy, rady,...
TG: YT beru samozřejmě beru z rezervou ale myslím si že tak nějakou orientační představu o zvuku těch módů mi poskytne.Zeman mi právě říkal že už nějakou tu Plexinu modifikoval na Slashuv sound ale já trval na tom že si vyberu mód a s tím k němu potom půjdu a zjistíme co bude použitelný jako rozšíření. Samozřejmě z toho nechci stavět o základu jinej aparát.
A raný zvuk Slashe z AFD je pro mě srdcovka proto mě tak láká tahle modifikace. Co se týče toho jeho AFD100 který udělali před pár lety u Marshállu tak si nemyslím že se přiblížily tomu zvuku tak jak některý modifikace 39/36. Jen prostě nevím jestli mám ty nejvhodnější schémata ze kterých vycházet.
A raný zvuk Slashe z AFD je pro mě srdcovka proto mě tak láká tahle modifikace. Co se týče toho jeho AFD100 který udělali před pár lety u Marshállu tak si nemyslím že se přiblížily tomu zvuku tak jak některý modifikace 39/36. Jen prostě nevím jestli mám ty nejvhodnější schémata ze kterých vycházet.
Aria Pe Dlx, Seymour Duncan Alnico Pro II, Monster Cable Rock,
Re: Naše lampové projekty (tipy, rady,...
Nejsi sám komu se Slashův zvuk na albu Appetite for Destruction líbí. Ovšem těch keců okolo toho bylo tak hodně, až je to podezřelé... To barvami hýřící schema AFD 100 bych úplně ignoroval, vůbec nepůsobí důvěryhodně a jsou tam i technické nesrovnalosti. Dovoluji si tvrdit s pravděpodobností blížící se jistotě, že na zesilovač podle tohoto schematu Slash album AFD nenahrál. Na forech (která mám tak "rád" a věřím jim asi tolik jako zprávám v TV) jsem se dočetl, že to nahrával na S.I.R. #36, neboť mu technik požadovanou #39 nestihnul připravit či co. Osobně bych se ale nedivil tomu, kdyby použil úplně běžnou JCM 800 možná s nějakou menší úpravou - myslím si však, že ani nebyla nutná. Ještě mě napadlo, že posuzovat nějaký zvuk z nahrávky (CD) nelze už vůbec; víš co je postprodukce? Tou lze nahraný zvuk změnit k nepoznání (naštěstí většinou k lepšímu), kde je třeba tam jej přibrousí, jinde zase zaoblí, zkomprimuje, zexpanduje, pohraje si s ekvalizací atd. Objektivně lze tedy posoudit zvuk jen na živo na koncertu. Víc nemám co bych k tomu dodal
.
S opravami jsem skončil, žádné další zakázky už nepřijímám. Když budete mít jakýkoliv smysluplný technický dotaz týkající se elektronek, zesilovačů a "krabiček", klidně mě kontaktujte e-mailem: z.hronek@protonmail.com Když budu znát odpověď, budu mít čas a chuť, rád Vám odpovím. Děkuji.
Re: Naše lampové projekty (tipy, rady,...
Ty jo, jseš si jistej, že plexina bude na takový zkreslení nejlepší? To ti urve uši a zvukaři zapálí mix
Nebo tam budeš mít i nějak udělanej master?
Nové album Dusty road:
https://thetrainrobbers1.bandcamp.com/album/dusty-road
Spotify: https://open.spotify.com/artist/1nDGZua ... l_branch=1
fb: https://www.facebook.com/TheTrainRobbers.cz/
https://thetrainrobbers1.bandcamp.com/album/dusty-road
Spotify: https://open.spotify.com/artist/1nDGZua ... l_branch=1
fb: https://www.facebook.com/TheTrainRobbers.cz/
Re: Naše lampové projekty (tipy, rady,...
Ajdam: Jasně bude to luxusní, taková Plexina na steroidech. A já to chci pro sebe na hraní nikde vystupovat nebudu tak že zvukaře řešit nemusím. Bude mít 35W konec tak to snad z ušima nějak zvládnu:-) Ale hlavně ji budu používat do loadboxu a pak do PC a k tomu impulzy.
Aria Pe Dlx, Seymour Duncan Alnico Pro II, Monster Cable Rock,
Re: Naše lampové projekty (tipy, rady,...
35W konec. Nadoma. Plexina. To myslíš vážně? Ty bydlíš někde na samotě u lesa?
Při tanci nesmiju byt žadne prostoje
a hrať se musi aji na levne nastroje.
a hrať se musi aji na levne nastroje.
Re: Naše lampové projekty (tipy, rady,...
jastud: Znáš použití Loadboxu nebo spíše umělé zátěže v kombinaci s impulsy v PC? A naživo třeba vytavenej jeden apec do záteže a z toho linkovým výstupem na do dalšího aparátu kterej reguluje hlasitost. Používal to třeba Gary Moore když měl jednu plexinu píchlou do druhé. Neboj myslím že mám představu jak si to sestavím 
Aria Pe Dlx, Seymour Duncan Alnico Pro II, Monster Cable Rock,
Re: Naše lampové projekty (tipy, rady,...
Ale jo. Akorát nerozumím tomu celýmu nápadu. Nejdřív strašně dlouho budeš řešit jesli schéma 34,36 nebo 666. Pak to teda necháš postavit a ono to bude nějkak hrát. Pak to narveš do loadboxu, pak to proženeš impulsem a pustíš do PC bedniček nebo co. Nebylo by lepší pořídit si
a/ nějakou solidní digitální simulaci - třeba Kempera nebo Positive Grid nebo něco na ten způsob?
b/ nějaký dobrý lampáč (třeba s předzesem toho Slashova osmikila) s home-friendly wattáží a málo citlivým reprákem (řešení do samostatně stojícího RD, nebo akusticky izolované místnosti)?
Chápu že máš nějaký sen a chceš si ho splnit, ale nejsem si jistý jestli na to jdeš ze správné strany.
a/ nějakou solidní digitální simulaci - třeba Kempera nebo Positive Grid nebo něco na ten způsob?
b/ nějaký dobrý lampáč (třeba s předzesem toho Slashova osmikila) s home-friendly wattáží a málo citlivým reprákem (řešení do samostatně stojícího RD, nebo akusticky izolované místnosti)?
Chápu že máš nějaký sen a chceš si ho splnit, ale nejsem si jistý jestli na to jdeš ze správné strany.
Při tanci nesmiju byt žadne prostoje
a hrať se musi aji na levne nastroje.
a hrať se musi aji na levne nastroje.
Re: Naše lampové projekty (tipy, rady,...
Jastud: Měl jsem lampáče Soldano Slo50( StAnley), Blackstara Ht5, Marshalla jcm1, Marshalla jcm 800 2203, Marshall 2522. Co se týče bedny a hrání na doma v noci tak asi nejlíp na tom byl 96 decibelový Heritage 20w.Zkusil jsem g12t75, V30, heritage 30w a věř mi že nejlepší výsledek výsledek v poměru kvalitní zvuk s reakcí na ruku byl pořádnej lampáč a kvalitní impulzy a studiové monitory. Těď si nechávám stavět zesilovač podle svého gusta a tak to je a když nic zas budem modifikovat dál. Pro mě to je cesta ne cíl. Co se týče Kempleru a Axe Fx nezkusil jsem ale tolik peněz za to nedám a mám rád co nejmíň ovladacích prvku. Když už si vyšetřím na večer čas tak chci hrát a ne se prohrabávat tunou dalších možností co dál se zvukem. Chápu že na to každej má svůj názor ale dělám to pro svou spokojenost. Tak se nezlob .-)
Aria Pe Dlx, Seymour Duncan Alnico Pro II, Monster Cable Rock,
Re: Naše lampové projekty (tipy, rady,...
OK. Tvoje peníze, tvoje volba. A určitě se nezlobím 
Při tanci nesmiju byt žadne prostoje
a hrať se musi aji na levne nastroje.
a hrať se musi aji na levne nastroje.
Re: Naše lampové projekty (tipy, rady,...
jastud: 
Aria Pe Dlx, Seymour Duncan Alnico Pro II, Monster Cable Rock,
Re: Naše lampové projekty (tipy, rady,...
Co je na tom schématu nedůvěryhodného? Když řešíme čistě preamp vlevo nahoře, tak je to jen mírně upravené osmikilo s připínáním triody.Tube Guru píše:To barvami hýřící schema AFD 100 bych úplně ignoroval, vůbec nepůsobí důvěryhodně a jsou tam i technické nesrovnalosti.
Jaké nesrovnalosti máš na mysli (teda kromě té zjevné, že je třeba si domyslet propojování)
Nenahrál, má to být schéma aparátu AFD100, který vzniknul až po nahrání desky AFD. Podle pověstí se to má snažit přiblížit zvuku z desky. Pověsti si ale trochu protiřečí:Tube Guru píše:podle tohoto schematu Slash album AFD nenahrál
AFD100 má dva kanály "AFD" a "#34", který je "oficiálně" upraveným JCM800. Přitom se říká, že zvuk alba byl nahrán na něco, co se podobalo spíše Plexi než JCM800. Takže buď udělali soudruzi (včetně Slashe) při vývoji AFD100 chybu nebo bylo album nahráno na upravené osmikilo, které se případně pro AFD100 dále poupravilo.
Každopádně bude zvuk všech schémat, o kterých tady píšeme velmi podobný. Více se na zvuku projeví použitý reprák, krabičky, kytara, připadně mikrofon a místnost, ve které Youtuber nahrával. Takové drobnosti srovnávat z různých videí na YT je úplně mimo mísu. Srovnávat zvuk z dvou různých videí může znamenat klidně že realita je přesně opačná než myslíš.
Re: Naše lampové projekty (tipy, rady,...
Snile, určitě si tam nech dát Master volume. Myslím obyč jeden poťák. Může být pro tvoji sestavu i pořád naplno a konec do dummyloadu, ale hodí se to.
Nemyslím PPIMV mezi invertorem a koncovýma lampama. To mám na kombu od Zemana a zní to hrozně. Můžeš se ho zeptat, proč to PPIMV dělal a komu se to líbilo?
Nemyslím PPIMV mezi invertorem a koncovýma lampama. To mám na kombu od Zemana a zní to hrozně. Můžeš se ho zeptat, proč to PPIMV dělal a komu se to líbilo?
Re: Naše lampové projekty (tipy, rady,...
kmensik: Chlape ty mi dáváš PPIMV,invertor..., já vůběc nemám tušení která bije nevyznám sem v tom, Zatím bych to zkusil bez MV a pak ho když tak dodělal. To jde udělat dodatečne ten MV? Vždy jsem chtěl zkusit non MV. Píšeš že máš Dušanovo kombo. Pochopil jsem že ho máš asi z druhé ruky když nevíš proč a kdo tam chtěl to PPIMV. Co je to za kombo a jak si spokojený když pominu PPIMV?
Aria Pe Dlx, Seymour Duncan Alnico Pro II, Monster Cable Rock,
Re: Naše lampové projekty (tipy, rady,...
On ti to jistě vysvětlí.
Ano, z druhé ruky. Vyrobeno asi v devadesátých letech. Když pominu podivné naladění repráku Eminence Legend v otevřené bedně a drnčící zadní dekl ze sololitu, tak to docela šlo. Dvoukanál, ale nemělo to skoro žádné zkreslení, možná na blues a country, tak jsem preamp celý předělal na něco jako Dual Rectifier, jen se dvěma preampovkama, bez lampy pro smyčku (kterou už někdo přede mnou stejně vyhodil). Přes 412 bednu je to mazec.
Dobré na tom bylo, že je to poskládané z kvalitních součástek a přehledně postavené (nesrovnatelně lépe než třeba co jsem viděl od StAnleyho), takže opravy a modifikace jdou dobře. Hodně jsem se na tom naučil. Na tu dobu dost dobré. Co jsem viděl pozdější věci už značené DorD, ty jsou ještě lepší.
Určitě sem pak dej nějaké foto z výroby a výsledek.
Ano, z druhé ruky. Vyrobeno asi v devadesátých letech. Když pominu podivné naladění repráku Eminence Legend v otevřené bedně a drnčící zadní dekl ze sololitu, tak to docela šlo. Dvoukanál, ale nemělo to skoro žádné zkreslení, možná na blues a country, tak jsem preamp celý předělal na něco jako Dual Rectifier, jen se dvěma preampovkama, bez lampy pro smyčku (kterou už někdo přede mnou stejně vyhodil). Přes 412 bednu je to mazec.
Dobré na tom bylo, že je to poskládané z kvalitních součástek a přehledně postavené (nesrovnatelně lépe než třeba co jsem viděl od StAnleyho), takže opravy a modifikace jdou dobře. Hodně jsem se na tom naučil. Na tu dobu dost dobré. Co jsem viděl pozdější věci už značené DorD, ty jsou ještě lepší.
Určitě sem pak dej nějaké foto z výroby a výsledek.