Modifikace lampové hlavičky Kustom Defender 5H

Stavba a úpravy zesilovačů, reproboxů či komb
respectdejff
Příspěvky: 156
Registrován: 12.05.2013 22:38

Modifikace lampové hlavičky Kustom Defender 5H

Příspěvek od respectdejff »

Dobrý den,
koupil jsem z internetu, poněkud zanedbanou lampovou hlavičku s výkonem 5W (preamp:12ax7, amp: EL84 class A). Preampovku jsem vyměnil za Tesla ECC83 má dle mého lepší zvuk než China 12ax7. Musel jsem opravit, a upravit co se dalo, nyní zesilovač hraje. Ovšem má pouze jeden ovladací poťák na hlasitost. Chtěl bych přidat místo děr po štítku, který původní majitel sundal, poťák na GAIN a TONE, a VOLUME zachovat. Mám představu jak na to, ale chci pomoct, abych něco nepokazil a nezačlo to potažmo brumit.
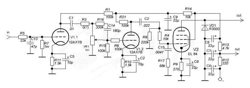
Originální schéma
Originální schéma
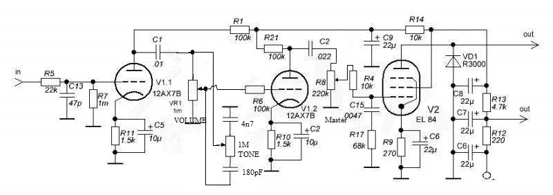
Takto přibližně mě napadla modifikace:
Modifikované schéma
Modifikované schéma
Prosím o případnou pomoc s úpravou schématu a pomoc při realizaci. Děkuji
Uživatelský avatar
Tube Guru
Odborník
Příspěvky: 2025
Registrován: 13.11.2011 21:07
Bydliště: Země, ČR dočasně

Re: Modifikace lampové hlavičky Kustom Defender 5H

Příspěvek od Tube Guru »

Zdar, Tvému požadavku by mohlo plně vyhovovat přiložené schema.
Peavey Valve King 8.gif
Následně si s ním můžeš z cvičných důvodů dle libosti polaborovat. Ať je výsledek skvělý.
Aby se objevil brum, to by bylo třeba něco jooo zd..at. :)
S opravami jsem skončil, žádné další zakázky už nepřijímám. Když budete mít jakýkoliv smysluplný technický dotaz týkající se elektronek, zesilovačů a "krabiček", klidně mě kontaktujte e-mailem: z.hronek@protonmail.com Když budu znát odpověď, budu mít čas a chuť, rád Vám odpovím. Děkuji.
respectdejff
Příspěvky: 156
Registrován: 12.05.2013 22:38

Re: Modifikace lampové hlavičky Kustom Defender 5H

Příspěvek od respectdejff »

Na Volume se používá logaritmickej poťák, na Tone taky logaritmický pot, nebo lineární? Díky.
Uživatelský avatar
Tube Guru
Odborník
Příspěvky: 2025
Registrován: 13.11.2011 21:07
Bydliště: Země, ČR dočasně

Re: Modifikace lampové hlavičky Kustom Defender 5H

Příspěvek od Tube Guru »

Zdar, na "volume" by měl být vždy logaritmický potenciometr, jak se to chová s lineárním znají uživatelé Fenderů Hot Rod (Deluxe a Deville) :) , nějakou nižší hlasitost lze nastavit velmi obtížně, neb při vyjetí z "nuly" to začne ihned šíleně řvát. Nevím co tím Fender sledoval, tipuji, že dostal od výrobce na lineární poty nějakou výraznou motivační slevu :? . Pro tohle zapojení "tone" se mi naopak jeví vhodnější lineární potenciometr - tady to ovšem není zdaleka tak kritické a určitě by bylo možné si zvyknout i na logaritmický.
S opravami jsem skončil, žádné další zakázky už nepřijímám. Když budete mít jakýkoliv smysluplný technický dotaz týkající se elektronek, zesilovačů a "krabiček", klidně mě kontaktujte e-mailem: z.hronek@protonmail.com Když budu znát odpověď, budu mít čas a chuť, rád Vám odpovím. Děkuji.
respectdejff
Příspěvky: 156
Registrován: 12.05.2013 22:38

Re: Modifikace lampové hlavičky Kustom Defender 5H

Příspěvek od respectdejff »

Zdravíčko, ještě si chci přidělat efektovou smyčku. Našel jsem toto schéma s IRF830. Při napájení smyčky mám ke zdroji anadového napětí přidat rezistor + kondík, nebo to mám rovnou napálit na anodový napětí preampu? Navíc si nejsem jistý zapojením konektoru - tip vede signál, pak je uzemnění, ale ten druhý zobáček ve schématu je co? Přepínač, který sepne po zasunutí kabelu?
FX loop se dvěma IRF830.gif
Jinak korekce v prempu jsem udělal jak je to ve schématu od tebe, Tone/Volume, výstup preampu jsem nahradil akorát ten odpor 200K poťákem na 250K.
respectdejff
Příspěvky: 156
Registrován: 12.05.2013 22:38

Re: Modifikace lampové hlavičky Kustom Defender 5H

Příspěvek od respectdejff »

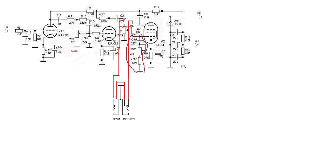
Aktuálně jsem přidal tedy VOLUME, to funguje dobře, jde tedy regulovat GAIN/VOLUME, dále jsem na netu našel na ruském foru modifikace tónové clony jinde než v preampu (na obrázku červeně zakroužkováno) zajímá mě zda to může mít dobrý nedegredajůjící zvuk. + Mě zajíma smyčka, proč vlastně použít další lampu / mosfet? červeně jem vyznačil jak bych a kam bych zapojil konektory. Proč to nelze použit prostě jen takhle? Díky
Kustom-Defender-V5.1.jpg
Uživatelský avatar
Tube Guru
Odborník
Příspěvky: 2025
Registrován: 13.11.2011 21:07
Bydliště: Země, ČR dočasně

Re: Modifikace lampové hlavičky Kustom Defender 5H

Příspěvek od Tube Guru »

Zdar, pár postřehů k Tvému schematu: Odpor R16 (330kΩ) tam nedávej, neumožnil by, aby se projevil původní účel kondenzátoru C14 (180pF) - totiž zdůraznit (spíš vykompenzovat nedostatek) výšek při potenciometru "gain" při nastavení běžce blízko studeného konce. Efektovou smyčku můžeš klidně zapojit jak jsi nakreslil, je to tzv. pasivní ef. smyčka ovšem jestli budeš s jejím fungováním spokojen je nejisté. Elektronka nebo FET v pozici T1 - katodový nebo emitorový sledovač signál nezesiluje, ale působí jako převodník impedancí, aby bylo možné připojit i efekt s nízkou vstupní impedancí bez znatelného útlumu signálu. Druhý tranzistor T2 už tak nutný není, pokud má efekt dostatečné výstupní napětí (cca 5Vef) pro vybuzení EL84 na plný výkon. Co jsi to vymyslel za nové slovo "nedegredajůjící" :roll: , asi jsi chtěl napsat nedegradující že? :) Ať se daří!
S opravami jsem skončil, žádné další zakázky už nepřijímám. Když budete mít jakýkoliv smysluplný technický dotaz týkající se elektronek, zesilovačů a "krabiček", klidně mě kontaktujte e-mailem: z.hronek@protonmail.com Když budu znát odpověď, budu mít čas a chuť, rád Vám odpovím. Děkuji.
respectdejff
Příspěvky: 156
Registrován: 12.05.2013 22:38

Re: Modifikace lampové hlavičky Kustom Defender 5H

Příspěvek od respectdejff »

Super děkuji moc za odpovědi :) Jen se ještě zeptám, zda může být Tone takhle zapojený jak jsem našel na netu :) Btw. s tím slovem máš pravdu :D sem to po sobě nečet a po 11 hodinách v práci se dá chybka pochopit :D

EDIT: a co presunout pasivni smycku mezi dve triody?
Pikus
Příspěvky: 1688
Registrován: 2.12.2008 17:48

Re: Modifikace lampové hlavičky Kustom Defender 5H

Příspěvek od Pikus »

Když jí přesuneš mezi ty dvě triody, budeš tahat ven v podstatě čistý signál, nepřebudíš - li efektem nebo kytarou s velmi silným snímačem už první triodu.
respectdejff
Příspěvky: 156
Registrován: 12.05.2013 22:38

Re: Modifikace lampové hlavičky Kustom Defender 5H

Příspěvek od respectdejff »

Kustom-Defender-V5.1.jpg
Tak to udělam takto, je to takhle pořádku?
Uživatelský avatar
Tube Guru
Odborník
Příspěvky: 2025
Registrován: 13.11.2011 21:07
Bydliště: Země, ČR dočasně

Re: Modifikace lampové hlavičky Kustom Defender 5H

Příspěvek od Tube Guru »

Zdar, je a není :) . Umístění smyčky je v pořádku, ovšem korekce lze udělat i v tomto minimalistickém pojetí lépe :? . Namísto tónové clony umožňující pouze potlačit výšky by byl výhodnější korektor James (někdo jej nazývá Baxandall), jehož zapojení a výpočet najdeš zde:
http://makearadio.com/tech/tone.htm
Umožní Ti regulovat výšky a basy odděleně.
Kdyby sis chtěl pohrát se simulací, můžeš si stáhnout Tone Stack Calculator odtud:
http://www.duncanamps.com/tsc/
Umístění buď mezi triodami nebo před EL84 podle toho, jaké fungování požaduješ.
Dává výsledky ve velmi dobré shodě se skutečností.
S opravami jsem skončil, žádné další zakázky už nepřijímám. Když budete mít jakýkoliv smysluplný technický dotaz týkající se elektronek, zesilovačů a "krabiček", klidně mě kontaktujte e-mailem: z.hronek@protonmail.com Když budu znát odpověď, budu mít čas a chuť, rád Vám odpovím. Děkuji.
respectdejff
Příspěvky: 156
Registrován: 12.05.2013 22:38

Re: Modifikace lampové hlavičky Kustom Defender 5H

Příspěvek od respectdejff »

Vyhodil jsem ten resistor R16 330K a dal tam prepinac, no a v prepnute poloze a plne hlasitosti mi zesilovac piska, respektive kmyta. Nevis co s tim?
Uživatelský avatar
Tube Guru
Odborník
Příspěvky: 2025
Registrován: 13.11.2011 21:07
Bydliště: Země, ČR dočasně

Re: Modifikace lampové hlavičky Kustom Defender 5H

Příspěvek od Tube Guru »

Zdar, odpomoc je jednoduchá. Píšeš, že to kmitá při maximální hlasitosti, tudíž běžec potenciometru VR1 je úplně "nahoře", čímž je ten kond mezi běžcem a "horkým" koncem potenciometru zkratován, takže se už nijak neuplatňuje bez ohledu na stav přepínače. Je nutné snížit celkové zesílení vložením odporu (v původním schematu označeného R3. Je u něj 0(?) - už je jasné, že nulový nebude. Jeho hodnotu zjistíš nejsnáze tak, že na jeho místo dáš potenciometr stačí i trimr cca 100kΩ, jehož odpor nastavíš na hodnotu při které kmity právě zaniknou. Tu pak změříš a trimr nahradíš pevným odporem téže hodnoty (nejbližší nižší z vyráběné řady) a kmitání bude pryč.
S opravami jsem skončil, žádné další zakázky už nepřijímám. Když budete mít jakýkoliv smysluplný technický dotaz týkající se elektronek, zesilovačů a "krabiček", klidně mě kontaktujte e-mailem: z.hronek@protonmail.com Když budu znát odpověď, budu mít čas a chuť, rád Vám odpovím. Děkuji.
respectdejff
Příspěvky: 156
Registrován: 12.05.2013 22:38

Re: Modifikace lampové hlavičky Kustom Defender 5H

Příspěvek od respectdejff »

Kmytá i při 100K odporu.
Edit:
Tak jsem vrátil zpátky 0R a upravil jsem vodiče od potenciometrů a přepináče a už nepíská :)
respectdejff
Příspěvky: 156
Registrován: 12.05.2013 22:38

Re: Modifikace lampové hlavičky Kustom Defender 5H

Příspěvek od respectdejff »

Zdar,
ještě prosím o radu ohledně zapojení korekcí. Zapojil jsem korekce (dle přiloženého schématu). Korekce výšek je slyšitelná dobře, korekce basu však nikoliv (oba potenciometry jsou z hudebnin 250K logaritmické) a bohužel mi brutálně kleslo zkreslení, při vyročení gain na max, mi pořad leze Clean bez naznaku Crunche či Rock zvuku. Je to takhle správně? Nebo jak docílit aby mi to líp kreslilo/korekce se chovali lépe. Díky moc

PS: nevim zda je to mozne, ale prijde mi, ze mi vic vrci trafa po zapojeni korekci.
Kustom-Defender-5h_mod_01.jpg
Pikus
Příspěvky: 1688
Registrován: 2.12.2008 17:48

Re: Modifikace lampové hlavičky Kustom Defender 5H

Příspěvek od Pikus »

Schéma mi přijde v pořádku. Nemáš tam někde studeňák nebo zkrat? To by vysvětlilo, proč ti nefungujou basový korekce a hodně kleslo zkreslení.

Jinak, ono obecně vložení korečních obvodů způsobí útlum užitečnýho signálu. Řekl bych, že tento "složitý" korekční obvod je lepší vložit za tzv. katodový sledovač... ale ani tak by to neměl způsobit to, co ty popisuješ. Nicméně, tady bych spíš použil nějakej jednodušší korekční obvod.
respectdejff
Příspěvky: 156
Registrován: 12.05.2013 22:38

Re: Modifikace lampové hlavičky Kustom Defender 5H

Příspěvek od respectdejff »

Co je jednoduší? Nějak jsem měl pocit že todle je hodně jednoduché zapojení. Není inspirace?
Uživatelský avatar
Tube Guru
Odborník
Příspěvky: 2025
Registrován: 13.11.2011 21:07
Bydliště: Země, ČR dočasně

Re: Modifikace lampové hlavičky Kustom Defender 5H

Příspěvek od Tube Guru »

Zdar, jestli máš C1=10nF jak je uvedeno ve schematu, tak se Ti ty basy do korekcí ani nedostanou. Zkus jej zvětšit na 100nF a mělo by to být podstatně lepší. Že by měl být na napětí min. 400V je snad samozřejmé.
S opravami jsem skončil, žádné další zakázky už nepřijímám. Když budete mít jakýkoliv smysluplný technický dotaz týkající se elektronek, zesilovačů a "krabiček", klidně mě kontaktujte e-mailem: z.hronek@protonmail.com Když budu znát odpověď, budu mít čas a chuť, rád Vám odpovím. Děkuji.
respectdejff
Příspěvky: 156
Registrován: 12.05.2013 22:38

Re: Modifikace lampové hlavičky Kustom Defender 5H

Příspěvek od respectdejff »

Jj vyzkouším, je mi jasný že ten první kondík musí být na 400V, ostatní už můžou být na nižší. Zkusil jsem ti korekce zapojit znovu, zesík pískal tak jsem upravil kabeláž a dobrý, i basy už jsou slyšet. Jen nevím zda je normalní když přidám výšky, že hlasitost znatelně klesne. U tranzistoru se mi to nedělo, tak mě zajíma či je to u lampy normální.
simiruz
Příspěvky: 721
Registrován: 23.06.2012 16:42

Re: Modifikace lampové hlavičky Kustom Defender 5H

Příspěvek od simiruz »

respectdejff píše:když přidám výšky, že hlasitost znatelně klesne
respectdejff píše:Korekce výšek je slyšitelná dobře, korekce basu však nikoliv
Oba problémy by mohly souviset s odporem R18. Je opravdu 100k, bez studeňáku? Zas se to ale bije s tím "brutálním" snížením zkreslení. Čím bude R18 menší, tím menší bude útlum, ale o to více se budou projevovat ty první dva problémy.

Od korekce basů tímto klasickým způsobem nečekej zázraky, pokud chceš basy ovládat ve větším rozsahu, zkus korekce z Marshall Silver Jubilee. Počítej ale s dalším útlumem gainu.
Odpovědět

Zpět na „Aparatury“