Fakta o rozdílech tranzistorů a lamp

Lampy, tranzistory, technické problémy, ...
Odpovědět
Uživatelský avatar
Federmann
Příspěvky: 98
Registrován: 16.04.2010 15:48
Kontaktovat uživatele:

Re: Fakta o rozdílech tranzistorů a lamp

Příspěvek od Federmann »

Přehled je spíše zde: https://marshallamps.com/ :mrgreen:
Uživatelský avatar
Fořt
Příspěvky: 3384
Registrován: 30.09.2009 12:31
Bydliště: Praha-západ

Re: Fakta o rozdílech tranzistorů a lamp

Příspěvek od Fořt »

Tube Guru píše:Inu jste mladí, je to fajn, ale zase nepamatujete :) . A na forech, což je pro většinu ten jediný zdroj informací, se zase o všem nedočtete. Jestli Vás to opravdu zajímá a neberete to jen jako krácení volného času, snad se ty dějěpisné údaje dají dohledat. Základní přehled je tady: https://reverb.com/news/a-history-of-ma ... mps-part-i .
No právě. Na odkazu, který udávate, totiž nikdo hrušky a jabka jako vy nemíchá ... JTM vs JMP vs JCM
Uživatelský avatar
Tube Guru
Odborník
Příspěvky: 2025
Registrován: 13.11.2011 21:07
Bydliště: Země, ČR dočasně

Re: Fakta o rozdílech tranzistorů a lamp

Příspěvek od Tube Guru »

Zapomněl jste ještě JVM... :roll:
S opravami jsem skončil, žádné další zakázky už nepřijímám. Když budete mít jakýkoliv smysluplný technický dotaz týkající se elektronek, zesilovačů a "krabiček", klidně mě kontaktujte e-mailem: z.hronek@protonmail.com Když budu znát odpověď, budu mít čas a chuť, rád Vám odpovím. Děkuji.
simiruz
Příspěvky: 721
Registrován: 23.06.2012 16:42

Re: Fakta o rozdílech tranzistorů a lamp

Příspěvek od simiruz »

Dozvíme se teda odkud pocházejí ty dva grafy, které jsi posílal? Nebo jsou taky vlastní?:
Federmann píše:Na nějaké převzaté články rovněž neodkazuji, ale na texty vlastní.
Všimnul jsem si, že na grafu se schématem chybí první trioda. Bez ní je logické, že se nelinearita druhé triody projeví minimálně a třetí se při slabých signálech nepřebudí.
Uživatelský avatar
Federmann
Příspěvky: 98
Registrován: 16.04.2010 15:48
Kontaktovat uživatele:

Re: Fakta o rozdílech tranzistorů a lamp

Příspěvek od Federmann »

simiruz píše:Dozvíme se teda odkud pocházejí ty dva grafy, které jsi posílal? Nebo jsou taky vlastní?:
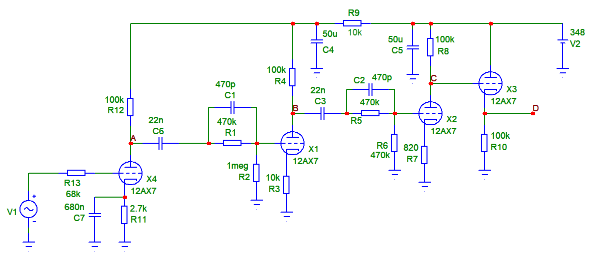
Zapojení pro simulaci
Zapojení pro simulaci
Ano, průběhy jsou samozřejmě vlastní, nerad přebírám něčí nepodložené, zmatené a zavádějící názory, dávám přednost faktům, nejlíp, které si sám ověřím.

Průběhy velmi pěkně ukazují i dokazují, že je zesilovač navržen a realizován jako velmi lineární a v žádném případě nezkresluje, jinak je tomu však v limitaci, jako u všech jiných zesilovačů, to jsem však již několikráte napsal i to že to má hrb obdobný charakteristice Prezenc, pro citlivější vstup se drb přesune ze 4kHz na 2kHz a je velmi výrazný.

Aby alespoň někteří zapojení pochopili, udělal jsem přenosové charakteristiky jednotlivých stupňů, včetně přenosové charakteristiky celku, samozřejmě tam není regulace hlasitosti mezi prvním a druhým stupněm a výstupní korektor s regulátorem hlasitosti, jen jsem chtěl ukázat, že v žádném případě se nejedná o zkreslující zesilovač, jde jen o zesilovač s nerovnou přenosovou charakteristikou, který lze snadno kytarovým snímačem přebudit, pak se chová spolu s kytarou jako jeden hudební nástroj. :mrgreen:
Přílohy
Frekvenční charakteristiky jednotlivých částí i celku
Frekvenční charakteristiky jednotlivých částí i celku
Uživatelský avatar
Bummer
Příspěvky: 4671
Registrován: 3.06.2008 11:01
Bydliště: Plzeň
Kontaktovat uživatele:

Re: Fakta o rozdílech tranzistorů a lamp

Příspěvek od Bummer »

Ano, jasně, zesilovač nezkresluje, pokud nechci. Logicky. K tomu ty silné snímače a preamp volume (které je v uvedeném schématu vychytrale nahrazeno pevným odporem) přece máme. :roll: My totiž chceme, aby to zkreslovalo. A celé téma je jen o chování kytarových (takže včetně té záměrně zkreslující majority) zesilovačů na lampovém vs polovodičovém základu.

Kdyby všichni zúčastění chápali, o čem vlastně je, určitě by nebylo tak dlouhé. :lol:

EDIT: Abych to upřesnil -- v podstatě všichni používají běžné kytarové aparáty se snímači dostatečně silnými na to, aby ke zkreslení docházelo. A právě preamp volume (pokud už ne volume na kytaře) umožňuje i takovými snímači dosažení poměrně čistého zvuku. Takže prostě nemá smysl debatovat o tom, zda je JCM800 dostatečně hifi, protože ho v rozmezí lineárního průběhu zesílení nikdo nepoužívá.
Gibson Explorer '76 RI Cort M600 BCS Cort EVL Z4 (R.M. ColorSound, R.M. Custom AlNiCo) Ibanez RG570CT (olše+javor, SD SH-5) DIMAVERY PB-320 Hardwire CM-2 Michalík Wah-Volume Boss GEB-7 Hardwire CR-7 Hardwire TR-7 Hardwire DL-8 Laney VH100R 2x12" DIY bedna s Celestion G12-65 Peavey Bandit 112 Sheffield USA fake Shure SM58 M-Audio MobilePre USB mkII M-Audio Firewire 410

Bias je slovo, ne zkratka.
simiruz
Příspěvky: 721
Registrován: 23.06.2012 16:42

Re: Fakta o rozdílech tranzistorů a lamp

Příspěvek od simiruz »

Federmann píše:nerad přebírám něčí nepodložené, zmatené a zavádějící názory, dávám přednost faktům, nejlíp, které si sám ověřím.
Ok, tak si ověř, jak se ten předzesilovač (všechny 4 triody!) chová při vybuzení napětím, které je pro kytarové snímače nejběžnější (0,5V - 1V). Postni pak tvar těch sinusoid, jsem docela zvědavý jak si s tím ten software poradí.
Uživatelský avatar
Federmann
Příspěvky: 98
Registrován: 16.04.2010 15:48
Kontaktovat uživatele:

Re: Fakta o rozdílech tranzistorů a lamp

Příspěvek od Federmann »

simiruz píše: vybuzení napětím, které je pro kytarové snímače nejběžnější (0,5V - 1V).
,

Který kytarový snímač má udáváno výstupní napětí 1V, třeba dnes a před 50 roky? Rád jej otestuji a zaznamenám reálné skutečné průběhy, pak je sem doložím.

Mít napětí 1V a zesilovat jej jenom v předzesilovači 10 000 x a chtít aby to nelimitovalo? Chtěl bych slyšet kolik ruchů a hluků by to při zesílení 10 000 x a vstupním napětí 1V zesílilo do limitace aniž by se kytary kdokoliv dotýkal :mrgreen: :mrgreen: :mrgreen:
mmjuz
Odborník
Příspěvky: 2236
Registrován: 23.03.2009 11:17
Bydliště: Brněnsko
Kontaktovat uživatele:

Re: Fakta o rozdílech tranzistorů a lamp

Příspěvek od mmjuz »

Federmann píše: Ano, průběhy jsou samozřejmě vlastní, nerad přebírám něčí nepodložené, zmatené a zavádějící názory, dávám přednost faktům, nejlíp, které si sám ověřím.

Průběhy velmi pěkně ukazují i dokazují, že je zesilovač navržen a realizován jako velmi lineární a v žádném případě nezkresluje, jinak je tomu však v limitaci, jako u všech jiných zesilovačů, to jsem však již několikráte napsal i to že to má hrb obdobný charakteristice Prezenc, pro citlivější vstup se drb přesune ze 4kHz na 2kHz a je velmi výrazný.
Největší chyba, které se tu z nějakého důvodu všichni dopouštíte, je zaměření se pouze na předzesilovač. U kytarových zesilovačů klasické konstrukce, o kterých je tu řeč, se výrazně na zkreslení podílí i koncový stupeň a to nejen zkreslením vlastních výkonových elek, ale do hry vstupuje i přesycení jádra výstupáku, nebo i vliv měkkého zdroje a jím způsobené výkyvy napětí, které zapříčiňují komprimační efekt. Takto je třeba celou problematiku vnímat. Kdyby záleželo jen na předzesilovači, tak by skončily veškeré problémy s nadměrnou hlasitostí kytarových lampáků, prostě by stačilo stáhnout hlasitost a byl by klid. Což nefunguje. Kupodivu má Federman do jisté míry pravdu. Vrátil bych se k úplně prvnímu příspěvku od Red Bulla. Tam je přesně popsané, co je na dobře navrženém lampáku jedinečné a to právě ta reakce na úder trsátkem při řádně ohuleném volume. V tom je to kouzlo a ten hlavní rozdíl mezi elkami a polovodiči a tam je dominantní právě vliv dobře navrženého konce a zdroje. Řešit jen předzesilovač je naprosto scestné a hodí se to spíš k debatě o moderních high gain aparátech, které už těch skutečných lampových vlastností moc nemají a klidně snesou srovnání s nějakým tím polovodičem, či digitálem.
Uživatelský avatar
Federmann
Příspěvky: 98
Registrován: 16.04.2010 15:48
Kontaktovat uživatele:

Re: Fakta o rozdílech tranzistorů a lamp

Příspěvek od Federmann »

Není problém řešit každý stupeň individuálně, ani řešit všechny stupně společně, ale problematika se pak stane značně komplikovaná a komplexní, což vyžaduje nejenom znalosti, ale hlavně zkušenosti.

Reagoval jsem pouze na:
simiruz píše: JCM800, který považuju za nejslavnější kytarový zesilovač.
První trioda zesiluje "věrně", druhá má nastaven pracovní bod tak, že signál zkresluje asymetricky i když není přebuzena, .
což neodpovídá skutečnosti.
mmjuz
Odborník
Příspěvky: 2236
Registrován: 23.03.2009 11:17
Bydliště: Brněnsko
Kontaktovat uživatele:

Re: Fakta o rozdílech tranzistorů a lamp

Příspěvek od mmjuz »

No, jasně. Podle mne je právě vyloženě nutné řešit celý aparát společně. Je to řetězec, kde se jednotlivé stupně vzájemně výrazně ovlivňují. Úmyslně jsem se zmínil i o zdroji, který bývá často u konstruktérů podceňován.
Nicméně tady se připojím k trochu neodbornému názoru, že měřit cokoli na kytarovém aparátu je prostě k ničemu. Ten zvuk jednoduše musí cítit i prsty hráče, nejen uši a to je věc, kterou asi žádné zařízení nezaznamená.
Uživatelský avatar
Federmann
Příspěvky: 98
Registrován: 16.04.2010 15:48
Kontaktovat uživatele:

Re: Fakta o rozdílech tranzistorů a lamp

Příspěvek od Federmann »

Ty stupně se v reálu moc neovlivňují.

Hlavní předností elektronek je velmi malá vstupní kapacita při vysokém napájecím napětí a tím i obrovském dovoleném napěťovém rozkmitu, což žádný, opakuji žádný tranzistor nezvládne, proto se taky nedají elektronky v mnoha zapojeních nahradit a proto také některé zapojení není možné na bázi tranzistorů vůbec realizovat.

Na elektronkách se toho moc naměřit taky nedá, neboť připojené měřící zařízení natolik změní obvodové poměry, že je výsledek na hony vzdálen o skutečného stavu a je nepoužitelný, což pro simulace neplatí, tam je zase problém, že mnozí nedokáží do simulátoru zahrnout vše co je v reálu přítomno.

Jen zopakuji, že hlavní rozdíl mezi elektronkami a tranzistory je ten, že pro kytarové zesilovače neexistuje rovnocenné tranzistorové zapojení, které by se dalo porovnávat, jde o diametrálně odlišné zapojení a tím i diametrálně odlišné výsledky, hlavní rozdíl je pak při přebuzení toho či onoho stupně, nesmíme zapomenout ani na kytaru a její snímač, včetně nastavení které bylo v daný okamžik provedené a styl hraní kytaristy, to vše tvoří jakousi originálnost nástroje a jeho zvuku, originálnost která je jen špatně opakovatelná.

Mnohokráte jsem napsal, že elektronky jsou v mnoha zapojeních nenahraditelné a je cela jedno, zda jsou součásti kytarového nástroje (kytara + zesilovač s jeho nastavením), nebo Hi-Fi zesilovače naprosto věrně reprodukujícího záznam takového kytarového zvuku.
mmjuz píše: Nicméně tady se připojím k trochu neodbornému názoru, že měřit cokoli na kytarovém aparátu je prostě k ničemu. Ten zvuk jednoduše musí cítit i prsty hráče, nejen uši a to je věc, kterou asi žádné zařízení nezaznamená.
Ten názor není zas tak neodborný, jen je jeho podstata používanými metodami neměřitelná, a o tom to je.
simiruz
Příspěvky: 721
Registrován: 23.06.2012 16:42

Re: Fakta o rozdílech tranzistorů a lamp

Příspěvek od simiruz »

Pošli tu sinusoidu! Už to máš vykreslené, tak to tolik práce nedá.
Klidně použij tebou zvolený rozsah vybuzení 50-500mV. Frekvenci vlny třeba 1kHz.
Díky.
Koudel
Příspěvky: 6
Registrován: 17.01.2018 14:45

Re: Fakta o rozdílech tranzistorů a lamp

Příspěvek od Koudel »

Chlapi, jestli jste někdo hráli na hlavu Waza Craft 150W, tak je dost možné, že se zavázanýma očima ani nepoznáte rozdíl, mezi tranďákem a lampičkou... Říkám to jen pro to, že technologie existuje, ale když se hlava prodává za 80 000, tak jí samozřejmě nikdo nekoupí, protože za 80 seženeš lampu i s apecem dohromady a tak to prostě ztrácí význam kupovat... Mimochodem když si pořídíte dost analogových pedálů a analogových efektů, je zvuk i na tranďáku velice dobrý, ale skupina lidí, kteří na to hrají nemají (většinou) kvalitní zvuk, protože tito hráči nemají buď dostatek financí (a tím pádem nekupují ani ty krabky) nebo jako třeba já používají multiefekty a hrají třeba i v deseti zvukových režimech a apec jede na clean channel nebo z modelingové hlavy přes pressety... Když jedete jen na zkreslení a neberou vás efekty, je lampa na prvním místě (i pro mě), ale jinak to ztrácí význam, když ti zvuk modeluje úplně jiné zařízení a hlavně, když jich je několik a do bedny (respektive do hlavy) ti fičí už kompletní signál, který je někdy i dosti věrný té lampě (když použiješ kvalitní vybavení a ne ťonga ponga)... Takže za mě určitě lampa na rock/metal atd ale s krabkama je rozumnější asi tranďák (když to máš jen KE krabkám a nechceš furt kupovat náhradní díly a montovat lampy)...
arcilucifer
Příspěvky: 1255
Registrován: 3.03.2010 19:39

Re: Fakta o rozdílech tranzistorů a lamp

Příspěvek od arcilucifer »

Takže za mě určitě lampa na rock/metal atd ale s krabkama je rozumnější asi tranďák (když to máš jen KE krabkám a nechceš furt kupovat náhradní díly a montovat lampy)...
Když jedete jen na zkreslení a neberou vás efekty, je lampa na prvním místě (i pro mě), ale jinak to ztrácí význam,
A tohle vážně nemyslíš, že ne?
Stejně jako analogové “krabky”
mmjuz
Odborník
Příspěvky: 2236
Registrován: 23.03.2009 11:17
Bydliště: Brněnsko
Kontaktovat uživatele:

Re: Fakta o rozdílech tranzistorů a lamp

Příspěvek od mmjuz »

Koudel píše: 16.04.2018 16:35 ale skupina lidí, kteří na to hrají nemají (většinou) kvalitní zvuk, protože tito hráči nemají buď dostatek financí (a tím pádem nekupují ani ty krabky)

Čéče, máš recht. Jsou to teďka pálky za ty krabky, to mi povídej. Má v tom prsty Babiš. Určitě.
Uživatelský avatar
Alternátor
Příspěvky: 1094
Registrován: 19.04.2011 10:50
Bydliště: Severočesko

Re: Fakta o rozdílech tranzistorů a lamp

Příspěvek od Alternátor »

Koudel píše: 16.04.2018 16:35 Chlapi, jestli jste někdo hráli na hlavu Waza Craft 150W, tak je dost možné, že se zavázanýma očima ani nepoznáte rozdíl, mezi tranďákem a lampičkou... Říkám to jen pro to, že technologie existuje, ale když se hlava prodává za 80 000, tak jí samozřejmě nikdo nekoupí, protože za 80 seženeš lampu i s apecem dohromady a tak to prostě ztrácí význam kupovat... Mimochodem když si pořídíte dost analogových pedálů a analogových efektů, je zvuk i na tranďáku velice dobrý, ale skupina lidí, kteří na to hrají nemají (většinou) kvalitní zvuk, protože tito hráči nemají buď dostatek financí (a tím pádem nekupují ani ty krabky) nebo jako třeba já používají multiefekty a hrají třeba i v deseti zvukových režimech a apec jede na clean channel nebo z modelingové hlavy přes pressety... Když jedete jen na zkreslení a neberou vás efekty, je lampa na prvním místě (i pro mě), ale jinak to ztrácí význam, když ti zvuk modeluje úplně jiné zařízení a hlavně, když jich je několik a do bedny (respektive do hlavy) ti fičí už kompletní signál, který je někdy i dosti věrný té lampě (když použiješ kvalitní vybavení a ne ťonga ponga)... Takže za mě určitě lampa na rock/metal atd ale s krabkama je rozumnější asi tranďák (když to máš jen KE krabkám a nechceš furt kupovat náhradní díly a montovat lampy)...
Já si nemůžu pomoct, ale pár krabiček jsem už vyzkoušel včetně všeobecně milovaného Hardwire CM2 Tube overdrive, který jsem se snažil používat čistě jako boost k lampě a stejně musel jít pryč, protože to prostě měnilo charakter zvuku. Sice nejsem milionář, ale zároveň se nepovažuju za socku, co si nemůže dovolit koupi krabičky, ale důvod je prostě ten, že se mi nelíbí, že to modifikuje původní zvuk ať už lampy, nebo tranďáku. Možná jsem jen neměl štěstí, ale zatím jsem nenarazil na nic, co by ten zvuk pouze nakoplo, aniž by ho to změnilo nějakým směrem, o kterej nestojím. Takže pro mě zatím pořád vítězí základní zvuk aparátu.
Gibson Les Paul Slash Standard November burst 2023, Gibson Les Paul Traditional 2019, Jolana Diamant II 2020 + Gibson 490R a Burstbucker 3, Gibson SG Special 2002, Harley Benton SC-500, Marshall DSL40CR, Cort Core-DC Mahogany OPBB, Ibanez AW65-LG, prehistorická španělka Lucida
Uživatelský avatar
Demilich
Příspěvky: 3382
Registrován: 17.03.2007 12:28
Bydliště: Praha

Re: Fakta o rozdílech tranzistorů a lamp

Příspěvek od Demilich »

Alternátor píše: 17.04.2018 23:10 ...Možná jsem jen neměl štěstí, ale zatím jsem nenarazil na nic, co by ten zvuk pouze nakoplo, aniž by ho to změnilo nějakým směrem, o kterej nestojím. Takže pro mě zatím pořád vítězí základní zvuk aparátu.
To je zajímavé. Přitom boostů i clean boostů je poměrně hodně. Já převapivě na transparentní boost (nemění zvuk) používám pitomý Behringer SF300 v režimu boost. Umí až nerozumně velké volume a má dvě točítka jako EQ, ale zdá se mi, že zvuk nemění, když jsou cca v polovině (nastavím dle ucha). Podobně umím zvuk nakopnout i EHX germanium muffem (levou částí, která má být OD, ale ve skutečnosti je to spíš takový clean boost...), že není poznat změna charakteru. Obojí testováno na mojem zkušebnovém gearu (viz řádek podpisu fullstack:) takže si myslím, že to relevantní je ;) Ale nevím přesně co rozumíš pod pojmem "změnit zvuk" ty a jak dobré máš ucho.
#2022BezHF vyústil v to, že jsem si uvědomil, že muziku je lepší zažít a dělat, než o ní psát na internet. Tedy sbohem :D
Uživatelský avatar
Alternátor
Příspěvky: 1094
Registrován: 19.04.2011 10:50
Bydliště: Severočesko

Re: Fakta o rozdílech tranzistorů a lamp

Příspěvek od Alternátor »

Ani jeden z nich jsem nezkoušel, takže se v rámci pokusu asi kouknu po Behringeru, za těch pár korun rád vyzkouším. Zatím všechny krabičky, co jsem zkoušel, čili boosty, kopie tubescreameru, případně preampy, mi prostě samy o sobě buď zkreslovaly, nebo měnily EQ, zatímco jsem chtěl jen zesílit signál, aby víc kreslil aparát. Docela dost jsem se natrápil s nastavováním a nakonec jsem stejně nebyl spokojenej. Nejvíc se tomu přiblížil ten Hardwire, ale bez dodání vlastního soundu mi dovolil doopravdy jen minimální zvýšení. Začal jsem to řešit přidáním gainu na aparátu a poťákem u kytary.
Gibson Les Paul Slash Standard November burst 2023, Gibson Les Paul Traditional 2019, Jolana Diamant II 2020 + Gibson 490R a Burstbucker 3, Gibson SG Special 2002, Harley Benton SC-500, Marshall DSL40CR, Cort Core-DC Mahogany OPBB, Ibanez AW65-LG, prehistorická španělka Lucida
Uživatelský avatar
Hendrek
Site Admin
Příspěvky: 8793
Registrován: 23.07.2009 12:11
Bydliště: Ostrava
Kontaktovat uživatele:

Re: Fakta o rozdílech tranzistorů a lamp

Příspěvek od Hendrek »

Vyzkoušej TCE Spark Booster, nejlepší, který znám.
Odpovědět

Zpět na „Komba, zesilovače, reproboxy“