Dík za příspěvek. Při testování používám: signální generátor, R zátěž 8 ohmů a na ni trvale připojený milivoltmetr a osciloskop. Kmitání jsem nezaznamenal.
Samozřejmě zázraky se nedějí (většinou). Při testování klidového proudu - měřením úbytku na malých emitorových odporech - jsem naměřil klidový proud cca 120 mA, což je hodně. Ale: po chvíli (několik minut) testování klidový proud skokem klesl na cca 30 mA (zřejmě nějaká spouštěcí špička rušení). A od té chvíle se konec chová jako na začátku: při buzení je zesilována jen jedna půlvlna.
Problém tedy bude nejspíš v nějaké "načnuté" součástce, tipnul bych nějakou keramiku, elektrolyt nebo polovodič. A při rušící špičce se projeví - někdy krátkodobě, jindy dlouhodobě. Jen to najít...
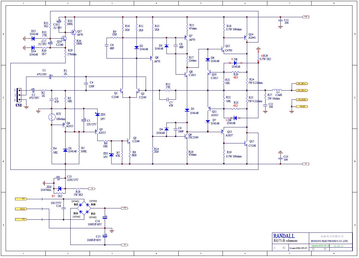
Závada by se také dala typovat v obvodech zpožděného spouštění signálu při zapnutí nebo v "hlídačích" obou větví napájecího napětí. Tedy v obvodech tranzistorů Q4,Q5, Q16,Q17. V zapojení je vidět, že je to pokusně "došmouleno" návrháři tak, aby to fungovalo.
Tak si budu hrát, bude to asi na dlouho...
Schéma, za odkaz na něj ještě jednou děkuji Trevorovi.
EDIT1: Při proměřování pod napětím padlo podezření na Q3. Po vypájení a změření je dobrý. Po zpětném zapájení a následném testu je konec opět OK. Za studena klidový proud cca 90 mA, po zahřátí - cca 1 hod - proud klesl na cca 40 mA každým tranzistorem. Při buzení "do plných" výkon ok, řezání při přebuzení symetrické. Vše se jeví ok. Nějaký čas budu testovat.
Že by nekvalitní pájení, nebo nekvalitní, možná "bezolovnatý" cín ? Nebo se při pájení tranzistoru trafopájkou napěťovou špičkou "samoopravila" načnutá, dosud neznámá součástka ? Začíná to být tak trochu duchařina…
