Basový zesilovač EDEN WT550 - dotaz
Pravidla fóra
Basový zesilovač EDEN WT550 - dotaz
Prosba na majitele tohoto zesilovače: Má běžet ventilátor chlazení hned po zapnutí zesilovače(studený stav), nebo se ventilátor spouští až od určitého zahřátí chladičů koncových tranzistorů? Díky za případné odpovědi...
Re: Basový zesilovač EDEN WT550 - dotaz
Osmistovka ma cidlo teploty co spouští větrák, predpokladam ze tady to bude taky tak, jdi po drátu, zda vede primo na napájení či nee
Provádím základní měření elektronek a drobné opravy a úpravy elektronkových aparátů a věcí kolem hraní. Vše je na domluvě - Severní Čechy
Dotazy prosím do SZ
Dotazy prosím do SZ
Re: Basový zesilovač EDEN WT550 - dotaz
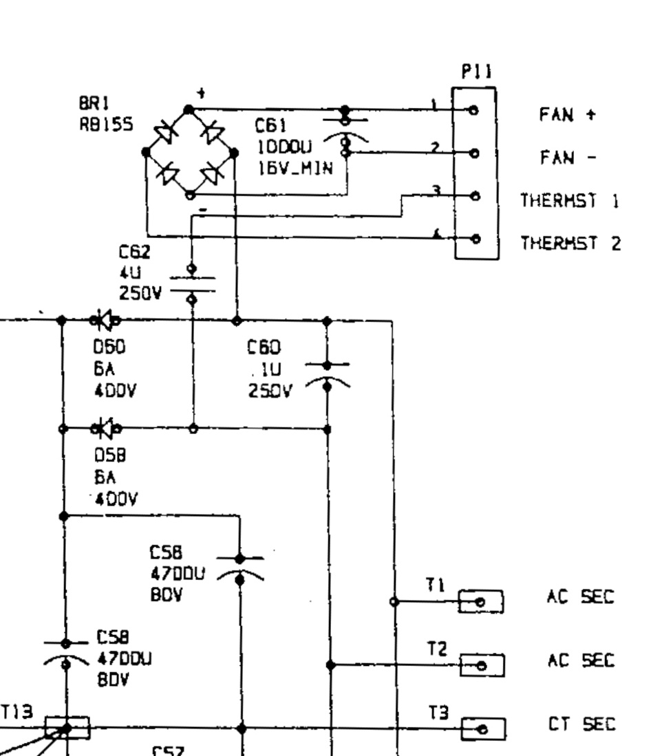
Trevore díky. Mezitím jsem našel schema. Na obr. je výsek okolo fanu, napájení fanu jde přes spínací termistor, což potvrzuje Tvůj příspěvek.
Než odšroubuji ty hejna šroubů, abych se dostal dovnitř stroje, tak jsem změřil výkon. V okamžiku počátku limitace je na 4 ohmové zátěži výkon cca 500 W, v popisu nelžou... Doba měření pár sekund.
Pak jsem dost dlouho budil na cca 200 W, až do doby kdy se chladiče začaly hodně zahřívat. Ale fan se nespustil. Asi termistor není na chladičích, ale někde jinde, nebo je vada fanu nebo termistoru. Uvidíme...
Než odšroubuji ty hejna šroubů, abych se dostal dovnitř stroje, tak jsem změřil výkon. V okamžiku počátku limitace je na 4 ohmové zátěži výkon cca 500 W, v popisu nelžou... Doba měření pár sekund.
Pak jsem dost dlouho budil na cca 200 W, až do doby kdy se chladiče začaly hodně zahřívat. Ale fan se nespustil. Asi termistor není na chladičích, ale někde jinde, nebo je vada fanu nebo termistoru. Uvidíme...