Marshall
Pravidla fóra
Re: Marshall
Zdravím,
dá se u tohoto modelu JCM900sl-x 2500 docílit i čistého zvuku? Má jen zkreslený - 2x master volume.
Díky
dá se u tohoto modelu JCM900sl-x 2500 docílit i čistého zvuku? Má jen zkreslený - 2x master volume.
Díky
Re: Marshall
Přesně tenhle model neznám, ale nevidim důvod, proč by tam nešel nakroutit čistej zvuk. Je to (asi?) jednokanál, takže holt nesmíš moc vytavit preamp. Pokud máš silný snímače, tak je možný, že budeš muset pro 100% čistej zvuk trochu stáhnout volume na kytaře.
EDIT
Teď koukám, že to má nějaký přepínání kanálů, to ale asi mění jen zesílení koncovýho zesilovače, takže gain zůstane +- na stejný úrovni... No snad neplácám kraviny, radši si tu počkej na někoho kdo tu devítistovku má.
EDIT
Teď koukám, že to má nějaký přepínání kanálů, to ale asi mění jen zesílení koncovýho zesilovače, takže gain zůstane +- na stejný úrovni... No snad neplácám kraviny, radši si tu počkej na někoho kdo tu devítistovku má.
Nové album Dusty road:
https://thetrainrobbers1.bandcamp.com/album/dusty-road
Spotify: https://open.spotify.com/artist/1nDGZua ... l_branch=1
fb: https://www.facebook.com/TheTrainRobbers.cz/
https://thetrainrobbers1.bandcamp.com/album/dusty-road
Spotify: https://open.spotify.com/artist/1nDGZua ... l_branch=1
fb: https://www.facebook.com/TheTrainRobbers.cz/
- Skipper
- Příspěvky: 968
- Registrován: 31.08.2006 20:33
- Bandzone: http://www.bandzone.cz/fan/skipper
- Bydliště: Přelouč
- Kontaktovat uživatele:
Re: Marshall
Je to jednokannál, takže je celkem citliví na snímače a obecně tvojí hru, já praktikuji nakřáplejší zvuk a čistý docílím stažením potenciometru Volume na kytařeMaikls píše:Zdravím,
dá se u tohoto modelu JCM900sl-x 2500 docílit i čistého zvuku? Má jen zkreslený - 2x master volume.
Díky
EVH Wolfgang Special, Gibson LP BFG-TG (Nashville 2007), Epiphone LP Custom (Hořovice 1994), Maya Stratocaster (Japonsko 1984), Chapman ML1-7 RS, Victory VX Kraken mkII a Janíček picks.
Mapex Armory (10, 12, 14, 16, 20, 22), Pearl Free Floating Maple 14"x6,5", Meinl Classics.
Focusrite Scarlett 18i20, Reaper, Ableton Live 9, NeuralDSP, Addictive Drums.
Mapex Armory (10, 12, 14, 16, 20, 22), Pearl Free Floating Maple 14"x6,5", Meinl Classics.
Focusrite Scarlett 18i20, Reaper, Ableton Live 9, NeuralDSP, Addictive Drums.
Re: Marshall
Zdar, JCM900sl-x 2500 je koncipován jako hi-gain zesilovač a proto může být dosažení opravdu čistého zvuku ala Fender Blackface problematické až nemožné. Ovšem "téměř čistého" zvuku bude možné dosáhnout díky tomu, že za každou předzesilovací triodou je potenciometr (ve schematu jsou označeny jako VR1 a VR2), na předním panelu budou asi označeny jako preamp volume nebo gain. Stažení volume na kytaře jak napsal ajdam pomůže samozřejmě taky. Žádná krabička tomu však nepomůže
.
S opravami jsem skončil, žádné další zakázky už nepřijímám. Když budete mít jakýkoliv smysluplný technický dotaz týkající se elektronek, zesilovačů a "krabiček", klidně mě kontaktujte e-mailem: z.hronek@protonmail.com Když budu znát odpověď, budu mít čas a chuť, rád Vám odpovím. Děkuji.
- Skipper
- Příspěvky: 968
- Registrován: 31.08.2006 20:33
- Bandzone: http://www.bandzone.cz/fan/skipper
- Bydliště: Přelouč
- Kontaktovat uživatele:
Re: Marshall
Jsem to z hlavy nějak po ránu vychrlil
Myslel jsem svůj příspěvek, tak, že na aparátu nakroutit crunch, pohrát si s volume na kytaře, k dosažení čistého zvuku (není úplně čistý, ale mě se líbí a vyhovuje mi) a případný zkreslený zvuk řešit krabičkami
Zas tak Hi-gain není, ale lze na něm vykroutit ledacos B-)
EVH Wolfgang Special, Gibson LP BFG-TG (Nashville 2007), Epiphone LP Custom (Hořovice 1994), Maya Stratocaster (Japonsko 1984), Chapman ML1-7 RS, Victory VX Kraken mkII a Janíček picks.
Mapex Armory (10, 12, 14, 16, 20, 22), Pearl Free Floating Maple 14"x6,5", Meinl Classics.
Focusrite Scarlett 18i20, Reaper, Ableton Live 9, NeuralDSP, Addictive Drums.
Mapex Armory (10, 12, 14, 16, 20, 22), Pearl Free Floating Maple 14"x6,5", Meinl Classics.
Focusrite Scarlett 18i20, Reaper, Ableton Live 9, NeuralDSP, Addictive Drums.
Re: Marshall
Zdravím,
nemáte někdo český manuál ke kombu Marshall JMD102, nebo hlavě JMD50
Díky
nemáte někdo český manuál ke kombu Marshall JMD102, nebo hlavě JMD50
Díky
Re: Marshall
Zdar, na 99% jej nebude mít nikdo, leda by si jej nechal přeložit sám. Ono se totiž výrobci nevyplatí tisknout český manuál pro náš minitrh. Kolik kusů se jich tady mohlo prodat? Tipuji, že v maximálně v desítkách
.
Takže si zkopíruj tento manuál: https://marshallamps.com/wp-content/upl ... sh-hbk.pdf
a vlož do Google Translatoru. Přestože to není přesně to, po čem toužíš, liší celkem nepodstatně, záleží co tam chceš najít... Nebo se budeš muset asi spokojit s tímto "pokecem": http://www.music-store.cz/recenze/marshall-jmd1jmd50
U následujících odkazů můžeš aplikovat translator přímo na stránku, protože to není PDF, doufám, že to umíš.
http://www.premierguitar.com/articles/M ... Amp_Review
http://www.musiciansfriend.com/amplifie ... r-amp-head
Takže si zkopíruj tento manuál: https://marshallamps.com/wp-content/upl ... sh-hbk.pdf
a vlož do Google Translatoru. Přestože to není přesně to, po čem toužíš, liší celkem nepodstatně, záleží co tam chceš najít... Nebo se budeš muset asi spokojit s tímto "pokecem": http://www.music-store.cz/recenze/marshall-jmd1jmd50
U následujících odkazů můžeš aplikovat translator přímo na stránku, protože to není PDF, doufám, že to umíš.
http://www.premierguitar.com/articles/M ... Amp_Review
http://www.musiciansfriend.com/amplifie ... r-amp-head
S opravami jsem skončil, žádné další zakázky už nepřijímám. Když budete mít jakýkoliv smysluplný technický dotaz týkající se elektronek, zesilovačů a "krabiček", klidně mě kontaktujte e-mailem: z.hronek@protonmail.com Když budu znát odpověď, budu mít čas a chuť, rád Vám odpovím. Děkuji.
Re: Marshall
Zdravím,
díky za info, tohle mi stačí
díky za info, tohle mi stačí
Re: Marshall
Ahoj
mám dotaz spíše technického rázu, možná dosti začátečnický:
Hlavní rozdíl mezi osmikilem(2203/4) a plexi je, pokud se nemýlím, v tom, že osmikilo má přidanou regulaci síly signálu před fázovým invertorem, tedy PrePI Master Volume, a že má jeden "gain stage"(česky?) navíc, je to tak? Pokud ano, co tvoří ten gain stage, když má stejný počet lamp?
Ptám se hlavně proto, abych nějak pochopil, jak to funguje, než že by mi vyloženě šlo o rozdíl mezi těmito dvěma aparáty.
Díky
mám dotaz spíše technického rázu, možná dosti začátečnický:
Hlavní rozdíl mezi osmikilem(2203/4) a plexi je, pokud se nemýlím, v tom, že osmikilo má přidanou regulaci síly signálu před fázovým invertorem, tedy PrePI Master Volume, a že má jeden "gain stage"(česky?) navíc, je to tak? Pokud ano, co tvoří ten gain stage, když má stejný počet lamp?
Ptám se hlavně proto, abych nějak pochopil, jak to funguje, než že by mi vyloženě šlo o rozdíl mezi těmito dvěma aparáty.
Díky
RHEA - progressive rock (neaktivní)
______________________________________
Petrof pianino, šedesátá léta
Kawai ES-8
______________________________________
Fender USA Strat / Tele PRODÁM NĚKOLIK FENDER USA/JP KYTAR (a sběratelský Framus) ---->ex-Fender 65 Deluxe Reverb / Strymon Iridium
Nashville NW-20C
______________________________________
Petrof pianino, šedesátá léta
Kawai ES-8
______________________________________
Fender USA Strat / Tele PRODÁM NĚKOLIK FENDER USA/JP KYTAR (a sběratelský Framus) ---->ex-Fender 65 Deluxe Reverb / Strymon Iridium
Nashville NW-20C
- Abu
- Příspěvky: 1549
- Registrován: 11.01.2009 17:36
- Bandzone: http://bandzone.cz/thedirtyraccoons
- Bydliště: Praha
- Kontaktovat uživatele:
Re: Marshall
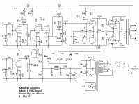
Je to jednoduche. Plexina ma dva nezavisle vstupy s vlastni regulaci hlasitosti, kazdy zesiluje jedna pulka prvni ECC83 a az potom jsou signaly secteny, takze ty dva systemy jsou spojeny vlastne paralelne a nemaji o moc vetsi zesileni nez jen jeden system.
Osmikilo ma obe pulky prvni lampy zapojeny v serii, takze mnohem vetsi zesileni. Jeden ze vstupu je pak priveden az za prvni system a ten ma pak mensi zesileni nez ten druhy vstup.
Ze schematek je to vse jasne, pokusim se je sem nahrat.
Plexi (ctyrdira)

Osmikilo

Edit - ted jsem si vsimnul, ze obrazky ktere jsem vlozil z Tapatalku se ve Firefoxu nezobrazi
Je potreba pouzit tag Resize600 misto Img (opraveno rucne).
Osmikilo ma obe pulky prvni lampy zapojeny v serii, takze mnohem vetsi zesileni. Jeden ze vstupu je pak priveden az za prvni system a ten ma pak mensi zesileni nez ten druhy vstup.
Ze schematek je to vse jasne, pokusim se je sem nahrat.
Plexi (ctyrdira)

Osmikilo

Edit - ted jsem si vsimnul, ze obrazky ktere jsem vlozil z Tapatalku se ve Firefoxu nezobrazi
Naposledy upravil(a) Abu dne 23.11.2015 12:07, celkem upraveno 1 x.
Hraju výhradně na šrot.
Re: Marshall
Zdar, Abu to popsal celkem správně, až na "takze ty dva systemy jsou spojeny vlastne paralelne"; paralelně spojené systémy použil Marshall až u AFD. V podstatě u plexi (50W-typ 1987 a 100W-typ 1959) jedna trioda z první ECC83 zahálí a přestože je nažhavena na zesílení se nepodílí. U JCM 800 (50W-typ 2204 a 100W- typ 2203) je tato trioda zařazena do zesilovacího řetězce (říká se tomu kaskádní zapojení, ne sériové to je něco jiného). Výsledkem je mnohem větší citlivost vstupu "Hi" než u Plexi. Pro ilustraci tu přikládám schemata 50W verzí obou typů. U JCM 800 je zařazen ten další zesilovací stupeň (gain stage
) přes rozpínací kontakt vstupu "Lo".
Potenciometr Master Volume má význam právě až u JCM 800, protože u Plexi nemá předzesilovač tak vysoké zesílení, aby zkresloval i se slabým snímačem. Z toho důvodu se používala ta různá "nakopávadla", která jsou u JCM 800 už zbytečná, kreslí to pěkně i když "Hi-gain" to není.
Potenciometr Master Volume má význam právě až u JCM 800, protože u Plexi nemá předzesilovač tak vysoké zesílení, aby zkresloval i se slabým snímačem. Z toho důvodu se používala ta různá "nakopávadla", která jsou u JCM 800 už zbytečná, kreslí to pěkně i když "Hi-gain" to není.
S opravami jsem skončil, žádné další zakázky už nepřijímám. Když budete mít jakýkoliv smysluplný technický dotaz týkající se elektronek, zesilovačů a "krabiček", klidně mě kontaktujte e-mailem: z.hronek@protonmail.com Když budu znát odpověď, budu mít čas a chuť, rád Vám odpovím. Děkuji.
- Abu
- Příspěvky: 1549
- Registrován: 11.01.2009 17:36
- Bandzone: http://bandzone.cz/thedirtyraccoons
- Bydliště: Praha
- Kontaktovat uživatele:
Re: Marshall
Paralelnim spojenim jsem myslel ten zpusob zapojeni, kdy se oba vstupy "ctyrdiry" propoji vzajemne kratkym kablikem, pak jsou oba systemy spojeny paralelne a protoze ma kazdy jinou frekvencni charakteristiku, tak se pomoci dvou ovladacu volume da menit i barva zvuku. Vim o cem pisu, sam jsem si tento preamp postavil a provozuju ho, i s master volume. Pro vetsi zkresleni pouzivam overdrive, nebo lepe linearni booster.
Hraju výhradně na šrot.
Re: Marshall
Tak asi je zbytečné se dohadovat o pojmech, já z těch schémat uplně moc nevyčtu, ale snad jsem pochopil, díky
.
Takže kdyby někdo přepájel plexi tak, aby ty dvě triody šly například z vstupu Hi2 za sebou, tak by dostal 2204/3 bez MV?
Takže kdyby někdo přepájel plexi tak, aby ty dvě triody šly například z vstupu Hi2 za sebou, tak by dostal 2204/3 bez MV?
RHEA - progressive rock (neaktivní)
______________________________________
Petrof pianino, šedesátá léta
Kawai ES-8
______________________________________
Fender USA Strat / Tele PRODÁM NĚKOLIK FENDER USA/JP KYTAR (a sběratelský Framus) ---->ex-Fender 65 Deluxe Reverb / Strymon Iridium
Nashville NW-20C
______________________________________
Petrof pianino, šedesátá léta
Kawai ES-8
______________________________________
Fender USA Strat / Tele PRODÁM NĚKOLIK FENDER USA/JP KYTAR (a sběratelský Framus) ---->ex-Fender 65 Deluxe Reverb / Strymon Iridium
Nashville NW-20C
- Abu
- Příspěvky: 1549
- Registrován: 11.01.2009 17:36
- Bandzone: http://bandzone.cz/thedirtyraccoons
- Bydliště: Praha
- Kontaktovat uživatele:
Re: Marshall
Zhruba ano, ale byly by tam potreba jeste dalsi drobne upravy zapojeni (ze schemat je to jasne, ale jako netechnikovi ti to asi moc nepomuze) a hlavne, bez MV to bude nekontrolovatelna bestie, bude to hrat hodne nahlas, ale pouzitelne zkresleni preampu nebude o moc vetsi nez u plexi. Lepe receno, zkreslovat to zacne az pri hodne vysoke hlasitosti.... jako kdybys mel na 800 master porad naplno.
Hraju výhradně na šrot.
Re: Marshall
Jasný, díky
. Jak říkám, šlo mi hlavně o ujasnění toho, jak to funguje.
RHEA - progressive rock (neaktivní)
______________________________________
Petrof pianino, šedesátá léta
Kawai ES-8
______________________________________
Fender USA Strat / Tele PRODÁM NĚKOLIK FENDER USA/JP KYTAR (a sběratelský Framus) ---->ex-Fender 65 Deluxe Reverb / Strymon Iridium
Nashville NW-20C
______________________________________
Petrof pianino, šedesátá léta
Kawai ES-8
______________________________________
Fender USA Strat / Tele PRODÁM NĚKOLIK FENDER USA/JP KYTAR (a sběratelský Framus) ---->ex-Fender 65 Deluxe Reverb / Strymon Iridium
Nashville NW-20C
Re: Marshall
Plexi používá paralelně 99,9% kytaristů, nejspíše to tak Jim i myslel. Jeden kanál zesiluje jenom výšky (ala VOX) druhý spíše neutrálně celé spektrum. Pomocí dvou gainů si namícháš jak potřebuješ a přebudíš vše, co je za nima do zkreslení.
U 800 zesílí první trioda celé spektrum "rovnoměrně" a ta za ní je "cold bias". Tím pádem u ní nenastane ořez horní půlvlny, ale jen deformace signálu - spodní část půlvlny se zesílí méně. Druhá trioda signál o moc nezesílí, hlavně jej zdeformuje (zní to taky jako zkreslení, ale jemné). Další trioda už má nahoře tvrdý ořez, stejně jako plexi.
Já vnímám cold bias druhé triody jako ten zásadní rozdíl a společně s MV krok od "klasických" schémat k "metalovým".
U 800 zesílí první trioda celé spektrum "rovnoměrně" a ta za ní je "cold bias". Tím pádem u ní nenastane ořez horní půlvlny, ale jen deformace signálu - spodní část půlvlny se zesílí méně. Druhá trioda signál o moc nezesílí, hlavně jej zdeformuje (zní to taky jako zkreslení, ale jemné). Další trioda už má nahoře tvrdý ořez, stejně jako plexi.
Já vnímám cold bias druhé triody jako ten zásadní rozdíl a společně s MV krok od "klasických" schémat k "metalovým".
- Abu
- Příspěvky: 1549
- Registrován: 11.01.2009 17:36
- Bandzone: http://bandzone.cz/thedirtyraccoons
- Bydliště: Praha
- Kontaktovat uživatele:
Re: Marshall
To je pravda, bias druhe triody me nenapadnul, precejen schema osmistovky nemam tak v hlave jako plexi, kterou jsem nedavno stavel.
Hraju výhradně na šrot.
Re: Marshall
Zdravím.Poradíte jaké lampy dát do Marshall DSL ,pokud máte někdo zkušenost,budu rád.Díky
Jsou tam 3x ECC83
Dostal jsem nabídky na tyto:
https://imusicdata.cz/tad-7025-s-mullar ... cc83-12ax7
https://imusicdata.cz/tad-12ax7eh-ecc83 ... o-harmonix
https://imusicdata.cz/tad-5751-highgrad ... vaci-lampa
Tu první ,bych i vzal,ale ty další si myslím,by bylo možné i za nižší cenu,nebo se pletu?
Díky...
Jsou tam 3x ECC83
Dostal jsem nabídky na tyto:
https://imusicdata.cz/tad-7025-s-mullar ... cc83-12ax7
https://imusicdata.cz/tad-12ax7eh-ecc83 ... o-harmonix
https://imusicdata.cz/tad-5751-highgrad ... vaci-lampa
Tu první ,bych i vzal,ale ty další si myslím,by bylo možné i za nižší cenu,nebo se pletu?
Díky...
Re: Marshall
Zdar, asi nevíš co s prachama
, nebo jsi naletěl na marketingové bláboly? Jinak nechápu co máš proti:
http://www.ges.cz/cz/elektronka-ecc83-j ... 00006.html
Nemusíš mít obavy, že by snad byly v jakémkoliv parametru horší, spíš naopak.
http://www.ges.cz/cz/elektronka-ecc83-j ... 00006.html
Nemusíš mít obavy, že by snad byly v jakémkoliv parametru horší, spíš naopak.
S opravami jsem skončil, žádné další zakázky už nepřijímám. Když budete mít jakýkoliv smysluplný technický dotaz týkající se elektronek, zesilovačů a "krabiček", klidně mě kontaktujte e-mailem: z.hronek@protonmail.com Když budu znát odpověď, budu mít čas a chuť, rád Vám odpovím. Děkuji.
Re: Marshall
Počkej v DSL snad není lampový konec? Nebo ty chceš z nějakého důvodu měnit jen preampovky? Máš DSL 5, jestli si dobře pamatuju, ne? Proč chceš měnit preampovky? To už máš tolik nahráno nebo jen zkoušíš, jestli to bude hrát jinak?
A vzal bych normálně JJ, přijde mi úplná blbost brát 3x dražší elektronku.
EDIT: Tube Guru byl rychlejší.
A vzal bych normálně JJ, přijde mi úplná blbost brát 3x dražší elektronku.
EDIT: Tube Guru byl rychlejší.