zapojení snímačů
Pravidla fóra
Re: zapojení snímačů
ok dobre vediet dik za odpoved
Re: zapojení snímačů
jdu se prave vrtat v kytare a zajimalo by me jestli je tohle narychlo schema co sem udelal zpravne...
JJ Gtrs "Yamaha SG-40 replica", Aria Diamond 1803T, Zenon Audition->TC Polytune mini->Super Electric MK1.5->Boss DC3->Ibanez SC10->Ibanez DE7->Yamaha MagicStomp->Acoustic 450->Selmer T&B 212 + Stanley 212
www.black-audio.net
www.black-audio.net
- TakJakyhoMeZnas
- Příspěvky: 330
- Registrován: 25.06.2008 17:20
Re: zapojení snímačů
čau, prosím o radu zkušených... mám zapojení HSH 1 volume 1 tone a 5 way.. chci nainstalovat push pull volume, ale na seymourduncan a google nebyli souhlasna schemata s mím zapojením.. u duncana by v mém zapojení měli přečnívat dva drátky což nepřečnívají.... tak jestli by nekdo nevedel.. zapojeni takoveto :
a konkretne jde o kytaru Ibanez RG2550.. díky moc
a konkretne jde o kytaru Ibanez RG2550.. díky moc
"You feel alright then you hear a music ring"
- mycountry
- Příspěvky: 881
- Registrován: 23.10.2007 18:13
- Skype: jajajenja
- Bydliště: Brno
- Kontaktovat uživatele:
Re: zapojení snímačů
Jestli ti nepřečnívají dva drátky z nějakýho snímače, tak ho nemůžeš rozepínat...
- TakJakyhoMeZnas
- Příspěvky: 330
- Registrován: 25.06.2008 17:20
Re: zapojení snímačů
tak to je asi pěkná blbost když rozepínat lze normálně..
"You feel alright then you hear a music ring"
Re: zapojení snímačů
otázka - Můžu na mém Les Paul mít zapojené Aktivní EMG + pasivní RM ? nebo to kombinovat nelze
Re: zapojení snímačů
Lze to kombinovat, ale je to docela složitý jednak ohledně elektroniky, a taky ohledně toho, aby Ti ten zvuk zněl nějak vyrovnaně.
Jeden uživatel tady to má(nejmíň jeden), koukni do vedlejšího topicu OT z Kytary Schecter, tam ho najdeš.
Jeden uživatel tady to má(nejmíň jeden), koukni do vedlejšího topicu OT z Kytary Schecter, tam ho najdeš.
RHEA - progressive rock (neaktivní)
______________________________________
Petrof pianino, šedesátá léta
Kawai ES-8
______________________________________
Fender USA Strat / Tele PRODÁM NĚKOLIK FENDER USA/JP KYTAR (a sběratelský Framus) ---->ex-Fender 65 Deluxe Reverb / Strymon Iridium
Nashville NW-20C
______________________________________
Petrof pianino, šedesátá léta
Kawai ES-8
______________________________________
Fender USA Strat / Tele PRODÁM NĚKOLIK FENDER USA/JP KYTAR (a sběratelský Framus) ---->ex-Fender 65 Deluxe Reverb / Strymon Iridium
Nashville NW-20C
- ais
- Příspěvky: 82
- Registrován: 19.09.2009 8:55
- Bydliště: Vodslivy (tj.jako vodka se slivovicí dohromady)
Re: zapojení snímačů
Ahoj, mám překvapující problém...
Mám novou kejtru , snímače alnico v p-90 u krku a u kobylky.
3way přepínač, co má fungovat
1.krk
2.oba
3.kobyla
je to ale 1.kobyla
2.krk
3.krk
Nenašel jsem zapojení nikde v topicích a odkazech, protože mám
2x volume pro každý snímač
1x tonová clona
1x master volume
Co stím ??
Mám novou kejtru , snímače alnico v p-90 u krku a u kobylky.
3way přepínač, co má fungovat
1.krk
2.oba
3.kobyla
je to ale 1.kobyla
2.krk
3.krk
Nenašel jsem zapojení nikde v topicích a odkazech, protože mám
2x volume pro každý snímač
1x tonová clona
1x master volume
Co stím ??
Prkna s drátama : Ibanez RGT 42DX
To hranatý : Berserker - Red Plate 30W, AIS stack 212
ostatky : Boss GT-10
To hranatý : Berserker - Red Plate 30W, AIS stack 212
ostatky : Boss GT-10
Re: zapojení snímačů
to je rozbitej přepínač ne? mezipoloha musej bejt oba.
jinak to, co potřebuješ je schéma na jazz bass plus tam je ještě ten master volume
jinak to, co potřebuješ je schéma na jazz bass plus tam je ještě ten master volume
Stagg HybridCaster + RMpickups bridge
Gibson SG (GFS Dream180B, SH2N, sperzel) ->
Eugeene's magic one-knob germanium clean booster ->
Digitech Bad Monkey ->
kopyje Zvex Fuzz Factory ->
Hocke VMH234RD překopaný na plexinu.
Gibson SG (GFS Dream180B, SH2N, sperzel) ->
Eugeene's magic one-knob germanium clean booster ->
Digitech Bad Monkey ->
kopyje Zvex Fuzz Factory ->
Hocke VMH234RD překopaný na plexinu.
Re: zapojení snímačů
Zdravím! jsem nemehlo a musím to přiznat:( mám tu humbucker s třema kablíkama...kam s něma
? Kytara má jeden volume potenciometr a tří poloháč s osmi nožičkama.....na potenciometr vede žlutý kablík( uzemění)....Otázka zní..kam s prvním,druhým a tím třetím kablíkem
Zatím všechny pokusy došli k tomu,že to bud neznělo..nebo znělo i se staženým volume potenciometrem 
http://www.mypicx.com/02142010/zapojeni_snimace/
http://www.mypicx.com/02142010/zapojeni_snimace/
Re: zapojení snímačů
jak by jste zapojili snimace ve stratu aby polohy na petipolohovym prepinaci byly nasledujici (beru to od kobylky - prepinac blize kraji kytary):
1 : kobylkovy snimac
2: kobylkovy + stred paralelne
3: krkovy + kobylkovy seriove
4: krkovy + stredovy paralelne
5: krkovy snimac
jeste by se mi libilo aby se do toho serioveho zapojeni aktivoval stredovy snimac vytazenim volume potaku, ale to je jen volitelne
nejsem elektrikar, takze nemam moc tuseni jak to udelat.
1 : kobylkovy snimac
2: kobylkovy + stred paralelne
3: krkovy + kobylkovy seriove
4: krkovy + stredovy paralelne
5: krkovy snimac
jeste by se mi libilo aby se do toho serioveho zapojeni aktivoval stredovy snimac vytazenim volume potaku, ale to je jen volitelne
Re: zapojení snímačů
jedním slovem? nejde.
Stagg HybridCaster + RMpickups bridge
Gibson SG (GFS Dream180B, SH2N, sperzel) ->
Eugeene's magic one-knob germanium clean booster ->
Digitech Bad Monkey ->
kopyje Zvex Fuzz Factory ->
Hocke VMH234RD překopaný na plexinu.
Gibson SG (GFS Dream180B, SH2N, sperzel) ->
Eugeene's magic one-knob germanium clean booster ->
Digitech Bad Monkey ->
kopyje Zvex Fuzz Factory ->
Hocke VMH234RD překopaný na plexinu.
Re: zapojení snímačů
musel by na to byt nejaky zvlastni typ prepinace?
Re: zapojení snímačů
Asi tak... nebo můžeš udělat ke každému snímači ON - OFF switch a pak je vůči sobě zapojovat včechny paralelně.Kinx píše:musel by na to byt nejaky zvlastni typ prepinace?
Re: zapojení snímačů
Tak mám rozebranou kytaru a najednou jsem si uvědomil, že vlastně nevím, jak to zapojit. Chtěl bych se zeptat, jestli někdo nevíte o schématu pro 2xHB s 3DPDT switchem pro přepínání sériově-rozepnuto-paralelně a dvěma nezávislými volume poty. Koukal jsem na web SD, kde by to schéma měli mít, ale když si to rozkliknu, tak na me vyskočí drobet jiné.
Gibson Explorer '76 RI ● Cort M600 BCS ● Cort EVL Z4 (R.M. ColorSound, R.M. Custom AlNiCo) ● Ibanez RG570CT (olše+javor, SD SH-5) ● DIMAVERY PB-320 ● Hardwire CM-2 ● Michalík Wah-Volume ● Boss GEB-7 ● Hardwire CR-7 ● Hardwire TR-7 ● Hardwire DL-8 ● Laney VH100R ● 2x12" DIY bedna s Celestion G12-65 ● Peavey Bandit 112 Sheffield USA ● fake Shure SM58 ● M-Audio MobilePre USB mkII ● M-Audio Firewire 410
Bias je slovo, ne zkratka.
Bias je slovo, ne zkratka.
Re: zapojení snímačů
ten switch chceš pro jeden snímač/oba dohromady/každej zvlášť ?Bummer píše:Tak mám rozebranou kytaru a najednou jsem si uvědomil, že vlastně nevím, jak to zapojit. Chtěl bych se zeptat, jestli někdo nevíte o schématu pro 2xHB s 3DPDT switchem pro přepínání sériově-rozepnuto-paralelně a dvěma nezávislými volume poty. Koukal jsem na web SD, kde by to schéma měli mít, ale když si to rozkliknu, tak na me vyskočí drobet jiné.
:Apollo LP junior::Molk telecaster::Dimavery Precision Bass::Cort AD810 NS::Bugera 6262::Molk custom box 412:
:Mapex Voyager(22",10",12",14",14")::Anatolian, Paiste, Zildjian a Amati činely::HW Mapex, Sonor::Vater 5A
http://bandzone.cz/fadetogrey
http://last.fm/user/Moleek
:Mapex Voyager(22",10",12",14",14")::Anatolian, Paiste, Zildjian a Amati činely::HW Mapex, Sonor::Vater 5A
http://bandzone.cz/fadetogrey
http://last.fm/user/Moleek
Re: zapojení snímačů
Oba dohromady. Už jsem na to myslím kápnul, teď si kreslím schéma. Nebyl mi úplně jasnej význam těch vodičů - to jsem si dohledal. Takže teď hádám, že z každého snímače vyvedu hnědý vývod (viz. schémata pro RM snímače) do jednoho z potenciometrů. Z každého z nich povedu signál do 3-way switche. Z toho to pak půjde do 3DPDT switche. Ostatní kablíky z obou snímačů spojím barvu k barvě a také přivedu do 3DPDT switche. Výstup z toho switche je pak jasný (opět viz schémata na www.rmpickups.cz).
Gibson Explorer '76 RI ● Cort M600 BCS ● Cort EVL Z4 (R.M. ColorSound, R.M. Custom AlNiCo) ● Ibanez RG570CT (olše+javor, SD SH-5) ● DIMAVERY PB-320 ● Hardwire CM-2 ● Michalík Wah-Volume ● Boss GEB-7 ● Hardwire CR-7 ● Hardwire TR-7 ● Hardwire DL-8 ● Laney VH100R ● 2x12" DIY bedna s Celestion G12-65 ● Peavey Bandit 112 Sheffield USA ● fake Shure SM58 ● M-Audio MobilePre USB mkII ● M-Audio Firewire 410
Bias je slovo, ne zkratka.
Bias je slovo, ne zkratka.
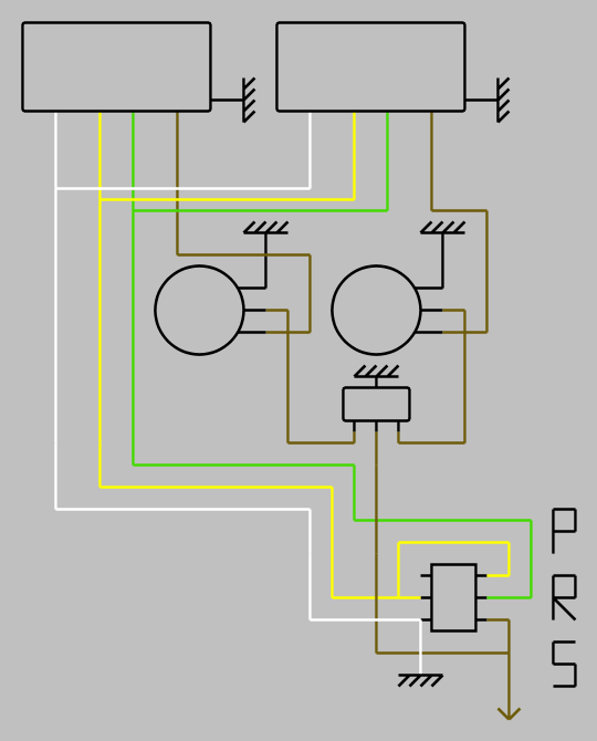
Re: zapojení snímačů
Co myslíte? Mám to dobře? (Rád bych to věděl dřív, než začnu pájet.
)
Gibson Explorer '76 RI ● Cort M600 BCS ● Cort EVL Z4 (R.M. ColorSound, R.M. Custom AlNiCo) ● Ibanez RG570CT (olše+javor, SD SH-5) ● DIMAVERY PB-320 ● Hardwire CM-2 ● Michalík Wah-Volume ● Boss GEB-7 ● Hardwire CR-7 ● Hardwire TR-7 ● Hardwire DL-8 ● Laney VH100R ● 2x12" DIY bedna s Celestion G12-65 ● Peavey Bandit 112 Sheffield USA ● fake Shure SM58 ● M-Audio MobilePre USB mkII ● M-Audio Firewire 410
Bias je slovo, ne zkratka.
Bias je slovo, ne zkratka.
- Abu
- Příspěvky: 1549
- Registrován: 11.01.2009 17:36
- Bandzone: http://bandzone.cz/thedirtyraccoons
- Bydliště: Praha
- Kontaktovat uživatele:
Re: zapojení snímačů
Dobre to rozhodne neni. Teda urcite to nebude fungovat jak sis predstavoval. Uz jen ty zlute a zelene draty spojene hned jak vylezou ze snimace - tim si navzajem spojil stredni vyvody civek krkoveho a kobylkoveho snimace = totalni chaos. 
Hraju výhradně na šrot.
Re: zapojení snímačů
No někde je spojit musím. Switch mám jen jeden a je jedno, jestli jsou na schématu spojené nahoře nebo až ve switchi (pozor, nenakreslil jsem uzly, ale snad je jasné, že spojuji jen vodiče stejné barvy).
Ten 3DPDT switch mám jen jeden.
Jestli je to špatně, tak jak by to tedy mělo být?
Ten 3DPDT switch mám jen jeden.
Jestli je to špatně, tak jak by to tedy mělo být?
Gibson Explorer '76 RI ● Cort M600 BCS ● Cort EVL Z4 (R.M. ColorSound, R.M. Custom AlNiCo) ● Ibanez RG570CT (olše+javor, SD SH-5) ● DIMAVERY PB-320 ● Hardwire CM-2 ● Michalík Wah-Volume ● Boss GEB-7 ● Hardwire CR-7 ● Hardwire TR-7 ● Hardwire DL-8 ● Laney VH100R ● 2x12" DIY bedna s Celestion G12-65 ● Peavey Bandit 112 Sheffield USA ● fake Shure SM58 ● M-Audio MobilePre USB mkII ● M-Audio Firewire 410
Bias je slovo, ne zkratka.
Bias je slovo, ne zkratka.