Dotaz k schématu na BOSS DS-1
-
Dark_Matter
- Příspěvky: 13
- Registrován: 12.10.2010 17:30
Dotaz k schématu na BOSS DS-1
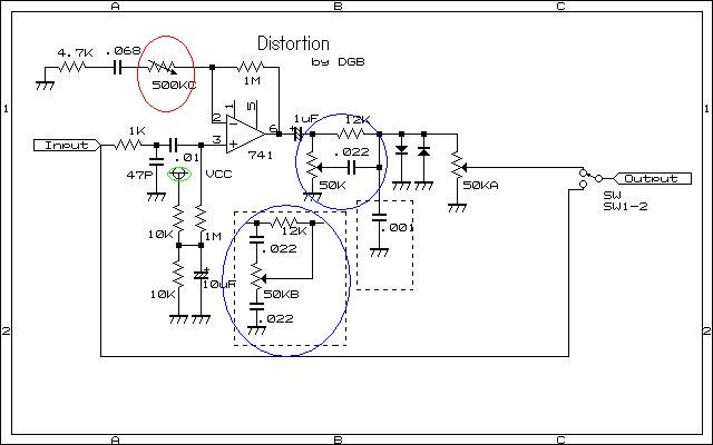
Zdravim,měl bych dotaz k tomuto schematu. CHci stavet Boss DS-1 a zajímalo by m,jestli je tohle schema to spravne,protože google mi vyhodil i nějaké slozitejsi schemata spojene s timto efektem...
Jeste bych mel nekolik ´dotazu :
1)cervene zakrouzkovany potenciometr je na schematu zapojeny jako obycejny odpor,jezdec by se mel nekam pripojit ne ?
2)co je ta zelene zakrouzkovana znacka ? EDIT : Jo to je asi napájení...Vcc je trochu vedle tak mě to nenapadlo...
3)to,co je na obrazku vyznaceno mensim carkovanym obdelnickem by zrejme melo jit nahradit tim,co je v tom vetsim obdelnicku. Ale spis to vypada,jako by tov tom vetsim obdelnicku melo jit zamenit s tim,co jsem zakrouzkoval modrym mensim koleckem...
Poradi mi nekdo,co s tim ?
PS.: co znamenaji pismena A,B,C u hodnot potenciometru ? Nevim,ktera pismena nalezi lin / log prubehum...predem diky moc za rady...
Jeste bych mel nekolik ´dotazu :
1)cervene zakrouzkovany potenciometr je na schematu zapojeny jako obycejny odpor,jezdec by se mel nekam pripojit ne ?
2)co je ta zelene zakrouzkovana znacka ? EDIT : Jo to je asi napájení...Vcc je trochu vedle tak mě to nenapadlo...
3)to,co je na obrazku vyznaceno mensim carkovanym obdelnickem by zrejme melo jit nahradit tim,co je v tom vetsim obdelnicku. Ale spis to vypada,jako by tov tom vetsim obdelnicku melo jit zamenit s tim,co jsem zakrouzkoval modrym mensim koleckem...
Poradi mi nekdo,co s tim ?
PS.: co znamenaji pismena A,B,C u hodnot potenciometru ? Nevim,ktera pismena nalezi lin / log prubehum...predem diky moc za rady...
Re: Dotaz k schématu na BOSS DS-1
tohle je prakticky skro to samy je tam seznam soucastek a plosnak.
http://www.tonepad.com/getFile.asp?id=78
ty pismenka A B C . to je oznaceni prubehu toho poteniometru( logarytmicky linearni a reverzni logaritmocky) ale je v tom trosku gulas pač si to každej vyrobce značí jak chce a taky záleží na regionu z jakyho to pochazi nebo pro jakej trh je to určeno.
http://www.tonepad.com/getFile.asp?id=78
ty pismenka A B C . to je oznaceni prubehu toho poteniometru( logarytmicky linearni a reverzni logaritmocky) ale je v tom trosku gulas pač si to každej vyrobce značí jak chce a taky záleží na regionu z jakyho to pochazi nebo pro jakej trh je to určeno.
Dobří umělci kopírují ti nejlepší kradou. - Pablo Picasso


Re: Dotaz k schématu na BOSS DS-1
1)Jezdec spoj s kterýmkoliv krajním kontaktem, v tomhle zapojení bude potenciometr fungovat jako proměnný odpor.Dark_Matter píše: 1)cervene zakrouzkovany potenciometr je na schematu zapojeny jako obycejny odpor,jezdec by se mel nekam pripojit ne ?
...
3)to,co je na obrazku vyznaceno mensim carkovanym obdelnickem by zrejme melo jit nahradit tim,co je v tom vetsim obdelnicku. Ale spis to vypada,jako by tov tom vetsim obdelnicku melo jit zamenit s tim,co jsem zakrouzkoval modrym mensim koleckem...
3)Taky si myslím, logicky to ze schématu vyplývá, ten kondík je zapojenej jenom jedním vývodem.
If ain't broken, don't fix it!
-
Dark_Matter
- Příspěvky: 13
- Registrován: 12.10.2010 17:30
Re: Dotaz k schématu na BOSS DS-1
Diky moc,aspon jsem se ujistil ze nejsu uplne blbymia píše:1)Jezdec spoj s kterýmkoliv krajním kontaktem, v tomhle zapojení bude potenciometr fungovat jako proměnný odpor.Dark_Matter píše: 1)cervene zakrouzkovany potenciometr je na schematu zapojeny jako obycejny odpor,jezdec by se mel nekam pripojit ne ?
...
3)to,co je na obrazku vyznaceno mensim carkovanym obdelnickem by zrejme melo jit nahradit tim,co je v tom vetsim obdelnicku. Ale spis to vypada,jako by tov tom vetsim obdelnicku melo jit zamenit s tim,co jsem zakrouzkoval modrym mensim koleckem...
3)Taky si myslím, logicky to ze schématu vyplývá, ten kondík je zapojenej jenom jedním vývodem.
Diky moc za ten link,su rad,ze nemusim delat navrh dps sam. To,ze je to oznaceni prubehu jsem vedel,akorat jsem nevedel ktery je kterycore88 píše:tohle je prakticky skro to samy je tam seznam soucastek a plosnak.
http://www.tonepad.com/getFile.asp?id=78
ty pismenka A B C . to je oznaceni prubehu toho poteniometru( logarytmicky linearni a reverzni logaritmocky) ale je v tom trosku gulas pač si to každej vyrobce značí jak chce a taky záleží na regionu z jakyho to pochazi nebo pro jakej trh je to určeno.
Re: Dotaz k schématu na BOSS DS-1
svata pravda to znaceni je peklo . uplne nejvyc mam rad kdyz sou hodnoty soucastek v seznamu psany v uF a pak se to musi prepocitavat do spravniho řádu
.
jeste sem zaponmel . ten plosnak je udelanej pro pouziti 2 typu operacnich zesilovacu. TA7136P nebo TL072. nevym jestli sis toho vsimnul tak to sem raci pisu.
jeste sem zaponmel . ten plosnak je udelanej pro pouziti 2 typu operacnich zesilovacu. TA7136P nebo TL072. nevym jestli sis toho vsimnul tak to sem raci pisu.
Dobří umělci kopírují ti nejlepší kradou. - Pablo Picasso


-
Dark_Matter
- Příspěvky: 13
- Registrován: 12.10.2010 17:30
Re: Dotaz k schématu na BOSS DS-1
Presne,jak tam mam to schema vyse,tak tam je to psane stylem " .068 " apod ... Jinak budu tam davat urcite TL072, ale asi bude vyuzita jenom jedna polovina, pac v tom schematu je rec o jednom OZ 741, a TL072 (MA1458) jsou dve 741cky...core88 píše:svata pravda to znaceni je peklo . uplne nejvyc mam rad kdyz sou hodnoty soucastek v seznamu psany v uF a pak se to musi prepocitavat do spravniho řádu![]()
.
jeste sem zaponmel . ten plosnak je udelanej pro pouziti 2 typu operacnich zesilovacu. TA7136P nebo TL072. nevym jestli sis toho vsimnul tak to sem raci pisu.
EDIT : Jestli tomu dobre rozumim,tak tam,jak je na plosnaku IC1,zasadim TL072ku a jak je ten cerny obdelnik nad R1, tak ten necham prazdny, protoze tam se da dat ten TA7136P ... takze takhle ?
Re: Dotaz k schématu na BOSS DS-1
tady bude ta tl072 mit zapojeny oba dva operaky. jinat ty schemata nejsou uplně stejny sou tam naky rozdíly... pak v tom scemataku odemne tak sou tam 3 part listy. 1 spolecnej (common) 2. pro pouziti TA7136P a ten 3. pro TL 072. . tak ze pouzijes jen 1.a 3. part list. tam kde je napsano EMPTY tak tam se ne nedava nic.Dark_Matter píše:Presne,jak tam mam to schema vyse,tak tam je to psane stylem " .068 " apod ... Jinak budu tam davat urcite TL072, ale asi bude vyuzita jenom jedna polovina, pac v tom schematu je rec o jednom OZ 741, a TL072 (MA1458) jsou dve 741cky...core88 píše:svata pravda to znaceni je peklo . uplne nejvyc mam rad kdyz sou hodnoty soucastek v seznamu psany v uF a pak se to musi prepocitavat do spravniho řádu![]()
.
jeste sem zaponmel . ten plosnak je udelanej pro pouziti 2 typu operacnich zesilovacu. TA7136P nebo TL072. nevym jestli sis toho vsimnul tak to sem raci pisu.
EDIT : Jestli tomu dobre rozumim,tak tam,jak je na plosnaku IC1,zasadim TL072ku a jak je ten cerny obdelnik nad R1, tak ten necham prazdny, protoze tam se da dat ten TA7136P ... takze takhle ?
Dobří umělci kopírují ti nejlepší kradou. - Pablo Picasso


Re: Dotaz k schématu na BOSS DS-1
To schéma z DGB nemá s DS-1 nic společného.
Stavěl jsem podle tonepad verzi s tl072 (+keeley mods), ale nějak to zlobí. Silnější snímače ten operák přebudí úplně divně, zvuk jako clamping u lampáče. Zkoušel jsem kde co, ale neopravil jsem to.
Postavil někdo dobře fungující DS-1?
Bezva literatura: http://freestompboxes.org/members/5thum ... ortion.pdf
Stavěl jsem podle tonepad verzi s tl072 (+keeley mods), ale nějak to zlobí. Silnější snímače ten operák přebudí úplně divně, zvuk jako clamping u lampáče. Zkoušel jsem kde co, ale neopravil jsem to.
Postavil někdo dobře fungující DS-1?
Bezva literatura: http://freestompboxes.org/members/5thum ... ortion.pdf
Re: Dotaz k schématu na BOSS DS-1
Musím tě sklamat: kopii DS1 nikdo tak dneska nepostaví. Je tam integráč co před 5 rokama nešel sehnat natož dneska. DS1 mám: bohužel s tím integráčem zničeným v servisu u pana Koláře.
-
Dark_Matter
- Příspěvky: 13
- Registrován: 12.10.2010 17:30
Re: Dotaz k schématu na BOSS DS-1
takze to schema z tonepadu s TL072 je neplatne ? takze to nemam ani zacinat stavet ???dalabo píše:Musím tě sklamat: kopii DS1 nikdo tak dneska nepostaví. Je tam integráč co před 5 rokama nešel sehnat natož dneska. DS1 mám: bohužel s tím integráčem zničeným v servisu u pana Koláře.
Re: Dotaz k schématu na BOSS DS-1
Tonepad s TL-072 funguje, mraky lidí po světě to postavily, a jsou velmi spokojení. Jenom mně to dělá neplechu, a nevím, jestli jsem jediný. Doporučuji použít patice na opamp, 2. tranzistor, zkreslovací diody, a klidně i na dalších místech, která se často modifikují.
Re: Dotaz k schématu na BOSS DS-1
Mám originál: hodně stará serie. Je pokažený. Je v něm integráč co nejde sehnat.
Ty máš plánek kde je nějaký TL co jde koupit všude za 10 korun.
Přeber si to jak chceš.
Ty máš plánek kde je nějaký TL co jde koupit všude za 10 korun.
Přeber si to jak chceš.
- Abu
- Příspěvky: 1549
- Registrován: 11.01.2009 17:36
- Bandzone: http://bandzone.cz/thedirtyraccoons
- Bydliště: Praha
- Kontaktovat uživatele:
Re: Dotaz k schématu na BOSS DS-1
To je typicky pristup "fanatickeho vintážisty" - nez bych si tam nechal dat nejakej moderni ekvivalent toho obvodu, tak to radsi necham lezet rozbity v supliku.... (protoze s tim neoriginalnim svabem by to samozrejme hralo strasne spatne, to vi kazdej) 
Hraju výhradně na šrot.
Re: Dotaz k schématu na BOSS DS-1
Nejseš vadnej ? Jestli chcu nějaký ušmudlaný distortion tak si koupím třeba Behringer. Koupil sem si DS1 starou legendu: chcu to mít jak byl. Kdyby ta součástka měla plný moderní ekvivalent tak bych ho tam měl. Kup si radši kytáru z ekvivalentu dřeva a neraďAbu píše:To je typicky pristup "fanatickeho vintážisty" - nez bych si tam nechal dat nejakej moderni ekvivalent toho obvodu, tak to radsi necham lezet rozbity v supliku.... (protoze s tim neoriginalnim svabem by to samozrejme hralo strasne spatne, to vi kazdej)
- Abu
- Příspěvky: 1549
- Registrován: 11.01.2009 17:36
- Bandzone: http://bandzone.cz/thedirtyraccoons
- Bydliště: Praha
- Kontaktovat uživatele:
Re: Dotaz k schématu na BOSS DS-1
Mel jsem moznost porovnat nahravky asi 8mi zkreslovacich krabicek pri "slepem testu", takze svuj nazor na to uz mam. Vysledky byly dost zajimave.... To ze jsou v necem 30 let stary soucastky a prekupnici to prodavaj za 5000,- jeste neznamena, ze to hraje lip nez (nektera) dnesni produkce.
Ostatne proc myslis, ze tam Boss zacal kdysi davat ten operak co tam byl? Zeby to byla nejaka super soucastka s kosmickymi parametry?? Presne naopak, byl to ten nejobycejnejsi nejlevnejsi operak co byl na trhu. Ta TL-072 je na tom parametrove mnohem lip a asi proto je ten zvuk jinej, nez u toho puvodniho.
Pokud nekdo touzi po "echt starym operaku" s patricne mizernejma parametrama, tak mozna jeste nekde doma najdu nejaky Rumunsky nebo NDR verze 1458 z roku 1985.
Ostatne proc myslis, ze tam Boss zacal kdysi davat ten operak co tam byl? Zeby to byla nejaka super soucastka s kosmickymi parametry?? Presne naopak, byl to ten nejobycejnejsi nejlevnejsi operak co byl na trhu. Ta TL-072 je na tom parametrove mnohem lip a asi proto je ten zvuk jinej, nez u toho puvodniho.
Pokud nekdo touzi po "echt starym operaku" s patricne mizernejma parametrama, tak mozna jeste nekde doma najdu nejaky Rumunsky nebo NDR verze 1458 z roku 1985.
Naposledy upravil(a) Abu dne 4.11.2010 12:51, celkem upraveno 1 x.
Hraju výhradně na šrot.
Re: Dotaz k schématu na BOSS DS-1
Z nahrávky kdoví jak pořízené si neuděláš názor. Říkej si jak chceš: nebudu žrát brambory když chcu kaviár. Když mi 3 opraváři řeknou že za to není adekvátní náhrada tak jim věřím.
-
woro90-1
Re: Dotaz k schématu na BOSS DS-1
A co že je tam za operák? TA7136? BA728N? M5223AL? NJM3040AL? Nebo dokonce ten šmejd JRC4558?
Re: Dotaz k schématu na BOSS DS-1
Nejspíš TA7136, když to má být origo japan, přesný ekvivalent za to vážně není.
Hele, LM1458 mně napadl taky, ale vážně. Je to bipolár (tl072 je jfet), dost vintage kousek. Musím ho tam zkusit. Nebo LM358.
Hele, LM1458 mně napadl taky, ale vážně. Je to bipolár (tl072 je jfet), dost vintage kousek. Musím ho tam zkusit. Nebo LM358.
-
woro90-1
Re: Dotaz k schématu na BOSS DS-1
No jo, oba jsou fakt k sehnání, to by mohlo být dobré...(přemýšlí kde sežene peníze a čas)kmensik píše:Nejspíš TA7136, když to má být origo japan, přesný ekvivalent za to vážně není.
Hele, LM1458 mně napadl taky, ale vážně. Je to bipolár (tl072 je jfet), dost vintage kousek. Musím ho tam zkusit. Nebo LM358.
Re: Dotaz k schématu na BOSS DS-1
Zkusil jsem oba LM..., je to mnohem lepší. TL072 byl hodně jedovatej (4558 taky), a blbě se přebuzoval. S oběma LM je to mnohem hutnější, až moc (za to může keeley mod). Dovedu si představit, že klasické zapojení bez modů bude s těmito operáky hrát akorát.
Takže hurá do toho.
Takže hurá do toho.