Zdravim přátelé,
napadlo mě postavit si preamp Engl E530.. A zajímalo by mě, jestli to je podle vás těžkej projekt pro člověka kterej toho úplně tolik o elektronice neví ??.. V ges electronics bych mohl sehnat součástky a pustit se ještě se známim do stavby.. Co si o tom myslíte?
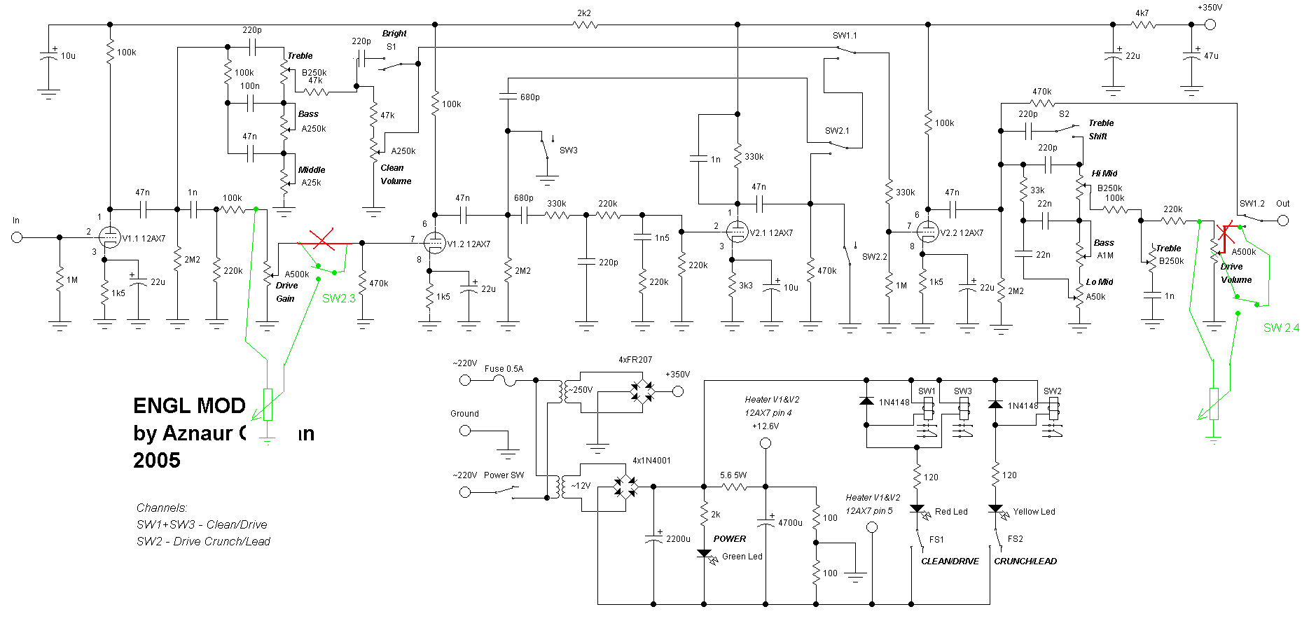
ENGL e530: http://www.engl-amps.com/e530.html
Schéma: http://www.freeinfosociety.com/electron ... l_E530.pdf
Útroby: http://dallashodgson.info/reviews/ENGL530/inside.png
Stavba předzesilovače "ENGL E530"
Stavba předzesilovače "ENGL E530"
Hudba si vyžaduje své přednosti, které nemají kompromisy.
Re: Stavba předzesilovače "ENGL E530"
Tohle už tu řešil Stanley06 a má to v plánu taky stavět . Mu kdy žtak napiš určitě ti poradí. No ze složitostí je to tak. když pochpíš si sytém těch relátek tak je to relativně jednoduchý ale jestli si s lampama ještě nedělal tak si rozmysli jestli chceš do toho vrazit čas a peníze . Postavit to je celkem snadný ale jestli to bude hrát je věc jiná .Nik 555 píše:Zdravim přátelé,
napadlo mě postavit si preamp Engl E530.. A zajímalo by mě, jestli to je podle vás těžkej projekt pro člověka kterej toho úplně tolik o elektronice neví ??.. V ges electronics bych mohl sehnat součástky a pustit se ještě se známim do stavby.. Co si o tom myslíte?
ENGL e530: http://www.engl-amps.com/e530.html
Schéma: http://www.freeinfosociety.com/electron ... l_E530.pdf
Útroby: http://dallashodgson.info/reviews/ENGL530/inside.png
EDIT : koukni sem 4. příspěvek odspoda home-made/projekt-e530-t18494-60.html?hilit=ENGL%20E530 má tam nakreslený kudy běží signál .
Dobří umělci kopírují ti nejlepší kradou. - Pablo Picasso


Re: Stavba předzesilovače "ENGL E530"
S lampama jsem ještě tu čest u stavby neměl.. Tak doufám, že i přesto budu úspěšnej.. Tenhle preamp je můj sen a dávat za něj cca 10 tis. se mi nechce.. 
Hudba si vyžaduje své přednosti, které nemají kompromisy.
Re: Stavba předzesilovače "ENGL E530"
když budeš stavět čistě jen tu preampovou část tak by se to dalo postavit za cca polovinu . jen si nejsem jistej tim schématem nakerý si dával odkaz když sem ho porovnával stim co tam má stanley tak se mezi sebou lišíNik 555 píše:S lampama jsem ještě tu čest u stavby neměl.. Tak doufám, že i přesto budu úspěšnej.. Tenhle preamp je můj sen a dávat za něj cca 10 tis. se mi nechce..
Dobří umělci kopírují ti nejlepší kradou. - Pablo Picasso


Re: Stavba předzesilovače "ENGL E530"
no pred paru mesicema jsem dokoncil takovy hybrid - e530 pre-amp, fx smycka, pi z engl fireball a konec s 2x 6v6 lampama. Co se tyce slozitosti - podle myho na prvni projekt se radsi pust do nejakeho jednokanaloveho predzesilovace - muzes zkusit treba Hi-Octane predzesilovac z ax84 projektu. Prece jenom ten engl je docela hi-gain a docela nachylny na oscilace ... takze idkyz to postavis, je docela velka pravdepodobnost, ze misto aby to pekne hralo, tak to bude v lepsim pripade hucet, v horsim piskat. No a nebo se tam vyprdni na prepinani cistyho a dirty a udelej to jako jednokanal bez prepinani. Nebo muzes vyzkouset postavit soldano supercharger gto - 2 lampy, 320V a par pasivnich soucastek. Ale i u tohohle plati to same co pro engl, je to hi-gain a tim padem nachylny na spatnou topologii a z toho vyplyvajici oscilace.
Re: Stavba předzesilovače "ENGL E530"
Schéma nakonec použiju to upravený který jsem stáhnul taky v tom topicu:core88 píše:když budeš stavět čistě jen tu preampovou část tak by se to dalo postavit za cca polovinu . jen si nejsem jistej tim schématem nakerý si dával odkaz když sem ho porovnával stim co tam má stanley tak se mezi sebou lišíNik 555 píše:S lampama jsem ještě tu čest u stavby neměl.. Tak doufám, že i přesto budu úspěšnej.. Tenhle preamp je můj sen a dávat za něj cca 10 tis. se mi nechce..
download/file.php?id=756&mode=view
Hudba si vyžaduje své přednosti, které nemají kompromisy.
- Stanley06
- Rádce
- Příspěvky: 1925
- Registrován: 8.09.2008 20:42
- Bydliště: Nalžovské Hory, Plzeň
- Kontaktovat uživatele:
Re: Stavba předzesilovače "ENGL E530"
jen bych chtěl dodat, že ty schemata, kde mám kreslené signály jsem zatím osobně netestoval, takže to nemusí být úplně správně, možná jsou tam nějaké chybky
takže to není 100%tní
St.Anley Tube Amps
stavba a úpravy elektronkových zesilovačů
FB profil - Poslední model - Krank Lead Rack - Video demo
stavba a úpravy elektronkových zesilovačů
FB profil - Poslední model - Krank Lead Rack - Video demo
Re: Stavba předzesilovače "ENGL E530"
Jo takhle.. No rozhodl jsem se, že nakonec teda použiju tohle schéma, to by mohlo bejt v pohoděStanley06 píše:jen bych chtěl dodat, že ty schemata, kde mám kreslené signály jsem zatím osobně netestoval, takže to nemusí být úplně správně, možná jsou tam nějaké chybkytakže to není 100%tní
download/file.php?id=756&mode=view
Hudba si vyžaduje své přednosti, které nemají kompromisy.