AlešK píše:Díky.
No tyhle tlumivky jsem už viděl v kdejakém braku (přehrávače, televize....).Kdybych za to chtěl dávat několik stovek, nestavěl bych si to na koleně
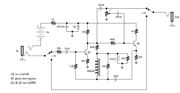
Snad by stačilo vidět, jak zhruba má ta cívka vypadat, apk už by se dalo experimentovat....
Pokud ji umí přeměřit jejich indukčnost, proč je nepoužít, že. Je to dost ošemetný. Asi to "nějak" fungovat bude, ale víc od toho pak nemůžeš chtít. Výrobce jistě ví, proč má konkrétní součástka konkrétní hodnotu. V televizi jsi určitě našel i spousty odporů a kondíků, zkus je schválně použít. Jsou to přeci jen kondíky a odpory, kapacita, jako kapacita, odpor, jak odpor...
Prostě aby to fungovalo pravděpodobně napoprvé, je zbytečný se pokoušet tam napasovat něco jinýho a pak s tím hodiny a hodiny laborovat, umotávat, přemotávat...
Toť za mě.
edit: odkaz na stránku jsem poslal z toho důvodu, že jim pošleš parametry a oni Ti pošlou součástku. Né proto, že že na první stránce bylo něco podobnýho tlumivce
