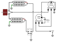
Chystám se na překopání elektroniky ve svém Jacksonovi (dle výsledku možná i v druhém,ale to není má hlavní kytara). Jedná se o klasiku 2x HB (passivy SH-2 a momentálně SH-8), 1x volume,1x clona,3 pol. přepínač. -na obrázku je zvlášť rozepínání HB,což mě nezajímá.
Pořídil jsem si kvalitnější komponenty (poťáky,samici-viz jiný dotaz,přepínač) a když už v tom budu,chtěl bych to provést co nejlépe. Napájet to standartně dle schématu není žádný problém,nicméně mě zaujalo pár variant a na ně bych chtěl znát váš názor:
1. Vedení stíněným drátem:
Standartně jsou propojeny potenciometry černým kablíkem na kontaktech a zvlášť vedený zemnění na zadek poťáků. Co to takhle dát do jednoho stíněného kabelu,přičemž kontakty budou propojeny kabelem a zadek poťáků stíněním? Viz obrázek z nějakého LP:
Bylo by to docela elegantní řešení. Problém by mohl být jen u přepínače snímačů,ač je sám uzemněn,vedou tam tři dráty a hodit do sebe 3-4 stínění by mohla být na pájení pakárna. na druhou stranu hned za tím je v jacksonu takový ,,společní zemnící bod" ,kde jsou naházený kostry,takže by to přecejen mohlo jít.
2. Vedení k Jacku
Stejný princip. Místo dvou drátů tam dát jeden odstíněný,stejně je ten jeden ze samice přivedený na kostru
3. Kabeláž ke snímačům
Zde žádný upgrade neplánuji,ale zajímá mě jedna věc: Všichni tihle šťouralové co čtu na netu plaší s co nejlepším odstíněním,resp. co nejmenší kapacitou mezi dráty,ale docela dlouhá část vedení-od vlastního snímače ke kytarové elektronice- stejně stíněná není a nikoho jsem to řešit neviděl-ne že by to nešlo,jen by se musely řezat kabely hned za snímačema a zemnit o tělo snímače....no už vidím,jak pak takový snímač prodávám na bazaru
-----------------------------------------------------------
Vyřešeno. Jen jsem slepý idiot. Kabely jsou samozřejmě stíněné už od snímače,vždyť se ta kostra připojuje,OMG.
4. Konektory/piny na snímače
Jelikož střídám snímač při každé výměně strun (ještě jsem se/ho nenašel),tak bych si rád udělal nastavil kabely na konektory-pořád to pájet se mi nelíbí. Když pominu to,že je to otravný,tak si pak ,,znečistím" mojí ultra super elektroniku,kterou mám dle tohoto topicu v plánu
No,to je zatím vše,případně to editnu
Jo,tak je tu hned jeden edit,zapomnel jsem uvést podstatnou věc. Standartně se vede elektronika kabely AWG 22-což je USA ekvivalent pro průměr 0,65. Pro mou věc jsem zatím našel jen jeden vhodný kabel a sice:
http://www.ges.cz/cz/mlc-50-0-GES13002028.html
0,7mm splňuje,stínění to má,izolace navíc nevadí....bez izolace jsme stejně nenašel. Případné tipy na jiné varianty uvítám.