Nefunkční reverb u Fendera Supersonic 100H
Pravidla fóra
Nefunkční reverb u Fendera Supersonic 100H
Zdravim, z ničeho nic prestal fungovat reverb. Je pruzinovej + 2 lampy, které jsem vyměnil za nové, ale nic se nezměnilo. Nevíte někdo v čem by mohl být problém? Díky za odpovědi..
Re: Nefunkční reverb u Fendera Supersonic 100H
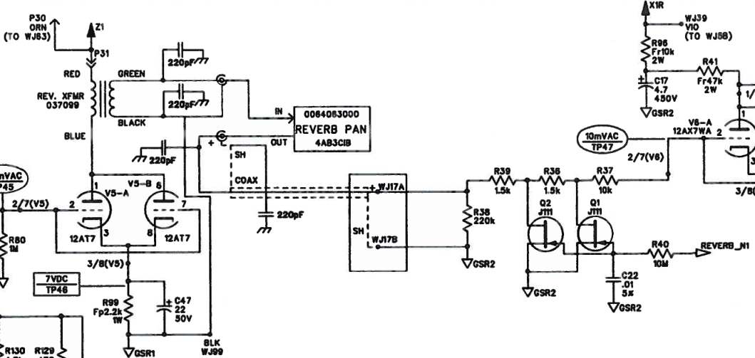
Zdar, co takhle zkontrolovat RCA konektory (Cinch) na dozvukové jednotce jsou-li řádně dotlačeny
? To je nejpravděpodobnější porucha, jinak to může být mnohem víc příčin, jak se můžeš přesvědčit na schematu.
S opravami jsem skončil, žádné další zakázky už nepřijímám. Když budete mít jakýkoliv smysluplný technický dotaz týkající se elektronek, zesilovačů a "krabiček", klidně mě kontaktujte e-mailem: z.hronek@protonmail.com Když budu znát odpověď, budu mít čas a chuť, rád Vám odpovím. Děkuji.
Re: Nefunkční reverb u Fendera Supersonic 100H
Hmm, to jsem zkoušel. Snad se na to tady bude někdo schopnej mrknout. díky moc 