Zdar,
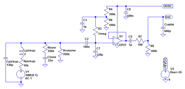
dřívejsem tu zahlédl, že někdo z vás používá aktivní kabel (předzesilovač/buffer zabudovaný v jacku na kabelu na straně kytary) a kytaru s pasivní elektronikou. Výhody jsou mi jasné, má otázka: je to opravdu přínosem k lepšímu? Udělal jsem nějaké simulace a rozdíl by měl být jasně slyštelný, tak to potom zbastlím s tím co mám po ruce - symetrický mikrofonní kabel, OP27... V simulacích jsem počítal s modelem single snímačů s kapacitou připojeného kabelu 600pF, což odpovídá zhruba 10m kvalitního kabelu.
Schémata a výsledky simulací:
S bufferem u kytary:
Bez bufferu a s 600pF kabelem:
Kytara + aktivní kabel (buffer)
Stavba a úpravy efektů, footswitchů a dalších zařízení
Přejít na
- :: O tomto fóru
- ↳ Oznámení
- :: Kytary
- ↳ Elektrické kytary
- ↳ Akustické kytary
- ↳ Komba, zesilovače, reproboxy
- ↳ Kytarové efekty
- ↳ Snímače, hardware, příslušenství, údržba
- ↳ Hraní na kytaru, tabulatury
- :: Baskytary
- ↳ Baskytary
- ↳ Komba, zesilovače, reproboxy pro baskytary
- ↳ Baskytarový hardware, příslušenství, údržba
- ↳ Hraní na baskytaru, tabulatury
- :: Další hudební nástroje a zpěv
- ↳ Bicí nástroje
- ↳ Klávesové nástroje a syntezátory
- ↳ Smyčcové a další strunné nástroje
- ↳ Dechové nástroje
- ↳ Zpěv
- :: Technika a Recording
- ↳ Ozvučování a osvětlování
- ↳ Mikrofony a snímání
- ↳ Mixážní pulty
- ↳ Zesilovače a reproboxy
- ↳ Studio a recording
- :: Hudba
- ↳ Kulturní akce
- ↳ Skupiny a hudebníci
- ↳ Vaše skupiny
- ↳ Vaše skupiny a projekty
- ↳ Hledám / Nabízím
- ↳ Zkušebny
- :: Recenze a články
- ↳ Recenze
- ↳ Recenze Vaší výbavy
- ↳ Recenze alb
- ↳ Diskuze k recenzím
- ↳ Recenze Vaší výbavy
- ↳ Recenze alb
- ↳ Články
- :: Co se nikam jinam nevešlo
- ↳ Home-made
- ↳ Nástroje
- ↳ Aparatury
- ↳ Ostatní
- ↳ Kytaráři, opraváři, zvukaři a učitelé
- ↳ Kytaráři
- ↳ Aparatury
- ↳ Efekty, snímače, hardware
- ↳ Zvukaři, studia, osvětlovači
- ↳ Učitelé
- :: Stránky
- ↳ HudebníFórum.cz
- ↳ E-shop Kytary.cz
- ↳ HudebníBazar.cz