
- elzes2.png (5.94 KiB) Zobrazeno 1938 x
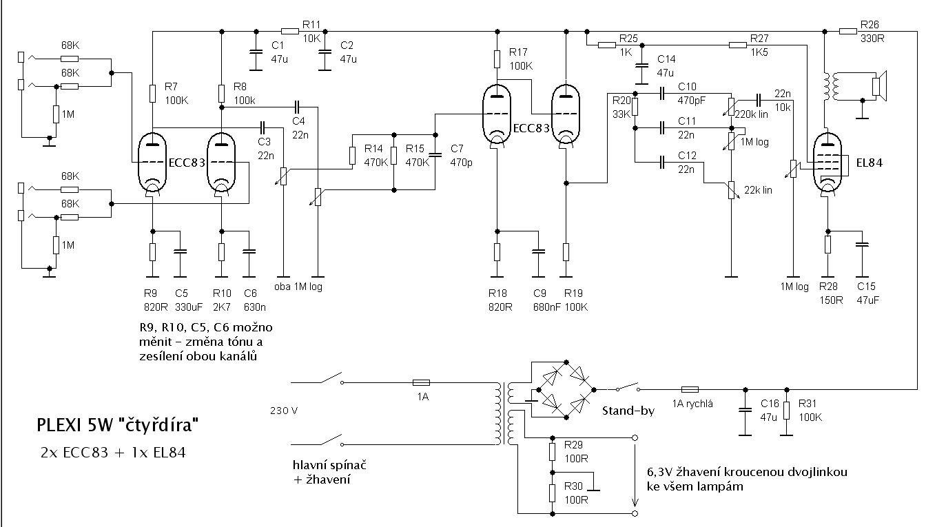
čaute vlčáci ! tak sa mi to podarilo zkonštruovat , je to konec plexi 5 W , od ohryzka , robili to tu viacerí ďakujem

,predzosik som zobral od Danyka, parádne to hrá , musím vychytat korekcie , tie tam nemám

, strášne to peckuje , idem ohluchnút a to mám na katóde el 84 od 6 - 11 mV , skúšal som to na 200 W no name repro , na 120W Framus , robenák 2 X Grennback , lahůdka dík všem

Lidi jsou jako zlá macecha, vyžmýkají tě, jako citrón a pak odkopnou, jako chcíplou krysu.
Red Dwarf : Nejlépe to měli vymyslené Eskimáci. Vystrčili staříky z Iglu a proto také neměli výraz pro Starobinec.
Se starobou přichází i moudrost, někdy ale přijde staroba sama.