Naše lampové projekty (tipy, rady,...
- billie.raf
- Příspěvky: 200
- Registrován: 2.10.2007 16:29
- Bydliště: Strakonice
Re: Naše lampové projekty (tipy, rady,...
Ahoj, procházim si na zahraničních webech různý úpravy jcm800 a narazil jsem na toto.Tzv. "Touch response mod"
This mod will add more Touch Response to your Single Channel amp.
1. On the first 12AX7 preamp tube, Jump pins 1 to 6, 2 to 7, & 3 to 8.
2. Wire a 100K resistor to Pin#1 (plate).
3. Wire a 3.3K resistor with a 25uf 25volt cap across the resistor, to pin #3 (cathode) 2. From the channel's "hot" side of the input jack, wire a 68K resistor to pin #2. (grid).
Schéma aparátu je tady https://www.elektrotanya.com/PREVIEWS/6 ... .pdf_1.png
Zajímalo by mě: 1) to se tedy zkratují piny mezi sebou? Proč se spojí katoda, anoda a mřížka, co tím vznikne?
2) kam se dá druhá packa rezistoru, když mam dát jednu na anodu?
3) a) kam se zase dá zbytek když kond a rezistor dam na katodu? Mezi katodu a co?
3) b) co to dělá, když dám rezistor ze signálu z jacku na mřížku, proč?
Díky za objasnění.
This mod will add more Touch Response to your Single Channel amp.
1. On the first 12AX7 preamp tube, Jump pins 1 to 6, 2 to 7, & 3 to 8.
2. Wire a 100K resistor to Pin#1 (plate).
3. Wire a 3.3K resistor with a 25uf 25volt cap across the resistor, to pin #3 (cathode) 2. From the channel's "hot" side of the input jack, wire a 68K resistor to pin #2. (grid).
Schéma aparátu je tady https://www.elektrotanya.com/PREVIEWS/6 ... .pdf_1.png
Zajímalo by mě: 1) to se tedy zkratují piny mezi sebou? Proč se spojí katoda, anoda a mřížka, co tím vznikne?
2) kam se dá druhá packa rezistoru, když mam dát jednu na anodu?
3) a) kam se zase dá zbytek když kond a rezistor dam na katodu? Mezi katodu a co?
3) b) co to dělá, když dám rezistor ze signálu z jacku na mřížku, proč?
Díky za objasnění.
Epiphone Les Paul Junior (RM pickups RP-94), Fokus Stratocaster (Seymour Duncan SH-4), '89 Marshall JCM 800 2204 clone (Dookie mod), '90 Marshall JCM 800 2204 clone ("Red Series"), '10 MMJUZ Fidelio, '10 MMJUZ, 'xx MMJUZ, '78 Marshall 1935A Bass Series 4x G12M25 55Hz, '80 Marshall 1960B JCM 800 Lead Series 4x G12-65 85Hz ("Red series"), '84 Marshall 1960A JCM 800 Lead Series 4x G12T-75 85Hz ("Red series"), '86 Marshall 1984B JCM 800 Bass Series 4x G12H100 80Hz
Re: Naše lampové projekty (tipy, rady,...
Nultý krok asi byl odpojit mřížky, anody a katody první lampy. Je to debilně napsané.
1) Paralelně zapojené dvě triody se chovají trochu jinak než jedna. Myslím Matchless tak má vstup.
2) asi místo původních dvou anodových 100k zbude jen jeden.
3) katodu a zem místo všeho, co tam bylo předtím
b) připojíš zpět vstup na mřížku?
No a po tomto modu příjdeš o jeden zesilovací stupeň, už to nebude hi-gain.
1) Paralelně zapojené dvě triody se chovají trochu jinak než jedna. Myslím Matchless tak má vstup.
2) asi místo původních dvou anodových 100k zbude jen jeden.
3) katodu a zem místo všeho, co tam bylo předtím
b) připojíš zpět vstup na mřížku?
No a po tomto modu příjdeš o jeden zesilovací stupeň, už to nebude hi-gain.
- billie.raf
- Příspěvky: 200
- Registrován: 2.10.2007 16:29
- Bydliště: Strakonice
Re: Naše lampové projekty (tipy, rady,...
Ten nultý krok tam chyběl, teď už to chápu a dává to smysl. Díky 
Epiphone Les Paul Junior (RM pickups RP-94), Fokus Stratocaster (Seymour Duncan SH-4), '89 Marshall JCM 800 2204 clone (Dookie mod), '90 Marshall JCM 800 2204 clone ("Red Series"), '10 MMJUZ Fidelio, '10 MMJUZ, 'xx MMJUZ, '78 Marshall 1935A Bass Series 4x G12M25 55Hz, '80 Marshall 1960B JCM 800 Lead Series 4x G12-65 85Hz ("Red series"), '84 Marshall 1960A JCM 800 Lead Series 4x G12T-75 85Hz ("Red series"), '86 Marshall 1984B JCM 800 Bass Series 4x G12H100 80Hz
- billie.raf
- Příspěvky: 200
- Registrován: 2.10.2007 16:29
- Bydliště: Strakonice
Re: Naše lampové projekty (tipy, rady,...
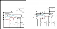
Potřeboval bych další objasnění. Při spojovámí vstupů starších Marshallů - čtyřdír, se propojují jednotlivé vstupy jednotlivých zesíků tak, aby se dalo hrát na všechny zesíky najednou. Kytaru strčim do jednoho aparátu, např do zdířky 1 Hi vstupu a zdířku 1 Lo vstupu propojim se vstupem dalšího aparátu, to už sem tak nějak vyčet. Ale mam problém s tim, jak to funguje uvnitř toho aparátu.
Na obrázku 1 sem profesionálně nakreslil, jak jde signál ze vstupu na první zesilovací stupeň. U HI zdířky (červená) se signál přes zkratovaný kontakt zdířky LO dostane navstup přes dva paralelně spojené rezistory 68k, což ve výsledku dá 34k. U LO vstupu jde pouze přes jeden 68k, protože druhý se rozepne připojením konektoru. To všechno pobíram.
Ale jak to udělat tak, kdybych chtěl tedy propojit jeden zesilovač s druhým, aby do prvního zesilovače v řetězci šel signál pořád přes 34k?
Na obrázku dvě (vpravo) jsem opět profesionálně nakreslil, jak by to vypadalo při zapojení obou zdířek. Červená je signál z kytary a modrá je připojení dalšího zesíku. Jak to tedy udělat, aby šel do prvního zesilovače z kytary signál přes 34k a do druhého zesilovače, aby nešel zpátky přes 68k?
Další lahůdka, dá se to nějak udělat, aby to do zesíku šlo pořád přes 34k i kdybych druhý nepřipojil?
Samozřejmě výměna rezistorů za jiné hodnoty je možná.
Na obrázku 1 sem profesionálně nakreslil, jak jde signál ze vstupu na první zesilovací stupeň. U HI zdířky (červená) se signál přes zkratovaný kontakt zdířky LO dostane navstup přes dva paralelně spojené rezistory 68k, což ve výsledku dá 34k. U LO vstupu jde pouze přes jeden 68k, protože druhý se rozepne připojením konektoru. To všechno pobíram.
Ale jak to udělat tak, kdybych chtěl tedy propojit jeden zesilovač s druhým, aby do prvního zesilovače v řetězci šel signál pořád přes 34k?
Na obrázku dvě (vpravo) jsem opět profesionálně nakreslil, jak by to vypadalo při zapojení obou zdířek. Červená je signál z kytary a modrá je připojení dalšího zesíku. Jak to tedy udělat, aby šel do prvního zesilovače z kytary signál přes 34k a do druhého zesilovače, aby nešel zpátky přes 68k?
Další lahůdka, dá se to nějak udělat, aby to do zesíku šlo pořád přes 34k i kdybych druhý nepřipojil?
Samozřejmě výměna rezistorů za jiné hodnoty je možná.
Epiphone Les Paul Junior (RM pickups RP-94), Fokus Stratocaster (Seymour Duncan SH-4), '89 Marshall JCM 800 2204 clone (Dookie mod), '90 Marshall JCM 800 2204 clone ("Red Series"), '10 MMJUZ Fidelio, '10 MMJUZ, 'xx MMJUZ, '78 Marshall 1935A Bass Series 4x G12M25 55Hz, '80 Marshall 1960B JCM 800 Lead Series 4x G12-65 85Hz ("Red series"), '84 Marshall 1960A JCM 800 Lead Series 4x G12T-75 85Hz ("Red series"), '86 Marshall 1984B JCM 800 Bass Series 4x G12H100 80Hz
Re: Naše lampové projekty (tipy, rady,...
Neřešit. Je úplně jedno, jestli je v sérii s mřížkou 68k nebo 34k. Zkus dát kytaru do Hi a hrát, a pak dát do Low krátký kabel nikam jinam nezapojený, jestli uslyšíš ten rozdíl. Jestli jo, tak spíš to bude rozdíl v kapacitě toho přidaného kabelu než v hodnotě mřížkového odporu. Sama lampa má vstupní odpor řádově megaohmy.
- billie.raf
- Příspěvky: 200
- Registrován: 2.10.2007 16:29
- Bydliště: Strakonice
Re: Naše lampové projekty (tipy, rady,...
Asi přestanu při noční řešit kraviny
k čemu tam tedy ty mřížkový odpory jsou? Jako pásmová propust pro potlačení nežádoucích ruchů?
Epiphone Les Paul Junior (RM pickups RP-94), Fokus Stratocaster (Seymour Duncan SH-4), '89 Marshall JCM 800 2204 clone (Dookie mod), '90 Marshall JCM 800 2204 clone ("Red Series"), '10 MMJUZ Fidelio, '10 MMJUZ, 'xx MMJUZ, '78 Marshall 1935A Bass Series 4x G12M25 55Hz, '80 Marshall 1960B JCM 800 Lead Series 4x G12-65 85Hz ("Red series"), '84 Marshall 1960A JCM 800 Lead Series 4x G12T-75 85Hz ("Red series"), '86 Marshall 1984B JCM 800 Bass Series 4x G12H100 80Hz
- Abu
- Příspěvky: 1549
- Registrován: 11.01.2009 17:36
- Bandzone: http://bandzone.cz/thedirtyraccoons
- Bydliště: Praha
- Kontaktovat uživatele:
Re: Naše lampové projekty (tipy, rady,...
Presne tak, s kapacitou mrizky to dela RC filtr, ktery by mel zabranit treba tomu, aby vstup chytal radio (napr).
Hraju výhradně na šrot.
- billie.raf
- Příspěvky: 200
- Registrován: 2.10.2007 16:29
- Bydliště: Strakonice
Re: Naše lampové projekty (tipy, rady,...
Výborně chlapci, díky za objasnění. Příště se zas na vás obrátim 
Epiphone Les Paul Junior (RM pickups RP-94), Fokus Stratocaster (Seymour Duncan SH-4), '89 Marshall JCM 800 2204 clone (Dookie mod), '90 Marshall JCM 800 2204 clone ("Red Series"), '10 MMJUZ Fidelio, '10 MMJUZ, 'xx MMJUZ, '78 Marshall 1935A Bass Series 4x G12M25 55Hz, '80 Marshall 1960B JCM 800 Lead Series 4x G12-65 85Hz ("Red series"), '84 Marshall 1960A JCM 800 Lead Series 4x G12T-75 85Hz ("Red series"), '86 Marshall 1984B JCM 800 Bass Series 4x G12H100 80Hz
Re: Naše lampové projekty (tipy, rady,...
Ahoj
Také poprosím o konzultaci )
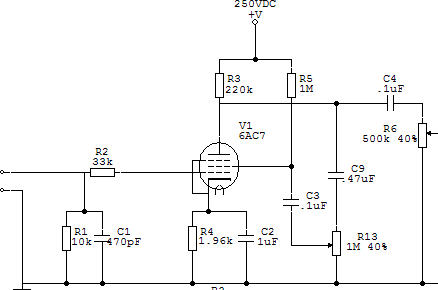
Narazil jsem na tohle zapojení, jde mi samozrejme o ten R13 na C9.
normálně by byl C3 na zem nebo na katodu, tady to má být ale jakási simulace přechodu od pentody až po triodu, otázka je: je tohle zapojení košér, setkali jste se s tím už někde, kde se používá?
Děkuji za podněty : )
Také poprosím o konzultaci )
Narazil jsem na tohle zapojení, jde mi samozrejme o ten R13 na C9.
normálně by byl C3 na zem nebo na katodu, tady to má být ale jakási simulace přechodu od pentody až po triodu, otázka je: je tohle zapojení košér, setkali jste se s tím už někde, kde se používá?
Děkuji za podněty : )
- Přílohy
-
- pent tri.png (10.58 KiB) Zobrazeno 2755 x
Provádím základní měření elektronek a drobné opravy a úpravy elektronkových aparátů a věcí kolem hraní. Vše je na domluvě - Severní Čechy
Dotazy prosím do SZ
Dotazy prosím do SZ
Re: Naše lampové projekty (tipy, rady,...
Zdar, tak tohle zapojení bych "košér" určitě nenazval
. Už jen odpor R1 (10kΩ) prakticky zkratuje vstupní signál, neboť zdroj signálu má vnitřní odpor třeba taky 10kΩ (snímač) nebo cca 39kΩ (trioda v zapojení se společnou katodou). Zapojení je natolik neobvyklé, že si netroufám jednoznačně tvrdit je-li OK nebo ne. Že lze zapojit pentodu jako triodu spojením stínící mřížky s anodou a brzdící mřížky s katodou je známé, ovšem jestli bude toto zapojení fungovat podle popisu ví jen Bůh. Momentálně nemám čas ani chuť to nějak hlouběji analyzovat, nějak se na to po těch pivech ani necítím, kdybych měl ale touhu plynule měnit pentodu na triodu, určitě bych to dělal trošku jinak. Mohu se Trevore zeptat na zdroj toho schematu? Dvojitá trioda 6AC7 taky není určena pro nf zesilovače, nýbrž pro širokopásmové radiofrekvenční zesilovače, směšovače a videozesilovače. Podle datasheetu (http://www.r-type.org/pdfs/6ac7.pdf) taky nemá v tomto zapojení zajištěny optimální podmínky.
Zatím tomu moc nevěřím, leč všechno je možné a nic není jisté, máš-li čas a chuť vyzkoušej a dej vědět, taky by mě to docela zajímalo
.
S opravami jsem skončil, žádné další zakázky už nepřijímám. Když budete mít jakýkoliv smysluplný technický dotaz týkající se elektronek, zesilovačů a "krabiček", klidně mě kontaktujte e-mailem: z.hronek@protonmail.com Když budu znát odpověď, budu mít čas a chuť, rád Vám odpovím. Děkuji.
Re: Naše lampové projekty (tipy, rady,...
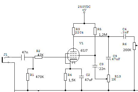
Takže zdroj je tady: http://www.kramerforum.com/forum/index. ... spot.1841/
jen jsem to tak proletěl okem abych zhruba chápal co to je ..
já si to tedy zkusil jen narychlo, bez nějakých měření atp. použil jsem jinou elektronku a to 6SJ7 viz. upravene schema ( po odzkoušení vsunul tu co je na původním schematu jen tak ze zvědavosti, opět bez ohledu na pracovní bod, taky to "nějak fungovalo"), vstup signal z telefonu a jako konec 6AG7 z estetických důvodů : )
Chová se to celkem hezky, je to opravdu "jako takový gain" průběh to má hezký - dobře se reguluje od začátku do konce (log, pot)
Problém je že jsem na tohle nikdy zatim nenarazil a moc ani nechápu jak to funguje, kdyby byla regulace prostě teoreticky od R5 k R3 tak bych to viděl jako přechod od pentody, ale takhle jak to je prostě nevím, když bude čas podívám se pod osciloskopem jestli to něco přinese.
Měl jsem za to že někdo vytasí podobná tovární schemata a poučí mne : ))
jen jsem to tak proletěl okem abych zhruba chápal co to je ..
já si to tedy zkusil jen narychlo, bez nějakých měření atp. použil jsem jinou elektronku a to 6SJ7 viz. upravene schema ( po odzkoušení vsunul tu co je na původním schematu jen tak ze zvědavosti, opět bez ohledu na pracovní bod, taky to "nějak fungovalo"), vstup signal z telefonu a jako konec 6AG7 z estetických důvodů : )
Chová se to celkem hezky, je to opravdu "jako takový gain" průběh to má hezký - dobře se reguluje od začátku do konce (log, pot)
Problém je že jsem na tohle nikdy zatim nenarazil a moc ani nechápu jak to funguje, kdyby byla regulace prostě teoreticky od R5 k R3 tak bych to viděl jako přechod od pentody, ale takhle jak to je prostě nevím, když bude čas podívám se pod osciloskopem jestli to něco přinese.
Měl jsem za to že někdo vytasí podobná tovární schemata a poučí mne : ))
- Přílohy
-
- pent triod.png (9.85 KiB) Zobrazeno 2731 x
Provádím základní měření elektronek a drobné opravy a úpravy elektronkových aparátů a věcí kolem hraní. Vše je na domluvě - Severní Čechy
Dotazy prosím do SZ
Dotazy prosím do SZ
Re: Naše lampové projekty (tipy, rady,...
Zdar, díky za "zdroj". Po jeho přečtení jsem došel k závěru, že dotyčný autor měl od někoho požadavek na pomoc při tvoření nějakého neobvyklého zesilovače. Tož se do toho metodou pokus - omyl s vervou pustil. Začátek (snížení odporu z obvyklých hodnot 1MΩ nebo 470kΩ na 10kΩ) byl ovšem špatný. Tím se mu povedlo omezit hned na vstupu vysoké frekvence (LR zádrž), kde L je indukčnost snímače. Dál to taky nemůže fungovat jako plynulé řízení potenciometrem R13 mezi pentodou a triodou, neboť R13 je pro stejnosměrný proud úplně oddělen kondy C3 a C9 a tudíž nemůže hýbat pracovním bodem stínící mřížky. Vše uvedené však nepopírá vliv R13 na frekvenční průběh a může tedy fungovat jako jakési korekce, umožňující "nakroutit" zvuky, které mohou být líbivé a o to jde asi v první řadě. Z výše uvedeného vyplývá i nemožnost vytasení podobných továrních schemat. Je to totiž autorův originál. 
S opravami jsem skončil, žádné další zakázky už nepřijímám. Když budete mít jakýkoliv smysluplný technický dotaz týkající se elektronek, zesilovačů a "krabiček", klidně mě kontaktujte e-mailem: z.hronek@protonmail.com Když budu znát odpověď, budu mít čas a chuť, rád Vám odpovím. Děkuji.
Re: Naše lampové projekty (tipy, rady,...
Díky za konzultaci Tubeguru, šel jsem po tom a přineslo to ovoce, není to jeho výmysl, oficiálně je to něco jako Triode - pentode morph control takže názvem to svádí, každopádně to ale funguje a zvuk se s tím dá ovlivnit přičemž by to nemělo elektronce škodit tedy prostor pro hračičky tu je : ) a my zas známe něco navíc : )
Provádím základní měření elektronek a drobné opravy a úpravy elektronkových aparátů a věcí kolem hraní. Vše je na domluvě - Severní Čechy
Dotazy prosím do SZ
Dotazy prosím do SZ
Re: Naše lampové projekty (tipy, rady,...
Kluci potřebuji poradit kde seženu důvěryhodné schéma na modifikaci Marshalla 1959. Hledám modifikaci od Tima Caswella. Je to modifikace SIR # 39 která se stala hlavním Slashovým zvukem na Appetite for destruction. Vím že těch schémat je dostupných hodně ale potřebuji vyfiltrovat ty fejkový.
prosím
Aria Pe Dlx, Seymour Duncan Alnico Pro II, Monster Cable Rock,
- billie.raf
- Příspěvky: 200
- Registrován: 2.10.2007 16:29
- Bydliště: Strakonice
Re: Naše lampové projekty (tipy, rady,...
To nenajdešSnil píše:Kluci potřebuji poradit kde seženu důvěryhodné schéma na modifikaci Marshalla 1959. Hledám modifikaci od Tima Caswella. Je to modifikace SIR # 39 která se stala hlavním Slashovým zvukem na Appetite for destruction. Vím že těch schémat je dostupných hodně ale potřebuji vyfiltrovat ty fejkový.prosím
Epiphone Les Paul Junior (RM pickups RP-94), Fokus Stratocaster (Seymour Duncan SH-4), '89 Marshall JCM 800 2204 clone (Dookie mod), '90 Marshall JCM 800 2204 clone ("Red Series"), '10 MMJUZ Fidelio, '10 MMJUZ, 'xx MMJUZ, '78 Marshall 1935A Bass Series 4x G12M25 55Hz, '80 Marshall 1960B JCM 800 Lead Series 4x G12-65 85Hz ("Red series"), '84 Marshall 1960A JCM 800 Lead Series 4x G12T-75 85Hz ("Red series"), '86 Marshall 1984B JCM 800 Bass Series 4x G12H100 80Hz
Re: Naše lampové projekty (tipy, rady,...
Podle tohoto článku ve skutečnosti nahrál AFD na 36. 39tku sice používal ve studiu ale při nahrávání mu místo ní poslali 36tku! On sám si toho rozdílu nevšiml ponevadž 36 měla být kopií 39 (ale ta už nebyla děláná Caswellem) ale zvukově byli asi dost podobné. http://www.tonymckenzie.com/afd100_history.htm
Prosím tě nemáš adresu na ty maníky z emerickýho fóra? Tam by mohli snad být taky nějaké schémata 39 nebo 36. Ta 34 mě nezajímá to byla myslím upravená jcm800
Prosím tě nemáš adresu na ty maníky z emerickýho fóra? Tam by mohli snad být taky nějaké schémata 39 nebo 36. Ta 34 mě nezajímá to byla myslím upravená jcm800
Aria Pe Dlx, Seymour Duncan Alnico Pro II, Monster Cable Rock,
- billie.raf
- Příspěvky: 200
- Registrován: 2.10.2007 16:29
- Bydliště: Strakonice
Re: Naše lampové projekty (tipy, rady,...
39 byl super lead tremolo. 36 uz klasickej super lead a 34 jcm 800. Jen pro info, všechny byly +- to samý, protože měly navíc lampičku a trochu víc zkreslení. 39 udělal Caswell, Slash ho štípnul, protože mu to nechtěli prodat a tak mu dali na nahrávání 36. Pak se zas do SIR ta 39 dostala a už to nikomu nepučili. 34 a 36 udělal Levi, 36 je podle ucha postavená 39. 34 už mě tolik nebrala, to už je moc vejškový. Na ty maníky kontakt nemam, navíc to staví stejně jen od ucha. Přesný schéma má jen Caswell a Levi a ani jeden ti přece nedaj svoje know how, to by byli blázni.Snil píše:Podle tohoto článku ve skutečnosti nahrál AFD na 36. 39tku sice používal ve studiu ale při nahrávání mu místo ní poslali 36tku! On sám si toho rozdílu nevšiml ponevadž 36 měla být kopií 39 (ale ta už nebyla děláná Caswellem) ale zvukově byli asi dost podobné. http://www.tonymckenzie.com/afd100_history.htm
Prosím tě nemáš adresu na ty maníky z emerickýho fóra? Tam by mohli snad být taky nějaké schémata 39 nebo 36. Ta 34 mě nezajímá to byla myslím upravená jcm800
Edit: všechno je to na principu té jcm 800, kterou nechceš, protože předzesilovač maj zapojenej kaskádově právě jako jcm 800 a ne jako super lead. To byly častý úpravy, aby to mělo mnohem víc zkreslení.
Epiphone Les Paul Junior (RM pickups RP-94), Fokus Stratocaster (Seymour Duncan SH-4), '89 Marshall JCM 800 2204 clone (Dookie mod), '90 Marshall JCM 800 2204 clone ("Red Series"), '10 MMJUZ Fidelio, '10 MMJUZ, 'xx MMJUZ, '78 Marshall 1935A Bass Series 4x G12M25 55Hz, '80 Marshall 1960B JCM 800 Lead Series 4x G12-65 85Hz ("Red series"), '84 Marshall 1960A JCM 800 Lead Series 4x G12T-75 85Hz ("Red series"), '86 Marshall 1984B JCM 800 Bass Series 4x G12H100 80Hz
Re: Naše lampové projekty (tipy, rady,...
Zdar, mám dojem, že Vám jde více o ty pověsti, které lze nalézt na netu, než o nějaké skutečné modifikace aparátů
. Konspirační teorie, že jsou modifikace #34, #36 a #39 nějak utajovány je taky dost mimo. Je to už celkem stará záležitost a nejsou to žádné zázračné obvody, jen drobné úpravy a už existují modifikace modifikací
.
Ty pověsti, které máte tak rádi jsou třeba tady:
http://www.rig-talk.com/forum/viewtopic ... &mobile=on
Schemata Vám vyhledávat nebudu, mohu jen připojit ta, která mám v archivu:
Za jejich důvěryhodnost neručím
.
Jako bonus ještě nějaké staré pověsti na víkend:
Ty pověsti, které máte tak rádi jsou třeba tady:
http://www.rig-talk.com/forum/viewtopic ... &mobile=on
Schemata Vám vyhledávat nebudu, mohu jen připojit ta, která mám v archivu:
Za jejich důvěryhodnost neručím
S opravami jsem skončil, žádné další zakázky už nepřijímám. Když budete mít jakýkoliv smysluplný technický dotaz týkající se elektronek, zesilovačů a "krabiček", klidně mě kontaktujte e-mailem: z.hronek@protonmail.com Když budu znát odpověď, budu mít čas a chuť, rád Vám odpovím. Děkuji.
Re: Naše lampové projekty (tipy, rady,...
V podstatě chci zapracovat tu modifikaci přímo do zesilovače co mi teď staví jeden borec. Je to 1959 s koncem 35w a el34. Rád bych do něj udělal tuhle modifikaci již během stavby s možností přepínání na footswich. Tak že mě tahle pohádka 39 a 36 hodně zajímá:-) Děkuji.
Aria Pe Dlx, Seymour Duncan Alnico Pro II, Monster Cable Rock,
Re: Naše lampové projekty (tipy, rady,...
Díky TG, tohle je pro mě novinka. Je tam dost info pro stavbu. Hodnoty součástek jako 36, přepínání podle 39 a je z toho ultimátní Marshall. Jedna půlka lampy zůstává plonkovní, tak se dá použít pro samostatný vstup zkreslenějšího "kanálu", nebo raději dvě vstupní triody paralelně?